所属成套资源:备战2023年地理新中考二轮复习重难突破(河北专用)
备战2023年地理新中考二轮复习重难突破(河北专用)重难点13 法国、埃及
展开
这是一份备战2023年地理新中考二轮复习重难突破(河北专用)重难点13 法国、埃及,文件包含备战2023年地理新中考二轮复习重难突破河北专用重难点13法国埃及解析版doc、备战2023年地理新中考二轮复习重难突破河北专用重难点13法国埃及原卷版doc等2份试卷配套教学资源,其中试卷共30页, 欢迎下载使用。
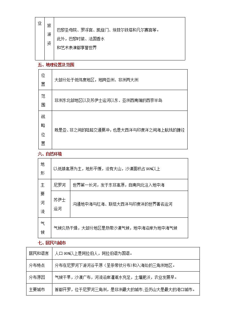
重难点13法国、埃及考点详解一、位置、范围及首都位置半球位置北半球、东半球纬度位置位于42°N~51°N之间,位于北温带海陆位置位于欧洲西部,西临大西洋,南部和东部边境分别为比利牛斯山脉和阿尔卑斯山脉范围包括大陆部分和地中海的科西嘉岛;大陆轮廓大致呈六边形首都巴黎,位于巴黎盆地中部,是全国政治、文化、经济和交通中心二、自然环境法国地形分布图地形以平原和丘陵为主,地势东南高、西北低河流塞纳河自东南向西北流经巴黎盆地、巴黎城区及西欧平原,注入大西洋罗讷河发于阿尔卑斯山脉西侧,经中央高原东部注入地中海气候西部温带海洋性气候,全年温和湿润南部地中海气候,夏季炎热干燥,冬季温和多雨三、发达的经济特点工农业发达,服务业地位突出。重要工业部门以汽车、飞机制造、医药、服装、化妆品为支柱产业,核电占总发电量70%以上。农业特点机械化水平高;畜牧业和园艺业发达。分布巴黎盆地是主要的农业区;西南部和地中海沿岸盛产葡萄主要农产品小麦、玉米、葡萄和牛肉等产量均居欧洲西部各国之首,是世界上重要的农产品出口国;葡萄酒产量居世界首位。便利的交通特点法国交通发达,已形成现代化运输网络。海运地中海沿岸的马赛是全国最大的海港城市。空运巴黎戴高乐机场是世界上最为繁忙的国际机场之一。铁路巴黎地铁已有百年历史,四通八达的地铁网延伸到郊区以及外围城市。与英国、比利时联营的“欧洲之星”列车,时速可达300千米。四、文化特色和旅游业文化特色灿烂的历史文化,高雅的文化艺术,美味的法式西餐,新潮的巴黎时装等旅游业地位旅游业已成为其重要的经济支柱,接待游客人数和旅游外汇收入均居世界前列旅游资 巴黎圣母院、罗浮宫、凯旋门、埃菲尔铁塔和凡尔赛宫等。此外,巴黎时装、法国香水和艺术表演都享誉世界五、地理位置及范围位置大部分处于低纬度地区,地跨亚洲、非洲两大洲范围非洲东北部地区以及苏伊士运河以东、亚洲西南端的西奈半岛战略位置既是亚、非之间的陆路交通要冲,也是大西洋与印度洋之间海上航线的捷径六、自然环境地形以低矮高原为主,地形平缓,没有大山,沙漠面积占90%以上主要河流尼罗河世界第一长河,发于东非高原,自南向北注入地中海苏伊士运河沟通地中海与红海、联结大西洋与印度洋的世界著名运河气候气候炎热干燥,大部分地区是热带沙漠气候,地中海沿岸为地中海气候七、居民与城市居民和语言人口90%以上是阿拉伯人,阿拉伯语为国语。分布特点分布在尼罗河下游河谷平原(呈条带状分布)和入海处的三角洲地区。分布原因气候干旱,沙漠广布,河流沿岸灌溉水充足,土壤肥沃,农业发展早。主要城市首都开罗,位于尼罗河三角洲,是非洲最大的城市;亚历山大是最大的港口城市。
八、发展中的工农业工业规模在非洲仅次于南非主要部门有石油、电力、钢铁、机械、 纺织、食品等,石油工业地位突出。农业地位及分布农业在国民经济中所占份额较大,集中分布在灌溉条件便利的尼罗河谷地和三角洲地区。埃及主要农作物和矿产分布图主要农产品棉花、小麦、玉米、甘蔗和水果等,尤以盛产优质长绒棉而著称(被誉为“棉花之国”)。九、旅游业地位旅游业发达,国际旅游收入是外汇收入的重要来。金字塔、狮身人面像旅游资金字塔、狮身人面像、卢克索古城、卡纳克神庙等名胜古迹以及阿斯旺水坝等旅游胜地。分布及原因主要分布于尼罗河沿岸,该区域经济较发达,交通便利,基础设施相对完善,靠近水,文明遗迹众多。 核心练习一、选择题苏伊士运河航线是世界上最繁忙的贸易路线之一。2021年3月23日苏伊士运河因巨型货轮搁浅,航道拥堵,造成巨大经济损失。因此,北极航道、中欧班列成为货运关注的焦点。下图为亚欧海上和陆上贸易路线示意图。据图文资料,完成下面小题。1.由图可知,苏伊士运河( )A.是亚洲与欧洲的分界线 B.是可全年通航的天然水道C.沟通了印度洋和大西洋 D.是埃及与邻国的陆上国界2.与传统航道相比,北极航道通航时段短的主要影响因素是( )A.纬度位置 B.海陆位置 C.地形地势 D.气候变暖3.与传统航道相比,中欧班列的优势为( )A.受天气影响大 B.速度较快 C.运输量大 D.运输费用高4.由中欧班列运回中国销售的欧洲“特产”有( )A.B.C.D.近年来,随着“一带一路”建设的发展,中欧贸易额迅速增长。读“欧洲局部区域图”,完成下列各题。5.推测A国出口到中国的主要货物可能有( )A.石油、瓷器、稻米 B.普通服装、家电、铁矿石C.汽车、葡萄酒、化妆品 D.纺织品、药品、煤炭6.法国是世界上著名的旅游国,当你到法国旅游你将可能看到( )A.埃菲尔铁塔 B.斗牛表演 C.欢度啤酒节 D.大量伊斯兰教建筑巴黎圣母院位于巴黎市中心,是举世闻名的历史文化景点,2019年4月13日傍晚巴黎圣母院塔楼起火,建筑损失严重,如图为“巴黎圣母院”,据此完成小题。7.巴黎圣母院从建筑风格看属于( )A.道教 B.佛教 C.基督教 D.伊斯兰教8.巴黎圣母院大教堂是宗教活动的主要场所,该宗教主要分布在( )A.亚洲西部和中部 B.亚洲东部和东南部 C.非洲北部和东部 D.欧洲、美洲和大洋洲9.巴黎圣母院属于世界文化遗产,火灾之后最好是( )A.维持现状 B.恢复原貌 C.全部重建 D.改建商厦法国的葡萄酒产业闻名世界。读法国简图,完成下面小题。10.下列关于法国地理位置的描述,正确的是( )A.地跨东西半球 B.绝大部分位于北温带C.东临大西洋 D.东南部与西班牙接壤11.法国的葡萄种植区主要分布在( )A.地中海沿岸 B.洛林高原 C.巴黎盆地 D.大西洋沿岸12.法国人酷爱乳产品和牛羊肉,这种饮食结构深受自然环境的影响。下列选项中与之有关的自然因素有( )①地形 ②海陆位置 ③气候 ④人口A.②③④ B.①③④ C.①②④ D.①②③13.下列关于法国交通的叙述,错误的是( )A.交通发达,已形成现代化交通运输网络B.与德国、西班牙联营的“欧洲之星”列车,时速可达300千米C.境内高速公路长达1万多千米D.巴黎戴高乐机场是世界上非常繁忙的国际机场之一14.从法国的经度位置来看,法国属于( )A.东半球 B.西半球 C.北半球 D.南半球15.法国农业很发达,主要农业区分布在( )A.东欧平原 B.巴黎盆地C.中央高原 D.地中海沿岸16.法国地中海沿岸盛产葡萄,所属气候类型是( )A.温带海洋性气候 B.温带大陆性气候 C.温带季风气候 D.地中海气候17.罗浮宫是举世闻名的“万宝之宫”,下列选项中属于“镇宫三宝”之一的是( )A.凯旋门 B.巴黎圣母院 C.蒙娜丽莎 D.埃菲尔铁塔下图中是居住在非洲北部的埃及人,头戴白色的头中,身穿宽大的长袍,出行骑骆驼,完成下面小题。18.小明想去埃及旅游,他应选择的地图( )A.埃及地形图 B.埃及气候图 C.埃及旅游图 D.埃及农业图19.埃及人戴头巾、穿长袍是为了( )A.御寒保暖 B.美丽漂亮 C.吸收阳光 D.遮挡风沙20.印第安人在公元4—9世纪创造的文明是( )A.苏美尔文明 B.希腊文明 C.埃及文明 D.玛雅文明21.该地区位于( )A.非洲 B.亚洲 C.北美洲 D.南美洲22.该地区的主要人种是( )A.黑色人种 B.白色人种 C.黄色人种 D.混血人种23.推测该地区每年的“播种季”的月份最可能是( )A.6-10月 B.11-2月 C.3-6月 D.7-9月24.该地居民从事宗教活动所在的场所是( )A. B.C. D.25.图中表示沙漠的图例是( )A. B. C. D.26.图中显示两个大洲的分界线是( )A.苏伊士运河 B.乌拉尔山—乌拉尔河—大高加索山—土耳其海峡C.巴拿马运河 D.白令海峡尼罗河是世界第一长河,为埃及的农业发展的发展提供了优越的条件,读下图回答问题:27.埃及的农业主要集中分布在( )A.尼罗河谷地和三角洲 B.地中海沿岸地区C.苏伊士运河两岸 D.红海沿岸地区28.尼罗河沿岸主要的农作物( )A.水稻、棉花 B.水稻、小麦 C.小麦、棉花 D.小麦、玉米29.古埃及人在刀耕火种方式出现之前,能够在尼罗河沿岸沉淀物上直接耕作,是因为尼罗河泛滥区( )A.用水便利 B.土壤肥沃 C.地势平坦 D.植被缺失二、解答题30.根据材料,回答下列问题。材料一:当地时间2021年3月23日,一艘重型货轮在苏伊士运河新航道搁浅,导致该航道严重堵塞,历时数天,给当地及世界经济都造成了较大的损失。材料二:“埃及简图”。(1)A所在半岛_________(能矿产)资丰富,_________资却十分缺乏。(2)埃及农业种植分布在_________沿岸。(3)图中B城市属于________气候,其气候特征是_______。(4)简述苏伊士运河交通位置的重要性。(5)埃及旅游资丰富,请你设计适合在埃及开展的旅游项目。31.下图为法国地形、河流、气候分布图。读图,结合所学知识回答问题。(1)读图1,分析法国的地形地势特征。____(2)读图,从水位和结冰期两方面归纳塞纳河和卢瓦尔河的水文特征。____(3)葡萄喜光,耐旱。图2中甲、乙两地哪个地方更适合种葡萄?简要分析原因。32.阅读图文资料,回答下列问题。材料一:(1)读图,欧洲西部南部的山脉A是____________。欧洲西部旅游资丰富,我们要欣赏埃菲尔铁塔,就到__________________(填序号及国家名称)。(2)欧洲西部地形特点对温带海洋性气候的影响:________________。(3)欧洲人以牛羊肉和乳产品为主食,澳大利亚被称为“骑在羊背上的国家”,可见两地农业生产以畜牧业为主,请你任选一个区域结合所学分析畜牧业发达的自然原因:__________(至少2点)结合右图,可知澳大利亚的畜牧业生产具有____特点:从气候条件看,造成澳大利亚农业带差异的主导素是______。材料二:葡萄是喜光作物,葡萄产量和品质的90%~95%来于光合作用,在成熟季节昼夜温差较大,特别有利于葡萄含量的提升,葡萄生长需要水分较多的是春季,夏季成熟期雨水过多会导致葡萄品质下降。(4)欧洲西部地中海沿岸属于地中海气候,图C处适合葡萄种植,请你在澳大利亚地形图中③、④、⑤、⑥四地推荐一处最适合葡萄种植的地方:_____(填写序号),理由是_____________。(5)菜茵河是②国家最长的河流,也是世界上航运最繁忙的河流之一,试分析菜茵河航运发达的原因:_____________(从自然和人文两方面分析)
相关试卷
这是一份备战2023年地理新中考二轮复习重难突破(河北专用)重难点21 中国的地理差异,文件包含备战2023年地理新中考二轮复习重难突破河北专用重难点21中国的地理差异解析版doc、备战2023年地理新中考二轮复习重难突破河北专用重难点21中国的地理差异原卷版doc等2份试卷配套教学资源,其中试卷共27页, 欢迎下载使用。
这是一份备战2023年地理新中考二轮复习重难突破(河北专用)重难点12 日本、印度,文件包含备战2023年地理新中考二轮复习重难突破河北专用重难点12日本印度解析版doc、备战2023年地理新中考二轮复习重难突破河北专用重难点12日本印度原卷版doc等2份试卷配套教学资源,其中试卷共19页, 欢迎下载使用。
这是一份备战2023年地理新中考二轮复习重难突破(河北专用)重难点07 非洲、美洲,文件包含备战2023年地理新中考二轮复习重难突破河北专用重难点07非洲美洲解析版doc、备战2023年地理新中考二轮复习重难突破河北专用重难点07非洲美洲原卷版doc等2份试卷配套教学资源,其中试卷共27页, 欢迎下载使用。

