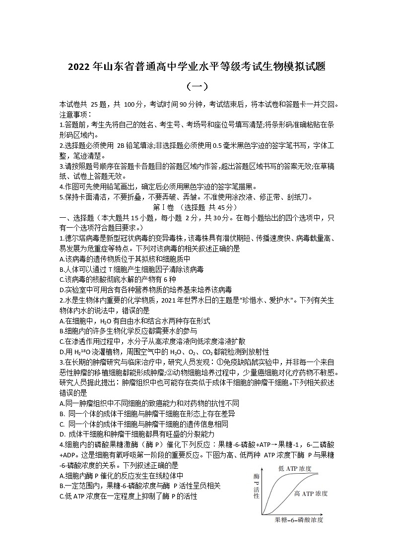
2022年山东省普通高中学业水平等级考试生物模拟试题(一)
展开2024年山东省普通高中学业水平等级考试适应性测试(一)生物试题+: 这是一份2024年山东省普通高中学业水平等级考试适应性测试(一)生物试题+,文件包含2024年山东省普通高中学业水平等级考试适应性测试一生物试题docx、2024年山东省普通高中学业水平等级考试适应性测试一生物试题pdf、24山东生物适应性训练一答题卡pdf等3份试卷配套教学资源,其中试卷共24页, 欢迎下载使用。
精品解析:2023届山东省潍坊市普通高中学业水平等级考试模拟生物试题(解析版): 这是一份精品解析:2023届山东省潍坊市普通高中学业水平等级考试模拟生物试题(解析版),共25页。试卷主要包含了选择题,非选择题等内容,欢迎下载使用。
2022年山东省聊城市普通高中学业水平等级考试模拟卷(二) 生物试题 PDF版: 这是一份2022年山东省聊城市普通高中学业水平等级考试模拟卷(二) 生物试题 PDF版,共8页。

