













高中生物人教版 (2019)选择性必修3第3章 基因工程第3节 基因工程的应用精品课件ppt
展开高中生物人教版 (2019)选择性必修3第3节 基因工程的应用精品作业ppt课件: 这是一份高中生物人教版 (2019)选择性必修3第3节 基因工程的应用精品作业ppt课件,共21页。PPT课件主要包含了学习目标,新课讲授,发展现状,植物基因工程的应用,抗虫转基因植物,转基因抗病植物,改良植物的品质,改善畜产品的品质,动物基因工程的应用,干扰素等内容,欢迎下载使用。
高中生物人教版 (2019)选择性必修3第3章 基因工程第3节 基因工程的应用获奖ppt课件: 这是一份高中生物人教版 (2019)选择性必修3第3章 基因工程第3节 基因工程的应用获奖ppt课件,共15页。PPT课件主要包含了显微注射法,受精卵,受精卵全能性高,PCR,膀胱上皮等内容,欢迎下载使用。
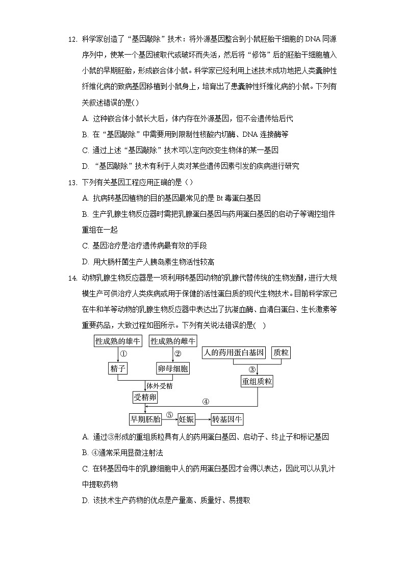
高中生物人教版 (2019)选择性必修3第3节 基因工程的应用教课ppt课件: 这是一份高中生物人教版 (2019)选择性必修3第3节 基因工程的应用教课ppt课件,共27页。PPT课件主要包含了脑洞大开,受体细胞,苏云金芽孢杆菌,基因工程药物,基因治疗,生产奶酪,生产淀粉酶等内容,欢迎下载使用。