2020-2021学年甘肃省会宁县第一中学高二上学期期中考试生物(文)试题 Word版
展开会宁一中2020-2021学年度第一学期期中考试
高二级 生物(文科)试题
命题人:曹宝明 审题人:曹宝明 (考试时间90分钟 满分100分)
考试说明:
1、本试卷分为第I卷(选择题)和第II卷(非选择题)两部分
2、答案用黑色签字笔填写到答题卡相应位置,考试结束后只收答题卡
第I卷
一、选择题:本大题共30小题,每小题2分,共60分,在题目给出的四个选项中只有一项是符合题目要求的。
1.豌豆在自然状态下是纯种的原因是( )
A.豌豆品种间性状差异大 B.豌豆先开花后授粉
C.豌豆是自花传粉闭花授粉的植物 D.豌豆是自花传粉的植物
2.下列各组中不属于相对性状的是( )
A.水稻的早熟和高产 B.豌豆的紫花和红花
C.小麦的抗病和易感染疾病 D.绵羊的粗毛和细毛
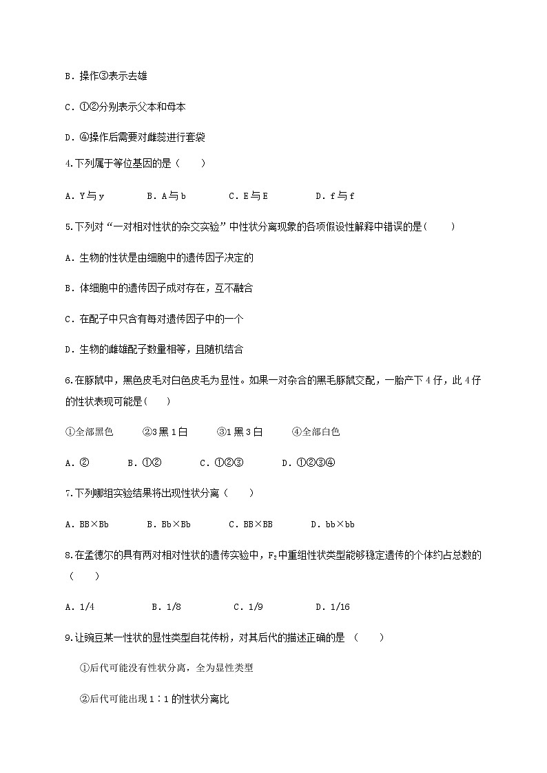
3.如图是豌豆植株人工杂交的示意图,下列相关说法中错误的是( )
A.操作④表示授粉
B.操作③表示去雄
C.①②分别表示父本和母本
D.④操作后需要对雌蕊进行套袋
4.下列属于等位基因的是( )
A.Y与y B.A与b C.E与E D.f与f
5.下列对“一对相对性状的杂交实验”中性状分离现象的各项假设性解释中错误的是( )
A.生物的性状是由细胞中的遗传因子决定的
B.体细胞中的遗传因子成对存在,互不融合
C.在配子中只含有每对遗传因子中的一个
D.生物的雌雄配子数量相等,且随机结合
6.在豚鼠中,黑色皮毛对白色皮毛为显性。如果一对杂合的黑毛豚鼠交配,一胎产下4仔,此4仔的性状表现可能是( )
①全部黑色 ②3黑1白 ③1黑3白 ④全部白色
A.② B.①② C.①②③ D.①②③④
7.下列哪组实验结果将出现性状分离( )
A.BB×Bb B.Bb×Bb C.BB×BB D.bb×bb
8.在孟德尔的具有两对相对性状的遗传实验中,F2中重组性状类型能够稳定遗传的个体约占总数的( )
A.1/4 B.1/8 C.1/9 D.1/16
9.让豌豆某一性状的显性类型自花传粉,对其后代的描述正确的是 ( )
①后代可能没有性状分离,全为显性类型
②后代可能出现1∶1的性状分离比
③后代可能没有性状分离,全为隐性类型
④后代可能出现3∶1的性状分离比
A.①② B.③④ C.①④ D.②③
10.下列不是孟德尔进行测交实验的目的的是( )
A.检测F1的遗传因子组成 B.验证孟德尔所提假说的正确性
C.验证孟德尔的分离定律 D.检测亲本的遗传因子组成
11.基因型为AaBb的个体进行测交,后代中不会出现的基因型是( )
A.AaBb B.aabb C.AABb D.aaBb
12.关于纯合子和杂合子的概念,下列哪一项是不正确的( )
A.遗传因子组成不同的个体,叫做杂合子
B.纯合子能够稳定地遗传,它的自交后代不会发生性状分离
C.杂合子不能稳定地遗传,它的自交后代会发生性状分离
D.高茎甲与高茎乙杂交,后代全是高茎,所以高茎甲和高茎乙都是纯合子
13.下列各项实验中应采取的最佳交配方法分别是 ( )
①鉴别一只白兔是否为纯合子 ②鉴别一株小麦是否纯合子
③不断提高水稻品种的纯合度 ④鉴别一组相对性状的显隐性关系
A.杂交、测交、自交、测交 B.测交、自交、自交、杂交
C.杂交、测交、自交、杂交 D.测交、测交、杂交、自交
14.下列有关遗传定律的正确叙述是( )
A.遗传定律适用于一切生物 B.遗传定律只适用于植物
C.遗传定律适用于受精过程 D.遗传定律在配子形成过程中起作用
15.羊的毛色白色对黑色为显性,两只杂合白羊为亲本,接连生下了3只小羊是白羊,若他们再生第4只小羊,其毛色 ( )
A.一定是白色的 B.是白色的可能性大
C.一定是黑色的 D.是黑色的可能性大
16.把圆粒豌豆和皱粒豌豆杂交,F1全是圆粒豌豆,F1自交,F2中皱粒豌豆1851株,则理论上F2圆粒豌豆有( )
A.481株 B.617株 C.1851株 D.5553株
17.人的体细胞有23对46条染色体,人体精原细胞减数分裂时,产生的四分体个数是 ( )
A.92 B. 46 C.23 D.0
18.下列减数分裂过程按时间顺序排列,正确的是 ( )
A.复制——联会——四分体 B.复制——四分体——联会
C. 联会——四分体——复制 D.联会——复制——四分体
19.下列关于同源染色体的叙述,正确的是( )
A.减数分裂中配对的染色体
B.在人的肌细胞中没有X和Y这对同源染色体
C.在人的精原细胞中没有同源染色体
D.一条来自父方,一条来自母方的染色体
20.下关于基因和染色体关系的叙述,错误的是( )
A.基因在染色体上呈线性排列,每条染色体上都有许多个基因
B.等位基因位于一对姐妹染色单体的相同位置上
C.萨顿使用类比推理的方法提出基因在染色体上的假说
D.摩尔根等人首次通过实验证明基因在染色体上
21.动物卵细胞的形成与精子形成的不同之处是( )
A.次级卵母细胞进行的是普通的有丝分裂
B.卵细胞不经过变形阶段
C.减数分裂时,染色体复制时期不同
D.一个卵原细胞能形成两个次级卵母细胞
22.XY型性别决定方式的生物,群体中的雌雄比例接近1:1,其根本原因是( )
A.含X的精子:含Y的精子=1:1 B.含X的配子:含Y的配子=1:1
C. 含X的卵细胞:含Y的卵细胞=1:1 D.雌配子:雄配子=1:1
23.下列四种病毒中,遗传信息贮存在DNA分子中的是 ( )
A.引发禽流感的病原体 B.烟草花叶病毒
C.T2噬菌体 D.引起AIDS的病原体
24.格里菲思的肺炎双球菌转化实验证明了( )
A.DNA是遗传物质 B.RNA是遗传物质
C.蛋白质不是遗传物质 D.加热杀死的S型菌中含有“转化因子”
25.生物的主要遗传物质是 ( )
A.核苷酸 B. 核酸 C.DNA D.RNA
26.噬菌体侵染细菌的实验证明了 ( )
A.蛋白质是遗传物质 B.DNA是遗传物质
C. DNA是主要的遗传物质 D.蛋白质和DNA是遗传物质
27.用噬菌体去感染体内含有32P细菌,在细菌解体后含32P的是 ( )
A.子代噬菌体的DNA B.子代噬菌体的蛋白质外壳
C.子代噬菌体所有部分 D.子代噬菌体不含32P
28.摩尔根研究白眼雄果蝇基因的显隐性及其在染色体的位置时,经历了若干过程。①白眼性状是如何遗传的,是否与性别有关?②白眼由隐性基因控制,仅位于X染色体上。③对F1红眼雌果蝇进行测交。上面三个叙述中 ( )
A.①为假说,②为推论,③为实验
B.①为观察,②为假说,③为推论
C.①为问题,②为假说,③为实验
D.①为推论,②为假说,③为实验
29.下列有关色盲的叙述中,正确的是( )
A.女儿色盲,父亲一定色盲
B.父亲不色盲,儿子一定不色盲
C.母亲不色盲,儿子和女儿一定不色盲
D.女儿色盲,母亲一定色盲
30.下图为进行性肌营养不良遗传病家系图,该病为隐性伴性遗传病,Ⅲ1的致病基因是由( )
A.Ⅰ1遗传的
B.Ⅰ2遗传的
C.Ⅰ3遗传的
D.Ⅰ4遗传的
第II卷
二、非选择题(根据题目要求作答,共40分)
31.(10分)如图为豌豆的一对相对性状遗传实验过程图解,请仔细阅图后回答下列问题:
(1)该实验的亲本中,父本是______,母本是______。
(2)操作①叫 ,操作②叫 。
(3)紫花A对白花a为显性,则杂种种子播下去后,长出的豌豆植株开的花为______色。
32.(10分)豌豆子叶黄色、绿色受一对遗传因子(Y、y)控制,现将子叶黄色豌豆与子叶绿色豌豆杂交,F1为黄色。F1自花受粉后结出F2种子共8 003粒,其中子叶黄色豌豆种子为6 002粒。试分析完成下列问题:
(1)________为显性性状,________为隐性性状。
(2)亲本的遗传因子组成为 和 。
(3)F1产生配子的类型是 ,其比例是 。
(4)F2的性状表现是________和________,F2的遗传因子组成是__________,其比例是______________。
33.(10分)下图为某动物的细胞分裂示意图。请分析回答:
 
(1)图①和④处于分裂的  期,④的名称叫         。
(2)图中不存在染色单体的是 ;①中含有 对同源染色体。
①和② (是或否)来自同一个体。
34.(10分)下图是DNA的分子结构模式图,请用文字写出图中1-10的名称。
(1)__________________(2)____________________(3)_______________
(4)__________________(5)___________________ (6)
(7)__________________(8)___________________ (9)
(10)一条__________________片段。
会宁一中2020-2021学年度第一学期中期考试
高二级生物(文科)参考答案
1-5 CACAD 6-10 DBBCD 11-15 CDBDB
16-20 DCAAB 21-25 BACDC 26-30 BACAB
31.(每空2分,共10分)
(1)矮茎(B) 高茎(A) (2)去雄 人工传粉 (3)紫
32. (每空1分,共10分)
(1)黄色 绿色 (2)YY yy (3)Y、y 1:1
(4)黄色 绿色 YY、Yy、yy 1:1:1
33. (每空2分,共10分)
(1) 后期 次级卵母细胞 (2) ①④ 4 (3)是
34. (每空1分,共10分)
1胞嘧啶 2腺嘌呤 3鸟嘌呤 4胸腺嘧啶 5脱氧核糖
6磷酸 7脱氧核苷酸 8碱基对 9氢键 10脱氧核苷酸链
会宁一中2020-2021学年度第一学期中期考试
高二级 生物试题(文科)答题卡
班级: 姓名: 考场: 座位号:
一、选择题:本大题共30小题,每小题2分,共60分
题号  | 1  | 2  | 3  | 4  | 5  | 6  | 7  | 8  | 9  | 10  | 
答案  | 
  | 
  | 
  | 
  | 
  | 
  | 
  | 
  | 
  | 
  | 
题号  | 11  | 12  | 13  | 14  | 15  | 16  | 17  | 18  | 19  | 20  | 
答案  | 
  | 
  | 
  | 
  | 
  | 
  | 
  | 
  | 
  | 
  | 
题号  | 21  | 22  | 23  | 24  | 25  | 26  | 27  | 28  | 29  | 30  | 
答案  | 
  | 
  | 
  | 
  | 
  | 
  | 
  | 
  | 
  | 
  | 
二、非选择题:根据题目要求作答,共40分
31、(每空2分,共10分)
(1) (2)
(3)
32、(每空1分,共10分)
(1) (2)
(3)
(4)
33、(每空2分,共10分)
(1) (2) (3)
34、(每空1分,共10分)
1.__________________ 2.____________________ 3.
4.__________________ 5.___________________ 6.
7.__________________ 8.___________________ 9.
10.__________________
2020-2021学年甘肃省兰州市第一中学高二下学期期中考试生物(文)试题 Word版: 这是一份2020-2021学年甘肃省兰州市第一中学高二下学期期中考试生物(文)试题 Word版,共5页。试卷主要包含了人体的体液是指,人体内环境相对稳定是健康的保障,如图表示人类大脑皮层的言语区等内容,欢迎下载使用。
2020-2021学年甘肃省兰州市第四片区高二上学期期中考试生物(文)试题 Word版: 这是一份2020-2021学年甘肃省兰州市第四片区高二上学期期中考试生物(文)试题 Word版,共7页。试卷主要包含了选择题,填空题等内容,欢迎下载使用。
2020-2021学年甘肃省兰州市第一中学高二上学期期中考试生物(文)试题 Word版: 这是一份2020-2021学年甘肃省兰州市第一中学高二上学期期中考试生物(文)试题 Word版,共8页。试卷主要包含了同源染色体是指等内容,欢迎下载使用。

