精品解析:山东省枣庄市2019-2020学年高一上学期期末地理试题
展开2019年10月11日,中国科学院院士叶培建宣布:我国火星探测准备工作已就绪,明年将会发封“火星一号”探测器。火星探测器到达火星后会被火星引力捕获,然后环火星飞行,将为后期设立火星基地提供资料。
据此完成下列小题。
1. 探测器被火星引力捕获环绕火星飞行阶段,属于
A. 恒星B. 行星
C. 卫星D. 流星
2. 科学家推断火星上可能有生物存在,与这一推断无关的依据是
A. 火星距离太阳比地球更远B. 火星上有大气
C. 火星自转周期与地球相差不大D. 冰星上曾有液态水
太阳源源不断地以电磁波的形式向外辐射能量,尽管只有二十二亿分之一的能童到达地球,但是对于地球和人类的影响却是不可估量的。
据此完成 下列小题。
3. 下列人类活动中,所利用的能源最终不是来自太阳辐射能的是
A. B.
C. D.
4. 太阳活动对地球的影响是
①损害航天器、扰乱卫星导航信号、冲击电网等
②地球大气的根本热源
③扰动地球磁场和大气层,产生磁暴、极光等现象
④为生命活动、水、大气运动提供能量
A. ①②B. ③④C. ①③D. ②④
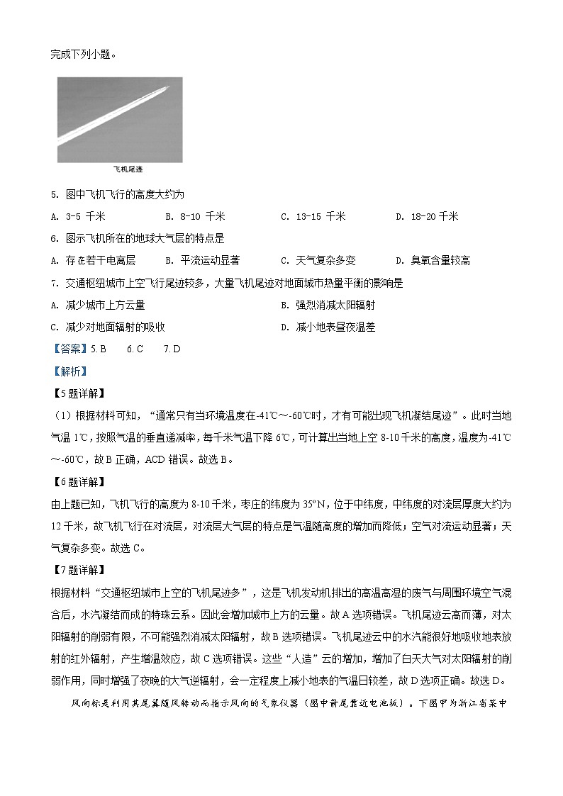
2019 年12月28日,星期六,晴,气温1℃。早上,我看到天空中一架飞机飞过,后面拖着几条长长的尾巴。经上网查询得知:这是飞机发动机排出的高温高湿的废气与周围环境空气混合后,水汽凝结而成的特珠云系。此混合气体能否出现凝结现象取决于环境空气自身的温度、湿度和大气压力。通常只有当环境温度在-41℃到-64℃才有可能出现。飞机尾迹会对地球热量平衡产生一定影响。结合枣庄(350N,1170E)某同学的日记和他拍摄的飞机尾迹图(下图)。
完成下列小题。
5. 图中飞机飞行的高度大约为
A. 3-5 千米B. 8-10 千米C. 13-15 千米D. 18-20千米
6. 图示飞机所在的地球大气层的特点是
A. 存在若干电离层B. 平流运动显著C. 天气复杂多变D. 臭氧含量较高
7. 交通枢纽城市上空飞行尾迹较多,大量飞机尾迹对地面城市热量平衡的影响是
A. 减少城市上方云量B. 强烈消减太阳辐射
C. 减少对地面辐射的吸收D. 减小地表昼夜温差
风向标是利用其尾翼随风转动而指示风向的气象仪器(图中箭尾靠近电池板)。下图甲为浙江省某中学的校气象站(图中的太阳能电池板朝向正南),图乙为图甲所示时刻浙江省海平面气压(单位:hPa )分布图。
据此完成下列小题。
8. 图甲所示时刻,校气象站的风向是
A. 东南风B. 东北风
C. 西南风D. 西北风
9. 该中学可能位于
A. 台州B. 温州
C 衢州D. 宁波
由于各地海水的温度、盐度不同,引起海水密度的差异,使水面高度不同,从而导致海水流动。距今大约 560 万年前,因非洲板块与亚欧板块挤压,直布罗海峡发生抬升,曾阻断了地中海与大西洋的联系。下图示意直布罗海峡附近海域海水温度、盐度分布。
据此完成 下列小 题。
10. 与大西洋相比,地中海表层海水
A. 水位较高B. 密度较低
C. 温度较高D. 盐度较大
11. 地中海与大西洋联系被阻断后,可能导致地中海
A 盐度升高,生物多样性减少B. 盐度升高,生物多样性增多
C. 盐度降低,生物多样性增多D. 盐度降低,生物多样性减少
下图表示我国某港口潮高 2018 年 4 月 24 日(农历初九)的潮汐表曲线图。据此完成 下列小题。
12. 此日,具备进港条件的最大吨位船舶,从停泊海域起航进港,相对合理的时间安排是
A. 2 时B. 6 时
C. 10 时D. 16 时
13. 该港口可停靠的最大吨位船舶,进港日期较为合理的是
A. 4 月 24 日B. 4 月 27 日
C. 5 月 2 日D. 5 月 5 日
山东沂蒙县岱崮镇发育了一种特殊地貌--岱岗地貌,该地貌山顶形成平坦的桌山,下部是正常的锥体山。据地质考证,桌山顶部的崮属于石灰岩,下部的山体属于页岩。当地居民曾多次在崮上的石头里发现三叶虫化石。
据此完成下列小题。
14. 下列景观图中属于岱崮地貌是
A. B.
C. D.
15. 岱崮山顶层岩石形成时的环境是
A. 封闭的高原环境B. 干旱寒冷的大陆
C. 温暖广阔的浅海D. 开阔的内陆盆地
16. 岱崮山顶层岩石形成的地质年代可能是
A. 前寒武纪B. 早古生代
C. 晚古生代D. 中生代
格尔木河位于柴达木盆地,属内流河,下图示意格尔木河流域 2008 - 2012 年洪水期地下水平均抬升幅度。
据此回答 下列小题。
17. 图示区域的地貌是
A. 三角洲B. 洪积扇
C. 冰碛平原D. 风蚀洼地
18. 图中甲处地下水位上升辐度较大,其主要原因是
A. 气降水较为丰富,水源充足B. 沉积物厚度大,储水较多
C. 沉积物颗松大,下渗较强 D. 农业活动较少,耗水不多
“沙漠玫瑰”因原产地接近沙漠且红如玫瑰而得名,喜高温干燥,耐酷暑,不耐寒。在索科特拉岛(1800万年以前,从非洲大陆分离)的悬崖上,直接嵌进石头里,完全不需要土壤,树皮像橡胶一样闪闪发亮,枝干顶端长出漂亮的粉红色花朵。
读图完成下列各题。
19. 索科特拉岛植被为
A. 热带雨林B. 热带草原C. 热带荒漠D. 亚热带常绿硬叶林
20. “沙漠玫瑰”粗大的树干可有利于
A. 散热B. 防风C. 耐寒D. 防沙
新疆罗布泊地区分布有成群的红柳沙包。红柳每年4月中旬发芽生长,11 月落叶。风沙流受红柳的阻档停积,形成沙堆,随着红柳的不断生长,一层枯枝落叶层,一层沙层交替出现,这样年复一年两层交替堆积,逐渐形成高大的红柳沙包(下图)。
据此完成下列小题。
21. 当地红柳沙包的枯枝落叶层沉积的主要季节是
A 春季、夏季B. 夏季、秋季
C. 秋季、冬季D. 冬季、春季
22. 红柳沙包形成的必备条件是
A. 沙源丰富红柳特性B. 沙源丰富地形阻挡
C. 土层深厚红柳的特性D. 土层深厚地形阻挡
2015 年7月3日新疆皮山发生 6.5 级地震,震源深度 10 千米。根据现场调查,皮山县多处老旧土坯房及倒塌,皮西那乡受灾产重,倒塌房 5000余间。下图为该次地震的烈度分布图。
据此完成下列小题。
23. 此次地震造成皮西那乡灾情严重的原因有
①距离震中较近
②位于皮四那断裂带附近
③房屋抗震能力差
④位于Ⅷ烈度区域范围内
A. ①②③B. ②③④C. ①③④D. ①②④
24. 地震发生时,皮西那乡一所学校的学牛正在教学楼里上课,其较合理的做法是
A. 迅速躲在窗门B. 立即跑向门口逃出教室
C. 快速跑向阳台D. 用书包护住头躲到课桌下
25. 地震发生后,被困在废墟下的人正确的自救做法是
①点燃柴火帮助搜救人员确定位置
②用手帕或布遮住口鼻以防吸入过多灰尘
③大喊大叫不要错过搜救的黄金期
④敲击管道或墙壁以便能被救援人员发现
A. ①②B. ③④C. ①③D. ②④
二、非选择题(本大题共3小题,共50分。)
26.阅读材料,回答问题。
我国北方某高中地理兴趣小组对家乡进行了考察研究,他们测量了当地一山谷 T 时刻的气温,并沿东西方向绘制了山谷近地面附近大气的等温面示意图(如下图中虚线所示)。通过调查,同学们还了解到:在冬季,当地山谷的果树比半山坡的果树更易受到冻害。
(1)结合图文材料在下图中的短线处绘制箭头,表示此时该地区的局地环流。
(2)结合热力环流知识,说明冬季山谷和半山坡果树冻害差异的原因。
27.阅读图文材料,完成下列问题。
材料一: 2019 年 7 月,李老师带领研学小组去宁夏中卫市沙坡头考察,途经干旱山区远远望去,一片荒凉。车到山前,同学们却惊奇地发现,在铺满砾石的坡地上“摆”着一个个固滚滚的大西瓜(如图甲)。李老师介绍:这是砂田,也叫“摘砂地”、“压砂田”, 是在旱田之上铺盖了一层 6-15cm 厚的粗砂砾或卵石加粗砂的田地,是劳动人民为适应干旱少雨的气候条件,在长期实践中创造出来的一种独特耕作形式。
材料二:图乙为砂田和裸田蒸发量与 4 月份土壤含水量对比图。
(1)据图分析砂田对水循环环节的影响。
(2)在吃了压砂瓜后、小明说:“真甜,吃了压砂瓜,就不想再吃其他西瓜了”。说明砂田的西瓜比棵地的西瓜甜度更大的原因。
28.阅读图文材料,完成下列问题。
材料一:阿尔里亚省位于西班牙南部,东南部山地較多,土质癟薄。自上世纪60年代末起,当地人民在山坡和沿海沙石滩上,将土改良成表员沙土、中间层为有机肥、下层土的“三明治”结构,引水灌溉,建设塑料大棚生产蔬菜,使过去的贫瘠之地成为“欧洲蔬菜之都”。下图为阿尔梅里亚省等高地形因
材料二:阿尔梅亚市气候统计资料。
(1)据材料简析阿尔梅里亚东南部地区土壤贫瘠的自然原因。
(2)说明阿尔梅里亚“三明治”式土壤改良方法的优点。
附加题(本大题共1小题,共20分。)
29.阅读图文材料,回答下列问题。
材料一:多肉植物指植物的根、茎、叶营养器官中至少有一个器官肥厚多汁、储存着大量水分,在土壤中水量减少时满足植物生存需要,等待雨季的到来。非洲的纳马夸兰地区生长着1000多种当地特有的多肉植物,一年中一些时间植物在休眠,但只需几场冬雨或大雾,就万物复苏、百花齐放。
材料二:纳马夸兰地理位置和某多肉植物景观图。
(1)分析纳马夸兰地区的多肉植物数量大的两条自然原因。
(2)判断纳马夸兰地区多肉植物休眠主要季节,并说明休眠的原因。
(3)图中甲地的多肉植物叶片不及纳马夸兰地区的肥厚,试分析其原因。
精品解析:山东省济南市2019-2020学年高一上学期期末地理试题: 这是一份精品解析:山东省济南市2019-2020学年高一上学期期末地理试题,文件包含精品解析山东省济南市2019-2020学年高一上学期期末地理试题解析版doc、精品解析山东省济南市2019-2020学年高一上学期期末地理试题原卷版doc等2份试卷配套教学资源,其中试卷共27页, 欢迎下载使用。
精品解析:山东省菏泽市2019-2020学年高一上学期期末地理试题(B): 这是一份精品解析:山东省菏泽市2019-2020学年高一上学期期末地理试题(B),文件包含精品解析山东省菏泽市2019-2020学年高一上学期期末地理试题B解析版doc、精品解析山东省菏泽市2019-2020学年高一上学期期末地理试题B原卷版doc等2份试卷配套教学资源,其中试卷共24页, 欢迎下载使用。
精品解析:北京一零一中学2019-2020学年高一上学期期末地理试题: 这是一份精品解析:北京一零一中学2019-2020学年高一上学期期末地理试题,文件包含精品解析北京一零一中学2019-2020学年高一上学期期末地理试题解析版doc、精品解析北京一零一中学2019-2020学年高一上学期期末地理试题原卷版doc等2份试卷配套教学资源,其中试卷共46页, 欢迎下载使用。

