精品解析:山东省枣庄市2019-2020学年高一下学期期末生物试题
展开一、选择题:
1. 发菜属于蓝细菌,细胞群体呈黑蓝色,状如发丝,在我国多产于西北草地和荒漠。因发菜和“发财”谐音,有人争相食之,过度采挖破坏了生态。下列说法正确的是( )
A. 发菜细胞能进行光合作用
B. 发菜细胞内没有核糖体
C. 发菜细胞有以核膜为界限的细胞核
D. 发菜与衣藻、黑藻的细胞均含有线粒体
2. 下列有关组成细胞的元素和化合物的叙述,错误的是( )
A. 几丁质广泛存在于甲壳类动物和昆虫的外骨骼中
B. 脂肪是细胞内的储能物质,还具有缓冲和减压作用
C. 核糖核苷酸的组成成分是磷酸、核糖与碱基
D. 蛋白质遇高温变性时,肽键断裂,其空间结构被破坏
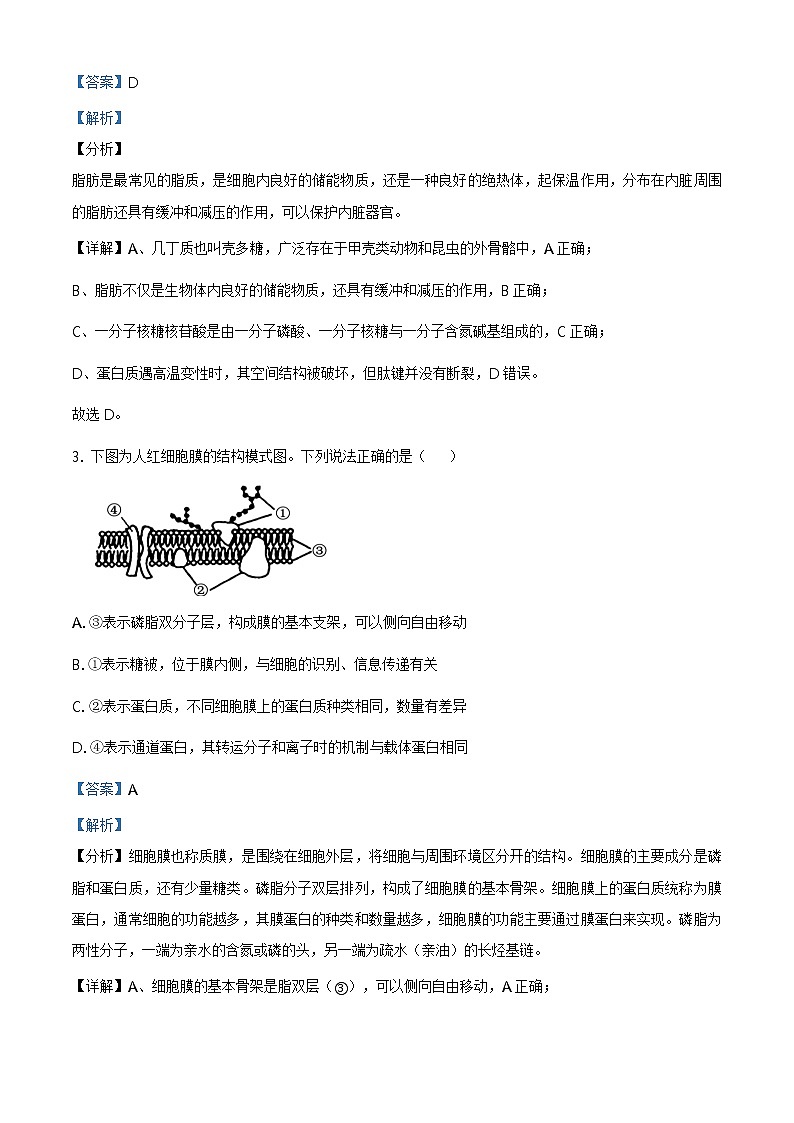
3. 下图为人红细胞膜的结构模式图。下列说法正确的是( )
A. ③表示磷脂双分子层,构成膜的基本支架,可以侧向自由移动
B. ①表示糖被,位于膜内侧,与细胞的识别、信息传递有关
C. ②表示蛋白质,不同细胞膜上的蛋白质种类相同,数量有差异
D. ④表示通道蛋白,其转运分子和离子时的机制与载体蛋白相同
4. 有人把细胞核比喻为细胞的“大脑”、细胞的“控制中心”。下列有关说法正确的是( )
A. 细胞核是由单层膜围成的结构
B. 染色体与染色质的组成成分不同
C. 用橡皮泥等制作的细胞核属于物理模型
D. 各种生物的成熟的红细胞内都没有细胞核
5. 下图甲、乙表示物质进出细胞的图示,相关叙述错误的是( )
A. 图甲、乙所示物质进出细胞的方式都需要借助膜上蛋白质
B. 图乙表示的跨膜运输方式不能逆浓度梯度转运物质
C. 胞吞、胞吐与主动运输均需要消耗能量
D. 甘油与水可以通过图乙的方式进出细胞方式
6. 某同学用绿色菠菜叶和黄化菠菜叶进行了光合色素的提取和分离实验,实验操作过程相同,分别得到滤纸条甲和乙,如图所示。下列叙述正确的是( )
A. 分离色素利用了光合色素易溶于有机溶剂无水乙醇的原理
B. 滤纸条甲与乙上的色素带不会随着层析液的挥发而消失
C. 滤液细线若没入层析液的液面将得到宽度变窄的色素带
D. 滤纸条乙缺少2条色素带的原因是未加碳酸钙
7. 细胞呼吸的原理在生活和生产中具有广泛的应用。下列说法错误的是( )
A. 低温条件下酶的活性低,细胞呼吸弱,适于储藏新鲜的瓜果
B. 储藏粮食的仓库创造无氧的条件,来降低粮食的呼吸作用
C. 及时疏松土壤,有利于根的呼吸作用,促进植物根系的生长
D. 慢跑等有氧运动能避免肌细胞进行无氧呼吸产生大量乳酸
8. 一条DNA单链的序列是3’- GATACT-5’,那么它的互补链的序列是( )
A. 3’- CTATGA-5,
B. 3’- GATACT-5’
C. 3’- AGTATC-5’
D 3’- CUAUGA-5’
9. 下图表示某种动物细胞的生命历程,下列叙述正确的是( )
A.
B. 图中①②③④⑤过程均与基因表达有关
C. a细胞含水量降低,细胞核体积缩小
D. b细胞的形成是由于细胞凋亡基因发生了突变
E. d细胞在生物体外可以培养成新的个体
10. 探索光合作用原理的研究历程中,许多科学家设计了巧妙的实验。下列说法错误的是( )
A. 恩格尔曼的实验证明了水绵光合作用主要利用红光和蓝紫光
B. 离体叶绿体在适当条件下发生水的光解、产生氧气,称作希尔反应
C. 鲁宾和卡门采用同位素示踪法证明释放的O2中的氧来自CO₂
D. 卡尔文探明了暗反应阶段CO₂中的碳转化为有机物中碳的途径
11. 下列关于艾弗里的肺炎链球菌转化实验的相关说法,正确的是( )
A. 该实验的自变量控制利用了“减法原理”
B. 该实验证明了DNA是主要的遗传物质
C. R型菌转化成S型菌的变异类型是染色体变异
D. 加入RNA酶的实验组,其培养结果中无S型菌
12. 香茄的紫茎(A)对绿茎(a)为显性。以下关于鉴定一株紫茎番茄植株是纯合子还是杂合子的叙述,错误的是( )
A. 不能通过与紫茎纯合子杂交来鉴定
B. 能通过与绿茎纯合子杂交来鉴定
C. 能通过该紫茎植株自交来鉴定
D. 不能通过与紫茎杂合子杂交来鉴定
13. 有研究表明,吸烟会使人的体细胞内DNA的甲基化水平升高,对染色体上的组蛋白也会产生影响。男性吸烟者的精子活力下降,精子中DNA的甲基化水平明显升高。下列有关说法错误的是( )
A. 体细胞内DNA的甲基化修饰,抑制了基因的表达,属表观遗传
B. 精子中的DNA的甲基化水平明显升高,说明发生了基因突变
C. 构成染色体的组蛋白发生甲基化等修饰也会影响基因的表达
D. 表观遗传现象普遍存在于生物体的生长、发育等生命活动中
14. 下列有关基因突变和基因重组的叙述,错误的是
A. 在没有外来因素的影响时,基因突变也会自发产生
B. 发生基因突变的个体,其性状不一定改变
C. 基因重组能产生新基因型,不能产生新基因
D. 基因重组发生在真核生物的受精过程中
15. 研究小组对某地酢浆草种群连续两年进行调查并进行基因鉴定,得到如下表所示数据(单位:株)。
下列叙述正确的是( )
A. 酢浆草种群中D和d基因的总和构成其基因库
B. 红花、粉红花和白花植株之间无生殖隔离
C. 粉红花比例增多,说明该种群发生了进化
D. 红花、粉红花和白花在相互影响中协同进化
二、选择题:
16. 下图表示某种酶在A组(20℃)、B组(40℃)和C组(60℃)三个条件下,各组在不同反应时间内的产物浓度(其他条件相同),下列有关说法正确的是( )
A. 由图可知,40℃是此种酶的最适温度
B. 60℃条件下此酶降低反应活化能的作用最显著
C. 三组实验的pH条件应相同且适宜
D. t2时向C组加入底物,产物总量不变
17. 在豌豆花的位置遗传中,腋生、顶生为一对相对性状,受一对等位基因的控制(用R、r表示)。据下表所示杂交实验结果,相关说法正确是( )
A. 两组实验后代的腋生基因型相同的概率是2/3
B. 腋生A、C、D的基因型相同
C. 两组实验均可判断出腋生为显性性状
D. 顶生B的基因型为rr
18. 研究发现,一种天然病毒M1能选择性地感染并杀伤肝癌、直肠癌等多种体外培养的癌细胞,对正常细胞无毒副作用。其主要机理是M1的选择性攻击依赖于对ZAP蛋白缺失的识别,而人类的癌细胞广泛缺乏ZAP蛋白。下列叙述正确的是( )
A. 天然病毒M1利用自身核糖体合成蛋白质识别被攻击的癌细胞
B. 天然病毒M1依赖其细胞膜表面的糖蛋白能选择性攻击癌细胞
C. 癌细胞膜上的糖蛋白等物质减少,使其容易分散和转移
D. 通过检测血液中ZAP蛋白的含量可以判断体内有无癌细胞
19. 如图为某家族遗传病的遗传系谱图,下列说法正确的是( )
A. 通过Ⅰ-3、Ⅰ-4与Ⅱ-2,可判断此病为隐性遗传病
B. 由于患者均为男性,该遗传病的致病基因可能位于Y染色体上
C. 若表示红绿色盲的遗传,则Ⅲ-2的致病基因来自Ⅰ-1
D. 关于此遗传病的基因型,图中Ⅰ-3、Ⅱ-1与Ⅲ-1相同
20. 人们平常食用的西瓜是二倍体。采用多倍体育种技术可以培育得到三倍体无子西瓜。下列有关培育过程的叙述,正确的是( )
A. 一定浓度的秋水仙素能够抑制纺锤体的形成
B. 三倍体西瓜无子的原因是减数分裂中联会紊乱
C. 四倍体西瓜与二倍体西瓜杂交无法产生种子
D. 无子西瓜培育的原理是染色体结构变异
三、非选择题:
21. 下图为高等生物体细胞的亚显微结构示意图。请据图回答:
(1)图甲与图乙中,可作为区别高等动植物细胞的依据有_________(填序号)。
(2)图乙中,由单层膜围成的细胞器有_______(填序号),可以发生碱基A-U配对的细胞器有_____(填序号)。
(3)图中结构[④]_____除作为遗传信息库外,还具有的功能是_____。
(4)图甲细胞在合成加工和分泌抗体的过程中,参与的细胞器有________(填序号),在此过程中,膜面积减少的结构是______(填名称)。
(5)给乙细胞提供H218O,经光照一段时间后,发现(CH2O)中也含有18O,原因是____________________________。
22. 下图表示菠菜叶肉细胞的光合作用与有氧呼吸过程。图中①-⑤表示相关生理过程,字母表示物质。回答下列问题:
(1)图中g表示___,m表示___。
(2)①表示___,④发生的具体场所是___。
(3)夏季晴朗的中午,光合速率明显下降,②过程中K的含量___(填“增多”或“减少”),原因是___。
(4)在某光照条件下,测得叶肉细胞内②过程n的量等于⑤过程c的量,此条件下植物不能正常生长,原因是___。
23. 图1表示某二倍体动物(2n=4)体内部分细胞分裂图像,图2表示细胞分裂和受精作用过程的部分阶段核DNA含量和染色体数目的变化。据图回答:
(1)图1中含有同源染色体的细胞是_______(填序号)。细胞④的名称是______。
(2)图2中LM表示过程是______。NO段形成的原因是______。
(3)图1中的③发生在图2中的______段(用图中字母表示),图1中含有4个染色体组的细胞位于图2中的______段(用图中字母表示)。
(4)若该动物产生了一个含有3条染色体的配子,可能的原因是_______________。
24. 如图为基因表达过程示意图。据图回答:
(1)图中②表示_____,其形成过程称为______,需要酶是______。
(2)③中进行的生理过程参与的RNA有______种,图中该过程核糖体在mRNA上的移动方向是_______(填“向左”或“向右”)。
(3)若图中形成的物质为十肽,则图中结构①至少含有碱基_______个(不考虑终止密码子)。
(4)若②上的某个密码子由CGG变为AGG,而肽链结构未发生变化,可能的原因是______。
25. 果蝇是生物学家常用的遗传学实验材料,雌雄果蝇的体细胞染色体组成如图所示。果蝇的灰身和黑身是一对相对性状,用字母A、a表示;红眼和白眼是另一对相对性状,用字母B、b表示。请回答下列问题。
(1)果蝇一个染色体组中的常染色体包括__________(填图中序号)。
(2)某研究小组让一只灰身雄性果蝇与一只灰身雌性果蝇杂交,然后统计子一代果蝇的表现型及比例,结果为灰身:黑身=3:1。根据这一实验数据可以确定______为显性性状,但是不能确定A和a基因位于常染色体上还是Ⅹ染色体上,请画出可能位于X染色体上的遗传图解______。
(3)若已知控制灰身和黑身的基因位于Ⅱ号染色体上,控制红眼和白眼的基因位于X染色体上,则两对相对性状的遗传符合基因______定律。一只纯合黑身红眼雌蝇与一只纯合灰身白眼雄蝇杂交得F₁,F₁表现型为灰身红眼,F₁再自由交配得F₂。F₂代中灰身红眼雄蝇的基因型为______;F₂的灰身红眼果蝇中纯合子比例为_________。
红花(DD)
粉红花(Dd)
白花(dd)
第一年
20
60
20
第二年
10
80
10
杂交组合
后代性状
一
腋生A×顶生B
腋生与顶生之比约为1:1
二
腋生C×腋生D
腋生与顶生之比约为3:1
高中生物第二册 精品解析 山东省枣庄市2019-2020学年高一下学期期末生物试题(含答案): 这是一份高中生物第二册 精品解析 山东省枣庄市2019-2020学年高一下学期期末生物试题(含答案),共26页。试卷主要包含了选择题,非选择题等内容,欢迎下载使用。
精品解析:山东省泰安市2019-2020学年高一下学期期末生物试题: 这是一份精品解析:山东省泰安市2019-2020学年高一下学期期末生物试题,文件包含精品解析山东省泰安市2019-2020学年高一下学期期末生物试题解析版doc、精品解析山东省泰安市2019-2020学年高一下学期期末生物试题原卷版doc等2份试卷配套教学资源,其中试卷共38页, 欢迎下载使用。
精品解析:山东省日照市2019-2020学年高一下学期期末生物试题: 这是一份精品解析:山东省日照市2019-2020学年高一下学期期末生物试题,文件包含精品解析山东省日照市2019-2020学年高一下学期期末生物试题解析版doc、精品解析山东省日照市2019-2020学年高一下学期期末生物试题原卷版doc等2份试卷配套教学资源,其中试卷共34页, 欢迎下载使用。

