





所属成套资源:2022-2023学年高一下学期 生物 期末复习 (人教版2019必修第二册)
精品解析:北京交大附中2019-2020学年高一下学期期末生物试题
展开
这是一份精品解析:北京交大附中2019-2020学年高一下学期期末生物试题,文件包含精品解析北京交大附中2019-2020学年高一下学期期末生物试题解析版doc、精品解析北京交大附中2019-2020学年高一下学期期末生物试题原卷版doc等2份试卷配套教学资源,其中试卷共46页, 欢迎下载使用。
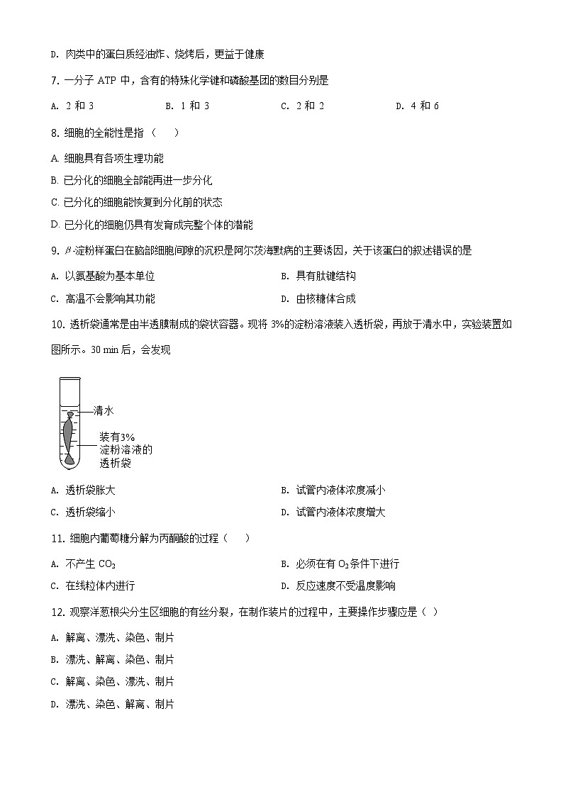
北京交大附中 2019-2020 学年第二学期期末练习高一生物一、选择题1. 烫发时,先用还原剂和高温使头发角蛋白的二硫键断裂,再用卷发器将头发固定形状,最后用氧化剂使角蛋白在新的位置形成二硫键。这一过程改变了角蛋白的( )A. 空间结构 B. 氨基酸种类C. 氨基酸数目 D. 氨基酸排列顺序2. 纸层析法可分离光合色素,以下分离装置示意图中正确的是A. B. C. D. 3. 下列关于细胞分裂、分化、衰老和死亡的叙述中,正确的是( )A. 所有体细胞都不断地进行细胞分裂B. 细胞分化使各种细胞的遗传物质产生差异C. 细胞分化仅发生于早期胚胎形成的过程中D. 细胞的衰老和凋亡是正常的生命现象4. 下列对酶的叙述,正确的是( )A. 所有酶都是蛋白质B. 酶在催化生化反应前后本身的性质会发生改变C. 高温使酶分子结构破坏而失去活性D. 酶与无机催化剂的催化效率相同5. 酵母菌进行有氧呼吸和无氧呼吸的共同终产物是A. H2O B. CO2 C. 酒精 D. 乳酸6. 下列与人们饮食观念相关的叙述中,正确的是( )A. 脂质会使人发胖,不要摄入B. 谷物不含糖类,糖尿病患者可放心食用C. 食物中含有DNA,这些片段可被消化分解D. 肉类中的蛋白质经油炸、烧烤后,更益于健康7. 一分子 ATP 中,含有的特殊化学键和磷酸基团的数目分别是A. 2 和 3 B. 1 和 3 C. 2 和 2 D. 4 和 68. 细胞的全能性是指 ( )A. 细胞具有各项生理功能B. 已分化的细胞全部能再进一步分化C. 已分化的细胞能恢复到分化前的状态D. 已分化的细胞仍具有发育成完整个体的潜能9. β-淀粉样蛋白在脑部细胞间隙的沉积是阿尔茨海默病的主要诱因,关于该蛋白的叙述错误的是A. 以氨基酸为基本单位 B. 具有肽键结构C. 高温不会影响其功能 D. 由核糖体合成10. 透析袋通常是由半透膜制成的袋状容器。现将3%的淀粉溶液装入透析袋,再放于清水中,实验装置如图所示。30 min后,会发现A. 透析袋胀大 B. 试管内液体浓度减小C. 透析袋缩小 D. 试管内液体浓度增大11. 细胞内葡萄糖分解为丙酮酸的过程( )A. 不产生CO2 B. 必须在有O2条件下进行C. 在线粒体内进行 D. 反应速度不受温度影响12. 观察洋葱根尖分生区细胞的有丝分裂,在制作装片的过程中,主要操作步骤应是( )A. 解离、漂洗、染色、制片B. 漂洗、解离、染色、制片C. 解离、染色、漂洗、制片D. 漂洗、染色、解离、制片13. 下图表示的是光照强度与光合作用强度之间关系的曲线,该曲线是通过实测一片叶子在不同光照强度条件下的CO2吸收和释放的情况。你认为下列四个选项中,能代表细胞中发生的情况与曲线中B点相符的是A. B. C. D. 14. 产生镰刀型细胞贫血症的根本原因是A. 血液中镰刀状的红细胞易破裂 B. 血红蛋白中一个氨基酸不正常C. mRNA中一个碱基发生了改变 D. 基因中一个碱基对发生了改变15. 基因突变、基因重组和染色体变异的共同点是( )A. 产生了新的基因 B. 产生了新的基因型C. 都属于可遗传变异 D. 改变了基因的遗传信息16. 从科学角度看,下列有关人类健康生活、珍爱生命的错误说法是( )A. 日常健身应提倡慢跑等有氧运动 B. 香烟的烟雾中含有多种致癌因子C. 遗传咨询可降低遗传病的患病风险 D. 食用转基因食品一定会危害健康17. 在大田的边缘和水沟两侧,同一品种的小麦植株总体上比大田中间的长得高壮。产生这种现象的主要原因是A. 基因重组引起性状分离 B. 环境差异引起性状变异C. 隐性基因突变为显性基因 D. 染色体结构和数目发生了变化18. 一个果蝇种群中,基因型为 BB 的个体占70%,Bb 的个体占20%,bb 的个体占10%。B 基因和b 基因的基因频率分别是( )A. 50%、50% B. 70%、30% C. 80%、20% D. 90%、10%19. 根据遗传学原理,能快速获得纯合子的育种方法是( )A. 杂交育种 B. 多倍体育种 C. 单倍体育种 D. 诱变育种20. 下列遗传病中,由染色体变异引起的是( )A. 白化病 B. 血友病 C. 猫叫综合征 D. 镰刀型细胞贫血症21. 果蝇的下列细胞中,只含一个染色体组的是 ( )A. 体细胞 B. 精原细胞 C. 精子 D. 受精卵22. 下列有关生物进化的表述,错误的是A. 捕食者的存在可促进被捕食者的进化B. 生物之间的相互关系影响生物的进化C. 突变和基因重组决定生物进化的方向D. 生物多样性的形成是生物进化的结果23. 马达加斯加与非洲大陆只相隔狭窄的海峡,但是两地生物种类有较大差异。造成这种现象最可能的原因是( )A. 自然选择的方向不同 B. 它们的祖先不同C. 岛上的生物没有进化 D. 变异的方向不同24. 下列为四种遗传病的系谱图,其中能够排除伴X染色体遗传的是( )
A. ① B. ④ C. ①③ D. ②④25. 噬菌体侵染细菌的实验证明了( )A. 蛋白质是遗传物质 B. DNA是遗传物质C. DNA是主要的遗传物质 D. RNA是遗传物质26. 人的卷舌(D)和不卷舌(d)是一对相对性状,某家庭中父亲卷舌,母亲不卷舌,生有一个不能卷舌的女儿,再生一个能卷舌的儿子的概率是( )A. 0 B. 1/2 C. 1/4 D. 1/827. 把培养在含轻氮(14N)环境中的细菌,转移到含重氮(15N)环境中培养相当于连续复制两轮的时间后,离心分离其DNA,结果应如下图 ( )A. A B. B C. C D. D28. 如图为原核细胞中转录、翻译的示意图。据图判断,下列描述中正确的是 ( )A. 图中表示3条多肽链正在合成B. 多个核糖体共同完成一条多肽链的翻译C. 转录尚未结束,翻译即已开始D. 原核细胞转录和翻译在时空上完全分开29. 普通小麦为六倍体,其体细胞的染色体数为42个,它的一个染色体组的染色体数和一个生殖细胞中的染色体组数分别是 ( )A. 7个、3组 B. 7个、21组C. 21个、1组 D. 21个、3组30. 使用某种农药,防治某种农业害虫,开始效果很显著,长期使用后,效果越来越差,其原因是 ( )A 害虫对农药进行定向选择 B. 害虫对农药逐渐适应C. 农药刺激害虫产生了变异 D. 农药对害虫的抗药性变异进行定向选择31. 下图为某动物细胞分裂的示意图。该细胞处于A. 有丝分裂中期B. 有丝分裂后期C. 减数第一次分裂后期D. 减数第二次分裂后期32. 同源染色体是指 ( )A. 一条染色体复制形成的两条染色体 B. 分别来自父亲和母亲的两条染色体C. 形态特征完全相同的两条染色体 D. 减数分裂过程中配对的两条染色体33. 某动物的基因型为AaBb,这两对基因独立遗传,若它的一个精原细胞经减数分裂后产生的四个精子中,有一个精子的基因型为AB,那么另外3个分别是( )A. Ab、aB、ab B. AB、ab、abC. ab、AB、AB D. AB、AB、AB34. 有丝分裂和减数分裂的共同点是 ( )A. 同源染色体联会 B. 姐妹染色单体分开C. 子细胞染色体数目减半 D. 非同源染色体自由组合35. 下列物质或结构的层次关系,由大到小排列的是( )A 染色体→DNA→脱氧核苷酸→基因B. 染色体→DNA→基因→脱氧核苷酸C 染色体→脱氧核苷酸→DNA→基因世D. 脱氧核苷酸→DNA→基因→染色体36. 一对色觉正常的夫妇生了一个红绿色盲的男孩。男孩的外祖父、外祖母和祖母色觉都正常,祖父为色盲。该男孩的色盲基因来自( )A. 祖父 B. 祖母 C. 外祖父 D. 外祖母37. 某生物的基因型为AaBb,这两对基因的遗传符合自由组合定律。该生物测交后代中,与两个亲本基因型都不同的个体所占的百分比是( )A. 25% B. 50% C. 75% D. 100%38. 一个DNA分子复制完毕后,新形成的DNA子链( )A. 是DNA母链的片段 B. 与DNA母链之一相同C. 与DNA母链相同,但U取代T D. 与DNA母链完全不同39. 遗传学上将某种分子上决定一个氨基酸的三个相邻碱基称为“密码子”,这种分子是( )A. 肽链 B. DNA C. 信使RNA D. 转运RNA40. 真核细胞中DNA的复制、转录、翻译分别发生在:A. 细胞核、核糖体、核糖体 B. 细胞核、细胞核、核糖体C. 核糖体、核糖体、细胞核 D. 核糖体、细胞核、细胞核二、简答题41. 下图是某雄性哺乳动物细胞分裂的示意图。请回答问题: (1)图中属于减数分裂的是______________(填字母),该动物的减数分裂发生在______________(器官)中。(2)图中A所示的细胞有______________对同源染色体,B与C所示的细胞中的DNA含量之比为______________。(3)该动物的体细胞内有______________条染色体。42. 豇豆是我国夏秋两季主要的豆类蔬菜之一,各地广泛栽培。研究人员为了研究其花色遗传机制,用纯种的紫色花冠植株和白色花冠植株进行杂交,F1均为紫色花冠,自交后代F2中花色统计结果如下。请回答问题:F2表现型紫色花冠白色花冠浅紫色花冠植株数目2706823 (1)亲代豇豆的花冠紫色、花冠白色互为____________,F2中出现不同花冠颜色植株的现象称为____________。(2)根据表中数据进行统计学分析,可推测豇豆花冠颜色受____________(一对、两对)等位基因控制,且遵循基因的____________定律。(3)若用浅紫色花冠豇豆与F1紫色花冠豇豆杂交,获得的后代中紫色花冠:白色花冠:浅紫色花冠植株数量比接近 ____________,则上述推测成立。43. 我国科学家屠呦呦因首次从野生青蒿中提取抗疟药物青蒿素而荣获 2015 年诺贝尔生理学或医学奖。青蒿细胞中青蒿素的合成途径如下图所示,请回答问题:(1)研究发现,酵母细胞也能够产生合成青蒿素的中间产物 FPP,根据图示代谢过程,科学家若想通过培养酵母细胞获得青蒿酸前体,需要向酵母细胞中导入_____基因。(2)实验发现,酵母细胞导入相关基因后,该基因能正常表达,但酵母菌合成的青蒿酸前体仍很少,根据图解分析可能的原因是_____。(3)野生青蒿白青秆和紫红秆为一对相对性状,白青秆植株因青蒿素含量高实用价值更大。为确定显隐性关系,可采取的方法是让某一白青秆植株连续多代_____,若后代______性状分离,可判 断该植株为纯合子。将该纯合白青秆植株与纯合紫红秆植株进行杂交,F1均为白青秆,F2白青秆:紫红秆=3:1。由这一结果可初步推测,白青秆性状由__________ 性基因控制。44. 下图为真核细胞中遗传信息表达过程的示意图。字母 A~D表示化学物质,数字①、②表示过程。请回答问题: (1)①过程称为___________________________________,是以_______________分子的一 条链为模板,以四种_______________作为原料合成 B,催化此过程的酶是________________________________。(2)②所示过程由[C] _____识别 B 的序列,并按 B 携带的信息控制合成具有一定_____________序列的 D。45. 2017 年,三位科学家因发现生物昼夜节律的分子机制而获得诺贝尔奖。请回答问题:(1)1984 年,科学家首次成功分离了节律基因(per)。per 基因控制合成 PER 蛋白的过程称为基因的_____。(2)CLK-CYC 复合物能激活 per 基因转录,PER 蛋白与 TIM 蛋白结合后才能进入细胞核。白天 PER 蛋白在 细胞质中降解,晚上 PER 蛋白在细胞核中积累,周期约为 24 小时,表现出昼夜节律,其分子调节机制如下图所示。
①白天,在光下被激活的 CRY 蛋白与 TIM 蛋白结合,引起 TIM 蛋白降解,PER 蛋白与 DBT 蛋白结合后被降 解,导致_____,PER 蛋白进入细胞核受阻。②夜晚,TIM 蛋白与 PER 蛋白结合后,经_____进入细胞核,使核内的 PER 蛋白含量升高,同 时_____ per 基因转录。(3)生物节律与人类健康息息相关,节律紊乱会引发一系列健康问题。上述研究对于我们健康文明的生活方式有哪些启示?_____。46. 视网膜色素变性(RP)是一种常见的遗传性致盲眼底病。研究者发现一名男性患者,该患者的家族系谱如图所示,相关基因用B、b表示,图中II1为该患病男子,基因检测发现其父不携带致病基因。请回答下列问题:(1)据图判断,该病的遗传方式是____________遗传。II5的基因型为__________________,II5与II6生一个正常孩子的概率为_________。其生育前应通过遗传咨询和___________________等手段对该遗传病进行监控和预防。(2)对该患者的DNA进行测序,发现编码视网膜色素变性GTP酶调节蛋白(RPGR)的基因发生了改变。与正常人相比,发生改变的相应部分碱基序列比较如下:正常人……GGGAGACAGAGAAGAG……患者……GGGAGACAGAAGAG…… 经分析可知,患者的RPGR基因缺失了_____________2个碱基对,进而使RPGR蛋白____________提前终止,其氨基酸组成由原来的567个变为183个,丧失活性。(3)研究还发现,多个来自英国、北美、德国及日本等地的RP患者家系,都是同一基因发生了不同的突变,说明基因突变具有___________________的特点。47. 研究人员用野生一粒小麦与山羊草杂交可获得野生二粒小麦,过程如下图。
请回答问题:(1)野生一粒小麦与山羊草_____(是、不是)同一物种,判断依据是_____。(2)培育野生二粒小麦过程中,秋水仙素会在细胞分裂__________期抑制_____的形成,最终 使得野生二粒小麦的体细胞中染色体的数目变为_____条。(3)培育出的野生二粒小麦是_____(可育、不可育)的。48. 某地蝽蟓的喙长而锋利,可刺穿无患子科植物的坚硬果皮,获得食物,如图1所示。1920年引入新种植物——平底金苏雨树,其果皮较薄,蝽蟓也喜食,如图2所示。调查发现,当地蝽蟓喙的长度变化如图3所示。请回答问题:(1)蝽蟓的长喙与短喙为一对相对性状。分析图3可知,引入平底金苏雨树后的60年间,该地区决定蝽蟓__________的基因频率增加,这是____________的结果。(2)蝽蟓取食果实,对当地无患子科植物种子的传播非常重要,引入平底金苏雨树后,当地无患子科植物种群数量会______________。无患子科植物果实的果皮也存在变异,果皮较_________________的植株更容易延续后代。(3)进化过程中,当地无患子科植物、平底金苏雨树和蝽蟓均得以生存繁衍,这是物种间_____________的结果。49. 白色念珠菌是存在于人体上呼吸道和肠道粘膜中的真菌,当机体免疫功能下降时,菌丝大量生 长,侵入细胞引起疾病。V 蛋白具有 ATP 酶活性,对菌丝形成有重要作用。为研究药物 D(一种 ATP 酶抑 制剂)的作用,科研人员进行了如下实验。(1)白色念珠菌与大肠杆菌在细胞结构上最主要的区别是白色念珠菌具有__________________。ATP 分子的结构简式是______ ,V 蛋白将 ATP 水解为 ADP 时,__________________________键断裂,产生无机磷。(2)为研究不同浓度药物 D 对 V 蛋白的作用,科研人员将 V 蛋白与反应缓冲液混合,实验组加入用 DMSO 溶解的不同浓度的药物 D 溶液,室温孵育 10 min 之后向反应体系中加入 ATP 溶液,室温反应 30 min。再向反应体系中加入孔雀绿试剂(可与无机磷反应呈现绿色),定量分析反应体系的绿色深浅,得到如图所示结果。①本实验中测定的绿色深浅,可反映出__________________的量,从而得到 V 蛋白活性。②本实验以对照组数据作为 V 蛋白活性相对值 1,对照组的处理是将 V 蛋白与反应缓冲液混合,加入______________溶液,室温孵育 10 min,向反应体系中加入 ATP 溶液,室温反应 30 min。③实验结果说明_____________________。
相关试卷
这是一份2023北京交大附中高一(上)期中生物,文件包含专题241全册综合测试卷沪科版原卷版docx、专题241全册综合测试卷沪科版解析版docx等2份试卷配套教学资源,其中试卷共35页, 欢迎下载使用。
这是一份高中生物第二册 精品解析 北京交大附中2019-2020学年高一下学期期末生物试题(含答案),共33页。试卷主要包含了选择题,简答题等内容,欢迎下载使用。
这是一份高中生物第二册 精品解析 北京交大附中2019-2020学年高一下学期期末生物试题(无答案),共13页。试卷主要包含了选择题,简答题等内容,欢迎下载使用。