





备战2023年新中考二轮英语专题导练 考点6 主谓一致
展开考点6 主谓一致
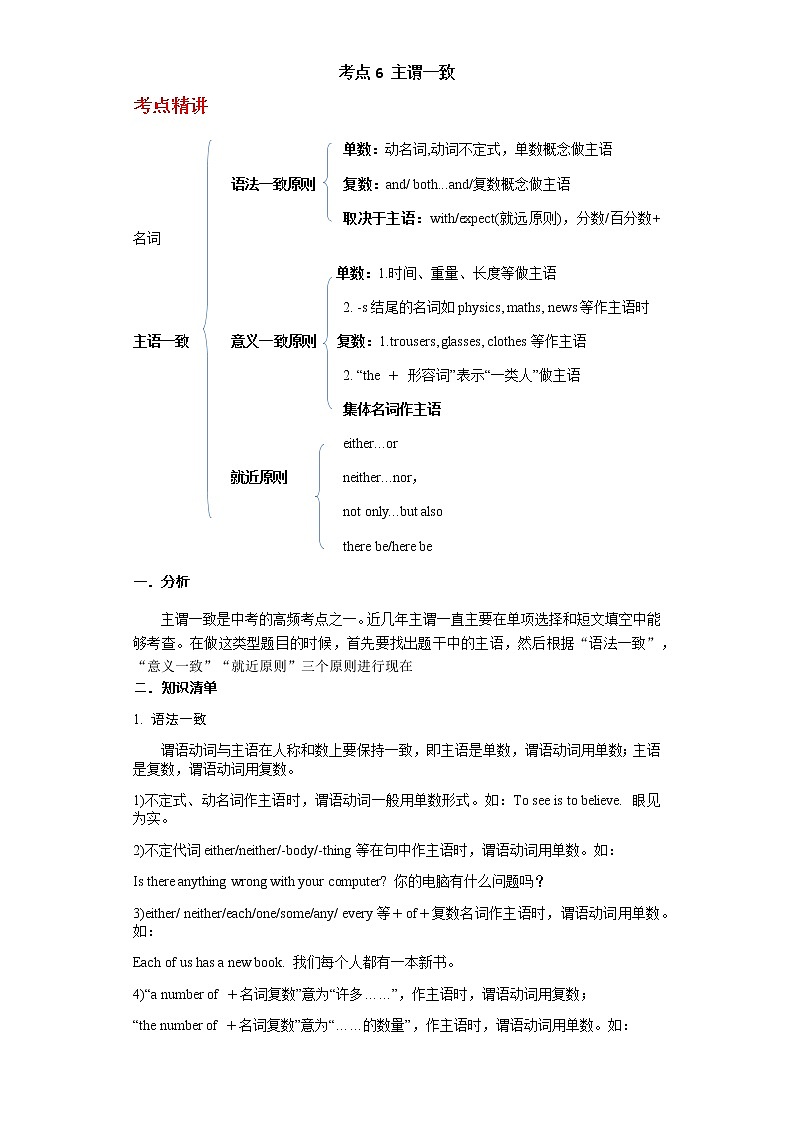
考点精讲
单数:动名词,动词不定式,单数概念做主语
语法一致原则 复数:and/ both...and/复数概念做主语
取决于主语:with/expect(就远原则),分数/百分数+名词
单数:1.时间、重量、长度等做主语
- s结尾的名词如physics, maths, news等作主语时
主语一致 意义一致原则 复数:1.trousers, glasses, clothes等作主语
- “the + 形容词”表示“一类人”做主语
集体名词作主语
either...or
就近原则 neither...nor,
not only...but also
there be/here be
一.分析
主谓一致是中考的高频考点之一。近几年主谓一直主要在单项选择和短文填空中能够考查。在做这类型题目的时候,首先要找出题干中的主语,然后根据“语法一致”,“意义一致”“就近原则”三个原则进行现在
二.知识清单
1. 语法一致
谓语动词与主语在人称和数上要保持一致,即主语是单数,谓语动词用单数;主语是复数,谓语动词用复数。
1)不定式、动名词作主语时,谓语动词一般用单数形式。如:To see is to believe. 眼见为实。
2)不定代词either/neither/body/thing等在句中作主语时,谓语动词用单数。如:
Is there anything wrong with your computer? 你的电脑有什么问题吗?
3)either/ neither/each/one/some/any/ every等+of+复数名词作主语时,谓语动词用单数。如:
Each of us has a new book. 我们每个人都有一本新书。
4)“a number of +名词复数”意为“许多……”,作主语时,谓语动词用复数;
“the number of +名词复数”意为“……的数量”,作主语时,谓语动词用单数。如:
①A number of trees are planted every year. 每年有许多树木被种植。
②The number of students in our class is 50. 我们班的人数是50。
5)and和both...and连接的两个或两个以上的名词作主语时,谓语动词用复数形式(若连接的是不可数名词,谓语动词用单数形式。)如:
①Tom and Mike are good friends. 汤姆和迈克是好朋友。
②The writer and doctor has come. 这位作家兼医生已经来了。
6)主语后面跟with/along with/as well as/ rather than/besides/but/except等词时,谓语动词与最前面的主语保持一致。(就远原则)如:
Everyone except Tom and Jack has come here. 除了汤姆和杰克之外,每个人都来这儿了。
7)“some/most/the rest/all/half/分数/百分数+of+名词”作主语时,谓语动词常和of后的名词保持数的一致。如果名词是复数,则谓语动词用复数;如果是不可数名词或名词单数,谓语动词用单数。如:
A quarter of the workers are from Guangdong. 有四分之一的工人来自广东。
2. 意义一致
意义一致指谓语动词的数必须和主语的意义保持一致。
1) 表“时间、重量、长度、价值”等名词的复数形式作主语时,谓语动词通常用单数形式。如:
Three months has passed since you left. 你已经离开三个月了。
2)以s结尾的名词如physics, politics, maths, news等作主语时,谓语动词用单数。如:
The news makes us excited. 这消息令我们激动。
3) trousers, glasses, clothes, shoes等词作主语时,谓语动词用复数,但若这些词被a pair/two pairs 修饰,谓语要和pair的形式保持一致。如:
①My glasses are broken. 我的眼镜坏了。
②Five pairs of shoes have been sold out in the morning. 早晨卖出了五双鞋。
4) “the + 形容词”, 常表示一类人,谓语动词用复数。如:
The blind study in special schools. 盲人在特殊学校学习。
5)family/class/team/group等集体名词作主语时,若看作一个整体,谓语动词用单数;若强调整体中的每一个成员时,谓语动词用复数。如:The family are all fond of listening to music. 这家人都喜欢听音乐。
3. 就近一致
就近一致原则指的是谓语动词的人称和数与并列主语中最靠近它的那个主语保持一致。
1)由or,not,either...or,neither...nor,not only...but also连接的并列结构作主语,随后的动词形式通常按照“就近原则”处理。如:
Either Tina or Carol is sure to know the answer.
Not only my father but also their fathers are coming.
Neither Jane nor I am going.
2)there be+并列主语结构中,be动词与邻近的主语保持一致。如:
There is an apple and two oranges on the table.
真题解析
例题
1.(2021·贵州黔西·中考真题) A number of wild elephants are moving towards the north in Yunnan Province.
A.Few B.Several C.Little D.Much
【答案】B
【解析】
【详解】
句意:许多野生大象正在云南向北迁移。
考查不定代词辨析。Few“几乎没有”,后跟可数名词,表示否定含义;Several几个,数个;Little“几乎没有”,后跟不可数名词,表示否定含义;Much“许多”,修饰不可数名词。此处a number of表示“许多”,修饰可数名词复数,与Several意思相近。故选B。
2.(2021·西藏·中考真题)Some people think one of the most useful inventions ________ the smartphone.
A.are B.is C.were D.be
【答案】B
【解析】
【详解】
句意:有些人认为最有用的发明之一是智能手机。
考查主谓一致。根据句子结构可知,该句中think后跟了一个宾语从句,从句中主语为“one of the most useful inventions”,根据语法一致原则,谓语动词用单数,故选B。
3.(2021·江苏淮安·中考真题)Both Sandy and Millie ________ interested in cooking. They often learn to cook at weekends.
A.am B.is C.are D.be
【答案】C
【解析】
【详解】
句意:Sandy和Millie都对烹饪感兴趣。他们经常在周末学习做饭。
考查主谓一致。both…and连接并列主语时,谓语动词用复数形式,be interested in doing sth“对做某事感兴趣”,此空应填be的复数形式are,故选C。
4.(2021·贵州黔南·中考真题)在做儿童教育的自愿服务过程中,玛丽不但做了自己喜欢的事情,而且还帮助了别人。
By volunteering as a teacher for kids, Mary not only does what she loves to do, ________ helps others.
【答案】but also
【解析】
【详解】
根据句子结构可知此处考查固定句型not only...but also“不但……而且……”。故填but also。
(2021·山东济南·中考真题)根据所提供的图片,用一个完整的句子提问或应答。
5.
A: ____________________________?
B: Because it’s easy for me.
6.
A: Where is Sally?
B: In the bathroom. ____________________________.
7.
A: Excuse me. ____________________________?
B: Yes, there is. It’s on Jingshi Road.
8.
A: ____________________________?
B: We need one spoon.
9.
A: What’s the use of that machine?
B: ____________________________.
【答案】5.Why do you like math
6.She is brushing (her) teeth
7.Is there a hospital near here/around here
8.How much honey do you need?##How many spoons of honey do you need
9.It/The machine is used to make dumplings
【解析】
5.
根据图片以及“ Because it’s easy for me.”可知,此处应在问“你为什么喜欢数学?”;根据语境可知,时态为一般现在时,句式为特殊疑问句。特殊疑问词why;助动词do;you主语;like谓语;math宾语。故填Why do you like math。
6.
根据图片以及“where is Sally?可知,此处回答“Sally正在刷牙”;根据语境可知,时态为现在进行时,句式为陈述句。主语she;谓语is brushing;宾语(her)teeth。故填She is brushing (her) teeth。
7.
根据图片以及“Yes, there is. It’s on Jingshi Road.”可知,此处在问“这附近有一家医院么?”;根据语境可知,时态为一般现在时,句式为一般疑问句。这附近near here/around here;有there is;一家医院a hospital。由于是疑问句式,所以应用Is there a hospital near here/around here?故填Is there a hospital near here/around here。
8.
根据图片以及“We need one spoon.”可知,此处在问“你需要多少蜂蜜?”;根据语境可知,时态为一般现在时,句式为特殊疑问句。特殊疑问词how much/how many;宾语honey/many spoons of honey;助动词do;主语you;谓语need。故填How much/How many spoons of honey do you need。
9.
根据图片以及“ What’s the use of that machine?”可知,此处在回答“这个机器是用来做饺子的。”;根据语境可知,时态一般现在时,句式为陈述句式。主语it/the machine;谓语is used;宾语to make dumplings。故填It/The machine is used to make dumplings。
突破提升
一、单项选择
1.(2021·内蒙古内蒙古·中考真题)So far, the number of people using 5G mobile phones ________ a lot.
A.is increasing B.are increasing C.has increased D.have increased
2.(2021·内蒙古呼和浩特·中考真题)In the year of 2020, each of us ________ by the people like Zhong Nanshan and Li Lanjuan who taught us how to fight against the difficulties in life with a strong will.
A.were greatly encouraged B.greatly encourages
C.greatly encouraged D.was greatly encouraged
3.(2021·黑龙江牡丹江·中考真题)Fresh water ________ more important than anything else.
A.is B.are C.was
二、用所给单词的正确形式填空
4.(2021·江苏泰州·中考真题)Look! The children ________( circle) a robot, talking about science development.
三、完成句子
5.(2021·山东烟台·中考真题)能否实现梦想取决于你的努力程度。
Whether your dream can come true or not ________ ________ how hard you work.
四、根据汉语提示填空
6.(2021·黑龙江牡丹江·中考真题)Everyone is here ____________ (除了) Jane, because she has gone to Yunnan.
五、同义句转化
7.(2021·黑龙江牡丹江·中考真题)The new car is Jenny’s. (改为同义句)
The new car ________ ________ Jenny.
六、多句选词填空
(2021·江苏南通·中考真题)
wait weigh control allow reply |
8.—Excuse me, where is Mr. Wu?
—He ________ for the foreign students at the school gate.
9.—I ________ myself yesterday, and I’m much lighter than before.
—Really? Are you on a diet?
10.The central computer ________ the traffic lights, now let the students go first.
11.—I called you yesterday evening, but you didn’t answer me.
—Sorry, I ________ to my pen friend far in Moscow.
12.Liu Hao always works to high standards, and he never ________ himself behind others.
七、汉译英:整句
13.(2021·山东威海·中考真题)威海今年下了很多雨。
____________________________
14.(2021·山东威海·中考真题)袁隆平是最伟大的科学家之一。
____________________________
备战2023年新中考二轮英语专题导练 考点14 数词: 这是一份备战2023年新中考二轮英语专题导练 考点14 数词,文件包含备战2023年新中考二轮英语专题导练考点14数词解析版doc、备战2023年新中考二轮英语专题导练考点14数词原卷版doc等2份试卷配套教学资源,其中试卷共25页, 欢迎下载使用。
备战2023年新中考二轮英语专题导练 考点13 代词: 这是一份备战2023年新中考二轮英语专题导练 考点13 代词,文件包含备战2023年新中考二轮英语专题导练考点13代词解析版doc、备战2023年新中考二轮英语专题导练考点13代词原卷版doc等2份试卷配套教学资源,其中试卷共39页, 欢迎下载使用。
备战2023年新中考二轮英语专题导练 考点12 冠词: 这是一份备战2023年新中考二轮英语专题导练 考点12 冠词,文件包含备战2023年新中考二轮英语专题导练考点12冠词解析版doc、备战2023年新中考二轮英语专题导练考点12冠词原卷版doc等2份试卷配套教学资源,其中试卷共20页, 欢迎下载使用。
