2022-2023学年重庆市清华中学高一上学期期中测试地理试题(解析版)
展开
这是一份2022-2023学年重庆市清华中学高一上学期期中测试地理试题(解析版),共15页。试卷主要包含了下列属于天体是,火星比地球温度低的最主要原因是,这些化石所在岩层等内容,欢迎下载使用。
2022-2023学年重庆市清华中学高一上学期期中测试
地理试题
2022年10月9日上午7时43分,长征二号丁型运载火箭将我国综合性太阳探测专用卫星—先进天基太阳天文台“夸父一号”发射升空。卫星设计寿命为4年,“夸父一号”将利用太阳活动第25周峰年(预期在2024年到2025年左右)的契机,观测、研究一磁两暴”(即太阳磁场,以及太阳上两类最剧烈的爆发现象一太阳耀斑和日冕物质抛射)的形成、相互作用及彼此关联。据此完成下面小题。
1.下列属于天体是( )
A.酒泉卫星发射中心的“夸父一号” B.地面观察到升空中的“长征二号丁型运载火箭”
C.进入预定轨道的“夸父一号” D.“长征二号丁型运载火箭”掉落地面的残骸
2.工作中的“夸父一号”不属于下列哪个天体系统( )
A.地月系 B.太阳系 C.银河系 D.河外星系
3.“夸父一号”观测到的太阳活动发生在太阳大气的哪些圈层( )
A.光球层色球层 B.光球层日冕层 C.色球层日冕层 D.色球层色球层
4.太阳活动第25周峰年对地球的影响正确的是( )
A.产生磁暴现象,导致全球变暖 B.冰岛可能在夜晚看到美丽的极光
C.干扰所有人造卫星的正常工作 D.导致全球范围内的海平面上升
【答案】1.C 2.D 3.C 4.B
【解析】1.据所学知识可知,人类发射进并在太空中运行的人造卫星、宇宙飞船、空间实验室、月球探测器行星探测器等则被称为人造天体,C正确。酒泉卫星发射中心的“夸父一号”,地面观察到升空中的“长征二号丁型运载火箭”和“长征二号丁型运载火箭”掉落地面的残骸都属于地球的附属物,不是天体,ABD错。故选C。
2.据材料可知,工作中的“夸父一号”是专门用于太阳探测的空间科学人造卫星,所以属于地月系,太阳系和银河系,不属于河外星系,D符合题意。故本题排除ABC,选D。
3.据材料可知,“夸父一号”观测太阳耀斑和日冕物质抛射,日冕物质抛射主要发生于日冕层,太阳耀斑位于色球层,C正确,ABD错。故选C。
4.太阳活动发生时,抛射太阳带电粒子流(太阳风)进入地球磁场,产生极光,冰岛位于高纬度可能在夜晚看到美丽的极光,B对;不会干扰所有人造卫星的正常工作,C错;温室气体增加,全球变暖,冰川融化,导致全球范围内的海平面上升,与太阳活动无关,AD错。故选B。
【点睛】太阳活动是太阳大气层里一切活动现象的总称。主要有太阳黑子、光斑、谱斑、耀斑、日珥和日冕瞬变事件等。由太阳大气中的电磁过程引起。时烈时弱,平均以11年为周期。
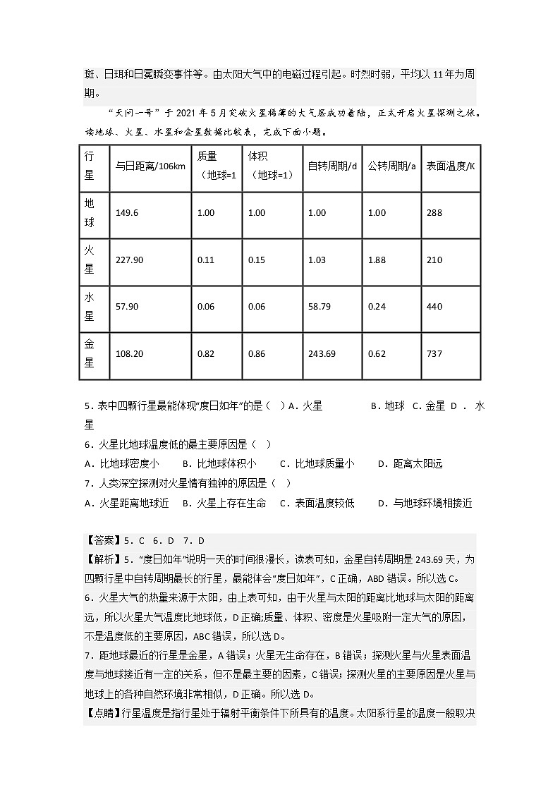
“天问一号”于2021年5月突破火星稀薄的大气层成功着陆,正式开启火星探测之旅。读地球、火星、水星和金星数据比较表,完成下面小题。
行星
与日距离/106km
质量
(地球=1
体积
(地球=1)
自转周期/d
公转周期/a
表面温度/K
地球
149.6
1.00
1.00
1.00
1.00
288
火星
227.90
0.11
0.15
1.03
1.88
210
水星
57.90
0.06
0.06
58.79
0.24
440
金星
108.20
0.82
0.86
243.69
0.62
737
5.表中四颗行星最能体现“度日如年”的是( )A.火星 B.地球 C.金星 D.水星
6.火星比地球温度低的最主要原因是( )
A.比地球密度小 B.比地球体积小 C.比地球质量小 D.距离太阳远
7.人类深空探测对火星情有独钟的原因是( )
A.火星距离地球近 B.火星上存在生命 C.表面温度较低 D.与地球环境相接近
【答案】5.C 6.D 7.D
【解析】5.“度日如年”说明一天的时间很漫长,读表可知,金星自转周期是243.69天,为四颗行星中自转周期最长的行星,最能体会“度日如年”,C正确,ABD错误。所以选C。
6.火星大气的热量来源于太阳,由上表可知,由于火星与太阳的距离比地球与太阳的距离远,所以火星大气温度比地球低,D正确;质量、体积、密度是火星吸附一定大气的原因,不是温度低的主要原因,ABC错误,所以选D。
7.距地球最近的行星是金星,A错误;火星无生命存在,B错误;探测火星与火星表面温度与地球接近有一定的关系,但不是最主要的因素,C错误;探测火星的主要原因是火星与地球上的各种自然环境非常相似,D正确。所以选D。
【点睛】行星温度是指行星处于辐射平衡条件下所具有的温度。太阳系行星的温度一般取决于行星与太阳的距离。
读下列古生物化石图片,完成下面小题。
8.这些化石所在岩层( )
A.属于沉积物 B.多气孔构造 C.质地坚硬 D.上部岩层年龄新
9.含有以上四种化石的地层形成时间按照距今早晚,排序正确的是( )
A.①②③④ B.③②④① C.②①③④ D.③①②④
10.四种化石可以反应海洋地理环境的是( )
A.①② B.②③ C.③④ D.①④
11.始祖鸟化石所在地层形成时期是( )
A.海洋无脊椎动物发展时期 B.裸子植物鼎盛时期
C.喜马拉雅山脉形成时期 D.重要的成矿时期
【答案】8.D 9.B 10.B 11.B
【解析】8.化石存在于沉积作用下形成的沉积岩之中,沉积岩是岩石,不属于沉积物,A错误;玄武岩多气孔构造,而不是沉积岩,B错误;含有化石的沉积岩质地一般较软,C错误;沉积岩岩层之间的关系,一般为上新下老,D正确。故选D。
9.始祖鸟化石形成于中生代,三叶虫化石为古生代早期,叠层石属于前寒武纪,蕨类化石形成于古生代晚期,按序号从早到晚应该为③②④①,B正确,ACD错误。故选B。
10.三叶虫和叠层石中的蓝细胞生活在海洋环境,故②③可以反应海洋地理环境,②③正确;而始祖鸟和蕨类反应的是陆地地理环境,①④错误。B正确,ACD错误。故选B。
11.始祖鸟化石形成于中生代,这一时代裸子植物和恐龙称霸地球,B正确;海洋无脊椎动物发展主要在早古生代,A错误;喜马拉雅山脉形成时期为新生代,C错误;前寒武纪是重要的成矿时期,D错误。故选B。
【点睛】地球演化史,从古到今分为5个代。1.太古代,距今24亿年以前。地球表面出现原始岩石圈,水圈,大气圈。地壳不稳定,火山活动频繁。岩浆四处横溢,海洋面积广大,陆地尽是秃山。铁矿,低等原始生命出现。2.元古代,距今24亿到6亿年之间。地球被大部分的海洋覆盖。晚期出现大片陆地,原始生物,海生藻类,海洋无脊椎动物出现。3.古生代,开始化分“纪”,从远至近。寒武纪,奥陶纪,志留纪,泥盆纪,石炭纪,二叠纪。6亿年到2.5亿年之间。古老生命海洋中出几千种动物,海洋无脊椎动物空前繁盛。出现鱼形动物,用鳍爬行的鱼登上陆地。成为陆地脊椎动物祖先。两栖类动物出现。北半球陆地出现蕨类植物,有的高达30多米。高大茂密的森林,成为后来的大煤田。4.中生代,三叠纪,侏罗纪,白垩纪。距今2.5亿年到0.7亿年之间,历时约1.8亿年。爬行动物恐龙称霸。出现原始哺乳动物和鸟类。蕨类植物衰落,出现裸子植物。中生代繁茂的植物和巨大的动物。变成了后来的巨大煤田,油田。形成了许多金属矿藏。5.新生代,第三纪,第四纪,。距今7000万年左右。地球历史最新阶段,这时,地球的面貌已同今天的状况基本相似了。新生代被子植物大发展,各种食草、食肉的哺乳动物空前繁盛。自然界生物的大发展,最终导致人类的出现,古猿逐渐演化成现代人,一般认为,人类是第四纪出现的,距今约有240万年的历史。
读大气受热过程示意图,完成下面小题。
12.图中代表大气对地面保温作用的序号是( )
A.①②③④ B.①②③ C.②③ D.③
13.“人间四月芳菲尽,山寺桃花始盛开”说明( )
A.地势高,大气保温作用弱,气温低 B.海拔高,太阳辐射强,气温高
C.对流层大气的热量直接来自地面辐射 D.纬度高,气温低
【答案】12.C 13.A
【解析】12.读大气受热过程示意图,根据已学知识可知,①为向下太阳短波辐射,②为向上的地面长波辐射,③为向下的大气长波辐射即大气逆辐射,④表示大气对太阳辐射的削弱作用。指向宇宙的箭头中,短箭头表示大气辐射的一小部向上射向宇宙空间,长箭头表示地面长波辐射中极少部分穿过大气,到达宇宙空间。综上,大气在吸收②地面长波辐射后会增温。大气增温后,也向外辐射长波辐射。大气长波辐射大部分以③大气逆辐射的形式把热量向下还给地面,这在一定程度上补偿了地面辐射损失的热量,体现了大气的保温的作用。所以图中代表大气对地面保温作用的序号是②③,C对,排除ABD。故选C。
13.根据已学知识,“人间四月芳菲尽,山寺桃花始盛开。”意指平原地区的花已经谢了,但山上的桃花刚刚开。根据大气受热过程原理,首先已知平原地区和山上大气层厚度不同,山上气温低,是由于山上地势高,大气稀薄,大气保温作用弱。由于山上气温低,所以山上的物候比山下的物候推迟了,综上所述,A对,D错;海拔高,太阳辐射强,但大气稀薄,大气保温作用弱,气温低,B错;对流层大气的热量直接来自地面辐射,其叙述是对的,对于平原地区和山上没有区别,但是山寺海拔高,此处对流层大气稀薄,大气保温作用弱,导致了气温低,才出现“人间四月芳菲尽,山寺桃花始盛开”,综上所述,C错。故选A。
【点睛】大气的受热过程:过程1:投射到地球上的太阳辐射,大部分能够透过大气到达地面,小部分被大气吸收或反射;到达地面的太阳辐射被地面吸收和反射。地面因吸收太阳辐射而增温。过程2:地面吸收太阳辐射增温的同时又以长波辐射的形式把热量传递给近地面大气。地面长波辐射除极少部分穿过大气,到达宇宙空间外,绝大部分被对流层中的水汽、二氧化碳等吸收。大气在吸收地面长波辐射后会增温。过程3:大气增温后,也向外辐射长波辐射。大气辐射除一小部向上射向宇宙空间外,大部分以大气逆辐射的形式把热量向下还给地面,这在一定程度上补偿了地面辐射损失的热量,对地面起到了保温的作用。第一个过程中大气能够对小部分太阳辐射吸收或反射,体现了大气的削弱作用;第三个过程大气辐射大部分以大气逆辐射的形式把热量向下还给地面,这在一定程度上补偿了地面辐射损失的热量,体现了大气的保温的作用。
北京时间2022年7月24日,搭载问天实验舱的长征五号B遥三运载火箭升空,于7月25日在距离地球约400千米的高空成功与空间站对接。2022年10月12日,“天宫课堂”第三课在中国空间站开讲,新晋“太空教师”陈冬、刘洋、蔡旭哲为广大青少年带来一场精彩的太空科普课,这是中国航天员首次在问天实验舱内进行太空授课。下图为“大气垂直分层示意图“。据此,完成下面小题。
14.“太空教师”所处的大气层( )
A.臭氧含量高,能大量吸收紫外线 B.获得的地面辐射少,气温低
C.大气逆辐射作用弱,昼夜温差小 D.有电离层,能反射无线电波
15.关于A层特征,下列叙述不正确的是( )
A.厚度夏季高于冬季 B.上冷下热 C.臭氧含量多 D.对流旺盛
16.问天实验舱在升空过程中( )
A.外部空气密度越来越小,气压越来越低 B.依次经过高层大气、平流层、对流层
C.气温经历一升一降一升一降的过程 D.在距地面30千米处遇到复杂多变的天气
【答案】14.D 15.C 16.A
【解析】14.由材料可知,空间站距离地面400km,位于高层大气。臭氧位于平流层,A选项错误;由示意图可得高层大气随海拔升高气温先降低后升高,B选项错误;空间站所处大气层稀薄,白天对太阳辐射的削弱作用小,气温高,夜间大气逆辐射作用弱,大气的保温作用弱,昼夜温差应该大,C选项错误;高层大气有电离层,能反射无线电波,D选项正确。故选D。
15.A层属于对流层,对流层的厚度取决于近地面的气温,夏季近地面气温高于冬季,对流运动旺盛,A、D选项正确;对流层热量主要来自近地面,气温随海拔的升高而降低,上冷下热,B选项正确;臭氧主要存在于平流层,C选项错误;题目要求选择不正确的,故选C。
16.问天实验舱在升空过程中,分别经历对流层、平流层和高层大气,离地球距离逐渐变远,空气逐渐变得稀薄,外部空气密度逐渐降低,气压越来越小,A选项正确,B选项错误;升空过程中,气温应先降低后升高再降低最后升高的一个过程,C选项错误;距离地面30km处为平流层,平流层中大气状况稳定,为晴朗天气,D选项错误。故选A。
【点睛】低纬度和高纬度的对流层高度不一样。低纬度地区受热多,对流旺盛,因此对流层的高度高(约17~18千米);而高纬地区受热较少,对流活动较弱,所以对流层的高度低(约8~9千米)。
读“地球部分圈层结构”示意图,完成下面小题。
17.图中B圈层的名称是( )
A.生物圈 B.岩石圈 C.大气圈 D.水圈
18.下列对于图中各圈层的叙述正确的是( )
A.A圈层属于地球的外部圈层 B.B圈由上地幔顶部和地壳组成
C.C圈层的主体是海洋 D.D圈由氮气、氧气等气态物质组成
19.当A层发生地震时会产生地震波,人们在生产活动中还常利用地震波( )
A.传递声音信号 B.进行地质探矿 C.调查农作物虫害情况 D.测量山峰的高度
【答案】17.A 18.C 19.B
【解析】17.读图可得,A圈层位于地表以下,应为岩石圈;B为生物圈,包括大气圈的底部、水圈的全部和岩石圈的上部;C为水圈,D为大气圈,A正确,排除BCD;故选A。
18.读图可知,A为岩石圈,地球内部圈层包括地壳、地幔和地核,其中地壳和上地幔顶部合称岩石圈,A选项错误;B为生物圈,生物圈包括水圈的全部、岩石圈上部和大气圈底部;B选项错误;C是水圈,由液态水、固态水和气态水组成,海洋是水圈的主体,是地球上水的最大源地,C正确;D是大气圈,包括水汽、固体杂质和干洁空气,D错误。故选C。
19.由于地震波在穿过不同介质时其传播速度会发生变化,如果地下某处存在矿产资源的话,那么它的物质组成肯定与周围地区有差异,地震波经过该处时,其波速会发生异常变化。因此,人们利用该性质进行地质勘探,B选项符合题意;地震波不能传递声音信号,测量山脉的高度时传播介质相同,地震波的波速不会发生变化,利用地震波没有意义,A、D选项错误;调查农作物虫害情况可以利用遥感技术,C选项错误。故本题正确答案为B。
【点睛】各个圈层之间相互联系、相互渗透,如化石形成于生物圈和岩石圈之间,风蚀地貌形成于大气圈与岩石圈之间,喀斯特地貌形成于岩石圈、大气圈和水圈之间。火山灰形成于岩石圈和大气圈之间。
细颗粒物(PM2.5)的排放超过大气循环能力和承载度,细颗粒物浓度将持续积聚,此时如果受静稳天气等影响,极易出现大范围的雾霍。2016年12月,入冬来最持久雾霾天气来临,全国多个城市达到严重污染。下图是某气象局绘制的某日10时某局部区域近地面的气压与气流状况图,读图完成下面小题。
20.图中吹偏南风是( )
A.① B.② C.③ D.④
21.图中风力最强是( )
A.① B.② C.③ D.④
22.下列等压面示意图中,能正确表示甲、乙沿线气压分布状况的是( )
A. B.
C. D.
23.若仅考虑天气因素,此时该地区出现雾霾天气的说法正确的是( )
A.M地盛行上升气流,雾霾持续时间较短 B.O地盛行下沉气流,雾霾持续时间长
C.M地风力较大,雾霾持续时间较短 D.O地风力较小,雾霾持续时间较长
【答案】20.D 21.C 22.C 23.A
【解析】20.据所学知识可知,近地面风风向与等压线斜交,具体判断如下:首先找出水平气压梯度力,垂直与等压线,而且由高压指向低压,第二在地转偏向力作用下,北半球向右偏转,偏转角度大约30°--60°画出风向,①、②是偏东风,③是偏北风,④是偏南风,D正确,ABD错。故选D。
21.据图所知,等压线越密集,水平气压梯度力越大,风力越大,反之风力越小,图中①②③④四地中,③等压线越密集,水平气压梯度力大,风力最强,C正确,ABD错。故选C。
22.据图所知,由甲到乙沿线,M、O两处气流辐合,形成低压中心,根据等压线“凸高低凹”原则,近地面M、O两处,等压面下凹,高空的等压面与近地面相反,C正确,ABD错。故选C。
23.根据上题分析,M和O为低压中心,盛行上升气流,风力小,对流强,雾霾容易消散,持续时间短,A对,BCD错。故选A。
【点睛】近地面的风向受气压梯度力、地转偏向力和磨擦力的共同影响, 风向与等压线之间成一夹角,北半球右偏、南半球左偏。
下图为“某地区山顶与河谷盆地降水量日变化曲线图”。读图完成下面小题
24.与山顶相比,河谷盆地夜晚多雨主要是因为夜间( )
A.气温低 B.气压低 C.地形 D.谷风
25.该地降水的昼夜分配差异对河谷盆地的影响主要是( )
A.地质灾害频次可能增加 B.白天光照充足,气温高,不利于农作物生长
C.夜晚土壤湿润,土壤养分含量增加 D.白天降水较少,引发干旱缺水
【答案】24.B 25.A
【解析】24.相对于山顶,夜晚山谷降温慢,气温较高,空气上升,近地面形成低压,容易形成降水,B正确,A错误;山顶降温快,气温低,空气下沉,近地面形成高压,风从山顶吹向山谷,为山风,D错误;地形不会因昼夜变化而变化,C错误;故选B。
25.由图可知河谷盆地白天降水少,光照充足,气温高,有利于农作物生长,B错误;白天降水少只是短时间不降水,不会发生干旱问题,D错误;夜晚降水多,土壤湿润,但土壤养分含量不会增加,C错误;白天降水少,夜晚降水多,干湿交替,容易产生地质灾害,A正确;故选A。
【点睛】在山区,白天从谷底吹向山坡、夜间从山坡吹向谷底,以一日为周期的周期性风系,称为山谷风。
二、综合题
26.阅读图文材料,完成下列要求。
材料:下图为某区域水循环示意图
(1)水循环环节②名称为____,代表径流的环节为____(填数字)
(2)分析图中水库建成后对水循环各环节会产生哪些影响
【答案】(1) 水汽输送 ④⑤
(2)库区下渗加强,周边地下水位上升;库区水汽蒸发增加,周边空气湿度增加;库区下游径流量变化幅度减小。
【解析】(1)结合所学可知水循环环节②为水汽输送,代表径流的环节是④地表径流、⑤地下径流。
(2)水库建成后拦截地表径流,调节下游地区径流流量,消峰补枯库区下游径流量变化幅度减小。库区储水增加了下渗,导致地下水位上升。库区水量多,水域面积大,蒸发量上升,库区附近空气湿度增加,降水量也会有增加。
27.阅读图文材料,完成下列要求。
材料一:下图为2022年10.18-10.24重庆市区的气温变化统计图
材料二:城市中心区人口稠密,建筑密集,地面多硬化,且产业发达,汽车数量多,人们生产生活向大气释放大量废热,最终导致城市中心气温比郊区高,因此把城市中心区称为“热岛”。由于城市热岛的存在,在中心区和郊区之间形成“城市热岛环流”。
(1)根据材料一气温数据推测,重庆10月24日的天气状况最有可能为____(“晴朗”或“阴雨”),试用大气受热过程原理说明判断理由____。
(2)读材料二,在下图中画出该城市的城市热岛环流____,并说出城市热岛环流的形成过程____。
(3)请为缓解城市热岛效应提出合理措施。
【答案】(1) 阴雨 理由:10.24重庆市区昼夜温差较小,阴雨天云层厚,大气中水汽含量大,白天大气对太阳辐射的削弱作用强,白天气温较低;夜晚大气对地面的保温作用强,夜晚气温较高,昼夜温差较小。
(2) 作图
形成过程:城市中心区生产生活产生大量热量导致同一水平面上城市中心区气温高于郊区,空气在中心区上升,在郊区下沉,近地面风由郊区吹向中心区,城市中心区在中心区与郊区之间形成城市热岛环流。
(3)提高城市绿化覆盖率、增加城市水体面积;实现建筑物合理规划布局,增加空气流通性;调整产业结构,降低高耗能高污染企业的比重;合理规划城市布局,降低城市人口的集中度;倡导公共交通出行,推广新能源汽车,合理控制汽车尾气排放。
【解析】(1)根据材料一气温数据推测,重庆10月24日的昼夜温差小,说明白天大气对太阳辐射的削弱作用强,气温低,夜晚大气逆辐射强,保温作用强,气温不会过低。阴雨天云量多,大气削弱作用和保温作用强,温差小。
(2)城市中心区人口稠密,建筑密集,地面多硬化,且产业发达,汽车数量多,人们生产生活向大气释放大量废热,最终导致城市中心气温比郊区高。城区中心气温高,空气上升,近地面形成低压,高空同一水平面上形成高压;郊区气温低,空气下沉,近地面形成高压,高空一水平面上形成低压;近地面空气从郊区流向城区,高空从城区流向郊区,形成城市热岛环流。如图:
(3)城市中心区人口稠密,建筑密集,地面多硬化,且产业发达,汽车数量多,人们生产生活向大气释放大量废热,最终导致城市中心气温比郊区高,形成热岛。缓解城市热岛效应的措施应对症下药:人口稠密—合理规划城市布局,降低城市人口的集中度;建筑密集,地面多硬化—提高城市绿化覆盖率、增加城市水体面积;实现建筑物合理规划布局,增加空气流通性;产业发达—调整产业结构,降低高耗能高污染企业的比重;汽车数量多—倡导公共交通出行,推广新能源汽车,合理控制汽车尾气排放。
28.阅读图文材料,完成下列要求。
材料一:2019年5月巫山县三溪两坪光伏项目所有机组并网发电。年上网电量约1.7亿千瓦时,年收入约1.3亿元。与同等规模的燃煤电厂相比,每年可节约5.533万吨标准煤,减排二氧化碳14.385万吨、减排二氧化硫约0.132万吨。与许多光伏发电项目不同的是,该项目的光伏板离地较高,因地势不同,最低的距离地面也有1米左右,高的有2.5米。光伏发电板遮住了大部分光线,正适合喜阴植物的生长,如当地盛产的魔芋、党参等,在光伏板下种植农作物,既可以防止水土流失,也能进一步提升经济效益。该项目在节能减排的同时解决约200人就业。
材料二:下图为我国太阳辐射总量分布图及巫山县三溪两坪光伏项目景观图
(1)读材料二,我国太阳辐射总量最贫乏的地区是____,试分析原因____。
(2)结合材料二,分析重庆发展太阳能光伏发电规模较小的原因。
(3)读材料一,分析近年来重庆努力建设光伏电站的原因。
【答案】(1) 四川盆地 原因:盆地地形,水汽不易扩散;多阴雨天气;大气对太阳辐射的削弱作用强日照时数少;
(2)重庆位于四川盆地,年太阳辐射总量较小;重庆多山地,可用土地面积小,不利于发展大规模太阳光伏项目
(3)太阳能能量巨大,清洁无污染;为重庆提供清洁能源,改善重庆大气环境;节能减排,具有较强的经济效益;带动就业,增加居民收入;提高重庆山区土地利用率
【解析】(1)由图可知,四川盆地年太阳总辐射量最贫乏。原因是四川盆地降水较多,水汽不易散发,空气中水汽含量多,阴天、雾天较多,从而造成日照的时间短,日照强度弱,大气对太阳辐射的削弱作用较强,到达地面的太阳辐射较少,太阳能资源贫乏。
(2)根据上题分析可知,重庆位于四川盆地,太阳能资源贫乏,年太阳辐射总量较少,可共利用的太阳能资源少;根据所学知识可知,重庆以山地地形为主,地势起伏较大,平地面积狭小,适宜建设光伏发电厂的土地资源少。
(3)根据材料信息“与同等规模的燃煤电厂相比,每年可节约5.533万吨标准煤,减排二氧化碳14.385万吨、减排二氧化硫约0.132万吨”可知,太阳能为清洁能源,清洁无污染且太阳能能量巨大;发展光伏电站能够减少化石能源的使用,提供清洁能源,改善重庆的大气质量;能够带动相关产业的发展,促进经济发展;能够提供大量就业岗位,促进当地居民就业,提高经济收入;根据材料信息可知,发展光伏电站可以提高坡地的利用效率等。
三、填空题
29.阅读图文材料,完成下列要求。
材料:地壳厚度等值线图反映一个地区或区域地壳厚度随水平方向分布特征的深部构造图件,图中用厚度等值线表示地壳厚度的分布,每一等值线的数值代表该线上任一点从地表至莫霍面的铅垂距离。图甲为我国大陆部分地壳厚度等值线图(单位:千米)。图乙为地震波在地球内部传播速度图及地球内部圈层图。
(1)为探测莫霍界面的情况,在图甲四地同时进行了地震波的测定,最迟从莫霍界面传来地震波的是____。
(2)在地壳等厚度线图中,0km表示____,该界面对应乙图当中的字母是____,该面以下代表____(填圈层名称)。
(3)读图乙,A为____,B为____,判断依据是____。
(4)读图乙,岩浆的发源地位于____,该层的物质状态为____。
【答案】(1)拉萨
(2) 莫霍界面 D 地幔
(3) 横波 纵波 判断依据:横波传播速度比纵波慢;横波只能通过固体物质,在2900km处A波消失
(4) 软流层 固态##熔融状态
【解析】(1)结合图甲信息可知,与重庆、武汉、上海三地相比,拉萨的海拔最高,地壳最厚,故地震波最晚到达地面。
(2)结合所学知识和图乙可知,莫霍面为地壳和地幔的分界线,莫霍面往上的部分为地壳,以下为地幔,故0km表示莫霍面,对应图乙中的字母D。
(3)由图可知,A在地下约2900km处消失,且传播速度较慢,为横波;B传播速度较快,且一直能到地核,能在固、液、气三态中传播,为纵波。
(4)结合所学知识可知,岩浆的发源地位于上地幔的软流层,该层由塑性物质组成,故呈熔融状态或是固态。
相关试卷
这是一份2022-2023学年重庆市南开中学高一上学期期末地理试题Word版含解析,共29页。试卷主要包含了选择题,非选择题等内容,欢迎下载使用。
这是一份2022-2023学年重庆市巴蜀中学高一上学期期中考试地理试题 Word版含解析,共17页。试卷主要包含了选择题,综合题等内容,欢迎下载使用。
这是一份2022-2023学年重庆市清华中学高一上学期期中测试地理试题(word版),共10页。试卷主要包含了下列属于天体是,火星比地球温度低的最主要原因是,这些化石所在岩层等内容,欢迎下载使用。

