2022-2023学年浙江省杭州市二中等四校高三上学期选考模拟联考试题 生物(解析版)
展开
这是一份2022-2023学年浙江省杭州市二中等四校高三上学期选考模拟联考试题 生物(解析版),共32页。试卷主要包含了选择题,非选择题等内容,欢迎下载使用。
2023年浙江省选考生物模拟卷
一、选择题(本大题共22小题,每小题2分,共44分。每小题列出的四个备选项中只有一个是符合题目要求的,不选、多选、错选均不得分)
1. “繁殖竞争假说"”认为,雄性动物由于繁殖季节的繁殖竞争压力促使占有领域的攻击行为上升,以获得更多的交配繁殖机会。由此反映出影响种群数量变化的调节因素是( )
A. 气候 B. 捕食 C. 食物 D. 领域行为
2. 下列有关人体细胞生命历程叙述错误的是( )
A. 执行特定生理功能的已分化细胞也可以再分裂分化
B. 细胞衰老时膜脂氧化导致细胞膜流动性降低
C. 原癌基因和抑癌基因发生多次突变累积导致的癌症均可遗传给后代
D. 细胞凋亡会出现DNA被有规律地降解为大小不同片段的表现
3. 下列有关微生物培养基的配制表述错误的是( )
A. 培养硝化细菌的培养基中的铵盐可作为氮源和能源
B. 尿素固体培养基中的K2HPO4能用于维持培养基的pH
C. 培养光能自养型的蓝细菌的培养基中不需提供有机物
D. 马铃薯蔗糖固体培养基中的琼脂能作为酵母菌的碳源
4. 下列对我国古诗词中的生物学知识阐述正确的是( )
A. “越鸟从南来,胡鹰亦北渡”体现了群落的时间结构
B. “远芳侵古道,晴翠接荒城”体现群落的初生演替现象
C. “几处早莺争暖树,谁家新燕啄新泥”体现了物种间的竞争关系
D. “人间四月芳菲尽,山寺桃花始盛开”体现了化学信息的作用
5. 慢性淋巴细胞性甲状腺炎是免疫系统功能异常引起的疾病。患者产生与自身甲状腺滤泡细胞相匹配的抗体作用于甲状腺,引起甲状腺滤泡细胞损伤并大量释放甲状腺激素。下列叙述正确的是( )
A. 甲状腺滤泡细胞通过管道运送甲状腺激素到血液中
B. 甲状腺激素作用的靶组织是下丘脑和腺垂体
C. 该病患者血液中促甲状腺激素的含量比正常人高
D. 该病患者物质代谢旺盛,中枢神经系统兴奋性提高
6. 2022年北京冬奥会期间,中国的饺子、烤鸭等冬奥村美食频频登上热搜。下列叙述正确的是( )
A. 饺子皮的主要营养成分是葡萄糖,可用碘——碘化钾溶液检测
B. 饺子馅中最终进入到人体细胞中的无机盐都以离子的形式存在
C. 烤熟肥鸭的细胞中脂肪含量很高,可用苏丹Ⅲ染液进行检测
D. 鸭皮在烤制过程中细胞内DNA变性,但冷却后可恢复磷酸二酯键
7. 种植诱集植物是指将靶标害虫更青睐的寄主植物种植于农作物邻近,以吸引害虫侵染、产卵来减少害虫对农作物的危害。如图较棉花而言,棉铃虫更青睐玉米,下列相关叙述错误的是( )
A. 棉花作为诱集植物种植于棉花地诱集棉铃虫
B. 棉花间作玉米会增加棉花地的物种丰富度
C. 针对不同靶标害虫可种植多种诱集植物
D. 种植诱集植物能减少棉花地化学农药的使用
8. 蛛丝的强度和柔韧度得益于蛛丝蛋白的特殊布局。有人试图通过破解蛛丝蛋白的结构推测出相应的基因结构,用以指导对蚕丝蛋白的修改,让蚕也吐出坚韧的丝。下列有关说法正确的是( )
A. 蚕合成像蛛丝蛋白一样坚韧丝的过程不遵循“中心法则”
B. 上述过程运用的蛋白质工程技术是基因工程的延伸
C. 可以利用核酸分子杂交技术检测是否有目标蛋白的合成
D. 利用基因工程技术不能改变基因上特定位点的核苷酸序列
9. 将浮岛植物黄花鸢尾与火山石填料相结合,构建生态浮岛来改善水质。下列相关叙述错误的是( )
A. 定期收割浮岛植物黄花鸢尾可将氮、磷输出水体
B. 多孔性的火山石为微生物的生长提供了更大的空间
C. 水体中的一部分有机物可被蜂窝状活性炭网吸附
D. 生态浮岛能净化水质体现生物多样性的直接使用价值
10. 治疗性克隆的做法是先从需要救治的患者身上提取细胞,然后将该细胞的遗传物质植入一个去除了细胞核的卵细胞中,该卵细胞开始自行分裂,直至形成一个早期胚胎,从早期胚胎中提取胚胎干细胞后将其培养成人们所需要的各种人体器官。下列有关说法正确的是( )
A. 可采用开放式培养的方式,置于CO2培养箱中培养胚胎干细胞
B. 该早期胚胎发育始于受精卵,胚胎是由囊胚内部的细胞团不断增殖分化而来
C. 治疗性克隆中运用胚胎移植技术,一般不选择原肠胚进行胚胎移植
D. 我国不赞成、不允许、不支持、不接受任何克隆性实验
11. 胰岛素样生长因子2(生长调节素A)是小鼠正常发育的一种必需蛋白质,当控制合成该蛋白质的基因Igf2突变为Igf2m时,小鼠缺乏该种蛋白质而个体矮小,科学家研究发现,该对等位基因位于常染色体上,遗传时会出现“基因印记”现象,即子代中来自双亲的基因中只有一方能表达,另一方被“印记”而不表达。选取基因型为Igf2 Igf2、Igf2m Igf2m的雌雄小鼠进行正交和反交,结果子代小鼠的表型总是与父本一致。下列说法错误的是( )
A. 基因型为Igf2 Igf2、Igf2m Igf2m的小鼠的表型分别为正常型、矮小型
B. 基因型为Igf2 Igf2m的子代小鼠的表型不能确定
C. 实验结果说明被“印记”而不表达的基因来自母本
D. 将子代雌雄小鼠相互交配,产生后代为正常型:矮小型=3:1
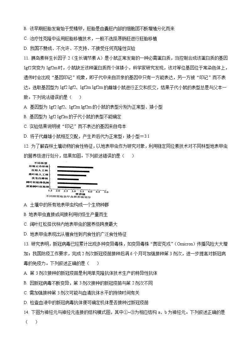
12. 为了解森林土壤动物的食性特征,以地表甲虫作为研究对象,利用稳定同位素技术对不同林型地表甲虫的营养级进行划分,结果如图。下列叙述错误的是( )
A. 土壤中的所有地表甲虫构成一个生物种群
B 地表甲虫直接或间接利用初级生产量而生
C. 阔叶红松择伐林内地表甲虫的营养级跨度最大
D. 地表甲虫表现出从植食性到肉食性的广泛食性特征
13. 研究表明,新冠病毒已经累计出现多种变异毒株,如变异毒株“奥密克戎”(Omicron)传播风险大大增加;我国防疫工作要求,完成2剂次新冠疫苗接种后满6个月可加强接种第3剂次,进一步提高对新冠病毒的免疫力。下列叙述正确的是( )
A. 第3剂次接种的新冠疫苗是利用单克隆抗体技术生产的特异性抗体
B. 因新冠病毒不断变异,第3剂次接种的新冠疫苗与第2剂次不同
C. 需加强接种第3剂次可能与血清抗体水平的持续时间有关
D. 检查血液中的新冠病毒抗体便可确定机体是否接种过新冠疫苗
14. 下图为神经元与神经元连接的结构模式图,其中①~③为相应结构 a、b为神经元。下列叙述正确的是( )
A. 兴奋在a、b上的传导方向与各自膜内的局部电流方向一致
B. ①中释放的物质一旦与③上的受体结合,就会引起③上钠通道的开放
C. 兴奋从b到a的传递过程,完成了电信号→化学信号→电信号的转变
D. 若降低②中K+浓度,则③静息膜电位的绝对值变小
15. 某科研小组进行噬菌体侵染细菌实验中,经搅拌、离心后的检测放射性强度的实验数据如图所示。下列叙述中错误的是( )
A. 若35S标记噬菌体侵染细菌组,沉淀物中出现了较强的放射性与保温时间长短无关
B. 若32P标记噬菌体侵染细菌组,悬浮液出现了较强的放射性与搅拌是否充分无关
C. 上清液中35S先增大后保持在80%左右,搅拌4分钟后仍有20%左右的噬菌体没有与细菌脱离
D. 搅拌4分钟后,细胞外32P含量为30%左右是因为混合培养时间过长,细菌裂解后子代噬菌体释放
16. 在细胞中存在多种“泡”,功能多种多样,对细胞的生命活动至关重要。图甲表示囊泡运输物质的过程,图乙是图甲的局部放大。下列叙述正确的是( )
A. 性激素的受体是膜蛋白的一种,通过图乙方式的囊泡运输产生
B. 结构⑤可以消化自身衰老的线粒体,完成此过程与结构③无关
C. 囊泡运输的过程需要多种信号分子参与,但与细胞骨架无关
D. 囊泡运输不仅可以运输蛋白质,还可以运输磷脂和胆固醇
17. 某杂种植株的获取过程如图所示,下列有关分析正确的是( )
A. 叶片经消毒后需用流水多次冲洗,以避免消毒剂长时间作用而产生毒害作用
B. 图示①过程采用酶解法获取原生质体时,可用聚乙二醇调节渗透压
C. 图示②过程通过抽真空处理使酶溶液渗入细胞间隙,提高酶解效率
D. 经④过程获得的杂种细胞经鉴定和筛选后进行植物组培,即可获得目标杂种植株
18. 下列关于碱基对替换导致基因结构改变的有关描述错误的是( )
A. 若模板DNA一条链上的一个G变成了C,经n次复制后,发生差错的DNA占1/2
B. 若模板DNA一条链上的一个C脱去氨基变为U,经n次复制后,突变位点为A-T碱基对的DNA占1/2n
C. 若模板DNA一条链上的一个G变构为烯醇型G+且与T配对,经2次复制后,突变位点为A-T碱基对的DNA占1/4
D. 若模板DNA经n次复制后,某个DNA一条链上的一个C突变为T,经2次复制后,突变位点为A-T碱基对的DNA占1/2n+1
19. 氰化物是一种剧毒物质,通过抑制[H]和O2的结合,使组织细胞因不能利用O2而陷入窒息,下图为研究植物根尖吸收钾离子的相关实验。下列分析正确的是( )
A. 图甲可判断出植物根尖细胞吸收钾离子需要通道蛋白的协助
B. 图甲中4 h后氧气消耗速率下降,是因为细胞膜上钾离子载体蛋白数量的限制
C. 加入氰化物后可能会抑制线粒体基质中某种酶的活性,使细胞只能进行厌氧呼吸
D. 图乙中4 h后细胞仍能通过主动转运的方式吸收钾离子
20. 甲、乙两个精原细胞中,基因在染色体上的分布如图所示,下列说法正确的是( )
A. 若甲细胞减数分裂时同源染色体1与2未分离,则产生配子的基因型为AaB、AaB、b、b
B. 若甲细胞减数分裂时A基因所在的姐妹染色单体未分离,则产生配子的基因型为AAB、B、ab、ab
C. 若乙细胞同源染色体1与2上的基因完全连锁,则产生配子的基因型及比例为AD:ad=1:1
D. 若乙细胞产生配子的基因型及比例为AD:ad:Ad:aD=3:3:2:2,则发生交换的原始生殖细胞的比例为40%
21. 科学家探究了施加不同浓度的NAA对油桃果实软化和乙烯合成的影响。用浓度分别为0、0.1、0.5、l mmol/L的NAA溶液喷洒于采摘后的果实表面〈每组10个),自然晾干后套袋,贮藏于通风库中。选取0、2、4 d三个时间点测定果实硬度(图甲),选取处理后1、2、3、4、5 d五个时间点测定样品的乙烯释放量(图乙)。下列分析正确的是( )
A. 实验结果表明,NAA在调节果实硬度和乙烯释放量时表现出两重性
B. 研究结果显示,NAA的浓度是影响果实硬度和乙烯释放量的唯一因素
C. 采摘4天后,NAA浓度越高果实的硬度下降越多,但是否差异显著需要统计学方法检验
D. 由实验结果推测,该种油桃体内的生长素可能通过调控乙烯的合成共同调控果实成熟
22. 研究者用荧光染料对细胞膜上某些分子进行处理,并使细胞膜发出荧光。用高强度激光照射细胞膜的某区域,使其瞬间被“漂白”(即荧光消失),随后该漂白区域荧光逐渐恢复(图1)。通过检测该区域荧光强度随时间的变化,绘制得到荧光漂白恢复曲线(图2)。下列分析正确的是( )
A. 细胞膜都含有磷脂、蛋白质、糖类、胆固醇等物质,实验中通常对膜蛋白进行荧光标记。
B. 漂白区城荧光强度恢复可能是被漂白区域内外分子相互运动结果,体现了细胞膜的功能特性
C. 若去除细胞膜中的胆固醇发现漂白区域荧光恢复时间缩短,说明胆固醇具有促进运动的作用
D. 最终恢复的荧光强度比初始强度低,可能是荧光强度会自主下降或某些分子处于相对静止状态
二、非选择题(本大题共5小题,共56分)
23. 亚洲小车蝗是内蒙古草原的主要优势种蝗虫,可分为散居型、群居型蝗虫。过度放牧行为造成草地退化,易形成蝗虫合适的生境。当自然种群密度由小变大时,蝗虫由散居型转变为群居型,并进行大规模的种群迁移,从而造成蝗灾的发生。回答下列问题:
不同放牧强度亚洲小车蝗营养生态位宽度
食草动物
放牧强度
无牧区
中度放牧区
重度放牧区
亚洲小车蝗
1.17
1.15
0.92
(1)目前常通过______法调查亚洲小车蝗的幼虫(跳蝻)来估计其种群密度,取样时需遵循______原则,取多个样方统计后求______。
(2)亚洲小车蝗能释放信息素促使蝗虫聚集,聚集的蝗虫导致信息素的释放量增加,进一步加剧蝗虫的聚集,其中信息素属于生态系统的______信息,这种调节方式属于______调节。
(3)研究表明散居型蝗虫体色为绿色型,群居型蝗虫体色为棕色型,散居型和群居型蝗虫体色的转变受到种群密度的调控,具体机制如图所示,当种群密度______(填“增大”或“减小”)时,红色素合成______(填“增加”或"“减少”)使蝗虫体色呈棕色。此外,种群密度对亚洲小车蝗飞行能力有显著影响,______型蝗虫的飞行能力显著增强。
(4)以内蒙古苏尼特右旗荒漠草原为研究对象,研究小针茅群落不同放牧强度亚洲小车蝗生态位宽度变化,由表研究结果发现______亚洲小车蝗常选择放牧强度高且较为干旱的生境,在生产中应实行合理放牧,提高植物覆盖度,降低蝗虫种群数量来达到防治蝗虫的目的。请提出对蝗虫进行生物防治的一条建议措施:______。
24. 水稻是世界主要粮食作物之一,生长需依次经历抽穗期、灌浆期、乳熟期、蜡熟期等时期。下图是水稻ATP合成酶的结构示意图,ATP合酶是含多亚基的跨膜蛋白复合物,能利用质子(H+)梯度产生的质子流将ADP和Pi合成为ATP。它由头部(F1)和嵌入膜内的柄部(F0)组成。下表是水稻的早衰型品系和持绿型品系在相应实验条件下测得抽穗期和蜡熟期的光合作用指标。回答下列问题:
水稻的早衰型品系和持绿型品系蜡熟期的光合作用指标
生长时期
光补偿点(µ mol·m-2·s-1)
光饱和点(µ mol·m-2·s-1)
最大净光合速率CO2/(µ mol·m-2·s-1)
甲品系
乙品系
甲品系
乙品系
甲品系
乙品系
蜡熟期
75
72
1732
1365
19.17
12.63
(1)据图分析,ATP合成酶的F0具有______(填“亲水性”或“疏水性”)的特点,可作为H+通道,由此判断,此处H+跨膜转运的方式可能是______。
(2)黑暗条件下,水稻叶肉细胞中能通过图的方式产生ATP,则M膜可能是______﹔光照条件下,若类囊体膜两侧的H+浓度梯度突然消失,其他条件不变,短时间内叶绿体中三碳酸含量会______(填“增加”或“减少”或“不变”)。
(3)水稻进入蜡熟期,早衰期品系出现“籽叶皆黄”现象,而持绿型品系出现“叶青籽黄”的现象。将蜡熟期两个品系的叶片进行色素的提取和分离实验,滤纸条上由上到下第三条色素带较宽的是______型品系,与表中的______(填“甲”或“乙”)品系相对应。
(4)测定水稻的光补偿点和光饱和点时,以______作为自变量,当处于光补偿点时,水稻叶肉细胞光合作用吸收的CO2量______(填“大于”或“等于”或“小于”)细胞呼吸释放的CO2量。表中蜡熟期时,甲品系水稻的光饱和点明显高于乙品系水稻,据此能否判断甲品系水稻的总光合速率高于乙品系水稻?______,理由是______。
25. 某XY型性别决定的二倍体雌雄异株植物,有花瓣和无花瓣由等位基因A/a控制,花瓣颜色受等位基因B/b的影响,且存在两对隐性基因纯合致死现象。基因B的存在会降低细胞液pH,花瓣颜色会随液泡中细胞液pH降低而变浅,呈现红色、粉色和白色。现有一株红花瓣植株与一株白花瓣植株杂交,F1雌株中有粉花瓣与无花瓣,雄株全为粉花瓣。F1雌雄植株随机交配得到F2,F2的表型及数量如下表。回答下列问题:
性别
红花瓣
粉花瓣
白花瓣
无花瓣
雌株
50
102
50
90
雄株
80
160
79
0
(1)推测基因B所控制合成的蛋白质可能位于______膜上,并且该蛋白质的功能可能与______跨膜转运有关。
(2)两对等位基因A/a、B/b的遗传遵循______定律,请写出亲本杂交产生F1的遗传图解______。
(3)F1雌株产生配子的基因型及其比例是______。F2中红花瓣雄株有______种基因型,让其与F2中粉花瓣雌株随机交配。产生的F3有______种表现型,其中无花瓣个体所占的比例为______。
26. 乙酰胆碱酯酶(AChE)是催化乙酰胆碱分解的水解酶,还能与有机磷农药发生特异反应,在水质检测中可用于有机磷农药污染的快速检测,乙酰胆碱酯酶对防治人类疾病、保护生态环境等方面的研究具有非常重要的意义。回答下列问题:
(1)AChE的提取与纯化:AChE广泛存在于各种动物组织中,欲从动物肝脏中提取AChE,获取新鲜肝脏后,必须立即处理或低温保存,因为______。将猪肝切碎后,加低温蒸馏水,为了防止血液过快的凝结,可适量加入______,在组织捣碎机中捣碎后离心,取______用于进一步分离和纯化。
(2)AChE的基因克隆技术:利用PCR技术或RT-PCR技术(即利用逆转录和PCR技术)克隆AChE基因时,反应体系中均需要加入______酶,加入dNTP用于提供______。PCR产物经______技术纯化后,可用______酶处理回收的DNA和克隆载体,获得重组DNA分子,最终达到体内克隆AChE基因的目的。
(3)AChE的基因表达:若构建大肠杆菌表达系统,最好选择______技术(填“PCR”或“RT-PCR”)获取AChE基因.与克隆AChE基因相比,表达载体中还需要加入大肠杆菌的______等。在培养大肠杆菌时,常使用______培养基进行扩大培养,用______法接种到平板上,更易获得相应菌株。
(4)研究人员在进行某地水质检测时,发现水样能与AChE发生特异反应,若不及时治理,可能会造成水体______。
27. 以实验动物蛙为材料,开展神经系统结构与功能的研究。(要求和说明:简要写出实验思路,具体实验操作过程不做要求,实验条件适宜)回答下列问题:
(1)现取两个蛙的坐骨神经腓肠肌标本,将左侧标本的神经搭在右侧标本的肌肉上(如下图A点),此时神经纤维与肌肉细胞相连接。神经元和肌肉细胞都属于______细胞,受到刺激后都能迅速产生反应。在静息膜电位产生过程中,神经元细胞上Na+-K+泵的作用是______。适宜强度的电刺激①可引起______肌肉的收缩;刺激②可引起左、右肌肉的收缩,左、右肌肉的收缩______(填“是”或“不是”)同时发生的,从兴奋传递的角度分析其主要原因是______。
(2)为验证坐骨神经上兴奋传导时电位的双向变化,某同学将电流表的两极接在坐骨神经的两端,并在一极处给予一个适宜强度的电刺激,发现电流表第二次偏转幅度小于第一次,分析产生原因是______。
(3)将蛙的坐骨神经纤维置于正常的生理溶液中,测定其静息电位为-70mV,动作电位的峰值为35mV。河豚毒素是一种神经毒素,对钾离子通道无影响,但能特异性抑制钠离子通道的开放,且作用时间越长,效果越明显。将蛙的坐骨神经纤维置于含有河豚毒素的生理溶液中,测定其静息电位和动作电位的峰值,预测实验结果(以坐标曲线图的形式表示实验结果)______。
2023年浙江省选考生物模拟卷
一、选择题(本大题共22小题,每小题2分,共44分。每小题列出的四个备选项中只有一个是符合题目要求的,不选、多选、错选均不得分)
1. “繁殖竞争假说"”认为,雄性动物由于繁殖季节的繁殖竞争压力促使占有领域的攻击行为上升,以获得更多的交配繁殖机会。由此反映出影响种群数量变化的调节因素是( )
A. 气候 B. 捕食 C. 食物 D. 领域行为
【答案】D
【解析】
【分析】动物个体、配偶或家族的活动通常都只是局限于一定的区域范围。如果动物对这个区域实行保卫、不允许其他动物(通常是同种动物)进入,那么这个区域或空间就称为它(它们)的领域,把动物这种占有领域的行为称为领域行为或领域性。领域行为是种内竞争资源的方式之一。占有者通过占有一定的空间而拥有所需要的各种资源。有些领域是暂时的,例如大部分鸟类都只是在繁殖期间才建立和保卫领域,但有些领域则是永久的。
【详解】如果动物对这个区域实行保卫、不允许其他动物(通常是同种动物)进入,那么这个区域或空间就称为它(它们)的领域,把动物这种占有领域的行为称为领域行为,雄性动物由于繁殖季节的繁殖竞争压力促使占有领域的攻击行为上升,以获得更多的交配繁殖机会,属于领域行为。
故选D。
2. 下列有关人体细胞生命历程叙述错误的是( )
A. 执行特定生理功能的已分化细胞也可以再分裂分化
B. 细胞衰老时膜脂氧化导致细胞膜流动性降低
C. 原癌基因和抑癌基因发生多次突变累积导致的癌症均可遗传给后代
D. 细胞凋亡会出现DNA被有规律地降解为大小不同片段的表现
【答案】C
【解析】
【分析】1、细胞分化是指在个体发育中,由一个或一种细胞增殖产生的后代,在形态,结构和生理功能上发生稳定性差异的过程。细胞分化的实质:基因的选择性表达。
2、细胞凋亡是由基因决定的细胞编程序死亡的过程。细胞凋亡是生物体正常的生命历程,对生物体是有利的,而且细胞凋亡贯穿于整个生命历程。细胞凋亡是生物体正常发育的基础、能维持组织细胞数目的相对稳定、是机体的一种自我保护机制。在成熟的生物体内,细胞的自然更新、被病原体感染的细胞的清除,是通过细胞凋亡完成的。
3、衰老细胞的特征:(1)细胞内水分减少,细胞萎缩,体积变小,但细胞核体积增大,染色质固缩,染色加深;(2)细胞膜通透性功能改变,物质运输功能降低;(3)细胞色素随着细胞衰老逐渐累积;(4))有些酶的活性降低; (5)呼吸速度减慢,新陈代谢减慢。
【详解】A、已分化的细胞如B细胞,能继续增殖分化为浆细胞和记忆B细胞,A正确;
B、细胞衰老,膜脂氧化导致细胞膜流动性降低,B正确;
C、原癌基因或抑癌基因发生多次变异累积可导致癌症,但体细胞突变一般不遗传,C错误;
D、DNA被有规律地降解为大小不同的片段,最后核断裂,细胞通过出芽的方式形成许多凋亡小体,这是细胞凋亡的表现,D正确。
故选C。
3. 下列有关微生物培养基的配制表述错误的是( )
A. 培养硝化细菌的培养基中的铵盐可作为氮源和能源
B. 尿素固体培养基中的K2HPO4能用于维持培养基的pH
C. 培养光能自养型的蓝细菌的培养基中不需提供有机物
D. 马铃薯蔗糖固体培养基中的琼脂能作为酵母菌的碳源
【答案】D
【解析】
【分析】在自然界中,除了光合作用,还有另外一种制造有机物的方式。少数种类的细菌,细胞内没有叶绿素,不能进行光合作用,但是却能利用体外环境中的某些无机物氧化时所释放的能量来制造有机物。例如,生活在土壤中的硝化细菌,能将土壤中的氨(NH3)氧化成亚硝酸(HNO2),进而将亚硝酸氧化成硝酸(HNO3)。这两个化学反应中释放出的化学能,就被硝化细菌用来将CO2和H2O合成糖类。这些糖类就可以供硝化细菌维持自身的生命活动。
【详解】A、硝化细菌是华能自养型生物,可利用氧化NH3获得能量,将无机物转化为有机物,故培养硝化细菌的培养基中的铵盐可作为氮源和能源,A正确;
B、尿素固体培养基中的K2HPO4能用于维持培养基的pH,保证微生物所需的酸碱环境,B正确;
C、培养光能自养型的蓝细菌的培养基中不需提供有机物,蓝细菌可利用二氧化碳和水合成有机物,C正确;
D、琼脂的作用是凝固剂,不能作为碳源,D错误。
故选D。
4. 下列对我国古诗词中的生物学知识阐述正确的是( )
A. “越鸟从南来,胡鹰亦北渡”体现了群落的时间结构
B. “远芳侵古道,晴翠接荒城”体现群落的初生演替现象
C. “几处早莺争暖树,谁家新燕啄新泥”体现了物种间的竞争关系
D. “人间四月芳菲尽,山寺桃花始盛开”体现了化学信息的作用
【答案】A
【解析】
【分析】1、(1)互利共生(同生共死):如豆科植物与根瘤菌,人体中的有些细菌,地衣是真菌和藻类的共生体。
(2)捕食(此长彼消、此消彼长):如兔以植物为食狼以免为食。
(3)竞争(你死我活):如大小草履虫,水稻与稗草等。
(4)寄生(寄生者不劳而获):如噬菌体侵染细菌。
2、初生演替:是指一个从来没有被植物覆盖的地面,或者是原来存在过植被,但是被彻底消灭了的地方发生的演替;次生演替:原来有的植被虽然已经不存在,但是原来有的土壤基本保留,甚至还保留有植物的种子和其他繁殖体的地方发生的演替。
【详解】A、越鸟从南方来,胡鹰也向北飞去,体现出群落的时间结构,A正确;
B、如果小路被废弃后,人的践踏活动停止,在路周围会慢慢长茎秆较高的植物,逐渐成为优势植物,反映出群落发生了次生演替,B错误;
C、早出的黄莺争相飞往向阳的树木,燕子忙着筑巢衔泥,体现了各个物种的繁殖,C错误;
D、“人间四月芳菲尽,山寺桃花始盛开”体现了物理信息:温度对植物生命活动的影响,D错误。
故选A。
【点睛】本题考查种群、群落和生态系统的相关知识,要求考生识记种群的数量特征,识记生态系统的组成成分,掌握各组成成分的功能,识记群落的演替,能结合所学的知识准确答题。
5. 慢性淋巴细胞性甲状腺炎是免疫系统功能异常引起的疾病。患者产生与自身甲状腺滤泡细胞相匹配的抗体作用于甲状腺,引起甲状腺滤泡细胞损伤并大量释放甲状腺激素。下列叙述正确的是( )
A. 甲状腺滤泡细胞通过管道运送甲状腺激素到血液中
B. 甲状腺激素作用的靶组织是下丘脑和腺垂体
C. 该病患者血液中促甲状腺激素的含量比正常人高
D. 该病患者物质代谢旺盛,中枢神经系统兴奋性提高
【答案】D
【解析】
【分析】甲状腺分泌甲状腺激素,通过体液进行运输,且甲状腺激素作用的靶细胞几乎是全身所有细胞。
【详解】A、甲状腺分泌甲状腺激素,激素通过体液运输,A错误;
B、甲状腺激素作用的靶组织是几乎全身所有细胞,B错误;
C、患者分泌大量甲状腺激素,然后甲状腺激素负反馈作用于垂体,抑制垂体分泌促甲状腺激素,C错误;
D、患者分泌大量甲状腺激素,细胞代谢增强,同时促进神经系统兴奋性提高,D正确。
故选D。
6. 2022年北京冬奥会期间,中国的饺子、烤鸭等冬奥村美食频频登上热搜。下列叙述正确的是( )
A. 饺子皮的主要营养成分是葡萄糖,可用碘——碘化钾溶液检测
B. 饺子馅中最终进入到人体细胞中的无机盐都以离子的形式存在
C. 烤熟肥鸭的细胞中脂肪含量很高,可用苏丹Ⅲ染液进行检测
D. 鸭皮在烤制过程中细胞内的DNA变性,但冷却后可恢复磷酸二酯键
【答案】C
【解析】
【分析】生物组织中化合物的鉴定:①斐林试剂可用于鉴定还原糖,在水浴加热的条件下,溶液的颜色变化为砖红色(沉淀);②蛋白质可与双缩脲试剂产生紫色反应;③脂肪可用苏丹Ⅲ染液鉴定,呈橘黄色;④淀粉可用碘液染色,生成蓝色。
【详解】A、饺子皮的主要营养成分是淀粉,可用碘—碘化钾溶液检测,A错误;
B、饺子馅中最终进入到人体细胞中的无机盐大部分以离子的形式存在,少部分会形成化合物,B错误;
C、烤熟肥鸭的细胞中脂肪含量很高,可用苏丹Ⅲ染液进行检测,苏丹Ⅲ和脂肪生成橘黄色,C正确;
D、鸭皮在烤制过程中细胞内的DNA变性,变性破坏的是氢键,冷却后恢复的也是氢键,D错误。
故选C。
7. 种植诱集植物是指将靶标害虫更青睐的寄主植物种植于农作物邻近,以吸引害虫侵染、产卵来减少害虫对农作物的危害。如图较棉花而言,棉铃虫更青睐玉米,下列相关叙述错误的是( )
A. 棉花作为诱集植物种植于棉花地诱集棉铃虫
B. 棉花间作玉米会增加棉花地的物种丰富度
C. 针对不同靶标害虫可种植多种诱集植物
D. 种植诱集植物能减少棉花地化学农药的使用
【答案】A
【解析】
【分析】丰富度是指群落中物种数目的多少而不是生物数目的多少。
【详解】A、由于棉铃虫更青睐玉米,玉米作为诱集植物种植于棉花地诱集棉铃虫,A错误;
B、棉花间作玉米会增加生物种类,增加棉花地的物种丰富度,B正确;
C、不同靶标害虫更青睐寄主植物不同,可以针对不同靶标害虫可种植多种诱集植物,C正确;
D、种植诱集植物能减少害虫对农作物的危害,减少棉花地化学农药的使用,D正确。
故选A
8. 蛛丝的强度和柔韧度得益于蛛丝蛋白的特殊布局。有人试图通过破解蛛丝蛋白的结构推测出相应的基因结构,用以指导对蚕丝蛋白的修改,让蚕也吐出坚韧的丝。下列有关说法正确的是( )
A. 蚕合成像蛛丝蛋白一样坚韧的丝的过程不遵循“中心法则”
B. 上述过程运用的蛋白质工程技术是基因工程的延伸
C. 可以利用核酸分子杂交技术检测是否有目标蛋白的合成
D. 利用基因工程技术不能改变基因上特定位点的核苷酸序列
【答案】B
【解析】
【分析】蛋白质工程的基本思路是:从预期的蛋白质功能出发→设计预期的蛋白质结构→推测应有的氨基酸序列→找到并改变相对应的脱氧核苷酸序列(基因)或合成新的基因→获得所需要的蛋白质。蛋白质工程的目标是根据人们对蛋白质功能的特定需求,对蛋白质的结构进行设计改造。由于基因决定蛋白质,因此要对蛋白质的结构进行设计改造,最终还必须通过改造或合成基因来完成。
【详解】A、蚕合成像蛛丝蛋白一样坚韧的丝的过程包括转录、翻译两个过程,遵循“中心法则”,A错误;
B、基因决定蛋白质,因此要对蛋白质的结构进行设计改造,最终还必须通过改造或合成基因来完成,故上述过程运用的蛋白质工程技术是基因工程的延伸,B正确;
C、核酸分子杂交技术不能检测蛋白质,可用抗原抗体杂交技术检测蛋白质,C错误;
D、利用基因工程技术可以改变基因上特定位点的核苷酸序列,进而实现对蛋白质的改造,D错误。
故选B。
9. 将浮岛植物黄花鸢尾与火山石填料相结合,构建生态浮岛来改善水质。下列相关叙述错误的是( )
A. 定期收割浮岛植物黄花鸢尾可将氮、磷输出水体
B. 多孔性的火山石为微生物的生长提供了更大的空间
C. 水体中的一部分有机物可被蜂窝状活性炭网吸附
D. 生态浮岛能净化水质体现生物多样性的直接使用价值
【答案】D
【解析】
【分析】据图分析,多孔性的火山石可以为微生物的生长提供更多栖息环境和营养物质。
详解】A、黄花鸢尾可将水中N和P等元素吸收,合成化合物,定期收割可将N和P等元素输出水体,A正确;
B、多孔性的火山石可以为微生物的生长提供更多栖息环境和营养物质,B正确;
C、蜂窝状活性炭网可吸收某些有机物,C正确;
D、生物多样性的间接价值是指它对生态系统起到重要的调节功能。生态浮岛能净化水质体现的是生态系统的间接价值,D错误。
故选D。
10. 治疗性克隆的做法是先从需要救治的患者身上提取细胞,然后将该细胞的遗传物质植入一个去除了细胞核的卵细胞中,该卵细胞开始自行分裂,直至形成一个早期胚胎,从早期胚胎中提取胚胎干细胞后将其培养成人们所需要的各种人体器官。下列有关说法正确的是( )
A. 可采用开放式培养的方式,置于CO2培养箱中培养胚胎干细胞
B. 该早期胚胎发育始于受精卵,胚胎是由囊胚内部的细胞团不断增殖分化而来
C. 治疗性克隆中运用胚胎移植技术,一般不选择原肠胚进行胚胎移植
D. 我国不赞成、不允许、不支持、不接受任何克隆性实验
【答案】AC
【解析】
【分析】治疗性克隆是指利用克隆技术产生特定细胞和组织(皮肤、神经或肌肉等)用于治疗性移植。中国政府的态度是禁止生殖性克隆人,不反对治疗性克隆。
【详解】A、动物细胞培养需要置于95%空气+5%CO2的气体环境中,所以需要将胚胎干细胞培养在CO2培养箱中,A正确;
B、胚胎是由整个受精卵发育而来的,囊胚内部的细胞不能发育为完整的胚胎,B错误;
C、胚胎移植技术,一般采用桑椹胚或囊胚进行移植,C正确;
D、我国不赞成、不允许、不支持、不接受任何形式的生殖性克隆,但是不反对治疗性克隆,D错误。
故选AC。
11. 胰岛素样生长因子2(生长调节素A)是小鼠正常发育的一种必需蛋白质,当控制合成该蛋白质的基因Igf2突变为Igf2m时,小鼠缺乏该种蛋白质而个体矮小,科学家研究发现,该对等位基因位于常染色体上,遗传时会出现“基因印记”现象,即子代中来自双亲的基因中只有一方能表达,另一方被“印记”而不表达。选取基因型为Igf2 Igf2、Igf2m Igf2m的雌雄小鼠进行正交和反交,结果子代小鼠的表型总是与父本一致。下列说法错误的是( )
A. 基因型为Igf2 Igf2、Igf2m Igf2m的小鼠的表型分别为正常型、矮小型
B. 基因型为Igf2 Igf2m的子代小鼠的表型不能确定
C. 实验结果说明被“印记”而不表达的基因来自母本
D. 将子代雌雄小鼠相互交配,产生的后代为正常型:矮小型=3:1
【答案】D
【解析】
【分析】基因通常是具有遗传效应的DNA片段,基因中碱基对的排列顺序代表遗传信息。由题意知,lgf2基因控制合成的单链多肽分子对个体生长、发育具有重要作用。
【详解】A、基因型为Igf2Igf2个体,由于Igf2基因控制合成的单链多肽分子,对个体生长、发育具有重要作用,因此是正常型,基因型为Igf2mIgf2m的个体不能合成对生长、发育具有重要作用的生长因子,表现为矮小型,A正确;
B、基因型为Igf2Igf2m个体,由于不能确定是Igf2基因表达还是lgf2m基因表达,因此其表现型不能确定,B正确;
C、选取基因型为Igf2 Igf2、Igf2m Igf2m的雌雄小鼠进行正交和反交,杂交后代同样是Igf2Igf2m,如果Igf2来自父本,则Igf2表达,Igf2来自母本,则不表达,Igf2m来自母本不表达、来自父本表达,因此被印迹而不表达的基因来自母方,C正确;
D、子代基因型是Igf2Igf2m,雌雄个体相互交配,由于来自母方的基因被印迹,来自父方的基因两种类型,比例是1:1,因此杂交后代的表现型比例是正常型: 矮小型=1: 1,D错误。
故选D。
12. 为了解森林土壤动物的食性特征,以地表甲虫作为研究对象,利用稳定同位素技术对不同林型地表甲虫的营养级进行划分,结果如图。下列叙述错误的是( )
A. 土壤中的所有地表甲虫构成一个生物种群
B. 地表甲虫直接或间接利用初级生产量而生
C. 阔叶红松择伐林内地表甲虫的营养级跨度最大
D. 地表甲虫表现出从植食性到肉食性的广泛食性特征
【答案】A
【解析】
【分析】初级生产是指绿色植物的生产,即植物通过光合作用,吸收和固定光能,把无机物转化为有机物的生产过程。因为这是生态系统中第一次能量固定,所以称为初级生产。植物固定的太阳能或制造的有机物质的量就称为初级生产量。动物和其他异养生物不能直接利用太阳能,而是靠消耗植物的初级生产量制造有机物质和固定能量,称为次级生产量。
【详解】A、同一地区,同种生物全部个体构成种群,题目中地表甲虫分布在不同生态系统,故土壤中的所有地表甲虫构成多个生物种群,A错误;
B、初级生产量是指单位时间和单位面积上的绿色植物通过光合作用所制造的有机物质或所固定的能量,除了生产者,生物都是直接或间接利用初级生产而生,故地表甲虫直接或间接利用初级生产量而生,B正确;
C、分析题图,阔叶红松择伐林内地表甲虫的营养级跨度最大,次生白桦林最小,C正确;
D、第二营养级的生物属于植食性,地表甲虫表现可处于第二、三、四等多个营养级,故表现出植食性到肉食性的广泛食性特征,D正确。
故选A。
13. 研究表明,新冠病毒已经累计出现多种变异毒株,如变异毒株“奥密克戎”(Omicron)传播风险大大增加;我国防疫工作要求,完成2剂次新冠疫苗接种后满6个月可加强接种第3剂次,进一步提高对新冠病毒的免疫力。下列叙述正确的是( )
A. 第3剂次接种的新冠疫苗是利用单克隆抗体技术生产的特异性抗体
B. 因新冠病毒不断变异,第3剂次接种新冠疫苗与第2剂次不同
C. 需加强接种第3剂次可能与血清抗体水平的持续时间有关
D. 检查血液中的新冠病毒抗体便可确定机体是否接种过新冠疫苗
【答案】C
【解析】
【分析】新冠病毒的遗传物质为单链RNA,不稳定,容易发生变异。多次接种新冠疫苗的目的是产生更多的记忆细胞和抗体。
【详解】A、新冠疫苗不是抗体,疫苗是能引起特异性免疫的抗原,A错误;
B、及时新冠病毒不断变异,但是第3剂次接种的新冠疫苗与第2剂次还是相同的,B错误;
C、加强接种第3剂次的目的是产生更多的记忆细胞和抗体,以增强机体免疫功能,C正确;
D、血液中产生新冠病毒抗体,有可能是接种新冠疫苗产生的,也可能是感染新冠病毒产生的,D错误。
故选C。
14. 下图为神经元与神经元连接的结构模式图,其中①~③为相应结构 a、b为神经元。下列叙述正确的是( )
A. 兴奋在a、b上的传导方向与各自膜内的局部电流方向一致
B. ①中释放的物质一旦与③上的受体结合,就会引起③上钠通道的开放
C. 兴奋从b到a的传递过程,完成了电信号→化学信号→电信号的转变
D. 若降低②中K+浓度,则③静息膜电位的绝对值变小
【答案】A
【解析】
【分析】据图可知,①为突触小体,②为突出间隙,③为突触后膜。
【详解】A、兴奋在传导的过程中,传导的方向与膜内电流的方向一致,与膜外电流方向相反,A正确;
B、①中释放的物质与③上的受体结合,可能引起③的兴奋或抑制,即引起钠通道或者氯通道的开放,B错误;
C、兴奋从a到b的传递过程,完成了电信号→化学信号→电信号的转变,C错误;
D、若降低②中K+浓度,则③静息膜电位的绝对值变大,D错误。
故选A。
15. 某科研小组进行噬菌体侵染细菌实验中,经搅拌、离心后的检测放射性强度的实验数据如图所示。下列叙述中错误的是( )
A. 若35S标记噬菌体侵染细菌组,沉淀物中出现了较强的放射性与保温时间长短无关
B. 若32P标记噬菌体侵染细菌组,悬浮液出现了较强的放射性与搅拌是否充分无关
C. 上清液中35S先增大后保持在80%左右,搅拌4分钟后仍有20%左右的噬菌体没有与细菌脱离
D. 搅拌4分钟后,细胞外32P含量为30%左右是因为混合培养时间过长,细菌裂解后子代噬菌体释放
【答案】D
【解析】
【分析】1.噬菌体侵染大肠杆菌实验采用放射性同位素标记法。
2.35S标记的是蛋白质,32P标记的是DNA。
【详解】A、若35S标记噬菌体侵染细菌组,由于噬菌体蛋白质外壳没有进入细菌,其DNA进入细菌内,35S标记的是蛋白质外壳,搅拌、离心后,沉淀物中可含有少量的放射性,若沉淀物中出现了较强的放射性,说明蛋白质外壳或噬菌体未与细菌分离是搅拌不充分的原因,A正确;
B、若32P标记噬菌体侵染细菌组,悬浮液出现了较强的放射性是因为培养时间过短,32P标记的噬菌体还没有入侵细菌内 ;或者培养时间过长,32P标记的噬菌体进入细菌后,细菌裂解释放出的子代噬菌体,B正确;
C 、上清液中35S先增大后保持在80%左右原因是有20%左右的噬菌体没有与细菌分离,C正确;
D、搅拌4分钟后,细胞外32P含量为30%左右是因为有部分标记的噬菌体还没有侵染细菌,D错误。
故选D。
16. 在细胞中存在多种“泡”,功能多种多样,对细胞的生命活动至关重要。图甲表示囊泡运输物质的过程,图乙是图甲的局部放大。下列叙述正确的是( )
A. 性激素的受体是膜蛋白的一种,通过图乙方式的囊泡运输产生
B. 结构⑤可以消化自身衰老的线粒体,完成此过程与结构③无关
C. 囊泡运输的过程需要多种信号分子参与,但与细胞骨架无关
D. 囊泡运输不仅可以运输蛋白质,还可以运输磷脂和胆固醇
【答案】D
【解析】
【分析】图甲中,①是细胞核,②是细胞质,③是内质网,④是高尔基体,⑤是溶酶体。
【详解】A、性激素的受体是在细胞内,不属于膜蛋白的,A错误;
B、结构⑤是溶酶体,可以消化自身衰老的线粒体,溶酶体内多种水解酶的加工需要③内质网,B错误;
C、囊泡运输的过程需要多种信号分子参与,与细胞骨架有关,细胞骨架与细胞器、囊泡等的运动密切相关,C错误;
D、囊泡运输不仅可以运输蛋白质,还可以运输磷脂和胆固醇,如将磷脂和胆固醇运到细胞膜,D正确。
故选D。
17. 某杂种植株的获取过程如图所示,下列有关分析正确的是( )
A. 叶片经消毒后需用流水多次冲洗,以避免消毒剂长时间作用而产生毒害作用
B. 图示①过程采用酶解法获取原生质体时,可用聚乙二醇调节渗透压
C. 图示②过程通过抽真空处理使酶溶液渗入细胞间隙,提高酶解效率
D. 经④过程获得的杂种细胞经鉴定和筛选后进行植物组培,即可获得目标杂种植株
【答案】C
【解析】
【分析】1、植物体细胞杂交技术:就是将不同种的植物体细胞原生质体在一定条件下融合成杂种细胞,并把杂种细胞培育成完整植物体的技术。
2、过程:(1)诱导融合的方法:物理法包括离心、振动、电刺激等。化学法一般是用聚乙二醇(PEG)作为诱导剂。(2)细胞融合完成的标志是新的细胞壁的生成。(3)植物体细胞杂交的终点是培育成杂种植株,而不是形成杂种细胞就结束。(4)杂种植株的特征:具备两种植物的遗传特征,原因是杂种植株中含有两种植物的遗传物质。
【详解】A、叶片经消毒后需用无菌水冲洗,以避免消毒剂长时间作用而产生毒害作用,A错误;
B、聚乙二醇是诱导细胞融合的物质,不是调节渗透压的物质,通常加入甘露醇来调节渗透压,B错误;
C、为了提高酶解效率,图示②过程可通过抽真空处理,利用负压使酶溶液快速渗入细胞间隙,通过处理,酶解效率会提高,C正确;
D、经组培获得的杂种幼苗,一般需要经过由无菌到有菌的炼苗过程才能用于生产实践,D错误。
故选C。
18. 下列关于碱基对替换导致基因结构改变的有关描述错误的是( )
A. 若模板DNA一条链上的一个G变成了C,经n次复制后,发生差错的DNA占1/2
B. 若模板DNA一条链上的一个C脱去氨基变为U,经n次复制后,突变位点为A-T碱基对的DNA占1/2n
C. 若模板DNA一条链上的一个G变构为烯醇型G+且与T配对,经2次复制后,突变位点为A-T碱基对的DNA占1/4
D. 若模板DNA经n次复制后,某个DNA一条链上的一个C突变为T,经2次复制后,突变位点为A-T碱基对的DNA占1/2n+1
【答案】B
【解析】
【分析】DNA的复制为半保留复制。基因突变类型包括缺失、增添和重复。
【详解】A、DNA复制,两条链均可作为模板。若模板DNA一条链上的一个G变成了C,即一半的新合成DNA均出错,A正确;
B、若模板DNA一条链上的一个C脱去氨基变为U,复制1次,1个DNA突变位点为U-A,另外一个DNA相对应位置为G-C,则此时没有突变位点为A-T碱基对的DNA,B错误;
C、若模板DNA一条链上的一个G变构为烯醇型G+且与T配对,复制1次,1个DNA突变位点为G+-T,另外一个DNA相对应位置为C-G。复制第2次,共有4个DNA,且只有一个DNA的突变位点为A-T,占比1/4,C正确;
D、若模板DNA经n次复制后,此时具有2n个DNA;此时再复制2次,共有2n+2个DNA。若某个DNA一条链上的一个C突变为T,该DNA复制1次,1个DNA突变位点为T-A,另外一个DNA相对应位置为G-C;再复制1次,1个DNA突变位点为T-A,1个DNA突变位点为A-T,则共有2个突变位点为A-T的DNA。综上,突变位点为A-T碱基对的DNA占2/2n+2=1/2n+1,D正确。
故选B。
19. 氰化物是一种剧毒物质,通过抑制[H]和O2的结合,使组织细胞因不能利用O2而陷入窒息,下图为研究植物根尖吸收钾离子的相关实验。下列分析正确的是( )
A. 图甲可判断出植物根尖细胞吸收钾离子需要通道蛋白的协助
B. 图甲中4 h后氧气消耗速率下降,是因为细胞膜上钾离子载体蛋白数量的限制
C. 加入氰化物后可能会抑制线粒体基质中某种酶的活性,使细胞只能进行厌氧呼吸
D. 图乙中4 h后细胞仍能通过主动转运的方式吸收钾离子
【答案】D
【解析】
【分析】分析甲图:细胞置于蒸馏水中时,氧气的消耗速率不变,当加入 KCl后,氧气消耗速率先逐渐升高后又逐渐降低。分析乙图:在加入氰化物之前,钾离子的吸收速率不变,加入氰化物之后,钾离子的吸收速率逐渐降低,最后保持相对稳定。
【详解】A、由图甲分析可知加入 KCl后氧气消耗速率增大,而有氧呼吸可以提供能量,说明根尖细胞吸收钾离子是需要能量的主动运输,需要载体蛋白协助,通道蛋白只能参与协助扩散,A错误;
B、实验甲中,4h后氧气消耗速率下降因为细胞外K+浓度降低,细胞吸收K+的量减少,细胞膜上钾离子载体蛋白数量不变,B错误;
C、乙中加入氰化物后钾离子吸收速率降低,由题意可知氰化物可以抑制[H]和O2结合,说明可以抑制了线粒体内膜,C错误;
D、图乙中4 h后细胞有氧呼吸第三阶段被抑制,但细胞仍可通过无氧呼吸或有氧呼吸第一和第二阶段差生能量,仍能通过主动转运的方式吸收钾离子,D正确。
故选D。
20. 甲、乙两个精原细胞中,基因在染色体上的分布如图所示,下列说法正确的是( )
A. 若甲细胞减数分裂时同源染色体1与2未分离,则产生配子的基因型为AaB、AaB、b、b
B. 若甲细胞减数分裂时A基因所在的姐妹染色单体未分离,则产生配子的基因型为AAB、B、ab、ab
C. 若乙细胞同源染色体1与2上的基因完全连锁,则产生配子的基因型及比例为AD:ad=1:1
D. 若乙细胞产生配子的基因型及比例为AD:ad:Ad:aD=3:3:2:2,则发生交换的原始生殖细胞的比例为40%
【答案】C
【解析】
【分析】等位基因随同源染色体分开的同时,非同源染色体上的非等位基因自由组合;就图乙而言若有1个原始的生殖细胞发生交换,就会形成比例相等的四种类型配子。
【详解】A、同源染色体分离的同时,非同源染色体自由组合,若甲细胞减数分裂时同源染色体1与2未分离,则产生配子的基因型为AaB、AaB、b、b或Aab、Aab、B、B,A错误;
B、由于非姐妹染色单体的随机组合,若甲细胞减数分裂时A基因所在的姐妹染色单体未分离,错误染色体可以和B所在染色体组合,也可以和b所在染色体组合,则产生配子的基因型为AAB、B、ab、ab或AAb、b、aB、aB,B错误;
C、若乙细胞同源染色体1与2上的基因完全连锁,将随染色体进入同一个细胞,则产生配子的基因型及比例为AD:ad=1:1,C正确;
D、若有一个细胞发生交叉互换,则产生若乙细胞产生AD:ad:Ad:aD=1:1:1:1,若配子的基因型及比例为AD:ad:Ad:aD=3:3:2:2,证明有两个细胞发生了交叉互换,一共10个配子,需要2.5个原始生殖细胞,则发生交换的原始生殖细胞的比例为2/2.5=80%,D错误。
故选C。
21. 科学家探究了施加不同浓度的NAA对油桃果实软化和乙烯合成的影响。用浓度分别为0、0.1、0.5、l mmol/L的NAA溶液喷洒于采摘后的果实表面〈每组10个),自然晾干后套袋,贮藏于通风库中。选取0、2、4 d三个时间点测定果实硬度(图甲),选取处理后1、2、3、4、5 d五个时间点测定样品的乙烯释放量(图乙)。下列分析正确的是( )
A. 实验结果表明,NAA在调节果实硬度和乙烯释放量时表现出两重性
B. 研究结果显示,NAA的浓度是影响果实硬度和乙烯释放量的唯一因素
C. 采摘4天后,NAA浓度越高果实的硬度下降越多,但是否差异显著需要统计学方法检验
D. 由实验结果推测,该种油桃体内的生长素可能通过调控乙烯的合成共同调控果实成熟
【答案】CD
【解析】
【分析】根据题意可知,该实验的自变量为不同浓度的NAA,因变量为油桃果实软化和乙烯合成。
【详解】A、实验结果表明随着NAA浓度的增加,果实硬度逐渐下降;随着NAA浓度的增加,乙烯释放量逐渐增加,均没有体现两重性,A错误;
B、该实验自变量为不同浓度的NAA的,只研究其对二者的影响,不能说明NAA的浓度是影响果实硬度和乙烯释放量的唯一因素,B错误;
C、根据图表可知,采摘4天后,NAA浓度越高果实的硬度下降越多,其中1mmol/L的NAA果实硬度最低,但是否差异显著需要统计学方法检验,C正确;
D、由结果推知,该种油桃体内的生长素可能通过调控乙烯的合成共同调控果实成熟,D正确。
故选CD。
22. 研究者用荧光染料对细胞膜上某些分子进行处理,并使细胞膜发出荧光。用高强度激光照射细胞膜的某区域,使其瞬间被“漂白”(即荧光消失),随后该漂白区域荧光逐渐恢复(图1)。通过检测该区域荧光强度随时间的变化,绘制得到荧光漂白恢复曲线(图2)。下列分析正确的是( )
A. 细胞膜都含有磷脂、蛋白质、糖类、胆固醇等物质,实验中通常对膜蛋白进行荧光标记。
B. 漂白区城荧光强度恢复可能是被漂白区域内外分子相互运动的结果,体现了细胞膜的功能特性
C. 若去除细胞膜中的胆固醇发现漂白区域荧光恢复时间缩短,说明胆固醇具有促进运动的作用
D. 最终恢复的荧光强度比初始强度低,可能是荧光强度会自主下降或某些分子处于相对静止状态
【答案】D
【解析】
【分析】流动镶嵌模型内容:① 磷脂双分子层构成膜的基本支架;②蛋白质分子以不同方式镶嵌在磷脂双分子层中:有的覆盖在磷脂双分子层表面,有的部分或全部嵌入磷脂双分子层中,有的贯穿于整个磷脂双分子层。③构成膜的磷脂分子可以侧向自由移动,膜中的蛋白质大多也能运动,导致膜具有流动性。
【详解】A、细胞膜都含有磷脂、蛋白质、糖类,但只有动物细胞膜含有胆固醇,实验中通常对膜蛋白进行荧光标记,A错误;
B、漂白区城荧光强度恢复可能是被漂白区域内外分子相互运动的结果,体现了细胞膜流动性,即结构特点,B错误;
C、若去除细胞膜中的胆固醇发现漂白区域荧光恢复时间缩短,说明运动加快,进而说明胆固醇具有抑制运动的作用,C错误;
D、实验检测的是该区域荧光强度随时间的变化,最终恢复的荧光强度比初始强度低,可能是荧光强度会自主下降或某些分子处于相对静止状态没有运动到该区域等原因,D正确。
故选D。
二、非选择题(本大题共5小题,共56分)
23. 亚洲小车蝗是内蒙古草原的主要优势种蝗虫,可分为散居型、群居型蝗虫。过度放牧行为造成草地退化,易形成蝗虫合适的生境。当自然种群密度由小变大时,蝗虫由散居型转变为群居型,并进行大规模的种群迁移,从而造成蝗灾的发生。回答下列问题:
不同放牧强度亚洲小车蝗营养生态位宽度
食草动物
放牧强度
无牧区
中度放牧区
重度放牧区
亚洲小车蝗
1.17
1.15
0.92
(1)目前常通过______法调查亚洲小车蝗的幼虫(跳蝻)来估计其种群密度,取样时需遵循______原则,取多个样方统计后求______。
(2)亚洲小车蝗能释放信息素促使蝗虫聚集,聚集的蝗虫导致信息素的释放量增加,进一步加剧蝗虫的聚集,其中信息素属于生态系统的______信息,这种调节方式属于______调节。
(3)研究表明散居型蝗虫体色为绿色型,群居型蝗虫体色为棕色型,散居型和群居型蝗虫体色的转变受到种群密度的调控,具体机制如图所示,当种群密度______(填“增大”或“减小”)时,红色素合成______(填“增加”或"“减少”)使蝗虫体色呈棕色。此外,种群密度对亚洲小车蝗飞行能力有显著影响,______型蝗虫的飞行能力显著增强。
(4)以内蒙古苏尼特右旗荒漠草原为研究对象,研究小针茅群落不同放牧强度亚洲小车蝗生态位宽度变化,由表研究结果发现______亚洲小车蝗常选择放牧强度高且较为干旱的生境,在生产中应实行合理放牧,提高植物覆盖度,降低蝗虫种群数量来达到防治蝗虫的目的。请提出对蝗虫进行生物防治的一条建议措施:______。
【答案】(1) ①. 样方 ②. 随机取样 ③. 平均值
(2) ①. 化学 ②. 正反馈
(3) ①. 增大 ②. 增加 ③. 群居
(4) ①. 随放牧强度的增大,生态位宽度变窄 ②. 开放题型,与寄生、捕食相关合理答案均可
【解析】
【分析】一般植物和个体小、活动能力弱的动物以及虫卵常用的是样方法,其步骤是确定调查对象→选取样方→计数→计算种群密度。样方法调查时,取样的关键是做到随机取样,不能掺入主观因素;常用的取样方法有五点取样法和等距取样法;
【小问1详解】
幼虫(跳蝻)个体小、活动能力弱,适用于样方法调查种群密度,取样时需要遵循随机取样原则,取多个样方统计后求平均值。
【小问2详解】
生态系统的信息包括物理信息、行为信息和化学信息。信息素属于化学信息。亚洲小车蝗能释放信息素促使蝗虫聚集,聚集的蝗虫导致信息素的释放量增加,进一步加剧蝗虫的聚集,这种属于正反馈调节。
【小问3详解】
根据图可知,绿色型在种群密度增大时,红色素合成增加,进而红.蓝.黄色素增加,逐渐转变为棕色型。此外,种群密度对亚洲小车蝗飞行能力有显著影响,群居型蝗虫的飞行能力显著增强。
【小问4详解】
根据表格可知,随放牧强度的增大,生态位宽度变窄。降低蝗虫种群数量的生物防治措施有:可利用蝗虫的天敌,减少蝗虫数量;使用蝗虫孢子虫、绿僵菌等生物农药;利用家禽防治蝗虫等
24. 水稻是世界主要粮食作物之一,生长需依次经历抽穗期、灌浆期、乳熟期、蜡熟期等时期。下图是水稻ATP合成酶的结构示意图,ATP合酶是含多亚基的跨膜蛋白复合物,能利用质子(H+)梯度产生的质子流将ADP和Pi合成为ATP。它由头部(F1)和嵌入膜内的柄部(F0)组成。下表是水稻的早衰型品系和持绿型品系在相应实验条件下测得抽穗期和蜡熟期的光合作用指标。回答下列问题:
水稻早衰型品系和持绿型品系蜡熟期的光合作用指标
生长时期
光补偿点(µ mol·m-2·s-1)
光饱和点(µ mol·m-2·s-1)
最大净光合速率CO2/(µ mol·m-2·s-1)
甲品系
乙品系
甲品系
乙品系
甲品系
乙品系
蜡熟期
75
72
1732
1365
19.17
12.63
(1)据图分析,ATP合成酶的F0具有______(填“亲水性”或“疏水性”)的特点,可作为H+通道,由此判断,此处H+跨膜转运的方式可能是______。
(2)黑暗条件下,水稻叶肉细胞中能通过图的方式产生ATP,则M膜可能是______﹔光照条件下,若类囊体膜两侧的H+浓度梯度突然消失,其他条件不变,短时间内叶绿体中三碳酸含量会______(填“增加”或“减少”或“不变”)。
(3)水稻进入蜡熟期,早衰期品系出现“籽叶皆黄”现象,而持绿型品系出现“叶青籽黄”的现象。将蜡熟期两个品系的叶片进行色素的提取和分离实验,滤纸条上由上到下第三条色素带较宽的是______型品系,与表中的______(填“甲”或“乙”)品系相对应。
(4)测定水稻的光补偿点和光饱和点时,以______作为自变量,当处于光补偿点时,水稻叶肉细胞光合作用吸收的CO2量______(填“大于”或“等于”或“小于”)细胞呼吸释放的CO2量。表中蜡熟期时,甲品系水稻的光饱和点明显高于乙品系水稻,据此能否判断甲品系水稻的总光合速率高于乙品系水稻?______,理由是______。
【答案】(1) ①. 疏水性 ②. 易化扩散
(2) ①. 线粒体内膜 ②. 增加
(3) ①. 持绿 ②. 甲
(4) ①. 光照强度 ②. 大于 ③. 不能 ④. 总光合速率等于净光合速率与呼吸速率之和,二者的呼吸速率未知,因此不能判断。
【解析】
【分析】光合作用:①光反应场所在叶绿体类囊体薄膜,发生水的光解、ATP和NADPH的生成;②暗反应场所在叶绿体的基质,发生CO2的固定和C3的还原,消耗ATP和NADPH。
【小问1详解】
ATP合酶嵌入膜内,说明其具由疏水性的特点,作为氢离子的通道,说明氢离子的运输需要通道蛋白,该过程产生ATP,说明其运输为协助扩散(易化扩散)
【小问2详解】
黑暗条件不能进行光合作用,可通过图中方式产生ATP,说明需要膜结构,则M膜应为线粒体内膜(有氧呼吸第三阶段)。光照条件下,若类囊体膜两侧的H+浓度梯度突然消失,光反应受到抑制,ATP和NADPH产生量减少,进而抑制C3的还原,C3的消耗减少。但是,CO2的固定暂时不变,C3的生成不变,所以C3的含量将增加。
【小问3详解】
滤纸条从上到下依次是:胡萝卜素(最窄、橙黄色)、叶黄素(黄色)、叶绿素a(最宽、蓝绿色)、叶绿素b(第2宽、黄绿色),色素带的宽窄与色素含量相关。则滤纸条上由上到下第三条色素带是叶绿素a,含量如果较多,说明属于持绿型品系。叶绿素含量多,光合作用强度大,最大净光合速率高,则对应甲品系。
【小问4详解】
测定水稻的光补偿点和光饱和点时,以光照强度作为自变量。光补偿点时,水稻叶肉细胞呼吸速率等于水稻叶肉细胞光合速率,但是还有部分细胞不能进行光合速率。所以,当处于光补偿点时,水稻叶肉细胞光合作用吸收的CO2量大于细胞呼吸释放的CO2量。表中蜡熟期时,甲品系水稻的光饱和点明显高于乙品系水稻,据此不能判断甲品系水稻的总光合速率高于乙品系水稻。理由如下:总光合速率等于净光合速率与呼吸速率之和,二者的呼吸速率未知,因此不能判断。
25. 某XY型性别决定的二倍体雌雄异株植物,有花瓣和无花瓣由等位基因A/a控制,花瓣颜色受等位基因B/b的影响,且存在两对隐性基因纯合致死现象。基因B的存在会降低细胞液pH,花瓣颜色会随液泡中细胞液pH降低而变浅,呈现红色、粉色和白色。现有一株红花瓣植株与一株白花瓣植株杂交,F1雌株中有粉花瓣与无花瓣,雄株全为粉花瓣。F1雌雄植株随机交配得到F2,F2的表型及数量如下表。回答下列问题:
性别
红花瓣
粉花瓣
白花瓣
无花瓣
雌株
50
102
50
90
雄株
80
160
79
0
(1)推测基因B所控制合成的蛋白质可能位于______膜上,并且该蛋白质的功能可能与______跨膜转运有关。
(2)两对等位基因A/a、B/b的遗传遵循______定律,请写出亲本杂交产生F1的遗传图解______。
(3)F1雌株产生配子的基因型及其比例是______。F2中红花瓣雄株有______种基因型,让其与F2中粉花瓣雌株随机交配。产生的F3有______种表现型,其中无花瓣个体所占的比例为______。
【答案】(1) ①. 液泡 ②. H+
(2) ①. 自由组合 ②.
(3) ①. BXA: bXA: BXa: bXa=1:1:3:3 ②. 2 ③. 5 ④. 3/37
【解析】
【分析】基因B的存在会降低细胞液pH,花瓣颜色会随液泡中细胞液pH降低而变浅,呈现红色、粉色和白色;一株红花瓣植株(有花瓣)与一株白花瓣(有花瓣)植株杂交,F1雌株中有粉花瓣与无花瓣,雄株全为粉花瓣,说明有花瓣是显性。根据F2和题干分析,雌性和雄性中红花瓣:粉花瓣:白花瓣=1:2:1,说明B和b基因位于常染色体上,BB为白色,Bb为粉色,bb是红色;雄性中没有无花瓣,证明所有雄性没有a的纯合隐性个体,证明Y染色体上有A基因,故A和a基因位于X、Y的同源区段。
【小问1详解】
花瓣颜色会随液泡中细胞液pH降低而变浅,测基因B所控制合成的蛋白质可能位于液泡膜上,并且该蛋白质的功能可能与H+的跨膜运输有关,引起酸碱度的变化。
【小问2详解】
一株红花瓣植株与一株白花瓣植株杂交,即亲本都是有花瓣,F1雌株中有粉花瓣与无花瓣,雄株全为粉花瓣,出现性状分离,说明有花瓣是显性,F2中,雌性和雄性红花瓣:粉花瓣:白花瓣=1:2:1,说明B和b基因位于常染色体上,BB为白色,Bb为粉色,bb是红色;雄性中没有无花瓣,证明所有雄性没有a的纯合隐性个体,证明Y染色体上有A基因,可推知亲本红花瓣植株bbXAXa,白花瓣植株BBXaYA,两对等位基因A/a、B/b分别位于两对染色体上,遵循自由组合定律,遗传图解为:
【小问3详解】
亲本红花瓣植株bbXAXa,白花瓣植株BBXaYA,F1雌株BbXAXa:BbXAXA=1:1,产生的配子为BXA: bXA: BXa: bXa=1:1:3:3;F2中红花瓣雄株有bbXAYA和bbXaYA2种基因型,无需考虑bb,F1雌配子XA:Xa=1:3,故F2中红花瓣雄株有bbXAYA与bbXaYA比例为1:3,让其与F2中粉花瓣雌株随机交配,F2中粉花瓣雌株BbXAX-,因F1的雌配子中XA:Xa=1:3,F1的雄配子中XA:Xa=1:1,故F2中粉花瓣雌株BbXAXA:BbXAXa=1:4,故子代有粉花瓣雌株,红花瓣雌株,无花瓣雌株,粉花瓣雄株,红花瓣雄株共5种表现型;无花瓣个体为XaXa,两对基因分别考虑bb和Bb杂交,后代产生Bb:bb=1:1,F2中红花瓣雄株有bbXAYA与bbXaYA比例为1:3,产生XA:Xa:Y=1:3:4;F2中粉花瓣雌株BbXAXA:BbXAXa=1:4,产生的XA:Xa=3:2,bbXaXa死亡,占1/2×3/8×2/5=3/40,还有37份个体,无花瓣的个体是BbXaXa,也占1/2×3/8×2/5=3/40,去掉死亡的即3/37。
26. 乙酰胆碱酯酶(AChE)是催化乙酰胆碱分解的水解酶,还能与有机磷农药发生特异反应,在水质检测中可用于有机磷农药污染的快速检测,乙酰胆碱酯酶对防治人类疾病、保护生态环境等方面的研究具有非常重要的意义。回答下列问题:
(1)AChE的提取与纯化:AChE广泛存在于各种动物组织中,欲从动物肝脏中提取AChE,获取新鲜肝脏后,必须立即处理或低温保存,因为______。将猪肝切碎后,加低温蒸馏水,为了防止血液过快的凝结,可适量加入______,在组织捣碎机中捣碎后离心,取______用于进一步分离和纯化。
(2)AChE的基因克隆技术:利用PCR技术或RT-PCR技术(即利用逆转录和PCR技术)克隆AChE基因时,反应体系中均需要加入______酶,加入dNTP用于提供______。PCR产物经______技术纯化后,可用______酶处理回收的DNA和克隆载体,获得重组DNA分子,最终达到体内克隆AChE基因的目的。
(3)AChE的基因表达:若构建大肠杆菌表达系统,最好选择______技术(填“PCR”或“RT-PCR”)获取AChE基因.与克隆AChE基因相比,表达载体中还需要加入大肠杆菌的______等。在培养大肠杆菌时,常使用______培养基进行扩大培养,用______法接种到平板上,更易获得相应菌株。
(4)研究人员在进行某地水质检测时,发现水样能与AChE发生特异反应,若不及时治理,可能会造成水体______。
【答案】(1) ①. 乙酰胆碱酯酶很有可能失去活性 ②. 血液抗凝剂 ③. 上清液
(2) ①. 耐高温的DNA聚合酶##Taq DNA聚合酶##Taq酶##耐高温的TaqDNA聚合酶 ②. 原料和能量 ③. 凝胶电泳 ④. 限制性内切核酸酶和DNA连接酶
(3) ①. RT-PCR ②. 启动子和终止子 ③. LB液体 ④. 稀释涂布平板
(4)富营养化
【解析】
【分析】PCR技术:
(1)概念:PCR全称为聚合酶链式反应,是一项在生物体外复制特定DNA的核酸合成技术。
(2)原理:DNA复制。
(3)前提条件:要有一段已知目的基因的核苷酸序列以便合成一对引物。
(4)条件:模板DNA、四种脱氧核苷酸、一对引物、热稳定DNA聚合酶(Taq酶)。
(5)过程:①高温变性:DNA解旋过程;②低温复性:引物结合到互补链DNA上;③中温延伸:合成子链。PCR扩增中双链DNA解开不需要解旋酶,高温条件下氢键可自动解开。
【小问1详解】
从动物肝脏中提取AChE(乙酰胆碱酯酶)时,由于乙酰胆碱酯酶很容易活性,故应在获取新鲜肝脏后,必须立即处理或低温保存,为了防止血液过快的凝结,可适量加入血液抗凝剂,在组织捣碎机中捣碎后离心,沉淀物为细胞碎片、细胞器等,上清液中AChE的含量较多,故取上清液用于进一步分离和纯化。
【小问2详解】
利用PCR技术克隆AChE基因时,需要加入热稳定DNA聚合酶(Taq酶),加入的dNTP既可以作为合成DNA的原料,又可以为反应提供能量,PCR产物可以用凝胶电泳技术进行纯化,纯化后的目的基因(AChE基因),可用限制性内切核酸酶和DNA连接酶处理回收的DNA和克隆载体,获得基因表达载体。
【小问3详解】
反转录PCR又称逆转录PCR(RT-PCR),是以mRNA为模板进行的特殊PCR。真核生物的编码区是不连续的,分为外显子和内含子,在转录过程中会修剪内含子,并拼合外显子来形成转录产物,原核生物的编码区是连续的,由RT-PCR技术获得的目的基因不含内含子,故在构建大肠杆菌表达系统,最好选择RT-PCR技术获取AChE基因。与克隆AChE基因相比,表达载体中还需要加入大肠杆菌的启动子和终止子等,实验中,大肠杆菌在LB液体(培养基)培养基中进行扩大培养,培养液经稀释后,在LB固体培养基上进行涂布分离,并置于恒温培养箱中培养,更易获得相应菌株。
【小问4详解】
水样能与AChE发生特异反应,说明水样中含有有机磷农药,若不及时治理,可能会造成水体富营养化。
27. 以实验动物蛙为材料,开展神经系统结构与功能的研究。(要求和说明:简要写出实验思路,具体实验操作过程不做要求,实验条件适宜)回答下列问题:
(1)现取两个蛙的坐骨神经腓肠肌标本,将左侧标本的神经搭在右侧标本的肌肉上(如下图A点),此时神经纤维与肌肉细胞相连接。神经元和肌肉细胞都属于______细胞,受到刺激后都能迅速产生反应。在静息膜电位产生过程中,神经元细胞上Na+-K+泵的作用是______。适宜强度的电刺激①可引起______肌肉的收缩;刺激②可引起左、右肌肉的收缩,左、右肌肉的收缩______(填“是”或“不是”)同时发生的,从兴奋传递的角度分析其主要原因是______。
(2)为验证坐骨神经上兴奋传导时电位的双向变化,某同学将电流表的两极接在坐骨神经的两端,并在一极处给予一个适宜强度的电刺激,发现电流表第二次偏转幅度小于第一次,分析产生原因是______。
(3)将蛙的坐骨神经纤维置于正常的生理溶液中,测定其静息电位为-70mV,动作电位的峰值为35mV。河豚毒素是一种神经毒素,对钾离子通道无影响,但能特异性抑制钠离子通道的开放,且作用时间越长,效果越明显。将蛙的坐骨神经纤维置于含有河豚毒素的生理溶液中,测定其静息电位和动作电位的峰值,预测实验结果(以坐标曲线图的形式表示实验结果)______。
【答案】(1) ①. 可兴奋 ②. 每消耗1个ATP分子,逆着浓度梯度,从细胞外泵出3个钠离子,但只从膜外泵入2个钾离子 ③. 左、右 ④. 不是 ⑤. 兴奋传至左、右肌肉经过突触的数量不同
(2)坐骨神经由许多神经纤维组成,不同神经纤维兴奋传导的速度不同
(3)
【解析】
【分析】可兴奋细胞指受刺激后能产生动作电位的细胞。一般认为,神经细胞、腺细胞、肌细胞,心肌细胞都属于可兴奋细胞。钠钾泵(也称钠钾转运体),为蛋白质分子,进行钠离子和钾离子之间的交换。每消耗1个ATP分子,逆电化学梯度泵出3个钠离子和泵入2个钾离子,可保持膜内高钾,膜外高钠的不均匀离子分布。
【小问1详解】
可兴奋细胞指受刺激后能产生动作电位的细胞,神经元和肌肉细胞都属于可兴奋细胞;Na+-K+泵具有转运和催化双重功能,具体作用是每消耗1个ATP分子,逆着浓度梯度,从细胞外泵出3个钠离子,但只从膜外泵入2个钾离子; 根据题意可知,刺激题图中①和②处都可引起左、右侧肌肉收缩,是因为A处神经和肌肉之间只要存在电位差,就可实现兴奋的传递(或兴奋在A处是通过局部电流的形式传递的)。刺激②处左、右侧肌肉收缩不是同时发生,主要原因是左、右侧肌肉与②处的距离不同,神经与肌肉接头处存在突触,兴奋由②传到左肌肉与右肌肉的突触数量也不同,即兴奋传导的距离不同、兴奋传递过程中经过突触的数量不同导致左、右侧肌肉收缩不同时发生。
【小问2详解】
为验证坐骨神经上兴奋传导时电位的双向变化,将电流表的两极接在坐骨神经的两端,并在一极给予适宜强度的电刺激,发现电流表第二次偏转幅度小于第一次,可能原因是坐骨神经由许多神经纤维组成,不同神经纤维上兴奋传导的速度不同。
【小问3详解】
根据题意,脊蛙坐骨神经纤维在生理盐水中测得的静息电位为-70mV,动作电位的峰值为35mV,河豚毒素能特异性抑制钠离子通道的开放,从而使动作电位的峰值下降,且作用时间越长,效果越明显,但对钾离子通道无影响,因此不影响静息电位,曲线图为: 。
相关试卷
这是一份2022-2023学年浙江省杭州市二中等四校联盟高二下学期期中生物试题含解析,共30页。试卷主要包含了选择题等内容,欢迎下载使用。
这是一份浙江省杭州市二中等四校联盟2022-2023学年高二生物下学期期中试题(Word版附解析),共24页。试卷主要包含了选择题等内容,欢迎下载使用。
这是一份浙江省杭州市二中等四校联盟2022-2023学年高二生物下学期期中试题(Word版附答案),共11页。试卷主要包含了考试结束后,只需上交答题卷,以下为PCR扩增过程示意图等内容,欢迎下载使用。

