





所属成套资源:2022-2023学年高一上学期物理 期末复习 (人教版2019必修第二册)
精品解析:山东省枣庄市2019-2020学年高一(下)期末物理试题
展开
这是一份精品解析:山东省枣庄市2019-2020学年高一(下)期末物理试题,文件包含精品解析山东省枣庄市2019-2020学年高一下期末物理试题解析版doc、精品解析山东省枣庄市2019-2020学年高一下期末物理试题原卷版doc等2份试卷配套教学资源,其中试卷共27页, 欢迎下载使用。
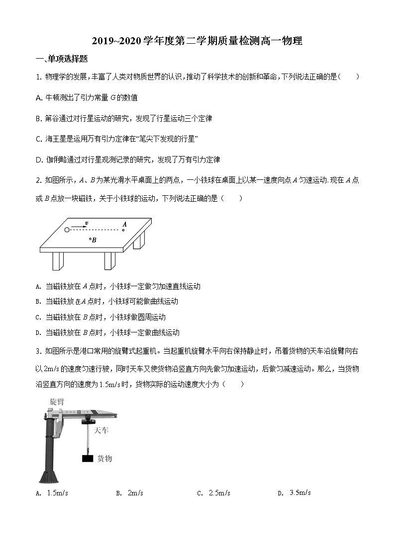
2019~2020学年度第二学期质量检测高一物理一、单项选择题1. 物理学的发展,丰富了人类对物质世界的认识,推动了科学技术的创新和革命,下列说法正确的是( )A. 牛顿测出了引力常量G的数值B. 第谷通过对行星运动的研究,发现了行星运动三个定律C. 海王星是运用万有引力定律在“笔尖下发现的行星”D. 伽俐略通过对行星观测记录的研究,发现了万有引力定律【答案】C【解析】【详解】A. 牛顿发现了万有引力定律,百年之后的英国科学家卡文迪许利用扭秤装置,第一次测出了引力常量G的数值,故A错误;B. 开普勒通过研究第谷留下的大量天文观测数据,发现了行星运动三大定律,故B错误;C.太阳系的第八颗行星“海王星”是凭借万有引力定律,通过计算在笔尖下发现的行星,“海王星”的发现,充分地显示了科学理论的威力,故C正确;D. 伽俐略创立了对物理理象进行实验研究并把实验的方法与数学方法、逻辑论证相结合的科学研究方法,牛顿发现了万有引力定律,故D错误。故选C。2. 如图所示,A、B为某光滑水平桌面上的两点,一小铁球在桌面上以某一速度向点A匀速运动。现在A点或B点放一块磁铁,关于小铁球的运动,下列说法正确的是( )A. 当磁铁放在A点时,小铁球一定做匀加速直线运动B. 当磁铁放在A点时,小铁球可能做曲线运动C. 当磁铁放在B点时,小铁球做圆周运动D. 当磁铁放在B点时,小铁球一定做曲线运动【答案】D【解析】【分析】由题意可知,本题根据物体做直线运动和曲线运动的条件来进行分析。【详解】AB.磁铁放在A点时,受到磁力的作用方向与速度方向相同,所以小铁球一定作直线运动,不可能作曲线运动,又因为磁力的大小与距离有关,距离越小磁力越大,故小铁球的加速度一定是变化的,它的运动不是匀加速直线运动,故AB错误;CD.磁铁放在B点时,合力与速度方向不共线,故小铁球向B点一侧偏转,但不是圆周运动,又因为磁力的大小与距离有关,故小球一定做变加速曲线运动,故C错误,D正确。故选D。【点睛】判断物体作直线运动和曲线运动条件:如果合外力的方向与速度方向共线,则物体做直线运动,如果合外力的方向与速度方向不共线则作曲线运动。3. 如图所示是港口常用的旋臂式起重机。当起重机旋臂水平向右保持静止时,吊着货物的天车沿旋臂向右以的速度匀速行驶,同时天车又使货物沿竖直方向先做匀加速运动,后做匀减速运动。那么,当货物沿竖直方向的速度为时,货物实际的运动速度大小为( )A. B. C. D. 【答案】C【解析】【详解】由题意可知,货物同时参与了水平向右的匀速运动和竖直方向的匀变速运动,设水平向右方向速度为,竖直方向速度为,当时,货物实际运动速度的大小为,根据速度的合成法则有 解得ABD错误,C正确。故选C。4. 在匀速圆周运动中,关于向心加速度,下列说法正确的是( )A. 向心加速度的方向保持不变B. 向心加速度是恒量C. 向心加速度是反映线速度的大小变化快慢的物理量D. 向心加速度的方向始终与线速度方向垂直【答案】D【解析】【详解】ABD.向心加速度的方向始终指向圆心,与线速度方向垂直,时刻在改变,选项AB错误,D正确;C.向心加速度描述的是线速度方向变化的快慢的物理量,选项C错误。故选D。5. 已知两个物体之间的万有引力大小为F,下列哪种方法能使它们之间的万有引力减小到( )A. 使距离和两个物体的质量都减为原来的B. 使距离和两个物体的质量都增大到原来的2倍C. 保持质量不变,使两物体之间的距离增大到原来的2倍D. 保持距离不变,使两个物体的质量都减小到原来的【答案】C【解析】【详解】A.根据可知,使距离和两个物体的质量都减为原来的,则F不变,选项A错误;B.根据可知,使距离和两个物体的质量都增大到原来的2倍,则F不变,选项B错误;C.根据可知,保持质量不变,使两物体之间的距离增大到原来的2倍,则F变为原来的,选项C正确;D.根据可知,保持距离不变,使两个物体的质量都减小到原来的,则F变为原来的,选项D错误。故选C。6. 韩晓鹏是我国首位在冬奥会雪上项目夺冠的运动员。他在一次自由式滑雪空中技巧比赛中,沿“助滑区”保持同一姿态下滑了一段距离,重力对他做功,他克服阻力做功。则韩晓鹏在此过程中( )A. 重力势能减少了B. 重力势能减少了C. 重力势能减少了D. 重力势能增加了【答案】A【解析】【详解】由重力做功与重力势能的关系可知,重力对韩晓鹏做功为1900J,是正功,则韩晓鹏的重力势能减小1900J故选A。7. 雪车是冬季竞技运动项目之一。如图所示,在一段赛道上,运动员操控雪车无动力滑行,沿斜坡赛道经A点至坡底O点,再沿水平赛道经B点滑至C点。已知运动员与雪车的总质量为m,A点距水平赛道的高度为h,雪车在A、B点的速率分别为,。重力加速度大小为g。则雪车从A点运动到B点的过程中,克服阻力做的功为( )A. B. C. D. 【答案】D【解析】【详解】雪车从A点运动到B点的过程中,重力做正功,阻力做负功,根据动能定理可得解得克服阻力做功大小为所以克服阻力做功,D正确ABC错误。故选D。8. 某种型号汽车发动机的额定功率为,汽车质量为,汽车在平直路面上行驶时,阻力是车重的0.2倍。若汽车从静止开始,以的加速度做匀加速直线运动,取。下列说法正确的是( )A. 汽车匀加速阶段的牵引力为B. 汽车做匀加速运动持续的时间为C. 汽车匀加速阶段的最大速度为D. 汽车能够获得的最大速度为【答案】C【解析】【详解】A.汽车匀加速直线运动时根据牛顿第二定律得则牵引力选项A错误;C.匀加速直线运动的末速度选项C正确;B.匀加速直线运动的时间选项B错误;D.当牵引力等于阻力时,速度最大,根据得汽车能够获得的最大速度选项D错误。故选C。二、多项选择题9. 2020年5月5日,我国在海南文昌航天发射中心,用长征5B运载火箭将新一代国产载人飞船试验船送入预定轨道。试验船在近地点高度约为、远地点高度约为的椭圆轨道上运行。则该试验船( )A. 在远地点时的速度大于B. 在远地点时的速度小于C. 在远地点的动能大于近地点的动能D. 在远地点的动能小于近地点的动能【答案】BD【解析】【详解】AB.由公式得可知试验船在近地点的速度略小于7.9km/s,试验船从近地点到远地点过程中万有引力做负功,则试验船在远地点时的速度小于,故A错误,B正确;CD.试验船从近地点到远地点过程中万有引力做负功,动能减小,则在远地点的动能小于近地点的动能,故C错误,D正确。故选BD。10. 下列说法正确的是( )A. 物体的机械能守恒时,一定只受重力作用B. 物体处于平衡状态时,机械能一定守恒C 物体除受重力外,还受其他力时,机械能也可能守恒D. 物体的重力势能和动能之和增大时,必有重力以外的力对其做功【答案】CD【解析】【详解】A.物体的机械能守恒时,不一定只受重力作用,可能受其他的力,但是其他力做功的代数和为零,选项A错误;B.物体处于平衡状态时,机械能不一定守恒,例如物体向上做匀速直线运动时,机械能变大,选项B错误;C.物体除受重力外,还受其他力时,但是其他力做功的代数和为零,机械能也守恒,选项C正确;D.物体的重力势能和动能之和增大时,即物体的机械能增大,则必有重力以外的力对其做功,选项D正确。故选CD。11. 如图所示,甲、乙两水平圆盘边缘紧靠在一块,甲圆盘为主动轮,乙靠摩擦随甲转动,接触处无相对滑动。甲圆盘与乙圆盘的半径之比为;物体A距O点为,物体B距点为r。在圆盘转动过程中,A和B两物体均相对圆盘静止,下列说法正确的是( )A. 物体A与B的角速度之比B. 物体A与B的角速度之比C. 物体A与B的线速度之比D. 物体A与B的线速度之比【答案】AC【解析】【详解】AB.甲、乙两水平圆盘的传动方式是摩擦传动,有转盘边缘的各点线速度相等,A、B分别于甲、乙圆盘同轴传动,转动角速度相同,故,得到故A正确,B错误;CD.物体A与B的线速度之比,解得故C正确,D错误故选AC。【点睛】抓住摩擦传动和同轴传动的特点:摩擦传动线速度相等,同轴传动角速度相等。12. 如图所示,匈牙利大力士希恩考·若尔特曾在水平跑道上用牙齿拉动的A320客机。他把一条绳索的一端系在飞机下方的前轮处,另一端用牙齿紧紧咬住,在的时间内将客机拉动了约。假设希恩考·若尔特牙齿的拉力恒为约,绳子与水平方向夹角约为,,,则在飞机运动这的过程中( )A. 拉力做功约 B. 拉力做功的平均功率约C. 克服阻力做功约为 D. 合外力做功约为【答案】BC【解析】【详解】AB.拉力做功约拉力做功的平均功率故A错误,B正确;CD.飞机运动40m时的速度为,则得则飞机的动能为根据动能定理可知,合外力做功为,又拉力做功1.6×105J,所以克服阻力做功9.6×104J,故C正确,D错误。故选BC。三、非选择题 13. 用如图所示实验装置做“研究平抛物体的运动”的实验。(1)安装实验装置的过程中,斜槽M的末端切线必须是水平的,这样做的目的是____A.保证小球飞出时,速度既不太大,也不太小B.保证小球飞出时,初速度水平C.保证小球在空中运动的时间每次都相等D.保证小球运动的轨迹是一条抛物线(2)实验中,为了能较准确地描绘小球的平抛运动轨迹,下列操作,你认为正确的是__;A.每次释放小球的位置可以不同B.每次必须由静止释放小球C.记录小球位置用的倾斜挡板N每次必须严格地等距离下降D.小球运动时不应与背板上的白纸(或方格纸)相接触E.将球的位置记录在纸上后,取下纸,用直尺将位置点连成折线【答案】 (1). B (2). BD【解析】【详解】(1)[1]研究平抛运动的实验很关键的地方是要保证小球能够水平飞出,只有水平飞出时小球才做平抛运动故选B。(2)[2]AB.为了保证小球平抛运动的初速度相同,则每次从同一高度由静止释放小球,故A错误,B正确;C.因平抛运动的竖直分运动是自由落体运动,在相同时间里,位移越来越大,因此档板下降的距离不应是等距的,故C错误;DE.实验要求小球滚下时不能碰到木板平面,避免因摩擦而使运动轨迹改变,最后轨迹应连成平滑的曲线,故D正确,E错误。故选BD。14. 如图(a)所示为探究向心力跟质量、半径、角速度关系的实验装置。金属块放置在转台上,电动机带动转台做圆周运动;改变电动机的电压,可以改变转台的角速度。光电计时器可以记录转台每转一圈的时间。金属块被约束在转台的径向凹槽中,只能沿半径方向移动,且跟凹槽之间的摩擦力可以忽略。(1)某同学保持金属块质量和转动半径不变,改变转台的角速度,探究向心力跟角速度的关系。每个角速度对应的向心力可由力传感器读出。若光电计时器记录转台每转一周的时间为T,则金属块转动的角速度___________(2)上述实验中,该同学多次改变角速度后,记录了一组角速度与对应的向心力F的数据见下表。请根据表中数据在图(b)给出的坐标纸中作出F与的关系图像_____次数物理量123450.701.351.902.423.102.34.66.68.310.7 (3)为了探究向心力跟半径、质量的关系,还需要用到的实验器材除了刻度尺外,还有______。【答案】 (1). (2). (3). 天平【解析】【详解】(1)[1]光电计时器记录转台每转一周的时间为T,则金属块转动的角速度(2)[2]根据表中数据描点法作出F与的关系图像如图(3)[3]为了探究向心力跟半径、质量的关系,还需要用到的实验器材除了刻度尺外,还需要用天平测出物体的质量。15. 如图所示,某农用水泵的出水管是水平的,出水口到地面的距离。抽水浇地时,水从出水口流出,落地位置到出水口的水平距离,不计空气阻力,取。求(1)水从出水口流出时的速度的大小;(2)水落到地面时的速度方向与地面的夹角的正切值。【答案】(1)2m/s;(2)2【解析】【详解】(1)水从出水口流出的速度大小为,设从流出到落地所用时间为t,则,联立解得,(2)设水落到地面时,竖直方向的速度为,则解得水落到地面时的速度方向与地面的夹角的正切值为16. 某条高速公路的一段水平拐弯路段的圆弧半径。某种型号的汽车在该路面行驶时,路面对汽车轮胎产生的指向圆心的最大静摩擦力等于车重的0.64倍,忽略空气阻力,取。(1)如果拐弯路段的路面也是水平的,该汽车以的速率行驶,能否安全通过?(2)事实上,在高速公路的拐弯路段,其路面通常修得外高内低。如果该拐弯路段的路面跟水平面之间的夹角为,且,要使该汽车的轮胎沿路面向内侧和外侧均不受静摩擦力,那么,车速的大小应为多少?【答案】(1)汽车能安全通过;(2)90km/h【解析】【分析】汽车在水平路面转弯的向心力由路面对汽车的摩擦力提供,在高速公路的拐弯路段,其路面通常修得外高内低,要使该汽车的轮胎沿路面向内侧和外侧均不受静摩擦力,则向心力由汽车的重力和路面对汽车的支持力的合力提供。【详解】由题意知设汽车的质量为m,受到地面对它的指向圆心的最大静摩擦力为,则(1)汽车以的速率转弯时,设需要的向心力为,则由向心力公式得解得因为,所以汽车能安全通过。(2)设路面对汽车的支持力为,由题意可知,汽车受力如图所示由牛顿第二定律结合向心力公式可得其中整理得解得17. 2020年6月23日09时43分,在西昌卫星发射中心,长征三号乙运载火箭腾空而起,成功将北斗三号全球系统的“收官之星”送入预定轨道,标志着耗时26年的北斗全球卫星导航系统圆满建成。若该卫星绕地心做匀速圆周运动,距离地面的高度为h,地球半径为R,地球表面的重力加速度为g,引力常量为G,忽略地球自转的影响。求:(1)地球的质量;(2)卫星绕地心运行时的向心加速度;(3)卫星绕地心运行时的运行速度。【答案】(1);(2);(3)【解析】【详解】(1)设地球的质量为M,不考虑地球自转的影响,地面上质量为m的物体所受的重力等于地球对物体的引力,即解得(2)设卫星绕地心运行时的向心加速度为a,则解得(3)设卫星的运行速度为v,万有引力提供向心力,则解得18. 如图所示,一弹射游戏装置由安装在水平台面上的固定弹射器、竖直圆轨道(在最低点E分别与水平轨道和相连)、高度h可调的斜轨道组成。游戏时滑块从O点弹出,经过圆轨道并滑上斜轨道。全程不脱离轨道且恰好停在B端则视为游戏成功。已知圆轨道半径,长,长,圆轨道和光滑,滑块与、之间的动摩擦因数。滑块质量m=2g且可视为质点,弹射时从静止释放且弹簧的弹性势能完全转化为滑块动能。忽略空气阻力,各部分平滑连接。求
(1)滑块恰好能过圆轨道最高点F时的速度大小;(2)当且游戏成功时,滑块经过E点对圆轨道的压力大小及弹簧的弹性势能;(3)要使游戏成功,弹簧的弹性势能与高度h之间满足的关系。【答案】(1) (2) (3) 【解析】【详解】(1)滑块恰过F点的条件:解得:(2)滑块从E到B,动能定理:在E点根据牛顿第二定律:解得:从O到B点,根据能量守恒定律:解得:(3)滑块恰能过F点的弹性势能:到B点减速到0:解得:能停在B点,则:解得:,此时从O到B点:其中
相关试卷
这是一份精品解析:山东省烟台市第二中学2019-2020学年高一(下)期末物理试题,文件包含精品解析山东省烟台市第二中学2019-2020学年高一下期末物理试题解析版doc、精品解析山东省烟台市第二中学2019-2020学年高一下期末物理试题原卷版doc等2份试卷配套教学资源,其中试卷共32页, 欢迎下载使用。
这是一份精品解析:山东省济宁市2019-2020学年高一(下)期末考试物理试题,文件包含精品解析山东省济宁市2019-2020学年高一下期末考试物理试题解析版doc、精品解析山东省济宁市2019-2020学年高一下期末考试物理试题原卷版doc等2份试卷配套教学资源,其中试卷共28页, 欢迎下载使用。
这是一份精品解析:北京市西城区2019-2020学年高一(下)期末物理试题,文件包含精品解析北京市西城区2019-2020学年高一下期末物理试题解析版doc、精品解析北京市西城区2019-2020学年高一下期末物理试题原卷版doc等2份试卷配套教学资源,其中试卷共28页, 欢迎下载使用。
