所属成套资源:人教版 (2019)物理选择性必修第一册课件PPT+同步练习
人教版 (2019)选择性必修 第一册第三章 机械波2 波的描述备课课件ppt
展开
这是一份人教版 (2019)选择性必修 第一册第三章 机械波2 波的描述备课课件ppt,文件包含32波的描述教学课件高二物理同步备课系列人教版2019选择性必修第一册pptx、32波的描述解析版docx、32波的描述原卷版docx等3份课件配套教学资源,其中PPT共36页, 欢迎下载使用。
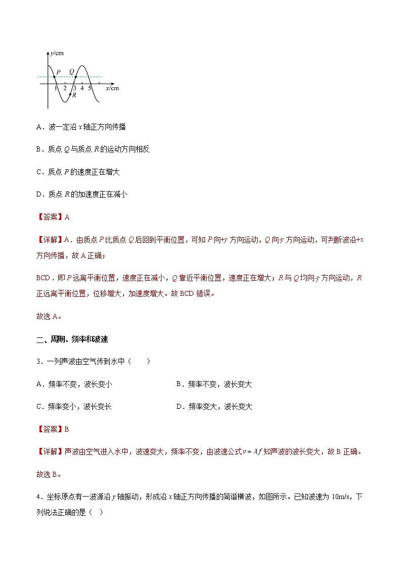
第2节 波的描述一、波动图像1.如图所示为一列简谐波在某一时刻的波形图,下列说法中正确的是( )A.此列波的振幅是0.2mB.该时刻平衡位置在处质点的位移是0.1mC.该时刻若质点A的速度沿y轴正方向,则质点B的速度沿y轴负方向D.该时刻质点A的加速度沿y轴负方向,而质点B、C的加速度沿y轴正方向2.如图所示为一列简谐波在t=0时刻的图像,已知质点P将比质点Q后回到平衡位置,则下列说法中正确的是( )A.波一定沿x轴正方向传播B.质点Q与质点R的运动方向相反C.质点P的速度正在增大D.质点R的加速度正在减小二、周期、频率和波速3.一列声波由空气传到水中( )A.频率不变,波长变小 B.频率不变,波长变大C.频率变小,波长变长 D.频率变大,波长变大4.坐标原点有一波源沿y轴振动,形成沿x轴正方向传播的简谐横波,如图所示。已知波速为10m/s,下列说法正确的是( )A.这列波的波长是4m B.这列波的振幅是20cmC.波源振动的频率为25Hz D.波源振动的频率为10Hz三、波的多解问题5.一列简谐波在某一时刻的波形如图所示,经过一段时间,波形变成如图中虚线所示,已知波速大小为1m/s。则这段时间可能是( )A.1.5s B.2s C.3s D.4s6.一列波长大于的简谐横波沿直线方向由a向b传播,相距两质点的振动图像如图所示。由此可知( )A.末两质点的位移相同 B.该波的波速为C.该波的波长为 D.该波由传播到历时7.一列简谐机械横波沿x轴正方向传播,波速为2m/s。某时刻波形如下图所示,a、b两质点的平衡位置的横坐标分别为,,则下列说法中正确的是( )A.这列波的周期为4sB.此时质点b沿y轴负方向运动C.此时质点a的加速度比质点b的加速度大D.此时刻以后,a比b先到达平衡位置8.一列简谐横波沿x轴传播,如图所示,实线为时的波形图,虚线为时的波形图。以下关于平衡位置在O处质点的振动图像,可能正确的是( )A. B.C. D.9.图甲表示一列简谐横波在t=17s时的波形图,图乙是该列波中的质点P的振动图像,由甲、乙两图中所提供的信息可知,下列说法正确的是( )A.该波的波长为1.5mB.该波的振幅为0.1cmC.该波的传播速度为0.5m/s,方向沿x轴正方向D.质点P在t=4.25s时沿y轴负方向运动10.一列简谐横波沿轴正方向传播,处的点为波源且由时开始沿轴负方向起振,如图所示是时,至范围内的波形图,虚线右侧的波形未画出。已知图示时刻处的质点第一次到达波峰,则下列判断正确的是( )A.时,点振动方向沿轴负方向B.时,点振动方向沿轴正方向C.时,处的质点振动方向沿轴正方向D.时,处的质点沿方向前进了11.图(a)为一列简谐横波在t=0.10s时刻的图像,P是平衡位置在x=1.0m处的质点,Q是平衡位置在x=4.0m处的质点;图(b)为质点Q的振动图像。下列说法正确的是( )A.在t=0.25s时,质点P的加速度方向与y轴正方向相同B.从t=0.10s到0.25s,该波沿x轴负方向传播了6mC.从t=0.10s到t=0.25s,质点P通过的路程为30cmD.质点Q做简谐运动的表达式为y=0.10sin10πt,单位为cm12.一列简谐横波沿x轴正方向传播,轴上处的质点振动图像如图所示,处的质点的振动图像如图所示,则此列波的波速可能等于( )A.1000m/s B.333m/s C.143m/s D.11m/s13.如图所示,一列简谐横波沿x轴传播,实线为时刻的波形,虚线为时的波形,P为平衡位置为处的质点,Q为平衡位置为处的质点,质点振动的周期T满足,则下列判断正确的是( )A.这列波正沿x轴正向传播B.时刻,质点P正在向y轴负方向运动C.这列波传播的速度大小为D.质点P比质点Q振动滞后0.45sE.时刻,质点P和Q的位移相同14.如图所示,一列简谐横波沿x轴正方向传播,时,位于坐标原点O处的波源开始从平衡位置沿y轴向上做周期为0.5s、振幅为6cm的简谐振动。当平衡位置在处的质点P刚开始振动时,波源处的质点刚好位于波峰。下列描述正确的是( )A.波源O在开始振动后1.75s内通过的路程为0.84mB.该列简谐横波的最大波长为20mC.该列简谐横波的最大波速为40m/sD.若波长满足,则波速为16m/s15.(2022年浙江卷)位于的波源p从时刻开始振动,形成的简谐横波沿x轴正负方向传播,在时波源停止振动,时的部分波形如图所示,其中质点a的平衡位置,质点b的平衡位置。下列说法正确的是( )A.沿x轴正负方向传播的波发生干涉B.时,波源的位移为正C.时,质点a沿y轴负方向振动D.在0到2s内,质点b运动总路程是2.55m16.(2022年山东卷)一列简谐横波沿x轴传播,平衡位置位于坐标原点O的质点振动图像如图所示。当时,简谐波的波动图像可能正确的是( )A. B.C. D.17.(2022年湖北卷)一列简谐横波沿 x轴传播,在t=0时刻和t=1 s时刻的波形分别如图中实线和虚线所示。已知x=0处的质点在0~1 s内运动的路程为4.5 cm。下列说法正确的是( )A.波沿x轴正方向传播B.波源振动周期为1.1 sC.波的传播速度大小为13 m/sD.t=1 s时,x=6 m处的质点沿y轴负方向运动
相关课件
这是一份人教版 (2019)选择性必修 第一册3 光的干涉备课课件ppt,文件包含43光的干涉教学课件高二物理同步备课系列人教版2019选择性必修第一册pptx、43光的干涉解析版docx、43光的干涉原卷版docx等3份课件配套教学资源,其中PPT共40页, 欢迎下载使用。
这是一份高中物理人教版 (2019)选择性必修 第一册第四章 光2 全反射备课课件ppt,文件包含42全反射教学课件高二物理同步备课系列人教版2019选择性必修第一册pptx、42全反射解析版docx、42全反射原卷版docx等3份课件配套教学资源,其中PPT共33页, 欢迎下载使用。
这是一份高中物理人教版 (2019)选择性必修 第一册1 光的折射备课ppt课件,文件包含41光的折射教学课件高二物理同步备课系列人教版2019选择性必修第一册pptx、41光的折射解析版docx、41光的折射原卷版docx等3份课件配套教学资源,其中PPT共34页, 欢迎下载使用。

