


2021-2022学年山东省济南市历城区高二下学期第四次学情检测(5月月考)政治试卷
展开
这是一份2021-2022学年山东省济南市历城区高二下学期第四次学情检测(5月月考)政治试卷,共7页。试卷主要包含了“双减”,恩格斯说等内容,欢迎下载使用。
6
放眼周围的世界,我们看到的是高山、河流、森林、原野等。哲学家超越日常生活的经验层次,通过事物各自生动的具体特性,探究出它们共同的属性和本质特征——物质是不依赖于人的意识并能为人的意识所反映的客观实在。哲学上物质概念的探究体现了()
面对转基因产品的问世,有人庆幸科学给人类带来福音,也有人担心它将给人类带来不良影响。日本甚至宜布禁止进口美国的转基因大豆产品。这表明()
A.人的思维都是正确的B.思维能够正确地指导人们的行为
思维结果有待于实践的检验D.科学思维无须实践检验
3.根据思维运行的基本单元的不同,思维可以分为形象思维和抽象思维。抽象思维的基本单元是()
形象B.判断C.概念D.推理
4.科学家爱因斯坦曾经这样描述他的思维过程:“我思考问题时,不是用语言进行思考,而是用活动的跳跃的形象进行思考,当这种思考完成以后,我要花很大力气把它们转换成语言。”对此,下列理解正确的是()
①形象思维的形式阻碍科学家的研究过程
②抽象思维和形象思维两者是相辅相成的
③形象思维不可能触及事物的本质和规律
④抽象思维与形象思维各有其功能和作用
①②B.①③C.②④D.③④
5.“性命相托,我是你的依靠;白衣誓言,经得起战火燃烧。放下一切,我朝你奔跑;因为那里有我受难的同胞。”抗疫歌曲《白衣长城》讴歌了无数医护工作者用坚守和奉献,诠释了医者仁心的使命与担当。歌曲中体现的思维()
①以感性形象为基本单元②以推理揭示事物的本质和规律
③概括了医护工作者的形象特征④具有确定性、生动性和情感性特征
A.①③ B.①④C.②③D.②④
①思维具有预见性
③思维具有确定性
②思维具有概括性
④思维具有能动性
A.①③
B.①④
C.②③
D.②④
6“.
爱国者的话是最有价值的,我的话是爱国者的话,所以我的话是不错的。”这一推理()
A.符合思维必须具有一致性的要求B.是一个有效的三段论推理形式C.违反了思维必须具有明确性的要求D.违反了形式逻辑中同一律的要求
某班在民主决策是否组织社会实践活动时,两位同学的对话如下:小明:“你投了赞成票吗?”小亮:“没有。”小明:“你投了反对票吗?”小亮:“也没有。”上述对话中的回答()A.违反了矛盾律的要求B.违反了排中律的要求
犯了“两不可”的错误D.并不违反形式逻辑的要求
8.“双减”(指要有效减轻义务教育阶段学生过重作业负担和校外培训负担)是当下最热的教育话题。家长甲说:“我不赞成‘双减’,因为孩子的学习时间变少了,课外的专门辅导也没了。可是,我也不赞成‘不双减’,毕竟政策的目的是减轻家长和学生的压力,促进学生的全面发展。”可见,家长甲()
①违反了同一律的要求②违反了排中律的要求
③犯了“两不可”的错误④犯了“自相矛盾”的错误A.①④B.①③C.②③D.②④ 9.学习科学思维对提升我们思维素养的重要意义是()
①有利于纠正我们逻辑错误,驳斥诡辩,捍卫真理
②有利于我们把握事物的本质和发展规律
③有利于我们全面、动态地把握客观事物
④有利于我们把握新情况,解决新问题,提高创新能力
A.①②B.①②③C.②③④D.①②③④
某社区党组织依托居民议事平台,组织居民议事会,积极动员居民参与民主管理事务。同时创新设立+X服务模块和“工农大嫂”志愿服务平台,广泛收集社情民意,帮助居民解决困难。该社区()
①调动居民积极性,满足全体居民诉求
②坚持用科学的思维方法完善社区治理
③坚持从实际出发,创新管理解决问题
④坚持把服务社区的意识作为根本途径
A.①②B.①④C.②③D.③④
给一个概念下定义,就是用简明的语句揭示概念所反映的客观事物的本质属性,在这一过程中应该遵循必要的逻辑规则。下列定义所犯逻辑错误相同的是()
①生命是生命体的新陈代谢②矩形是四边和四角皆相等的四边形
③麻醉就是麻醉剂所起的作用④您的笑容就是阳光下盛开的百合花
A.①③B.①④C.②③D.②④
在“概念的概述”的学习中,老师让同学们探究“概念间的关系”这一知识内容时,下面是几位同学的观点,其中正确的是()
①甲同学:学生包括小学生、初中生等,所以“小学生”与“初中生”是反对关系。
②乙同学:属种关系是相容关系的一种,“白马”和“马”两个概念就是属种关系。
③丙同学:矛盾关系属于全异关系的一种,比赛结果“输”和“赢”就属于矛盾关系。
④丁同学:外延完全相同的两个概念是全同关系,例如,“北京”和“中华人民共和国首都”。
A.①③B.②④C.②③D.①④ 13.“黑色”与“红色”这两个概念之间的关系是()
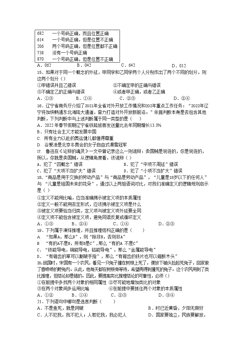
A.属种关系B.交叉关系C.反对关系D.矛盾关系14.请根据图中五个已知条件,推断出密码锁的密码是()
682
一个号码正确,而且位置正确
614
一个号码正确,但是位置不正确
206
两个号码正确,但是位置都不正确
738
没有一个号码正确
870
一个号码正确,但是位置不正确
A.062
B.042
C.642
D.012
15.如果对于同一个概念的外延,甲同学和乙同学两个人分别作出了两个不同的划分,则这两个划分()
①甲错误并且乙错误②不确定甲的正确与错误
③不确定乙的正确与错误④或者甲正确,或者乙正确
A.①③B.①④C.②③D.②④
16.辽宁省商务厅介绍了2021年全省对外开放工作情况和202年重点工作任务:“2022年辽宁将加快畅通东北海陆大通道,奋力打造对外开放新前沿。”依据判断本身是否包含其他判断,下列判断中与上述判断属于同一类型的是()
A.2022 年春节假期辽宁省铁路旅客发送量比去年同期增长13.3% B.只有社会主义才能发展中国
所有全力以赴的奥运健儿都值得尊重
谷爱凌是北京冬奥会的女子自由式滑雪冠军
鲁迅在《论辩的魂灵》一文中曾记录这么一则诡辩:卖国贼是说诳的,你是说诳的,所以,你就是卖国贼。从逻辑角度看,该诡辩()
A.犯了“四概念”错误B.犯了“中项不周延”错误C.犯了“大项不当扩大”错误D.犯了“小项不当扩大”错误
18.“商品是用于交换的劳动产品”与“商品是劳动产品”,“儿童是18岁以下的任何人”与 “儿童是祖国未来的花朵”,通过以上两组语词对比,对我们准确定义的逻辑规则启示是()
①定义不能用比喻,应当准确揭示被定义项的本质属性
②定义一般不能用否定形式,应该揭示被定义项是什么
③被定义项要恰当归类,定义项与被定义项外延要全同
④定义项不能包含被定义项,避免同语反复或循环定义
A.①③B.②④C.①④D.②③ 19.下列属于演绎推理,并且推理结构正确的是()
“如果A,那么B”,则“除非B,否则非A”
“有的A不是B,所有B是C”,那么“有的A 不是C” C.“铁能导电,铜能导电,铝能导电”,那么“金属能导电”
“有锯齿的草可以割破手指”,那么“有锯齿的铁片也可以锯断木头”
20.战国时,宋国有一个农民,看见一只兔子撞在树根上死了,便放下锄头捡起死兔子,回家做了香喷喷的野兔肉。从此,他每天都在树根旁等待,希望再得到撞死的兔子。这个农民用到了类比推理,但结论却是错的。因此,要提高类比推理结论的可靠性,必须()
①在前提中多找两个对象的相同属性 ②尽可能地增加类比的对象
③在两个对象间多运用比喻④在前提中要抓住两个对象的本质属性
A.①②B.①④C.②③D.③④ 21.下列语句中哪句是选言判断()
A.不是鱼死,就是网破B.时已近黄昏,夕阳无限好C.人不犯我,我不犯人;人若犯我,我必犯人D.国家要独立,民族要解放,
人民要革命
22.抗击暴雪需要环卫工作者的努力,需要政府部门的努力,需要交通部门的努力,也需要广大人民群众的努力。所以,抗击暴雪需要环卫工作者、政府部门、交通部门、广大人民群
A.①③B.①④C.②③D.②④
24.马里亚纳海沟,地球最深处。要涉足这无人之境,人造机器若没有耐压的“ 盔甲”,就会被强大水压所破坏。然而,深海生物却因其构造的独特性而安然无恙浙江大学某团队通过对深海狮子鱼的结构分析,发现深海狮子鱼的骨骼细碎状地分布在凝胶状柔软的身体中,有助于其在高压力环境下的生存与活动,由此研制的仿生软体机器鱼成功实现了在万米深海自主游动。可见类比推理在该研究中发挥了重要的作用,对此下列认识正确的是()
类比推理可以帮助研究人员创新性地纠正他人认识中的错误
在研究中类比推理的目的在于认识两类事物之间的相同点和不同点
C.类比推理通过研究可以实现人们生动形象地描写或说明认识对象的目的
通过类比推理开启思路,许多科学发现和技术发明都是从类比推理开始的
25.某校学生围绕交通堵塞这一问题开展探究活动,总结出如下图所示的交通堵塞的影响要素,并针对交通工具这一要素从轿车、公交车等多个角度进行思考,提出治理交通堵塞的一些具体办法。学生在上述探究活动中运用的思维方法主要属于( )
A.归纳推理B.类比推理C.发散思维D.逆向思维
26.有人把一定数量的白薯种分为两部分,一部分先用温水浸过,另一部分则不经过这道程序。结果用温水浸种的那块白薯地的产量比未经过浸种的产量要高。由于其他条件都相同,此人由此得出结论:用温水浸白薯种是白薯增产的原因。这一推理形式()
具有或然性,不能保真
从一般性的前提推出了一般性的结论C.其推理结构存在错误
前提和结论之间具有保真关系
27.美国加利福尼亚州与我国的南方柑橘产地浙江在地形、水文、土壤、气候等条件都相似,因此,美国的加利福尼亚州也能产柑橘。这是一个正确的类比推理,要提高类比推理结论的可靠性就必须()
①在前提中多找两个对象的相同属性②要找相同类的对象进行比较③在两个对象间多
众的努力。这一推理()
①属于选言推理②属于或然推理
③联言判断为真
④联言支为真
A.①②B.①④
23.以下判断对应正确的是()
C.②③
D.③④
序号
内容
类型
①
一切反动派都是纸老虎
全称肯定判断
②
美国不是“民主样板”
特称否定判断
③
《长津湖》不仅赢得了票房,也赢得了口碑
相容选言判断
④
只有构建人类命运共同体,才是人间正道
必要条件假言判断
用比喻④在前提中要抓住两个对象的本质属性
①②B.②③C.③④D.①④
28.“爱情无须死去活来,温馨就行;朋友无须如胶似漆,知心就行;金钱无须取之不尽,够用就行;身体无须长命百岁,健康就行。”这段话体现的哲理是()
A.重视量的积累B.抓住时间促成质变
把握适度原则D.抓住机遇赢得主动
29.恩格斯说:“思维既把相互联系的要素联合为一个统一体,同样也把意识的对象分解为它们的要素。”(《马恩选集》第3卷第81页)这段话揭示出的思维过程是()A.归纳与演绎相结合的过程B.分析与归纳相结合的过程
C.综合与演绎相结合的过程D.分析与综合相结合的过程30.下列属于辩证思维的观点有()
①联系的观点②发展的观点③静止的观点④全面的观点
A.①②③B.①②④C.①②③④D.②③④
31.牛顿第二定律又称加速度定律,是指物体的加速度的大小跟物体所受到的作用力成正比,跟物体的质量成反比,加速度的方向跟合外力的方向相同,也可用公式简单表示为F=ma 。上述材料描述的是科学思维抽象中的环节。()
A.分离B.提纯C.简略化D.理想化32.感性具体与思维具体的区别在于()
①感性具体是对事物外部形象的认识,思维具体是对事物内在的各种本质属性的统一的反映
②感性具体具有多样性,思维具体具有统一性
③感性具体能由人的感官直接感知,思维具体需要人的抽象思维去把握
④感性具体具有统一性,思维具体具有多样性
①②B.③④C.①③D.②④
33.柠檬属于芸香科常绿小乔木。其果实是淡黄色,嫩叶和花带呈紫红色,果实可用做烹饪。由于柠檬富含维生素C,解决了西方人远程航海致命的问题一维生素C缺乏症;柠檬汁是调制鸡尾酒和制造饮料的重要原料,西方人吃鱼时常滴入柠檬汁以去除腥味;柠檬不仅有软化肘部皮肤、保养皮肤、美发的功效,还有稳定情绪、明目、提神、润喉、强化记忆力、改善骨质疏松等功效。材料中关于柠檬的用途的论述体现的思维方式是()
A.发散思维B.聚合思维C.抽象思维D.超前思维34.上海某中学的同学逐一罗列出太阳灶造价高、工艺复杂、笨重(50千克左右)、携带不方便等缺点,然后提出改进的设想,明确了主攻方向,终于发明了只有4千克重、拆装方便、便于携带的“无基板充气太阳灶”。材料主要体现的思维发散技法是()
A.列举法B.检核表法C.信息交合法D.头脑风暴法35.据《人民日报》载文指出:“软件产业是国民经济信息化的核心产业,是智力密集型产业,其关键是创新和人才。”我们要进行创新,必须做到()
①善于把想象力和创造性思维结合起来
②深入学习和研究前人已有的知识,把握已知规律
③解放思想、突破客观条件和客观规律的制约
④以科学理论为指导,面对实际,敢于提出新问题,解决新问题
A.①②③B.①③④C.②③④D.①②④
36.(9 分)阅读材料,回答问题
在学习三段论推理时,同学们积极参与课堂探究活动,踊跃发言。下面是三位同学列举的三段论推理。
甲同学:政府是为人民服务的,我是人民,所以,政府是为我服务的。
乙同学:审判员需要守法,张亮不是审判员,因此,张亮不需要守法。
丙同学:共青团员都是青年人,李明是青年人,因此,李明是共青团员。
根据材料,分析三位同学列举的三段论推理分别犯了什么逻辑错误。
37.(12 分)阅读材料,回答问题
中国探月工程从2004 年正式启动,至今已有18年。18 年风雨兼程、步履不停,留下了曲折却饱满的历史印迹。这印迹记录的不只是一项浩大繁复的超级工程,更是对中国航天快速成长以及中华民族共同砥砺前行的见证。
2007 年,嫦娥一号实现了我国首次月球环绕探测。2010 年,嫦娥二号创造了中国航天器最远飞行记录,不断刷新宇宙深空的“中国高度”。2013年,嫦娥三号实现月球软着陆,把“玉兔号”的足迹刻在了月球上。2018 年,嫦娥四号实现人类探测器首次造访月球背面。2020 年,嫦娥五号实现了我国地外天体采样返回,实现了“绕、落、回”三步走规划。
一项项关键技术的突破,一道道科学难题的破解,一个个辉煌成就的取得,无不凝聚着一代代航天人的顽强拼搏,不懈努力。每个阶段、每个时期的计划和任务都是一步一个脚印扎实推进,为下一步发展积累宝贵经验。每一个大胆设想、每一次成功实施,都刷新了中国科技创新新高度,激发了中国航天人追逐梦想、勇于探索、协同攻坚、合作共赢的探月精神。揽月而归,踏梦而行,探月没有终点,中国人的足迹必将抵达更加浩瀚深远的星辰大海。
结合材料,运用《逻辑与思维》中质量互变规律的知识谈谈对“揽月而归,踏梦而行,探月没有终点”的理解。
38(9 分).阅读材料,回答问题
读懂“中国浪漫”,一起向未来
2022 年2 月4 日北京冬奥会开幕式,让世界人民看到了中国人特有的浪漫与激情最让人难忘的,便是主火炬点燃时刻。说到奥达会主火炬,人们脑海中想到的首先就是一团熊熊烈火,不管是1992 年巴塞罗那奥运会开幕式上的神来一箭,还是2008 年北京奥运会开幕式上的空中飞人,观众已习惯了放在主火炬台上的“大火”。按照这样的方式,每一分钟,它都要燃烧大量燃料。从冬奥会到冬残奥会,一直持续一个多月。不同于以往的盛大与恢弘,本次奥运主火炬首次以“微火”形式呈现在世人面前,这是奥运史上全新的一幕。全部参赛代表团的引导牌组成了巨大的雪花,这朵大雪花加上缠绕的橄榄枝,构成了火炬台。经过火炬手的接力,最后一棒火炬搭乘着这朵雪花,升起在鸟巢中央,原来这就是本届冬奥会的主火炬!中间的火炬火苗虽然小,但是所有国家将它围在中央,共同保卫这个和平的火焰,蕴含了世界人民对美与和平的期盼,这次火炬点燃方式清晰地传达了低碳环保的理念,生动地表达了“一起向未来”的主题。
结合材料,运用《逻辑与思维》的知识,谈谈北京冬奥之火点燃方式的创新之处。
政治答案
1—5:D C C C A 6--10: D D C D C 11-15: A D C B C
16-20:B B A A B 21-25: A D B D C 26-30:A D C D B
31-35:C C A A D
36【答案】①在甲同学的三段论推理中,“人民”这个概念在大前提中是集合概念,指的是全体,在小前提中是非集合概念,指的是个体,它们不是同一个概念,因此甲同学犯了“四概念”的逻辑错误。(3分)
②在乙同学的三段论推理中,大项“守法”在前提中不周延,在结论中周延了,乙同学犯了“大项不当扩大”的逻辑错误。(3分)
③在丙同学的三段论推理中,中项“青年人”在大小前提中均不周延,丙同学犯了“中项不周延”的逻辑错误。(3分)
37.①量变是质变的必要前提;质变是量变的必然结果,体现并保存量变的成果,并为新的量变开辟道路。要以统一性观念正确把握事物发展过程中的量变与质变、渐进性与飞跃性、连续性与间断性的关系。(8分)
②探月工程任务连续成功,凝结了几代航天人的坚守探索与协同攻坚,每一次探月成果为后续月球与行星探测奠定了基础,也激发了航天人以探月精神逐梦星空,在奋力奔跑和接续奋斗中成就新梦想。(4分)
巧妙运用逆向思维,从不同角度对事物结构顺序的已有认识进行反向思考, 采用区别于以往的方式点燃主火炬。(3 分)坚持辩证的否定观,深刻把握肯定与否定之间的辩证关系,采用低碳环保的“微火”点火设计,实现了简约之后的更精彩。(3 分)通过形象思维,运用联想、想象等方式,选用雪花、橄榄枝等元素,生动表达了一起向未来”的主题。(3 分)
相关试卷
这是一份2023届山东省济南市高三下学期学情检测(一模) 政治 Word版,文件包含2023届山东省济南市高三下学期学情检测一模政治试题docx、2023届山东省济南市高三上学期学情检测一模政治答案及评分标准docx等2份试卷配套教学资源,其中试卷共13页, 欢迎下载使用。
这是一份2021-2022学年山东省菏泽第一中学高二5月学情检测政治试卷,共8页。试卷主要包含了选择题,非选择题等内容,欢迎下载使用。
这是一份山东省济南市2023届高三政治下学期学情检测(一模)试题(Word版附答案),共11页。试卷主要包含了恩格斯指出,“恰逢盛世,当不负盛世等内容,欢迎下载使用。