所属成套资源:2022-2023学年高一上学期化学章末复习和期末真题测试(人教版2019必修第一册)
精品解析:北京一零一中学2020-2021学年高一上学期期中统练化学试题
展开
这是一份精品解析:北京一零一中学2020-2021学年高一上学期期中统练化学试题,文件包含精品解析北京一零一中学2020-2021学年高一上学期期中统练化学试题解析版doc、精品解析北京一零一中学2020-2021学年高一上学期期中统练化学试题原卷版doc等2份试卷配套教学资源,其中试卷共27页, 欢迎下载使用。
2020-2021学年度第一学期高一年级化学学科期中考试卷
考试时间90分钟,满分100分
本试卷分第I卷(选择题)和第II卷(非选择题)两部分,所有答案均在答题纸上
可能用到的相对原子质量:H-1,C-12,N-14,O-16,Na-23,Mg-24,Al-27,Si-28,S-32,Cl-35.5
第I卷(共42分)
选择题(只有一个正确答案,每小题2分,共42分)
1. 下列各项内容中,属于化学科学研究内容的是
A. 利用指南针确定航海方向 B. 培育新品种,增加农作物产量
C. 综合利用石油生产优质人造纤维 D. 利用滑轮提升重物
【答案】C
【解析】
【详解】A. 利用指南针确定航海方向是航海学研究的内容;
B. 培育新品种,增加农作物产量,是生物学研究的内容;
C. 综合利用石油生产优良人造纤维涉及资源的综合利用,是化学研究的内容;
D. 利用滑轮提升重物是物理研究的内容;
故选:C。
2. 下列有关研究物质性质的方法中,说法不正确的是
A. 研究物质性质时,常用观察、实验、分类、比较、模型、假说等方法
B. 观察是一种有计划、有目的地运用感官考察研究对象的方法
C. 科学家提出的假说一定能成为科学理论
D. 使用模型有助于人们研究物质的性质
【答案】C
【解析】
【详解】A.观察、实验、分类、比较、模型、假说等,是研究物质性质时常用的方法,A正确;
B.观察是经过周密安排,运用感官对研究对象进行有目的地考察的方法,B正确;
C.假说是一种设想,不一定是正确的,需要经过实践去验证,C错误;
D.通过建构模型对物质或物质的变化进行简化模拟,有助于人们研究物质的性质,D正确;
故选C。
3. 生石灰(CaO)可作食品干燥剂,属于碱性氧化物,不能与其发生反应的物质是
A. H2SO4 B. SO2 C. H2O D. NaOH
【答案】D
【解析】
【详解】A、CaO是碱性氧化物,可以和H2SO4反应生成CaSO4和水,A不符合题意;
B、CaO是碱性氧化物,可以和酸性氧化物SO2反应生成CaSO3,B不符合题意;
C、CaO可以和水反应生成Ca(OH)2,C不符合题意;
D、CaO是碱性氧化物,不能和碱NaOH反应,D符合题意;
故选D。
4. 磁流体是电子材料的新秀。在一定条件下,将含等物质的量的FeSO4和Fe2(SO4)3的溶液混合,再滴入稍过量的NaOH溶液,可得到分散质粒子大小在36~55nm之间的黑色磁流体。下列说法中正确的是( )
A. 所得的分散系属于悬浊液 B. 所得的分散系中分散质为Fe2O3
C. 用光束照射该分散系能产生丁达尔效应 D. 分散系为胶体,分散质粒子大小即Fe(OH)3分子直径
【答案】C
【解析】
【分析】根据分散质微粒直径大小来判断该分散系为胶体,根据胶体的性质分析。
【详解】根据题意可知:磁流体分散系分散质粒子直径在36~55nm,属于胶体的范畴,具备胶体的性质。
A.分散质粒子直径在36~55nm之间,所得分散系为胶体,不是悬浊液,A错误;
B.分散质应是黑色的,而Fe2O3是红褐色的,故分散质不是Fe2O3,B错误;
C.该分散性属于胶体,胶体有丁达尔效应,所以当一束强光通过此磁流体时会出现光亮的通路,C正确;
D.该胶体分散质是黑色的,氢氧化铁胶体胶体为红褐色,而且胶粒为很多分子的集合体,不是一个分子,D错误;
故合理选项是C。
【点睛】本题考查胶体的性质,比较基础,侧重对基础知识的巩固,注意胶体的本质特征是分散质的粒子大小。
5. 盐是一类常见的物质,下列物质通过一定反应可直接形成盐的是
①金属单质 ②碱性氧化物 ③非金属单质 ④酸性氧化物 ⑤酸 ⑥碱
A. ①②③ B. ①④⑥ C. ②⑤⑥ D. 全部
【答案】D
【解析】
【详解】①金属单质与非金属单质可生成盐,如Na与Cl2反应可生成氯化钠,①符合题意;
②碱性氧化物与酸性氧化物、酸都可能生成盐,如Na2O与CO2反应生成碳酸钠,氧化钠与盐酸反应生成氯化钠,②符合题意;
③非金属单质与金属单质可生成盐,如Na与Cl2反应可生成氯化钠,③符合题意;
④酸性氧化物与碱性氧化物、碱、某些盐反应都可能生成盐,如二氧化碳与氧化钠、氢氧化钠、碳酸钠溶液都能反应生成盐,④符合题意;
⑤酸与金属、碱性氧化物、碱、某些盐反应,都可能生成盐,如盐酸与钠、氧化钠、氢氧化钠、碳酸钠都能反应生成盐,⑤符合题意;
⑥碱与酸反应可以生成盐,如盐酸与氢氧化钠反应生成氯化钠,⑥符合题意;
综合以上分析,①②③④⑤⑥都可通过一定的反应生成盐,故选D。
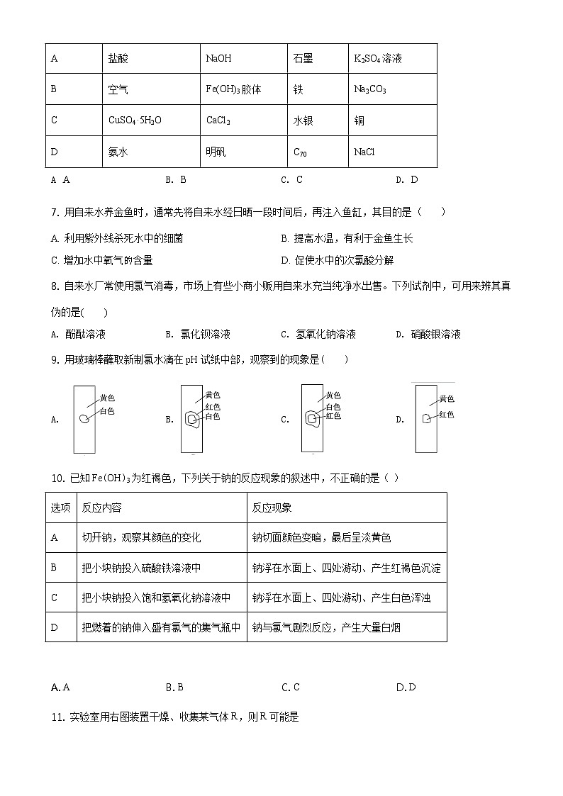
6. 下列物质分类的正确组合是( )
选项
混合物
纯净物
单质
电解质
A
盐酸
NaOH
石墨
K2SO4溶液
B
空气
Fe(OH)3胶体
铁
Na2CO3
C
CuSO4·5H2O
CaCl2
水银
铜
D
氨水
明矾
C70
NaCl
A. A B. B C. C D. D
【答案】D
【解析】
【详解】A.K2SO4溶液属于混合物,不是电解质,A错误;
B.Fe(OH)3胶体是混合物,不是纯净物,B错误;
C.CuSO4·5H2O是纯净物,不是混合物,铜是单质,不属于电解质,C错误;
D. 氨水为混合物,明矾为纯净物,C70为单质, NaCl为电解质,D正确;
故选D。
7. 用自来水养金鱼时,通常先将自来水经日晒一段时间后,再注入鱼缸,其目的是( )
A. 利用紫外线杀死水中的细菌 B. 提高水温,有利于金鱼生长
C. 增加水中氧气的含量 D. 促使水中的次氯酸分解
【答案】D
【解析】
【详解】自来水一般用氯气消毒,氯气溶于水生成氯化氢和次氯酸,次氯酸具有氧化性,不利于金鱼的生存,所以晒一段时间的目的是促使水中的次氯酸分解,答案选D。
8. 自来水厂常使用氯气消毒,市场上有些小商小贩用自来水充当纯净水出售。下列试剂中,可用来辨其真伪的是( )
A. 酚酞溶液 B. 氯化钡溶液 C. 氢氧化钠溶液 D. 硝酸银溶液
【答案】D
【解析】
【详解】自来水厂常使用氯气消毒,Cl2+H2O=HCl+HClO,则自来水中含有Cl-,而纯净水则无Cl-,检验Cl-离子的存在,可用硝酸银溶液,生成不溶于水和酸的AgCl沉淀;氯水中存在氢离子显酸性,遇酚酞不变色、与氯化钡溶液不反应、与氢氧化钠发生中和反应,均无明显现象,不能鉴别,故选D。
【点睛】本题的易错点为C,要注意自来水中少量的盐酸和次氯酸能够与氢氧化钠反应,但没有明显现象,无法鉴别。
9. 用玻璃棒蘸取新制氯水滴在pH试纸中部,观察到的现象是( )
A. B. C. D.
【答案】B
【解析】
【详解】新制的氯水中含有氯气、次氯酸、盐酸等成分,具有酸性和漂白性,中间部分被次氯酸漂白,而四周没有和次氯酸反应,仍有指示剂的作用,pH试纸与酸显红色。故答案为B。
10. 已知Fe(OH)3为红褐色,下列关于钠的反应现象的叙述中,不正确的是( )
选项
反应内容
反应现象
A
切开钠,观察其颜色的变化
钠切面颜色变暗,最后呈淡黄色
B
把小块钠投入硫酸铁溶液中
钠浮在水面上、四处游动、产生红褐色沉淀
C
把小块钠投入饱和氢氧化钠溶液中
钠浮在水面上、四处游动、产生白色浑浊
D
把燃着的钠伸入盛有氯气的集气瓶中
钠与氯气剧烈反应,产生大量白烟
A. A B. B C. C D. D
【答案】A
【解析】
【详解】A.金属钠在常温下与氧气反应生成白色的Na2O,故钠切面颜色变暗是因为失去金属光泽,最后呈白色,A错误;
B.金属钠与盐溶液的反应首先是钠与水反应,再考虑生成的NaOH与盐的反应,故把小块钠投入硫酸铁溶液中可观察到钠与水反应的现象,同时NaOH与硫酸铁反应生成红褐色的Fe(OH)3沉淀,故现象为钠浮在水面上、四处游动、产生红褐色沉淀,B正确;
C.金属钠与碱溶液的反应就是钠与水反应,由于原来NaOH溶液是饱和溶液,反应过程中消耗了水,同时生成NaOH,故有NaOH晶体析出,故可以观察到钠浮在水面上、四处游动、产生白色浑浊,C正确;
D.钠伸入盛有氯气的集气瓶中,钠与氯气剧烈反应生成白色的氯化钠,则钠与氯气剧烈反应,产生大量白烟,D正确;
故答案为:A。
11. 实验室用右图装置干燥、收集某气体R,则R可能是
A SO2 B. NH3
C. HCl D. Cl2
【答案】B
【解析】
【详解】A.二氧化硫能和碱石灰反应,不能用碱石灰干燥,故A错误;
B.氨气为碱性气体,不能和碱石灰反应,能用碱石灰干燥,氨气的密度小于空气,可用向下排空气法收集,故B正确;
C.氯化氢能和碱石灰反应,不能用碱石灰干燥,故C错误;
D.氯气能和碱石灰反应,不能用碱石灰干燥,故D错误;
故选B。
12. 下列说法正确的是( )
A. 液态HCl不导电,所以HCl是非电解质
B. CO2的水溶液导电,所以CO2是电解质
C. 铜、石墨均导电,所以它们都是电解质
D. 蔗糖在水溶液中和熔融时均不导电,所以蔗糖是非电解质
【答案】D
【解析】
详解】A.HCl属于共价化合物,液态HCl不导电,其溶于水后能够发生电离,因此HCl属于电解质,故A错误;
B.CO2溶于水生成H2CO3,H2CO3是电解质,其电离产生了自由移动的离子,故能导电,但是CO2未发生电离,属于非电解质,故B错误;
C.铜、石墨均属于单质,单质既不是电解质也不是非电解质,故C错误;
D.蔗糖在水溶液中和熔融时均不能发生电离,所以蔗糖是非电解质,故D正确;
故答案为:D。
【点睛】电解质以及非电解质均属于纯净物的化合物,混合物以及单质均不属于电解质和非电解质,化合物是否属于电解质,主要判断依据是其本身在水溶液中或熔融状态下能否发生电离。
13. 下列说法错误的是
A. 熔融NaCl发生了电离,能导电
B. NaCl晶体不能导电
C. NH4NO3电离时产生了、,无金属离子,所以NH4NO3不是盐
D. NaHSO4在水溶液中电离出Na+、H+、三种离子
【答案】C
【解析】
【详解】A.熔融NaCl能电离出Na+和Cl-,故能导电,选项A正确;
B.NaCl晶体中无自由移动的离子,所以不能导电,选项B正确;
C.的性质与金属离子相似,NH4NO3是铵盐,选项C错误;
D.NaHSO4在水溶液中的电离方程式:NaHSO4=Na++H++SO42-,硫酸氢钠水溶液中完全电离生成钠离子、氢离子、硫酸根离子,选项D正确;
答案选C。
14. 维生素C是一种水溶性维生素,熔点为190℃,其分子式为C6H8O6。下列有关维生素C的说法不正确的是
A. 维生素C的摩尔质量为176g.mol-1
B. 标准状况下,维生素C的摩尔体积为22.4L.mol-1
C. 维生素C中C、O两种元素的质量比为3:4
D. 维生素C中C、H、O原子个数比为3:4:3
【答案】B
【解析】
【分析】
【详解】A.根据给出的维生素C的分子式C6H8O6可知其摩尔质量为176g⋅mol−1,故A正确;
B.维生素C的熔点为190℃,故在标准状况下维生素C是固体,故B错误;
C.根据给出的维生素C的分子式C6H8O6可知,维生素C中C、O两种元素的质量比为12×6:16×6=3:4,故C正确;
D.根据给出的维生素C的分子式C6H8O6可知,维生素C中C、H、O原子个数比为3:4:3,故D正确;
故答案为:B。
15. 下列物质混合后不会发生离子反应的是
A. 硝酸银溶液和氯化钠溶液 B. 澄清的石灰水和二氧化碳
C. 氯化镁溶液和硫酸铜溶液 D. 澄清的石灰水和稀盐酸
【答案】C
【解析】
【分析】
离子反应发生的条件有:生成难溶物、生成难电离的物质、生成挥发性物质,具备条件之一反应即可发生。
【详解】A. 硝酸银溶液中的银离子和氯化钠溶液中的氯离子反应生成氯化银沉淀,选项A不选;
B. 澄清石灰水溶液中的钙离子、氢氧根离子和二氧化碳反应会生成碳酸钙沉淀和水,选项B不选;
C. 氯化镁溶液和硫酸铜溶液混合后不会发生反应,选项C选;
D. 澄清的石灰水中氢氧根离子和稀盐酸中氢离子反应会生成水,选项D不选;
答案选C。
16. 某溶液中可能含有、、Cl-.检验其中是否含有,除BaCl2溶液外,还需要的溶液是
A. H2SO4 B. HCl C. NaOH D. NaNO3
【答案】B
【解析】
【详解】由于硫酸钡不溶于水也不溶于酸,因此检验其中是否含有,除BaCl2溶液外,还需要的溶液是盐酸。答案选B。
【点睛】检验离子时需要注意排除其他离子的干扰,因此在检验时需要首先加入某些试剂以排除离子的干扰,注意试剂的加入顺序。
17. 下列离子方程式书写正确的是
A. 过氧化钠固体与水反应:2O+2H2O=4OH-+O2↑
B. 碳酸钠溶液与醋酸溶液:CO+2H+=CO2↑+H2O
C. 碳酸镁跟硫酸反应:MgCO3+2H+=Mg2++H2O+CO2↑
D. 氢氧化铜溶液与硫酸混合:OH-+H+=H2O
【答案】C
【解析】
【分析】
【详解】A. 过氧化钠为氧化物,不能改写成离子,离子方程式为:2Na2O2+2H2O=4Na++4OH-+O2↑,故A错误;
B. 醋酸为弱酸,不能改写成离子,离子方程式为:CO+2CH3COOH=2CH3COO- +CO2↑+H2O,故B错误;
C. 碳酸镁为难溶性盐,硫酸为强酸,二者反应生成硫酸镁、水和二氧化碳,故C正确;
D. 氢氧化铜为难溶性碱,不能改写成离子,离子方程式为:Cu(OH)2+2H+= Cu2++2H2O,故D错误;
答案选C。
18. 有五瓶失去标签的溶液,它们分别是①Ba(NO3)2;②KCl;③NaOH;④CuSO4;⑤Na2SO4,如果不用其它任何试剂,用最简单的方法将它们一一鉴别开来,则在下列的鉴别顺序中,最合理的是
A. ④③①⑤② B. ④⑤①③② C. ①⑤④③② D. ③④①⑤②
【答案】A
【解析】
【详解】铜离子在溶液中显蓝色,首先观察溶液的颜色,显蓝色的是硫酸铜;然后将硫酸铜滴入剩余的四种溶液中,出现蓝色沉淀的是氢氧化钠,出现白色沉淀的是硝酸钡;然后将硝酸钡滴入剩余的两种溶液中出现白色沉淀的是硫酸钠,没有现象的是氯化钾,所以在鉴别顺序中最合理的是④③①⑤②,故选A。
19. 有一包白色粉末,由BaCl2、K2SO4、CaCO3、NaOH、CuSO4中的一种或几种组成,为了探究它的成份,进行了如下实验:下列判断正确的是( )
A. BaCl2,CaCO3一定存在,NaOH可能存在
B. K2SO4、CuSO4一定不存在
C. K2SO4、NaOH、CaCO3、BaCl2一定存在,CuSO4可能存在
D. C为单一溶质溶液
【答案】B
【解析】
【分析】由流程可知,白色固体溶于水的无色溶液,则一定不含CuSO4,滤渣A与盐酸反应生成气体B,且滤渣全部溶解,则A为CaCO3,B为CO2,原固体一定不含BaCl2、K2SO4中的一种,且滤液C与二氧化碳反应生成白色沉淀,可知C中含BaCl2、NaOH。
【详解】A.由上述分析可知,NaOH、BaCl2、CaCO3一定存在,故A错误;
B.由上述分析可知K2SO4、CuSO4一定不存在,故B正确;
C.NaOH、CaCO3、BaCl2一定存在,K2SO4、CuSO4一定不存在,故C错误;
D.氯化钡与二氧化碳不反应,而C与二氧化碳反应生成白色沉淀,可知C中溶质为BaCl2、NaOH,故D错误;故选B。
【点睛】把握流程中的反应、白色固体的判断为解答的关键。本题的难点是氢氧化钠的判断,要清楚,氯化钡与二氧化碳不反应,也是本题的易错点。
20. 某同学在实验室中进行如下实验:
编号
I
II
III
实验
现象
没有明显变化,溶液仍为无色
有白色沉淀生成,溶液蓝绿色
有无色气体放出
以下结论不正确的是
A. I中无明显变化,说明两溶液不反应
B. II中的白色沉淀为BaSO4
C. III中发生的反应是离子反应
D. III中发生反应的离子方程式为2H++Zn=Zn2++H2↑
【答案】A
【解析】
【详解】A.I中硫酸和氢氧化钠反应生成硫酸钠和水,故A错误;
B.II中氯化钡和硫酸铜溶液反应生成氯化铜溶液和白色沉淀BaSO4,故B正确;
C.III中锌和盐酸反应生成氯化锌和氢气,有氢离子参加反应,属于离子反应,故C正确;
D.III中锌和盐酸反应生成氯化锌和氢气,反应的离子方程式为2H++Zn=Zn2++H2↑,故D正确;
选A。
21. 体积相同的某营养液两份,其配方如下:
成分物质
KCl
K2SO4
ZnSO4
ZnCl2
(1)
0.3 mol
0.2 mol
0.1 mol
(2)
0.1 mol
0.3 mol
0.1 mol
各物质均能溶于水,且均完全电离成阴阳离子,两份营养液中各离子的物质的量浓度( )
A. 完全相同 B. 完全不同 C. 仅c(K+)相同 D. 仅c(Cl-)相同
【答案】A
【解析】
【详解】第一份营养液中,0.3molKCl里面有0.3mol钾离子和0.3mol氯离子,0.2mol硫酸钾里面有0.2mol×2=0.4mol钾离子和0.2mol硫酸根离子,0.1mol硫酸锌里面有0.1mol锌离子和0.1mol硫酸根离子,此营养液里面有:n(K+)=0.3mol+0.4mol=0.7mol,n(SO42-)=0.2mol+0.1mol=0.3mol,n(Zn2+)=0.1mol,n(Cl-)=0.3mol;
第二份营养液中,0.1molKCl里面有0.1mol钾离子和0.1mol氯离子,0.3mol硫酸钾里面有0.3mol×2=0.6mol钾离子和0.3mol硫酸根离子,0.1mol氯化锌里面有0.1mol锌离子和0.1mol×2=0.2mol氯离子,则第二份营养液内有:n(K+)=0.1mol+0.6mol=0.7mol,n(SO42-)=0.3mol,n(Zn2+)=0.1mol,n(Cl-)=0.1mol+0.2mol=0.3mol;
因体积相同,两种营养液相同离子的物质的量相同,则两种营养液离子浓度完全相同,故选A。
第II卷
22. 填空:
(1)标准状况下,44.8LCO2的物质的量为__________________;
(2)2molH+含有_________个H+;
(3)1molH2O的质量为______________;
(4)将20gNaOH溶于水配成500mL溶液,该溶液中溶质的物质的量浓度为_________;
(5)同温、同压下,等体积的N2和O2的质量比为________。
【答案】 (1). 2mol (2). 1.2041024 (3). 18g (4). 1mol/L (5). 7:8
【解析】
【详解】(1)标准状况下,44.8LCO2的物质的量为=2mol;
(2)2molH+含有2NA=1.2041024个H+;
(3)1molH2O的质量为1mol18g/mol=18g;
(4)20gNaOH物质的量为=0.5mol,该溶液中溶质的物质的量浓度为=1mol/L;
(5)同温、同压下,等体积的N2和O2物质的量相等,等物质的量的N2和O2的质量比为28g/mol:32g/mol=7:8。
23. 把对应物质的字母代码填入括号内。
A 明矾 B 硝酸铵 C 新制氯水 D 小苏打 E 次氯酸钙
(1)能使紫色石蕊试液先变红后褪色______
(2)能做净水剂_______
(3)能做处理胃酸过多的一种药剂_______
【答案】 (1). C (2). A (3). D
【解析】
【详解】(1) 新制氯水中含有氢离子和次氯酸,所以能使紫色石蕊试液先变红后褪色的选择C;
(2) 明矾中的铝离子能水解生成氢氧化铝胶体具有吸附性,所以能做净水剂的选择A;
(3) 小苏打为碳酸氢钠能与盐酸反应,所以能做处理胃酸过多的一种药剂选择D。
24. 目前,世界上多采用电解熔融氯化钠的方法来生产金属钠:2NaCl(熔融)2Na+Cl2↑。已知物质A、B、C、D、E、F 有如图所示转化关系:
(1)写出A、B生成NaCl的化学方程式:_____。
(2)写出化学式:D_____,E_____,F_____。
(3)工业生产中常利用B与Ca(OH)2反应来制备漂白粉,反应方程式是_______。
(4)若把A投入盛有D的溶液中,该过程所发生的的化学方程式为_______。
【答案】 (1). 2Na+Cl22NaCl (2). FeCl3 (3). Na2CO3 (4). CaCl2 (5). 2Cl2+2Ca(OH)2=CaCl2+Ca(ClO)2+2H2O (6). 2Na+2H2O=2NaOH+H2↑、3NaOH+FeCl3=Fe(OH)3↓+3NaCl
【解析】
【分析】由流程可知,A与水反应生成C,且C与二氧化碳反应,结合NaCl电解生成Na和Cl2,则A为Na,C为NaOH、E为Na2CO3,B为Cl2,D为FeCl3,F为CaCl2,结合元素化合价知识及化学用语解析。
【详解】(1)A为Na,B为Cl2,生成NaCl的化学方程式:2Na+Cl22NaCl;
(2)由分析可知各物质的化学式: D为FeCl3,E为Na2CO3,F为CaCl2;
(3)工业上利用Cl2与Ca(OH)2反应制取漂白粉,反应的方程式为:2Cl2+2Ca(OH)2=CaCl2+Ca(ClO)2+2H2O;
(4)若把A为Na投入盛有D为FeCl3的溶液中,Na与水反应生成NaOH,2Na+2H2O=2NaOH+H2↑ ,再发生3NaOH+FeCl3═Fe(OH)3↓+3NaCl。
25. 如图是硫酸试剂瓶标签上的内容:
(1)某化学兴趣小组进行硫酸性质的实验探究时,需要490mL 4.6 mol•L-1的稀硫酸,现要配制该浓度的溶液所需要的玻璃仪器除量筒、烧杯、玻璃棒、胶头滴管外,还需要_____(填仪器名称);需要量取98%浓硫酸____mL进行配制;
(2)配制溶液时有如下操作:a.稀释溶液b.摇匀c.洗涤d.冷却e.量取f.将溶液移至容量瓶g.定容,实验操作顺序正确的是____
A e→a→f→d→c→f→g→b B e→a→d→f→c→f→g→b
C e→a→f→d→c→f→b→g D e→a→d→f→c→f→b→g
(3)下列为配置过程中部分操作的示意图,其中有错误的是_____(填序号);
(4)在配制4.6 mol•L-1稀硫酸的过程中,下列情况会引起配制所得的硫酸溶液物质的量浓度偏高的是______;
A 未经冷却趁热将溶液注入容量瓶中 B 容量瓶洗涤后,未干燥处理
C 定容时仰视观察液面 D 未洗涤烧杯和玻璃棒
【答案】 (1). 500mL容量瓶 (2). 125.0 (3). B (4). ①④ (5). A
【解析】
【分析】配制一定物质的量浓度的溶液的步骤是计算、量取、稀释、冷却、移液、洗涤、定容、摇匀和装瓶,据此判断顺序;分析操作对溶质物质的量和溶液体积的影响,依据c=进行误差分析。
【详解】(1)需要490mL 4.6mol•L-1的稀硫酸,应选择500mL容量瓶;浓硫酸物质的量浓度c=mol/L=18.4mol/L;需要490mL 4.6mol•L-1的稀硫酸,应选择500mL容量瓶,设需要浓硫酸体积为V,则由稀释前后溶质的物质的量不变可知,18.4mol•L-1×V=4.6mol•L-1×500mL,则V=125.0mL,故答案为:500mL容量瓶; 125.0;
(2)配制一定物质的量浓度的溶液的步骤是计算、量取、稀释、冷却、移液、洗涤、定容、摇匀和装瓶,所以正确的操作顺序为:e→a→d→f→c→f→g→b;故选:B;
(3)①中为浓硫酸的稀释,为防止液体飞溅,应为浓硫酸加入蒸馏水,故①错误;②用玻璃棒引流转移溶液,故②正确;③加入蒸馏水,用玻璃棒引流,故③正确;④定容时视线与凹液面最低处保持水平,故④错误;⑤摇匀溶液,故⑤正确;故答案为:①④;
(4)A.未经冷却趁热将溶液注入容量瓶中,冷却后溶液体积偏小,溶液浓度偏高,故A选;
B.容量瓶洗涤后,未干燥处理,对溶质物质的量和溶液体积都不产生影响,溶液浓度无影响,故B不选;
C.定容时仰视观察液面,导致溶液体积偏大,溶液浓度偏低,故C不选;
D.未洗涤烧杯和玻璃棒,导致部分溶质损耗溶质物质的量偏小,溶液浓度偏低,故D不选;
故选:A。
26. 某课外活动小组的同学在网上查询资料时得知,干燥的CO2与Na2O2不能反应,只有在水蒸气存在下二者才能发生反应。他们设计了如图所示实验装置,用于验证上述结论。
(1)Na2O2易与酸反应,装置I中的试剂的最佳组合是_____(填字母)。
a稀盐酸 b稀硫酸 c小苏打 d石灰石
(2)实验时,甲同学认为关闭K1、打开K2,通过观察______判断此时III中是否发生了化学反应。如果发生了反应,反应方程式为__________
(3)乙同学认为可以分别按“先关闭K1、打开K2,再关闭K2、打开K1”的方式进行操作,并在a处收集所得气体,然后用带火星的木条检验收集到的气体,但他发现两种情况下木条均没有复燃。
①丙同学经过观察分析,建议在III后安装一个盛有碱石灰的干燥管,目的是________;
②丁同学认为即使采纳丙同学的建议且最终观察到木条复燃,也不能证明CO2参与了反应,原因是__________。
(4)为进一步达到实验目的,打开____,关闭_____,增加碱石灰。反应一段时间后,取最终反应后III中所得固体,__________,则证明结论成立,反之则证明结论不成立。
【答案】 (1). bc (2). III中固体颜色变化 (3). 2Na2O2+CO2=2Na2CO3+O2 (4). 除去气体中未反应的二氧化碳和可能存在的水蒸气 (5). 水蒸气可以与过氧化钠反应产生氧气 (6). K2 (7). K1 (8). 加入一定量盐酸,将产生的气体通入澄清石灰水中,石灰水不变浑浊
【解析】
【详解】(1)因为盐酸易挥发,挥发的HCl会对后面的实验产生干扰;稀硫酸与CaCO3反应会生成微溶的CaSO4,导致反应很快停止,而稀硫酸与小苏打反应生成可溶性硫酸盐,同时产生CO2,所以用稀硫酸与小苏打反应最佳;答案选bc;
(2)实验时,甲同学认为打开K2、关闭K1,观察Ⅲ中固体颜色由淡黄色变成白色,说明此时Ⅲ中发生了2Na2O2+CO2=2Na2CO3+O2反应;故答案:III中固体颜色变化;2Na2O2+CO2=2Na2CO3+O2
(3)①乙同学分别按“先关闭K1、打开K2,再关闭K2、打开K1”的方式进行操作,并在a处收集所得气体,然后用带火星的木条检验收集到的气体,但他发现两种情况下木条均没有复燃,说明气体中可能含有CO2和水蒸气或者其中的一种,所以建议在III后安装一个盛有碱石灰的干燥管,既可以除去CO2,又可以除去水蒸气,故答案:除去气体中未反应的二氧化碳和可能存在的水蒸气。
②因为2Na2O2+2H2O=4NaOH+O2,所以丁同学认为即使采纳丙同学的建议且最终观察到木条复燃,也不能证明CO2参与了反应,故答案:水蒸气可以与过氧化钠反应产生氧气。
(4)为进一步达到实验目的,打开K2,关闭K1,增加碱石灰,反应一段时间后,取最终反应后III中所得固体,加入一定量盐酸,将产生的气体通入澄清石灰水中,石灰水不变浑浊,说明没有二氧化碳气体产生,则证明结论成立,反之则证明结论不成立。
27. 某化学小组甲同学学习了酸、碱、盐化学性质后展开了如下探究活动:
(1) B试管中发生反应的离子方程式为_________________。
(2) [实验一] A、B试管中物质分别充分反应后,先将B试管中所有物质倒入空烧杯C中,再将A试管中所得溶液慢慢滴加到C烧杯中,烧杯内固体质量随A试管中加入液体质量变化如图一所示;
据此判断B试管中反应后所得溶液中的溶质是_____________(填化学式) ;
(3) [ 实验二]将C烧杯中沉淀过滤,向滤渣中加入过量稀硝酸,观察到________的实验现象,进而证明滤渣为混合物;
(4) [猜想与假设] C烧杯滤液中含有哪些离子?
猜想一:Na+、Ba2+、OH-
猜想二: Na+、H+、 CO
猜想三:Na+、 OH-、CO
猜想四:Na+、 OH-、SO
猜想五:①_________________(写出一种即可) ;
②小组同学一致认为猜想_________不正确,理由是______________。
(5) [实验探究] 为确定最终滤液中溶质成分,小组同学向滤液中加入稀硫酸,观察到______的实验现象,最终证明了溶液的溶质成分。
(6)向Ba(OH)2溶液中滴加稀H2SO4反应至过量,导电能力随时间变化的曲线图为______。
若将稀硫酸改为等浓度的Na2SO4溶液,测得的溶液的导电性曲线是否与上述曲线相同。并说明理由_______________________。
【答案】 (1). SO42- +2H++Ba2++2OH- =BaSO4↓+2H2O (2). Ba(OH)2 (3). 沉淀部分溶解,有气泡产生 (4). Na+、OH-或(Na+、OH-、SO42-、CO32-) (5). 二 (6). H+与 CO32-不能共存且BaCO3能溶于强酸,滤液中不含有H+ (7). 白色沉淀 (8). A (9). 否;Na2SO4+ Ba(OH)2= BaSO4↓ + 2NaOH,反应后溶液中有钠离子和氢氧根离子导电,恰好完全反应时,电流不会接近于0
【解析】
【详解】(1) B试管中氢氧化钡与硫酸反应生成硫酸钡沉淀和水,发生反应的离子方程式为SO42- +2H++Ba2++2OH- =BaSO4↓+2H2O;
(2) 先将B试管中所有物质倒入空烧杯C中,再将A试管中所得溶液慢慢滴加到C烧杯中,烧杯内固体质量随A试管中加入液体质量增大而增加,说明有碳酸钡沉淀生成;由此可知,B试管中反应后所得溶液中的溶质是Ba(OH)2;
(3) 将C烧杯中沉淀过滤,向滤渣中加入过量稀硝酸,碳酸钡与硝酸发生反应生成氯化钡、二氧化碳、水,观察到沉淀部分溶解,有气泡产生,进而证明滤渣为混合物;
(4) ①A、B试管内加入碳酸钠、硫酸、氢氧化钡,所以C烧杯滤液中含的离子可能是Na+、OH-或(Na+、OH-、SO42-、CO32-);
②H+、 CO反应生成二氧化碳气体,所以H+、 CO不能共存, BaCO3能溶于强酸,滤液中不含有H+,故猜想二不正确;
(5)硫酸根离子和钡离子反应生成硫酸钡沉淀,向滤液中加入稀硫酸,观察到有白色沉淀生成,最终证明了溶液的溶质成分;
(6)氢氧化钡与硫酸反应生成硫酸钡沉淀和水,向Ba(OH)2溶液中滴加稀H2SO4反应至过量,恰好完全反应时,离子浓度接近为0,H2SO4过量后离子浓度增大,离子浓度先减后增,导电能力先减后增,故选A;
(7) 若将稀硫酸改为等浓度的Na2SO4溶液,发生反应Na2SO4+ Ba(OH)2= BaSO4↓ + 2NaOH,反应后溶液中有钠离子和氢氧根离子导电,恰好完全反应时,电流不会接近于0,测得的溶液的导电性曲线与上述曲线不相同。
【点睛】本考点属于实验探究题、化学方程式的书写、有关实验方案的设计,根据题目提供的信息,明确酸碱盐的性质,注意离子浓度与溶液导电性的关系。
相关试卷
这是一份北京市一零一中2023-2024学年高二(下)统练一化学试题含答案,共20页。试卷主要包含了 下列实验能达到实验目的的是, 常温下,用0等内容,欢迎下载使用。
这是一份北京市一零一中2023-2024学年高二(上)统练四化学试题含答案,共10页。试卷主要包含了 研究小组探究与水反应等内容,欢迎下载使用。
这是一份北京一零一中学2023-2024学年上学期11月高二统练三化学试题,共6页。

