2021-2022学年全国高一下学期地理期末考试分类汇编人口容量试题(学生版 教师版)
展开
这是一份2021-2022学年全国高一下学期地理期末考试分类汇编人口容量试题(学生版 教师版),文件包含人教版2019必修2高一地理下学期期末考试好题汇编人口容量教师版docx、人教版2019必修2高一地理下学期期末考试好题汇编人口容量学生版docx等2份试卷配套教学资源,其中试卷共24页, 欢迎下载使用。
专题03 人口容量
一、区域资源环境承载力
1.下列关于人口数量增长与环境关系的叙述,正确的是( )
A.随着人口数量增长,对资源的需求量不会增加
B.人口数量增长,不是环境污染的唯一决定性因素
C.人口数量增长,必然造成严重的环境污染
D.人口增长与环境的污染无关
【答案】B
【解析】随着人口数量增长,对资源的需求量会逐渐增加;人口数量增长使得人类向环境中排放出的废弃物可能增多,造成环境污染加剧,但这并不是环境污染的唯一决定性因素,除此之外,不合理的人类活动以及对环境保护的忽视也是造成环境污染的决定性因素。所以选B。
2.(2021·吉林·敦化市实验中学校高一期末)下表为我国部分地区的土地生产潜力和最大可能人口密度表。表中信息反映的影响环境承载力的主导因素是( )
地区
年生物量(万吨)
可承载人口(万人)
最大可能人口密度
(人/平方千米)
东北地区
105100
23000
229
长江中下游地区
88600
22000
395
青海、西藏
10000
1000
4
A.科技发展水平 B.自然资源状况
C.对外开放程度 D.人均消费水平
【答案】B
【解析】根据表中信息可知,东北地区、长江中下游地区和青海、西藏的生物总量分别是105100万吨、88600万吨、10000万吨,它们的可承载人口分别是23000万人、22000万人、1000万人,因此影响资源环境承载力的主导因素是自然资源状况。故选B。
(2021·河南·济源市第五中学高一期末)《天津市城市总体规划(2005—2020年)》里指出,到2020年,天津市城镇建设用地规模控制在1450km2以内,天津市常住人口控制在1350万人。这“1350万”是让天津人“活得舒服”的指标。据此完成下列小题。
3.天津市提出的“1350万”被称为“临界点”,“1350万”是指( )
A.人口最高容量 B.人口合理容量
C.资源环境承载力 D.土地承载力
4.针对天津市的人口状况,天津市今后应该( )
A.挖掘自然资源潜力,积极扩大生产规模 B.鼓励无限制生育,解决人口老龄化问题
C.建立公平的社会秩序,提高生活质量 D.鼓励移民,弥补劳动力不足
【答案】3.B 4.C
【解析】3.人口合理容量是指按照合理的生活方式,保障健康的生活水平,同时不妨碍未来人口生活质量的前提下,一个国家或地区最适宜的人口数量,材料信息表明,这“1350万”人口是让天津人活得舒服的指标,因此天津提出的“1350万”是指当地的合理人口容量,B符合题意;环境人口容量、资源环境承载力、土地承载力都是指环境容纳的最大人口数量,ACD错误,故选B。
4.天津人口和产业集中,城市压力巨大,已经不适宜再过度地扩大生产规模,A错误;天津人口已经达到天津提出的“1350万”临界点,因此鼓励无限制生育的措施不可取,B错误;天津人口集中,城市发展应在建立公平社会秩序、提高生活质量等方向上着力,这是保证人们“活得更舒服”的前提,C正确;天津经济发达,人口数量大,劳动力丰富,无需鼓励移民来弥补劳动力不足,鼓励移民有可能导致城市人口膨胀,超过人口合理容量“临界点”,带来很多城市问题,D错误,故选C。
二、人口合理容量
(2021·江西·南昌县莲塘第三中学高一期末)下表是我国环境与人口信息表,读表完成下面小题。
我国环境与人口
最多能供养的人口数量
①约16亿人
最适宜的人口数量
温饱型消费水平
②10亿内
小康型消费水平
③8-9亿人
富裕型消费水平
④7亿内
1.表中代表我国环境人口容量的数据是( )
A.① B.② C.③ D.④
2.表中相关数据的差异,说明人口合理容量( )
A.只受人口消费水平影响 B.与人口消费水平呈正相关
C.与人口消费水平呈负相关 D.与人口消费水平无关
【答案】1.A 2.C
【解析】1.资源环境承载力指的是一个国家或地区能够持续供养的人口数量,由于它只考虑生存条件,因此表示一个极限值即最大值,即表中的“最多能供养的人口数量”,A正确。表中信息表明,②、③、④都是不同消费水平下的最适宜的人口数量,更接近人口合理容量,排除B、C、D。故选A。
2.表中②、③、④数据值的差异是在不同的消费水平(温饱、小康、富裕)下得到的环境人口容量,数据表明,人口消费水平越高,环境人口合理容量越小,因此环境人口合理容量与人口消费水平呈负相关关系,C正确,B、D错误。人口合理容量与资源、科技水平、开放程度有密切关系,表中数据不能说明人口合理容量只受人口消费水平影响,A错误。故选C。
(2021·云南·罗平县第二中学高一期末)图示为人口合理容量与某影响因素之间的关系。读图完成下面小题。
3.图示影响因素是( )
A.自然资源 B.开放程度 C.科技水平 D.消费水平
4.中国的合理人口容量为a,中国的环境人口容量为b,二者的关系,正确的是( )
A.ab C.a=b D.无法判断
【答案】3.D 4.A
【解析】3.根据所学知识可知,人口合理容量与自然资源、科技水平、开放程度呈正相关,与消费水平呈负相关。读图可知,影响人口合理容量的因素越大,人口合理容量越小,该因素与人口合理容量呈负相关,因此图示影响因素应为消费水平,D符合题意,排除ABC。故选D。
4.环境人口容量是指在一定的自然资源和经济社会条件下,一个国家或地区所能容纳的最高人口数量。人口合理容量是指在有效和持续地利用资源、环境并获得最大经济效益的情况下,一定地区所能容纳的人口数量。由此可见,环境人口容量大于人口合理容量,中国也不例外,即中国的合理人口容量(a)小于中国的环境人口容量(b),A正确,BCD错误。故选A。
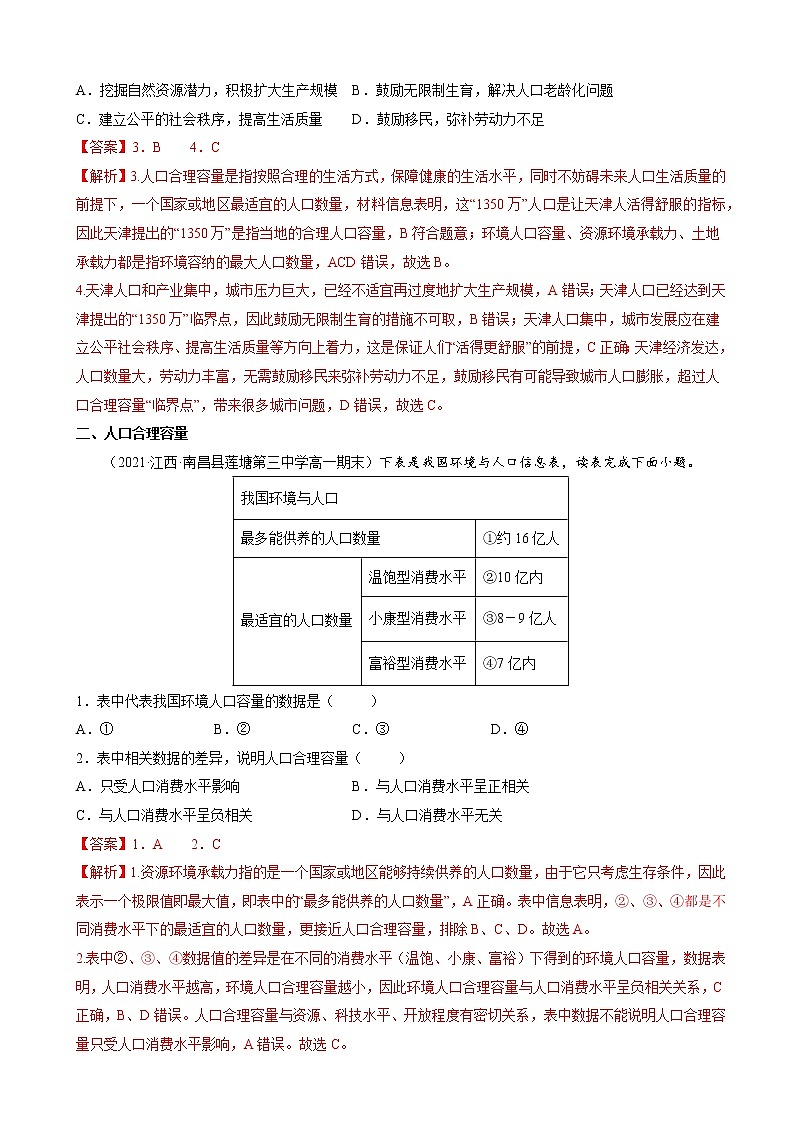
(2021·广西钦州·高一期末)人口密度是单位土地面积上的人口数量,我国黄土高原与鄂尔多斯高原相邻,但人口密度差别很大。下图分别示意该区域人口密度和区域地形状况,据所学知识完成下面小题。
5.黄土高原合理人口密度比鄂尔多斯高原高是因为黄土高原( )
A.水资源更多 B.对外开放程度更低 C.人口更多 D.消费水平更高
6.下列关于鄂尔多斯高原的推测正确的是( )
A.应禁止外来人口迁入 B.人口密度较大,环境问题突出
C.应大力开荒,增加耕地 D.自然条件优越,区域资源环境承载力大
【答案】5.A 6.B
【解析】5.据图可知,黄土高原合理人口密度较大,鄂尔多斯高原合理人口密度较小。两地的人口、消费水平、对外开放程度相差不大,BCD错误。图中显示,鄂尔多斯高原沙漠广布,水资源更少,而黄土高原位于黄河中游,且支流较多,水资源较多,这会导致黄土高原合理人口密度大于尔多斯高原,A正确。故选A。
6.据图可知,鄂尔多斯高原沙漠广布,水资源缺乏,自然条件恶劣,区域资源环境承载力小,应减少外来人口迁入,AD错误。据图可知,鄂尔多斯实际人口密度是合理人口密度的将近5倍,人口密度较大,环境问题突出,故B正确。鄂尔多斯环境承载力的主要制约因素是水资源,所以增加耕地,是不能提高区域资源环境承载力的,C错误。故选B。
一、选择题
(2022·黑龙江·哈师大附中高一期中)读下图,完成下面1-2小题。
1.图中a、b分别表示( )
A.a人口合理容量b人口容量 B.a人口容量b人口合理容量
C.a人口容量b环境承载力 D.a环境承载力b人口合理容量
2.与图中b呈正相关的是( )
①对外开放程度②地区消费水平③科技发展水平④资源数量
A.①②③ B.①②④ C.①③④ D.②③④
【答案】1.A 2.C
【解析】1.一个国家或地区适宜的人口数量是人口合理容量(a),极限的人口数量是人口容量(b)。A正确,BCD错误;故选A。
2.图中b是人口容量,人口容量的影响因素包括自然资源状况、科技发展水平、对外开放程度、人均消费水平等。其中,只有地区消费水平与人口容量呈负相关,其他各要素与区域资源环境承载力呈正相关。①③④正确符合,②错误;综上,C正确,ABD错误;故选C。
(2022·山西大同·高一期中)我国天山以南昆仑山以北地区称为南疆,这里地域辽阔,能源、矿产资源丰富。20世纪80年代后期,南疆吸引了大量人口迁入,但受自然条件制约,环境承载力较低。下图示意南疆主要地理要素分布。据此完成下面3-5小题。
3.影响南疆人口分布的主要因素是( )
A.地形 B.气候 C.水源 D.资源
4.20世纪80年代后期,大量人口迁入南疆的原因是( )
A.资源的开发需要 B.良好的教育条件 C.适宜的气候条件 D.高额的工资薪酬
5.利于提高南疆环境承载力的合理措施是( )
A.发展灌溉农业 B.加大工业投入 C.改善生态环境 D.开发矿产资源
【答案】3.C 4.A 5.C
【解析】3.南疆地区位于我国西北内陆,距海遥远,降水稀少,气候干旱,有水源的地方便可形成绿洲,吸引人口聚集,形成聚落,故水源是影响南疆地区人口分布的主要因素,C正确;地形、 气候 和资源均不是影响南疆人口分布的主要因素,ABD错误。故选C。
4.南疆矿产资源丰富,20世纪80年代后期,随着资源开发,就业机会增多,吸引大量劳动力迁入,A正确;南疆气候干旱,经济发展水平较低,教育水平不高,B错误;南疆地区气候条件恶劣,C错误;南疆深居内陆,经济发展水平较低,工资薪酬相对不占优势,不是吸引人口迁入的主要原因,D错误。故选A。
5.南疆位于西北内陆,气候干旱,生态环境脆弱,改善生态环境可以提高环境承载力,C正确;发展灌溉农业、加大工业投入、资源开发都可能带来生态环境破坏,降低环境承载力,ABD错误。故选C。
(2022·陕西·旬邑县中学高一期中)读“反映人口与环境关系的三种模式图”,完成下面6-7小题。
6.下列对环境承载力的理解,错误的是( )
①环境承载力是指生态系统对人口的承载能力
②随着生产力的发展,环境承载力在不断加大
③人类可以局部改造环境,从而使人口数量超越环境承载力
④生态环境是人类生存的前提和人类改造自然的基础
A.①② B.②③ C.③④ D.①④
7.按照人与环境关系的理想程度排列,以上三种模式由好到差的顺序是( )
A.I、Ⅱ、Ⅲ B.II、I、Ⅲ C.Ⅲ、I、I D.I、II、II
【答案】6.B 7.A
【解析】6.由图可知,环境承载力是指生态系统在平衡、协调发展的情况下所能供养的最大人口数,①正确;综合三个图可知,人口数量总是低于环境容量,即使暂时高于环境容量(图Ⅱ),最终还会降下来,环境承载力随着生产力的发展一直加大,②错误;人类局部改造环境,会导致人地关系失调,人与自然不能和谐发展,将会导致生态环境的恶化和资源的枯竭,不会使人口数量超越环境承载力,③错误;人类活动要以生态环境的稳定为基础,否则就会受到自然环境的报复,因此生态环境是人类生存的前提和人类改造自然的基础,④正确。故选B。
7.人地关系最理想的情况,是人口数量永不超过环境容量,使人与环境永远和谐地发展下去,即I模式最好;最不理想的是人类破坏了环境,使环境人口容量变小,即Ⅲ模式最差;Ⅱ模式在某一短时期内人口数量超过了环境容量,但其他时期人口数量小于环境容量,故其介于I和Ⅲ之间,A正确,BCD错误。故选A。
(2022·浙江湖州·高一期末)土地资源人口承载力的核心就是土地生产力,下图为山西省耕地资源与人口承载力示意图。完成下面8-9小题。
8.导致2015-2025年山西省人口承载力变化的主要原因可能是( )
A.消费水平提高 B.科学技术进步 C.人口总量增加 D.环境质量下降
9.提高土地资源人口承载力的关键是( )
A.推广科技,提高农产 B.科学整理,提高肥力
C.限制消费,降低需求 D.控制人口,鼓励外迁
【答案】8.AD 9.AB
【解析】8.读图可知,2015-2025年山西省人口承载力略有下降。图中显示,山西省此时段人口粮食消费明显增加,即人口消费水平提高,使得土地人口承载力有所下降,A符合题意;科学技术进步,会使得单位面积的土地生产力提高,从而导致土地人口承载力上升,排除B;人口总量增加不是土地人口承载力下降的直接原因,排除C;随着土地的不合理利用,环境质量下降,使得土地生产力下降,导致土地人口承载力有所下降,D符合题意。故选AD。
9.提高土地资源人口承载力的关键是需要提高土地生产力。推广科技,科学整理,合理利用、改良、保护土地,提高土壤肥力,提高育种水平,可以提高农产,提高土地生产力,从而提高土地资源人口承载力,AB符合题意;限制消费,降低需求,与人们改善生活的需要相矛盾,不是提高土地资源人口承载力的关键,排除C;控制人口,鼓励外迁,并不能直接提高土地生产力,提高土地资源人口承载力,排除D。故选AB。
(2022·浙江宁波·高一期末)下图为历次人口普查我国人口年均增长率的统计图。根据2020年第七次全国人口普查结果,为进一步优化生育政策,2021年5月31日,我国开始推行三孩政策。读图,完成下面10-11小题。
10.2010年至2020年我国人口平均增长率已低于1%,近十年的低增长原因有( )
A.育龄妇女比重减少 B.养儿防老观念转变 C.人口老龄化严重 D.生育政策的调整
11.若我国人口平均增长率的发展趋势不变,未来我国可能会出现状况是( )
A.人口文化水平提高 B.环境承载力降低 C.经济发展水平下降 D.劳动力成本上升
【答案】10.AB 11.AD
【解析】10.2010年至2020年我国人口平均增长率已低于1%,近十年的低增长原因有育龄妇女是计划生育政策下的独生子女,因此育龄妇女比重减少,出生率低;还有计划生育政策影响下,加之经济的迅速发展,养儿防老观念转变,使生育率下降。AB正确;人口老龄化严重是低增长带来的人口问题,生育政策的调整是为了缓解人口低增长带来的人口问题,它们都不是近十年来的人口低增长的原因,CD错误。故选AB。
11.若我国人口平均增长率的发展趋势不变,人口老龄化现象严重,劳动力人口数量将减少,劳动力成本会上升,促进我国产业必须转型升级,而对劳动者的素质要求提高,会推动社会和家庭更注重对教育的投入,从而提升整体的人口文化水平,AD正确;产业转型升级,科技水平的提高,对环境影响较小,人口较少,环境承载力可能会提高;经济发展水平会提高。BC错误。故选AD。
(2021·广西·藤县第六中学高一期末)天津市城市总体规划(2005年一2020年)里规划确定了到2020年天津市人口和建设用地控制目标。到2020年,天津市城镇建设用地规模控制在1450平方公里以内,天津市实际居住人口控制在1350万人左右。这“1350万”是让天津人“活得舒服”的指标。读资料,完成下面12-13小题。
12.天津提出的“1350万”被称为“临界点”,“1350万”是指( )
A.环境承载力 B.土地承载力 C.环境人口容量 D.人口合理容量
13.针对天津市的人口状况,今后应该( )
A.挖掘自然资源潜力,积极扩大生产规模 B.建立公平社会秩序,提高生活质量
C.鼓励无限制生育,解决老龄化问题 D.鼓励移民,弥补劳动力不足
【答案】12.D 13.B
【解析】12.人口合理容量是指按照合理的生活方式,保障健康的生活水平,同时不妨碍未来人口生活质量的前提下,一个国家或地区最适宜的人口数量,由材料可知,1350万人口是让天津人活得舒服的指标,这表明是指当地的合理人口容量,故D正确;环境承载力、土地承载力、环境人口容量都是最大的人口数量,不是最适宜的人口数量,排除ABC。故选D。
13.天津经济发达,面临产业升级改造,不应该积极挖掘自然资源潜力,扩大生产规模,故A错,天津应在计划生育的前提下,鼓励生二孩,来缓解老龄化问题,故C错,建立公平社会秩序,提高生活质量,是保证人们活得舒服的前提,故B正确,天津经济发达,外来人口较多,劳动力不缺,鼓励移民会带来很多社会问题,故D错。故选B。
从人多力量大到1980年我国开始执行一对夫妇只能生育一胎的政策,2013年启动一方是独生子女的夫妇可生育两个孩子的政策,2016年全面放开二孩政策,我国的生育政策经历了三次转变。据此完成下面14-16小题。
14.制定“全面放开二孩”政策的主要目的是( )
A.取消计划生育基本国策 B.缓解人口老龄化的压力
C.促进城乡之间人口数量平衡 D.拉动房地产和母婴产品消费
15.根据材料信息,可推测目前我国人口再生产类型为( )
A.原始型 B.传统型 C.过渡性 D.现代型
16.有人认为,当前人口政策的调整是考虑了我国人口合理容量较30年前有所增加。我国人口合理容量增加可能得益于( )
①生产力和科技水平的大幅提高 ②自然环境和资源的极大改善
③地区开放程度的极大改善 ④人民生活水平的大幅提高
A.①③ B.①④ C.②③ D.②④
【答案】14.B 15.D 16.A
【解析】14.由材料可知,制定“全面放开二孩”政策只是改变了计划生育基本国策,并没有取消计划生育基本国策,A错误。全面放开二孩政策将会使出生率提高,人口老龄化问题得到缓解,是制定“全面放开二孩”政策的主要目的,B正确。制定“全面放开二孩”政策与城乡之间人口数量没有影响,C错误。制定“二孩”政策,客观上会导致人口增长速度增快,但不是为了拉动房地产消费,D错误。故选B。
15.由材料信息推断,我国是低出生率,低死亡率,低自然增长率的现代型人口再生产类型,D正确。故选D。
16.由所学知识可知,人口合理容量受资源、地区对外开放程度、科技水平、人口的消费水平等因素的影响。生产力和科技水平的大幅提高、地区开放程度的极大改善都会增加人口合理容量,①③正确,A正确。30年间,自然环境不会发生太大的变化,②错误,CD错误。人民生活水平的大幅提高会降低人口合理容量,④错误,B错误。故选A。
(2021·江西·南昌县莲塘第三中学高一期末)下图为北京市1949—2009年人口自然变动折线图。读图完成下面17-18小题。
17.北京目前面临的人口问题是( )
A.人口自然增长率低导致人口总量减少 B.人口死亡率低导致社会就业压力增大
C.人口出生率低导致劳动力资源的短缺 D.人口迁入量大导致地理环境问题加重
18.要提高北京地区人口的环境承载力,应采取的合理措施是( )
A.制定更加严格的人口流动限制政策 B.发展科学技术,扩大工农业生产规模
C.降低城市居民生活和文化消费水平 D.加强地区开放,增加调入资源的比例
【答案】17.D 18.D
【解析】17.一个地区的人口变化由自然增长和机械增长所决定,北京人口自然增长率低,但是有大量人口迁移所以人口总量不会减少,A错误;人口死亡率低不会导致社会就业压力增大,而是使社会养老压力过大,社会就业压力增大主要是由于大量人口迁移形成的,B错误;北京人口出生率虽低,但有更多的就业机会和更高的经济收入,吸引了许多外来务工人员,并没有出现劳动力资源的短缺,C错误;外来人口大量迁入会加重地理环境问题,如环境污染等,D正确;故选D。
18.制定更加严格的人口流动限制政策,也就是降低北京的对外开放程度,也会降低北京地区人口环境承载力,A错误;发展科学技术可以提高环境承载力,但无节制地扩大工农业生产规模,会制约地区环境承载力,B错误;降低城市居民生活和文化消费水平,会提高北京地区人口的环境承载力,但这种措施不切合实际,C错误;加强地区开放,增加调入资源的比例,可以合理有效地提高北京地区人口的环境承载力,D正确;故选D。
(2021·山东日照·高一期末)下图示意西藏地区不同发展模式下资源环境承载力对比。据此完成下列19-20题。
19.影响西藏地区环境承载力的首要因素最可能是( )
A.水资源 B.土地资源 C.经济结构 D.科技发展水平
20.着力发展旅游业后,西藏地区的人口合理容量可达到( )
A.33.34亿以上 B.4.05亿以上 C.接近24.98亿 D.0.25亿以下
【答案】19.B 20.D
【解析】19.影响环境人口容量的首要因素是资源,根据“木桶效应”可知,环境承载力主要取决于数量最小的资源。图中土地资源的环境承载力最小,因而影响西藏地区环境承载力的首要因素最可能是土地资源,B正确,ACD错误;故选B。
20.根据“木桶效应”可知,环境人口容量主要取决于数量最小的资源,据图可知,着力发展旅游业后,西藏的环境人口容量是0.25亿,而人口合理容量小于环境人口容量,故人口合理容量应小于0.25亿,D正确,ABC错误;故选D。
二、综合题
21.(2021·安徽六安·高一期末)读世界人口分布分类统计图,完成下列问题。
(1)分析图甲,从地形类型来看,世界56%左右的人口主要分布在____地区。
(2)分析图乙,人口占世界总人口比例最小的纬度带,人口少的主要原因是____。
(3)综合分析,世界人口分布具有集中于地势____地区、____纬度地区和____地区的趋向性。
(4)这些地区成为人口聚集地,说明了其人口容量大,试从自然环境的角度分析原因。____
【答案】 平原 终年酷寒,自然环境恶劣 低平 中低 沿海 自然条件优越,土地资源、气候资源、生物资源等自然资源丰富,适宜于人口居住,因此人口容量大。
【解析】(1)读世界人口垂直分布图中可知,56%左右人口分布于海拔200m以下。海拔200m以下为平原。
(2)由世界人口纬度分布图可知,南极附近高纬度地区人口比重最少,是因为纬度高,气候酷寒,自然条件恶劣。
(3)读图分析可知,世界人口分布集中的地区位于中低纬度、地势低平的沿海平原地区。
(4)结合影响人口容量的因素从自然环境优越、自然资源丰富等方面分析。读图分析可知,世界人口聚集地,自然条件优越,土地平坦开阔,气候温暖湿润,生物种类丰富,因此土地资源、气候资源、生物资源等自然资源丰富,适宜于人口居住,因此人口容量大。
22.(2021·北京西城·高一期末)读图文资料,回答下列问题。
左图是新疆维吾尔自治区地理环境示意图,右图是新疆生态脆弱性评价图。某校同学针对新疆维吾尔自治区的人口现状进行了研究性学习活动。同学们在学习中发现,新疆各区域资源环境承载力存在巨大差异,其中准噶尔盆地南部最高,塔里木盆地南部最低。
(1)读左图,分析准噶尔盆地南部资源环境承载力最高的原因。
人口自然增长率(‰)
人口出生率(‰)
全国
新疆
全疆
新疆汉族
新疆维吾尔族
1978年
12
14.86
2018年
3.81
6.13
10.69
9.42
11.9
(2)计划生育是我国基本国策。读上表可知,受计划生育政策影响,新疆人口2018年比1978年人口自然增长率显著________。但与全国平均水平相比,新疆人口自然增长率仍比较________;与全新疆及新疆汉族平均水平相比,新疆维吾尔族人口出生率比较________。新疆人口增长呈现以上变化的主要原因是________。
研究表明,新疆最大可能人口密度约32人/km2,目前已达13人/km2。有人认为“为促进该地区资源开发和经济发展,不宜限制人口”,但某人口环境学家却认为这种看法不妥。
(3)请你结合图文资料和所学知识,为该专家的说法提供依据。
【答案】(1)水资源较丰富;矿产资源丰富;经济基础较好;交通便利,便于对外联系(开放程度较高)。
(2)下降、高、高、国家民族政策扶持
(3)区域资源环境承载力决定人口的最大容量。新疆气候干旱,大部分地区生态环境极度脆弱(即使环境承载力最大的地区也多属于生态轻度脆弱区)。新疆人口增长较快,如果不适度控制人口,不仅会制约当地社会经济的发展,还会导致生态环境恶化,甚至难以恢复。
【解析】(1)由所学知识可知,影响环境人口容量的因素主要有资源丰富程度、科技发展水平、经济发达程度、对外开放程度、人口受教育水平、消费水平、技术水平、资源基础和环境变化度趋势等。从图中提供的信息看,准噶尔盆地南部石油、煤等资源富集,矿产资源丰富;由于准噶尔盆地南部地处天山北坡,盛行西风的迎风坡,降水多,水资源较丰富;有铁路通过,同时区域首府乌鲁木齐也位于这里,说明交通便利,对外开放程度高,说经济基础相对好。
(2)读图表可知,受计划生育政策影响,新疆1978年人口自然增长率为14.86‰,2018年为6.13‰,人口自然增长率显著下降。但与全国平均水平相比,新疆人口自然增长率仍比较高于全国水平;与全新疆及新疆汉族平均水平10.69‰与9.42‰相比,新疆维吾尔族人口出生率是11.9‰,比较高。新疆人口增长呈现以上变化的主要原因是国家对少数民族有政策扶持。
(3)由所学知识可知,最大可能人口密度反映了当地的资源环境承载力,实际的人口密度必须低于这一数值;新疆维吾尔自治区是我国目前人口增长率相对较高,人口增长较快的区城,如不加以控制,人口密度很快会通近极限值,会抑制当地社会经济的发展;结合环境示意图,从环境角度分析,新疆维吾尔自治区气候干旱,大部分地区是生态环境的稳定性较差,即使是环境承载力最大的地区也多属于生态轻度脆弱区,一旦破坏,不易恢复。
23.(2021·山东聊城·高一期末)阅读图文材料,完成下列要求。
材料1 宁夏回族自治区面积、人口统计表(据截止2019年12月)
地级市
银川市
石嘴山市
中卫市
固原市
吴忠市
面积(平方千米)
9025.4
5310
17441.6
10541.4
21400
人口(万人)
229.31
80.59
117.46
125.05
142.25
材料2 “西海固”是西吉、海原和固原首字的简称,地处宁夏南部山区,是革命老区、贫困山区和少数民族聚居区,是国家确定的14个集中连片特困地区之一。该区域山大沟深,年均降水量仅300mm,蒸发量却在200mm以上。1972年西海固地区被联合国世界粮食计划署确定为全球最不适宜人类居住的地区之一1982年宁夏开始实施生态移民工程,将居住在西海固生态环境日益恶化地区的居民,分期分批迁移到生态环境和生存环境相对良好的宁夏北部。2020年11月16日宁夏回族自治区政府宣布固原市西吉县退出贫困县序列,这标志着曾有“苦甲天下”之称的西海固地区全部“摘帽”,从此告别绝对贫困。
(1)说出宁夏人口空间分布特点。
(2)说明西海固地区资源环境承载力的特点并分析自然原因。
(3)说明西海固“生态移民”迁入地应具备的条件。
(4)从人口容量、生态环境角度,说明部分居民外迁对西海固地区脱贫的积极意义。
【答案】(1)人口分布不均衡;南部人口相对稀疏,北部人口相对稠密。
(2)资源环境承载力低。地形崎岖耕地不足;气候干旱,水资源短缺。
(3)水资源较丰富;土地资源较丰富;人口密度较小;就业机会较多(经济发展水平较高);风俗习惯相近。
(4)使人口容量趋于合理,生产生活条件得到改善减轻人类活动对生态环境的不利影响,使生态系统得以修复。
【解析】(1)根据材料一的表格和材料二的图片,可以看出宁夏人口分布不均,人口稠密区集中分布在北部地区,南部人口相对稀疏。
(2)根据材料二“1972年被联合国世界粮食计划署确定为全球最不适宜人类居住的地区之一”,说明西海固的资源环境承载力低。从材料“该区域山大沟深,年均降水量仅300mm,蒸发量却在2000mm以上”可知,资源环境承载力低的自然原因是:山大沟深,降水量小,蒸发量大,气候干旱,水资源短缺;而且地形崎岖,耕地不足。
(3)西海固的生态移民要规避迁出地“山大沟深、降水少”的地理环境,所以迁入地应该具备“水资源和土地资源丰富,适合发展耕作业,人口密度小,就业机会多,风俗习惯接近”。生态移民迁入地要自然和社会环境良好,能够容纳更多的人口。
(4)西海固地区生态环境脆弱,人口数量减少后,人口容量恢复到合理水平,有利于西海固发展多种经营,脱贫致富,生产生活条件得到改善,从而利于生态环境的恢复和保护,减轻人类活动对生态环境的不利影响,使生态系统得以修复。
相关试卷
这是一份2021-2022学年全国高一下学期地理期末考试分类汇编中国国家发展战略举例试题(学生版 教师版),文件包含人教版2019必修2高一地理下学期期末考试好题汇编中国国家发展战略举例教师版docx、人教版2019必修2高一地理下学期期末考试好题汇编中国国家发展战略举例学生版docx等2份试卷配套教学资源,其中试卷共24页, 欢迎下载使用。
这是一份2021-2022学年全国高一下学期地理期末考试分类汇编乡村和城镇空间结构试题(学生版 教师版),文件包含人教版2019必修2高一地理下学期期末考试好题汇编乡村和城镇空间结构教师版docx、人教版2019必修2高一地理下学期期末考试好题汇编乡村和城镇空间结构学生版docx等2份试卷配套教学资源,其中试卷共29页, 欢迎下载使用。
这是一份2021-2022学年全国高一下学期地理期末考试分类汇编人口迁移试题(学生版 教师版),文件包含人教版2019必修2高一地理下学期期末考试好题汇编人口迁移教师版docx、人教版2019必修2高一地理下学期期末考试好题汇编人口迁移学生版docx等2份试卷配套教学资源,其中试卷共26页, 欢迎下载使用。

