


2022-2023学年甘肃省兰州第二中学高二上学期期中考试化学试题
展开2022-2023学年甘肃省兰州二中高二(上)期中化学试卷
一、选择题(每小题只有一个选项符合题意,每题4分,共52分)
1.(4分)下列有关说法正确的是( )
①物质发生化学变化都伴有能量的变化
②明矾溶于水可水解生成Al(OH)3胶体,因此,可用明矾对自来水进行杀菌消毒
③分解、潮解、裂解、水解、电离都是化学变化
④氨气、液氨是非电解质、氨水是电解质
⑤化学平衡状态是一定条件下可逆反应进行到最大限度的结果
A.1个 B.2个 C.3个 D.4个
2.(4分)下列依据热化学方程式得出的结论正确的是( )
A.2SO2(g)+O2(g)⇌2SO3(g)△H<0,则该反应的反应物总能量低于生成物总能量
B.由C(s)+O2(g)=CO(g)△H=﹣110.5kJ•mol﹣1,可知碳的燃烧热为110.5kJ•mol﹣1
C.若C(石墨,s)⇌C(金刚石,s)△H>0,则金刚石比石墨稳定
D.已知C(s)+O2(g)=CO2(g)△H1;C(s)+O2(g)=CO(g)△H2,则△H1<△H2
3.(4分)下列热化学方程式正确的是( )
选项
已知条件
热化学方程式
A
H2 的燃烧热为akJ•mol﹣1
H2+Cl2═2HCl ΔH=﹣a kJ•mol﹣1
B
1molSO2、0.5molO2 完全反应后,放出热量98.3kJ
2SO2(g)+O2(g)⇌2SO3(g)ΔH=﹣98.3kJ•mol﹣1
C
H+(aq)+OH﹣(aq)═H2O(l)
ΔH=﹣57.3kJ•mol﹣1
H2SO4(aq)+Ba(OH)2(aq)═BaSO4(s)+2H2O(l) ΔH=﹣114.6 kJ•mol﹣1
D
31g白磷(P4)比 31g 红磷(P)能量多 b kJ
P4(s)=4P(s)ΔH=﹣4b kJ•mol﹣1
A.A B.B C.C D.D
4.(4分)下列关于能量判据和熵判据的说法中,不正确的是( )
A.放热的自发过程可能是熵减小的过程,吸热的自发过程一定为熵增加的过程
B.由能量判据和熵判据组合成的复合判据,将更适合于所有的过程
C.在室温下碳酸钙的分解反应不能自发进行,但同样是这个吸热反应在较高温度(1200 K)下则能自发进行
D.放热过程(△H<0)或熵增加(△S>0)的过程一定是自发的
5.(4分)下列说法一定不正确的是( )
A.某温度下,向氨水中通入CO2,随着CO2的通入,先不断减小后不变
B.室温下pH=9的NaOH溶液和pH=12的KOH溶液等体积混合,忽略溶液体积变化,混合后溶液的c(H+)约为2.0×10﹣12mol/L
C.常温下,将pH=9的CH3COONa溶液与pH=9的NaOH溶液混合,混合溶液pH=9
D.某温度下,将冰醋酸加水稀释,冰醋酸的电离度逐渐增加,c(H+)逐渐增大,电离常数Ka不变
6.(4分)常态化核酸检测保护着我们的健康,核酸检测时的红色溶液是加入了酚红钠盐指示剂(变色pH如图)的病毒保存液。如果该试样因非必要细菌大量增殖而变质,最有可能表现出什么颜色(已知细菌繁殖会产生较多CO2)( )
A.红色 B.黄色 C.棕黄 D.紫红
7.(4分)下列表述中,与盐类水解有关的是( )
①FeCl3可作净水剂
②为保存FeCl2溶液,要在溶液中加少量铁粉
③AlCl3溶液蒸干,灼烧,得到的主要固体产物是Al2O3
④NH4Cl与ZnCl2溶液可作焊接中的除锈剂
⑤实验室盛放NaOH溶液的试剂瓶应用橡皮塞,而不能用玻璃塞
⑥用NaHCO3与Al2(SO4)3两种溶液可作泡沫灭火剂
⑦草木灰与铵态氮肥不能混合施用
⑧浓的硫化钠溶液有臭味
A.①②③⑤⑥⑦⑧ B.①③④⑥⑦⑧ C.①③⑤⑥⑦⑧ D.全有关
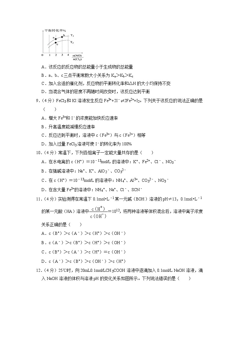
8.(4分)在一恒容密闭容器中,充入一定物质的量的NO和Cl2,发生反应2NO(g)+Cl2(g)⇌2NOCl(g)△H。平衡时某反应物的平衡转化率与氮氯比及温度的关系如图,下列说法正确的是( )
A.该反应的反应物的总能量小于生成物的总能量
B.a、b、c三点平衡常数大小关系为Ka>Kb>Kc
C.加入合适的催化剂,反应物的平衡转化率和△H的大小均保持不变
D.当混合气体的密度不再随时间改变时,该反应达到平衡
9.(4分)FeCl3和KI溶液发生反应Fe3++2I﹣⇌2Fe2++I2。下列关于该反应的说法正确的是( )
A.增大Fe3+和I﹣的浓度能加快反应速率
B.升高温度能减慢反应速率
C.反应达到平衡时,溶液中c(Fe3+)与c(Fe2+)相等
D.加入过量FeCl3溶液可使I﹣的转化率为100%
10.(4分)常温下,下列各组离子一定能大量共存的是( )
A.在水电离的c(H+)=10﹣13mol/L的溶液中:K+、Fe2+、Cl﹣、NO3﹣
B.在强碱溶液中:Na+、K+、AlO2﹣、CO32﹣
C.在c(H+)=10﹣13mol/L的溶液中:NH4+、Al3+、CO32﹣、NO3﹣
D.在含大量Fe3+的溶液中:NH4+、Na+、Cl﹣、SCN﹣
11.(4分)实验测得在常温下0.1mol•L﹣1某一元碱(BOH)溶液的pH≠13,0.1mol•L﹣1的某一元酸(HA)溶液中=1012,将两种溶液等体积混合后,溶液中离子浓度关系正确的是( )
A.c(B+)>c(A﹣)>c(H+)>c(OH﹣)
B.c(A﹣)>c(B+)>c(H+)>c(OH﹣)
C.c(B+)>c(A﹣)>c(H+)=c(OH﹣)
D.c(A﹣)>c(B+)>c(OH﹣)>c(H+)
12.(4分)25℃时,向20mL0.1mol/LCH3COOH溶液中逐滴加入0.1mol/L NaOH溶液,滴入NaOH溶液的体积与溶液pH的变化关系如图所示。下列说法错误的是( )
A.a点的pH>1
B.a、b、c点溶液中,水的电离程度逐渐增大
C.反应过程中的值逐渐增大
D.c点时,V(NaOH)=20mL
13.(4分)部分弱电解质的电离常数如下表:
弱电解质
HCOOH
HCN
H2CO3
电离常数(25℃)
Ka=1.8×10﹣4
Ka=4.9×10﹣10
Ka1=4.3×10﹣7
Ka2=5.6×10﹣11
下列说法错误的是( )
A.结合H+的能力:CO32﹣>CN﹣>HCO3﹣>HCOO﹣
B.2CN﹣+H2O+CO2=2HCN+CO32﹣
C.中和等体积、等pH的HCOOH和HCN消耗NaOH的量前者小于后者
D.25℃时,NaCN的水解平衡常数约为2.0×10﹣5
二、填空题(每空3分,共48分)
14.(9分)在2L密闭容器中,充入1mol N2 和2.6mol H2,在一定的条件下反应,2分钟后达到平衡状态,2分钟内以NH3表示的平均反应速率为0.1mol•(L•min)﹣1。填写下列空白:
①该反应的平衡常数表达式为K= ,已知K300℃>K350℃,则△H 0(填“>”或“<”)。
②平衡时混合气体中三种气体的物质的量之比为 。
③平衡时混合气体的压强是反应前混合气体的压强的 %。
15.(12分)(1)以NOx为主要成分的雾霾的综合治理是当前重要的研究课题。NO和CO均为汽车尾气的成分,在催化转换器中二者可发生放热反应生成两种没有毒性的气体,从而减少尾气污染。催化转化器中反应的化学方程式为 ;500℃时,向恒容密闭体系中通入1mol的NO和1mol的CO进行该反应时,下列描述能说明反应达到平衡状态的是 。
A.v(CO)正=2v(N2)逆
B.体系中混合气体密度不变
C.混合气体的平均相对分子质量不变
D.体系中NO、CO的浓度相等
E.单位时间内消耗nmol的NO同时消耗nmol的N2
(2)向1L密闭容器中通入1mol的NO和1mol的CO气体,在不同温度下反应达到平衡时,NO的平衡转化率随压强变化曲线如图1所示:
T1 T2(填“大于”、“小于”),理由是 。
(3)在一定条件下,A(g)+3B(g)⇌C(g)+D(g)△H=﹣49.0kJ/mol,体系中A的平衡转化率(α)与L和X的关系如图2所示,L和X分别表示温度或压强。X表示的物理量是 (填汉字);判断L1与L2的大小关系:L1 L2 (填“大于”,“等于”或“小于”)。
16.(15分)实验室常用药品橱柜中摆列着如下几种试剂和药品:①浓盐酸,②NaOH固体,③1mol/LNaOH溶液,④铜,⑤冰醋酸(纯醋酸),⑥1mol/LCH3COOH溶液,⑦酒精,⑧1mol/LNaHCO3溶液。
(1)属于电解质的是 (填序号)。
(2)用标有A、B、C的试管分别取20mL1mol/LCH3COOH溶液,在B试管中加入少量浓盐酸,在C中加入少量NaOH固体(不考虑体积变化),三个试管中c(CH3COOH)最大的是(填字母),c(H+)最大的是 (填字母)。
(3)已知CH3COOH的酸性大于H2CO3,向20mL1mol/L的CH3COOH溶液中加入10mL1mol/L的NaHCO3溶液,反应的离子方程式 ,混合液呈酸性(不考虑CO2),则该溶液中离子浓度由大到小的顺序为 。[用“大于”连接各浓度(c)即可]
(4)已知NH3•H2O是一种一元弱碱,其电离方程式 。
(5)资料显示:HClO的电离常数Ka=4.7×10﹣8;H2CO3的电离常数Ka1=4.3×10﹣7,Ka2=5.6×10﹣11。向NaClO溶液中通入少量CO2气体,发生反应的离子方程式为 。
2022-2023学年甘肃省兰州二中高二(上)期中化学试卷
参考答案与试题解析
一、选择题(每小题只有一个选项符合题意,每题4分,共52分)
1.(4分)下列有关说法正确的是( )
①物质发生化学变化都伴有能量的变化
②明矾溶于水可水解生成Al(OH)3胶体,因此,可用明矾对自来水进行杀菌消毒
③分解、潮解、裂解、水解、电离都是化学变化
④氨气、液氨是非电解质、氨水是电解质
⑤化学平衡状态是一定条件下可逆反应进行到最大限度的结果
A.1个 B.2个 C.3个 D.4个
【考点】反应热和焓变;物质的组成、结构和性质的关系;物理变化与化学变化的区别与联系.
【分析】①化学反应的实质是旧键断裂新键形成的过程,过程中一定伴随能量变化;
②明矾溶于水可水解生成Al(OH)3胶体,Al(OH)3胶体吸附水中的悬浮物,没有强氧化性;
③分解是一种物质转变成两种及两种以上物质的化学反应,电解是电解质在通电条件下导电并发生分解的化学变化的过程,潮解是吸水性强的物质吸收空气中的水蒸气,在其表面形成溶液的过程,一般可认为是物理变化,裂解是重油在有催化剂存在,高温下发生深度裂化,生成气态烃混合物的化学反应,是利用石油制取化工原料的过程;
④氨水为混合物;
⑤可逆反应达到平衡状态时,反应达到最大限度。
【解答】解:①断裂化学键吸热,形成化学键放热,化学变化的实质是化学键的断裂与形成,所以发生化学变化都伴有能量的变化,故①正确;
②十二水硫酸铝钾在水中电离的铝离子可水解生成Al(OH)3胶体,吸附水中悬浮物形成沉淀,达到净水目的,但明矾没有强氧化性,不能杀菌消毒,故②错误;
③分解是一种物质转变成两种及两种以上物质的化学反应,电解是电解质在通电条件下导电并发生分解的化学变化的过程;潮解是吸水性强的物质吸收空气中的水蒸气,在其表面形成溶液的过程,一般可认为是物理变化,裂解是重油在有催化剂存在,高温下发生深度裂化,生成气态烃混合物的化学反应,是利用石油制取化工原料的过程,故③错误;
④电解质为纯净物,而氨水为混合物,不是电解质,故④错误;
⑤可逆反应达到平衡状态时,反应达到最大限度,反应物转化率最大,所以化学平衡状态是一定条件下可逆反应进行到最大限度的结果,故⑤正确;
故选:B。
【点评】本题考查了化学在生产生活中的应用,熟悉相关物质的性质和用途是解题关键,注意高分子化合物都是混合物,题目难度不大。
2.(4分)下列依据热化学方程式得出的结论正确的是( )
A.2SO2(g)+O2(g)⇌2SO3(g)△H<0,则该反应的反应物总能量低于生成物总能量
B.由C(s)+O2(g)=CO(g)△H=﹣110.5kJ•mol﹣1,可知碳的燃烧热为110.5kJ•mol﹣1
C.若C(石墨,s)⇌C(金刚石,s)△H>0,则金刚石比石墨稳定
D.已知C(s)+O2(g)=CO2(g)△H1;C(s)+O2(g)=CO(g)△H2,则△H1<△H2
【考点】热化学方程式.
【分析】A.放热反应中反应物的总能量大于生成物的总能量;
B.碳的燃烧热是指1mol碳完全燃烧生成二氧化碳所放出的热量;
C.物质本身具有的能量越低,越稳定;
D.碳燃烧生成二氧化碳放出的热量大于生成一氧化碳的热量。
【解答】解:A.放热反应中反应物的总能量大于生成物的总能量,则该反应的反应物总能量高于生成物总能量,故A错误;
B.碳的燃烧热是指1mol碳完全燃烧生成二氧化碳所放出的热量,则碳的燃烧热不是110.5kJ•mol﹣1,故B错误;
C.物质本身具有的能量越低,越稳定,由于△H>0,则石墨本身具有的能量低,则石墨比金刚石稳定,故C错误;
D.碳燃烧生成二氧化碳放出的热量大于生成一氧化碳的热量,由于燃烧为放热反应,则△H1<△H2,故D正确;
故选:D。
【点评】本题考查反应中的能量变化,侧重考查学生热化学方程式的掌握情况,试题比较简单。
3.(4分)下列热化学方程式正确的是( )
选项
已知条件
热化学方程式
A
H2 的燃烧热为akJ•mol﹣1
H2+Cl2═2HCl ΔH=﹣a kJ•mol﹣1
B
1molSO2、0.5molO2 完全反应后,放出热量98.3kJ
2SO2(g)+O2(g)⇌2SO3(g)ΔH=﹣98.3kJ•mol﹣1
C
H+(aq)+OH﹣(aq)═H2O(l)
ΔH=﹣57.3kJ•mol﹣1
H2SO4(aq)+Ba(OH)2(aq)═BaSO4(s)+2H2O(l) ΔH=﹣114.6 kJ•mol﹣1
D
31g白磷(P4)比 31g 红磷(P)能量多 b kJ
P4(s)=4P(s)ΔH=﹣4b kJ•mol﹣1
A.A B.B C.C D.D
【考点】热化学方程式.
【分析】A.燃烧热是1mol可燃物在氧气中完全燃烧,得到制定产物所放出的热量;
B.热化学方程式中物质前边的系数和反应热是一一对应的;
C.硫酸和氢氧化钡之间的反应实质是硫酸根离子、钡离子以及氢离子和氢氧根离子之间的反应;
D.反应物的能量大于产物的能量,则反应是放热反应。
【解答】解:A.H2的燃烧热为akJ•mol﹣1,则燃烧热的热化学方程式H2(g)+O2(g)=H2O(l)△H=﹣akJ•mol﹣1,故A错误;
B.热化学方程式中物质前边的系数和反应热是一一对应的,1molSO2、0.5molO2 完全反应后,放出热量98.3kJ,即SO2(g)+O2(g)⇌SO3(g)ΔH=﹣98.3kJ•mol﹣1,故B错误;
C.硫酸根离子、钡离子之间的反应放热,H2SO4(aq)+Ba(OH)2(aq)═BaSO4(s)+2H2O(l) ΔH<﹣114.6 kJ•mol﹣1,故C错误;
D.反应物的能量大于产物的能量,则反应是放热反应,即P4(s)=4P(s)ΔH=﹣4b kJ•mol﹣1,故D正确;
故选:D。
【点评】本题考查热化学方程式,为高频考点,把握燃烧热、中和热的概念为解答关键,注意掌握热化学方程式的书写原则及表示的意义,试题侧重考查学生的分析与应用能力,题目难度不大。
4.(4分)下列关于能量判据和熵判据的说法中,不正确的是( )
A.放热的自发过程可能是熵减小的过程,吸热的自发过程一定为熵增加的过程
B.由能量判据和熵判据组合成的复合判据,将更适合于所有的过程
C.在室温下碳酸钙的分解反应不能自发进行,但同样是这个吸热反应在较高温度(1200 K)下则能自发进行
D.放热过程(△H<0)或熵增加(△S>0)的过程一定是自发的
【考点】反应热和焓变.
【分析】A.反应自发进行的判断依据是△H﹣T△S<0,物质的由固态变为气态,或生成的气体越多,则混乱度越大,熵值越大,反之越小,结合△S进行判断;
B.根据△H﹣T△S<0进行分析判断;
C.有些吸热反应在室温条件下不能自发进行,但在较高温度下则能自发进行;
D.放热过程(△H<0)或熵增加(△S>0)与过程是否自发无关.
【解答】解:A.反应自发进行的判断依据是△H﹣T△S<0,自发进行的反应也需要一定条件才可以发生,放热的自发过程,△H<0,△S可能小于0也可能大于0,所以,放热的自发过程可能是熵减小的过程,吸热的自发过程,△H>0,因T>0,须△H﹣T△S<0,取决于△S>0,所以吸热的自发过程一定为熵增加的过程,故A正确;
B.化学反应能否自发进行,取决于焓变和熵变的综合判据,当△G=△H﹣T•△S<0时,反应能自发进行,当△H<0,△S>0时,△G=△H﹣T•△S<0,一定能自发进行,而△H>0,△S<0时不能自发进行,△H>0,△S>0或△H<0,△S<0能否自发进行,取决于反应的温度,所以,由能量判据和熵判据组合成的复合判据,将更适合于所有的过程,故B正确;
C.在室温下碳酸钙的分解反应不能自发进行,△H﹣T△S>0,因△H>0,△S>0所以当反应温度高到一定程度,T△S>△H,此时△H﹣T△S<0,反应能自发进行,故C正确;
D.当△G=△H﹣T•△S<0时,反应能自发进行,当△H<0,△S>0时,△G=△H﹣T•△S<0,一定能自发进行,而△H>0,△S<0时不能自发进行,△H>0,△S>0或△H<0,△S<0能否自发进行,取决于反应的温度,故D错误;
故选:D。
【点评】本题主要考查了反应热与焓变,注意△G=△H﹣T•△S的应用,题目难度不大.
5.(4分)下列说法一定不正确的是( )
A.某温度下,向氨水中通入CO2,随着CO2的通入,先不断减小后不变
B.室温下pH=9的NaOH溶液和pH=12的KOH溶液等体积混合,忽略溶液体积变化,混合后溶液的c(H+)约为2.0×10﹣12mol/L
C.常温下,将pH=9的CH3COONa溶液与pH=9的NaOH溶液混合,混合溶液pH=9
D.某温度下,将冰醋酸加水稀释,冰醋酸的电离度逐渐增加,c(H+)逐渐增大,电离常数Ka不变
【考点】弱电解质的电离平衡.
【分析】A.==,向氨水中通入CO2,随着CO2的通入生成铵盐,c(NH4+)增大至不变,温度不变,Kb不变;
B.pH=9的NaOH溶液和pH=12的KOH溶液等体积混合,c(OH﹣)=≈0.005mol/L,再代入公式c(H+)=即可;
C.pH=9的CH3COONa溶液中,c(OH﹣)=10﹣5mol/L,pH=9的NaOH溶液中,c(OH﹣)=10﹣5mol/L,两溶液混合后,c(OH﹣)=10﹣5mol/L;
D.加水稀释弱电解质的电离程度逐渐增大,但冰醋酸中电离增大的程度小于加水稀释的程度,因此加水稀释过程中c(H+)逐渐减小。
【解答】解:A.==,向氨水中通入CO2,随着CO2的通入生成铵盐,c(NH4+)增大至不变,温度不变,Kb不变,因此先不断减小后不变,故A正确;
B.pH=9的NaOH溶液和pH=12的KOH溶液等体积混合,c(OH﹣)=≈0.005mol/L,c(H+)==mol/L=2.0×10﹣12mol/L,故B正确;
C.pH=9的CH3COONa溶液中,c(OH﹣)=10﹣5mol/L,pH=9的NaOH溶液中,c(OH﹣)=10﹣5mol/L,两溶液混合后,c(OH﹣)=10﹣5mol/L,因此混合溶液的pH=9,故C正确;
D.加水稀释弱电解质的电离程度逐渐增大,但冰醋酸中电离增大的程度小于加水稀释的程度,因此加水稀释过程中c(H+)逐渐减小,故D错误;
故选:D。
【点评】本题主要考查弱电解质的电离平衡,为高频考点,题目难度一般。
6.(4分)常态化核酸检测保护着我们的健康,核酸检测时的红色溶液是加入了酚红钠盐指示剂(变色pH如图)的病毒保存液。如果该试样因非必要细菌大量增殖而变质,最有可能表现出什么颜色(已知细菌繁殖会产生较多CO2)( )
A.红色 B.黄色 C.棕黄 D.紫红
【考点】指示剂的使用.
【分析】二氧化碳溶于水显酸性,据此进行解答。
【解答】解:二氧化碳溶于水显酸性,pH大概在5.6左右,故显棕黄色,
故选:C。
【点评】本题考查物质的性质及变化,主要考查酸碱指示剂的变色原理,题目难度不大。
7.(4分)下列表述中,与盐类水解有关的是( )
①FeCl3可作净水剂
②为保存FeCl2溶液,要在溶液中加少量铁粉
③AlCl3溶液蒸干,灼烧,得到的主要固体产物是Al2O3
④NH4Cl与ZnCl2溶液可作焊接中的除锈剂
⑤实验室盛放NaOH溶液的试剂瓶应用橡皮塞,而不能用玻璃塞
⑥用NaHCO3与Al2(SO4)3两种溶液可作泡沫灭火剂
⑦草木灰与铵态氮肥不能混合施用
⑧浓的硫化钠溶液有臭味
A.①②③⑤⑥⑦⑧ B.①③④⑥⑦⑧ C.①③⑤⑥⑦⑧ D.全有关
【考点】盐类水解的应用.
【分析】①FeCl3可作净水剂依据铁离子水解生成胶体分析判断;
②亚铁离子极易被氧化为Fe3+;
③蒸干AlCl3溶液促进铝离子的水解;
④铵根离子、锌离子水解显酸性;
⑤NaOH溶液和玻璃中的二氧化硅反应,生成矿物胶硅酸钠;
⑥碳酸氢根离子水解显碱性,铝离子水解显酸性,二者水解相互促进;
⑦草木灰是碳酸钾,水解显碱性,铵盐水解显酸性;
⑧浓的硫化钠溶液中S2﹣水解生成有臭味的气体H2S。
【解答】解:①FeCl3可作净水剂依据铁离子水解生成胶体具有较大的表面积,具有吸附悬浮杂质的作用;故①正确;
②亚铁离子极易被氧化为Fe3+,加入铁粉可以把Fe3+还原为Fe2+离子,和水解无关,故②错误;
③蒸干AlCl3溶液促进铝离子的水解,氯化氢挥发得到水解产物氢氧化铝和水解有关,再加热灼烧氢氧化铝分解得到的主要固体产物是Al2O3,故③正确;
④铵根离子、锌离子水解显酸性,因此能和铁锈反应,能起到除锈的作用,和水解有关,故④正确;
⑤NaOH溶液和玻璃中的二氧化硅反应,生成硅酸钠是矿物胶粘结瓶口和瓶塞,与水解无关,故⑤错误;
⑥碳酸氢根离子水解显碱性,铝离子水解显酸性,二者水解相互促进生成二氧化碳和氢氧化铝,和水解有关,故⑥正确;
⑦草木灰是碳酸钾,水解显碱性,铵盐水解显酸性,混合水解会相互促进生成二氧化碳和氨气,减弱肥效,和水解有关,故⑦正确;
⑧浓的硫化钠溶液有臭味,是因为S2﹣水解生成具有臭味的H2S,与盐类水解有关,故⑧正确;
故选:B。
【点评】本题考查盐类水解,为高频考点,把握水解原理及应用为解答的关键,侧重分析与应用能力的考查,注意化学与生活的联系,题目难度不大。
8.(4分)在一恒容密闭容器中,充入一定物质的量的NO和Cl2,发生反应2NO(g)+Cl2(g)⇌2NOCl(g)△H。平衡时某反应物的平衡转化率与氮氯比及温度的关系如图,下列说法正确的是( )
A.该反应的反应物的总能量小于生成物的总能量
B.a、b、c三点平衡常数大小关系为Ka>Kb>Kc
C.加入合适的催化剂,反应物的平衡转化率和△H的大小均保持不变
D.当混合气体的密度不再随时间改变时,该反应达到平衡
【考点】转化率随温度、压强的变化曲线;化学平衡的计算.
【分析】A.题目未给温度大小关系;
B.依据温度和转化率关系判断K值关系;
C.加入催化剂,平衡不移动,反应热取决于反应物的总能量和生成物的总能量;
D.化学反应达到平衡状态时,正逆反应速率相等,各组分浓度和百分含量保持不变。
【解答】解:A.题目未给T1和T2的大小关系,无法判断温度对平衡的影响,故无法判断反应为吸热反应还是放热反应,故A错误;
B.a、b点温度相同,Ka=Kb,其他条件相同时,a、c温度不同,a点转化率高,Ka>Kc,故B错误;
C.加入催化剂,能降低反应所需的活化能,加快反应速率,但平衡不移动,反应物的平衡转化率不变,反应热取决于反应物的总能量和生成物的总能量,加入催化剂,△H的大小保持不变,故C正确;
D.反应前后气体总质量不变,容器容积不变,容器内混合气体的密度始终不变,无法判断反应是否达到平衡状态,故D错误;
故选:C。
【点评】本题考查化学平衡,题目难度中等,掌握外界条件改变对平衡的影响是解题的关键。
9.(4分)FeCl3和KI溶液发生反应Fe3++2I﹣⇌2Fe2++I2。下列关于该反应的说法正确的是( )
A.增大Fe3+和I﹣的浓度能加快反应速率
B.升高温度能减慢反应速率
C.反应达到平衡时,溶液中c(Fe3+)与c(Fe2+)相等
D.加入过量FeCl3溶液可使I﹣的转化率为100%
【考点】化学反应速率的影响因素.
【分析】A.浓度越大反应速率越快;
B.温度越高反应速率越快;
C.当上述可逆反应达到平衡时,溶液中c(Fe3+)与c(Fe2+)保持不变;
D.反应是可逆反应。
【解答】解:A.浓度越大反应速率越快,所以增大Fe3+和I﹣的浓度能加快反应速率,故A正确;
B.温度越高反应速率越快,所以升高温度会加快反应速率,故B错误;
C.当上述可逆反应达到平衡时,溶液中c(Fe3+)与c(Fe2+)不变,但不一定相等,故C错误;
D.反应是可逆反应,转化率不可能是百分之百,故D错误;
故选:A。
【点评】本题考查氧化还原反应和可逆反应,为高考常见题型和高频考点,侧重于学生的分析能力的考查,难度中等。
10.(4分)常温下,下列各组离子一定能大量共存的是( )
A.在水电离的c(H+)=10﹣13mol/L的溶液中:K+、Fe2+、Cl﹣、NO3﹣
B.在强碱溶液中:Na+、K+、AlO2﹣、CO32﹣
C.在c(H+)=10﹣13mol/L的溶液中:NH4+、Al3+、CO32﹣、NO3﹣
D.在含大量Fe3+的溶液中:NH4+、Na+、Cl﹣、SCN﹣
【考点】离子共存问题.
【分析】A.该溶液呈酸性或碱性,亚铁离子与氢氧根离子反应,酸性条件下硝酸根离子能够氧化亚铁离子;
B.四种离子之间不反应,都不与氢氧根离子反应;
C.该溶液呈碱性,铵根离子、铝离子与氢氧根离子反应,铝离子与碳酸根离子反应;
D.铁离子与硫氰根离子反应生成硫氰化铁。
【解答】解:A.水电离的c(H+)=10﹣13mol/L的溶液呈酸性或碱性,Fe2+、OH﹣之间反应生成氢氧化亚铁,Fe2+、NO3﹣在酸性溶液中发生氧化还原反应,不能大量共存,故A错误;
B.Na+、K+、AlO2﹣、CO32﹣、OH﹣之间不反应,能够大量共存,故B正确;
C.c(H+)=10﹣13mol/L的溶液呈碱性,NH4+、Al3+都与OH﹣反应,Al3+、CO32﹣之间发生双水解反应,不能大量共存,故C错误;
D.Fe3+、SCN﹣之间反应生成硫氰化铁,不能大量共存,故D错误;
故选:B。
【点评】本题考查离子共存的判断,为高频考点,明确题干暗含信息、常见离子的性质及离子反应发生条件为解答关键,注意掌握常见离子不能共存的情况,试题侧重考查学生的分析与应用能力,题目难度不大。
11.(4分)实验测得在常温下0.1mol•L﹣1某一元碱(BOH)溶液的pH≠13,0.1mol•L﹣1的某一元酸(HA)溶液中=1012,将两种溶液等体积混合后,溶液中离子浓度关系正确的是( )
A.c(B+)>c(A﹣)>c(H+)>c(OH﹣)
B.c(A﹣)>c(B+)>c(H+)>c(OH﹣)
C.c(B+)>c(A﹣)>c(H+)=c(OH﹣)
D.c(A﹣)>c(B+)>c(OH﹣)>c(H+)
【考点】离子浓度大小的比较.
【分析】由0.1mol/L某一元碱(BOH)溶液的pH值不等于13,若为强碱其溶液的pH=13,说明BOH为弱碱;0.1mol/L某一元酸(HA)溶液的=1012,即:=1012,解得:c(H+)=0.1mol/L,则HA为强酸,则两溶液等浓度、等体积混合后恰好完全反应生成强酸弱碱盐BA,因B+部分水解,则c(A﹣)>c(B+),水解使溶液呈酸性,则c(H+)>c(OH﹣),再由水解的程度很弱,则c(B+)>c(H+),则溶液中离子浓度大小为:c(A﹣)>c(B+ )>c(H+)>c(OH﹣),据此对各选项进行判断。
【解答】解:由0.1mol/L某一元碱(BOH)溶液的pH值不等于13,若为强碱其溶液的pH=13,说明BOH为弱碱,0.1mol/L某一元酸(HA)溶液的=1012,即:=1012,解得:c(H+)=0.1mol/L,则HA为强酸,则两溶液等浓度、等体积混合后恰好完全反应生成强酸弱碱盐BA,因B+部分水解,则c(A﹣)>c(B+),水解使溶液呈酸性,则c(H+)>c(OH﹣),再由水解的程度很弱,则c(B+)>c(H+),则溶液中离子浓度大小为:c(A﹣)>c(B+ )>c(H+)>c(OH﹣),所以A正确,
故选:B。
【点评】本题考查离子浓度大小比较、酸碱混合的定性判断等知识,题目难度中等,明确酸、碱的强弱是解答本题的关键,然后利用盐类水解的知识即可解答,注意掌握电荷守恒、物料守恒及盐的水解原理的含义及应用方法。
12.(4分)25℃时,向20mL0.1mol/LCH3COOH溶液中逐滴加入0.1mol/L NaOH溶液,滴入NaOH溶液的体积与溶液pH的变化关系如图所示。下列说法错误的是( )
A.a点的pH>1
B.a、b、c点溶液中,水的电离程度逐渐增大
C.反应过程中的值逐渐增大
D.c点时,V(NaOH)=20mL
【考点】酸碱混合时的定性判断及有关pH的计算.
【分析】a为起始点,B点加入NaOH为10mL主要成分为n(CH3COONa):n(CH3COOH)=1:1,加入20mL时为反应终点物质为CH3COONa,pH>7,所以pH=7的成分有CH3COONa和CH3COOH,据此进行解答。
【解答】解:A.CH3COOH为弱电解质则0.1mol/LCH3COOH电离出的H+少于0.1mol/L即pH>1,故A正确;
B.加入20mL时为反应终点物质为CH3COONa,pH>7,所以pH=7的成分有CH3COONa和CH3COOH即加入NaOH少于20mL,故B错误;
C.加入NaOH后c(H+)被消耗而降低,则该值的随着反应的进行而增大,故C正确;
D.a→b→c加入NaOH产生了CH3COONa能促进水的电离,因此a→b→c水的电离程度增大,故D正确;
故选:B。
【点评】本题考查酸碱混合溶液定性判断,侧重考查图象分析判断及计算能力,明确各点溶液中溶质成分及其性质、电离平衡常数计算方法等知识点是解本题关键,注意B中分式的灵活变形,题目难度不大。
13.(4分)部分弱电解质的电离常数如下表:
弱电解质
HCOOH
HCN
H2CO3
电离常数(25℃)
Ka=1.8×10﹣4
Ka=4.9×10﹣10
Ka1=4.3×10﹣7
Ka2=5.6×10﹣11
下列说法错误的是( )
A.结合H+的能力:CO32﹣>CN﹣>HCO3﹣>HCOO﹣
B.2CN﹣+H2O+CO2=2HCN+CO32﹣
C.中和等体积、等pH的HCOOH和HCN消耗NaOH的量前者小于后者
D.25℃时,NaCN的水解平衡常数约为2.0×10﹣5
【考点】弱电解质的电离平衡.
【分析】A.酸的电离平衡常数越大,酸的酸性越强,其对应的酸根离子结合H+的能力越弱;
B.强酸能和弱酸盐反应生成弱酸;
C.中和等体积、等pH的HCOOH和HCN消耗NaOH的量与酸的物质的量成正比;
D.25℃时,NaCN的水解平衡常数=。
【解答】解:A.根据电离平衡常数知,酸性:HCOOH>H2CO3>HCN>HCO3﹣,其对应的酸根离子结合H+的能力:CO32﹣>CN﹣>HCO3﹣>HCOO﹣,故A正确;
B.H2CO3>HCN>HCO3﹣,根据强酸制取弱酸原理知,离子反应方程式为CN﹣+H2O+CO2=HCN+HCO3﹣,故B错误;
C.中和等体积、等pH的HCOOH和HCN消耗NaOH的量与酸的物质的量成正比,pH相等的HCOOH、HCN溶液,c(HCOOH)<c(HCN),等pH、体积相等的HCOOH、HCN溶液,n(HCOOH)<n(HCN),所以HCN消耗的NaOH的量多,故C正确;
D.25℃时,NaCN的水解平衡常数==≈2.0×10﹣5,故D正确;
故选:B。
【点评】本题考查弱电解质的电离,侧重考查分析、判断及计算能力,明确弱酸电离平衡常数与酸性强弱的关系、强酸制取弱酸原理是解本题关键,注意弱酸电离平衡常数与水解平衡常数的关系,题目难度不大。
二、填空题(每空3分,共48分)
14.(9分)在2L密闭容器中,充入1mol N2 和2.6mol H2,在一定的条件下反应,2分钟后达到平衡状态,2分钟内以NH3表示的平均反应速率为0.1mol•(L•min)﹣1。填写下列空白:
①该反应的平衡常数表达式为K= ,已知K300℃>K350℃,则△H < 0(填“>”或“<”)。
②平衡时混合气体中三种气体的物质的量之比为 2:5:1 。
③平衡时混合气体的压强是反应前混合气体的压强的 88.9 %。
【考点】化学平衡的计算.
【分析】①发生N2 (g)+3H2(g)⇌2NH3(g),K为生成物浓度幂之积与反应物浓度幂之积的比;K300℃>K350℃,可知升高温度K减小;
②2分钟后达到平衡状态,2分钟内以NH3表示的平均反应速率为0.1mol•(L•min)﹣1,可知生成氨气的物质的量为0.1mol•(L•min)﹣1×2min×2L=0.4mol,则
mol N2 (g)+3H2(g)⇌2NH3(g)
开始 1 2.6 0
转化 0.2 0.6 0.4
平衡 0.8 2 0.4
③温度、体积不变时,气体的压强之比等于物质的量之比。
【解答】解:①该反应的平衡常数表达式为K=,已知K300℃>K350℃,可知升高温度平衡逆向移动,正反应为放热反应,△H<0,
故答案为:;<;
②平衡时混合气体中三种气体的物质的量之比为0.8mol:2mol:0.4mol=2:5:1,
故答案为:2:5:1;
③平衡时混合气体的压强是反应前混合气体的压强的×100%=88.9%,
故答案为:88.9。
【点评】本题考查化学平衡的计算,题目难度不大,明确化学平衡三段法、物质的量与压强的关系为解答的关键,侧重分析与计算能力的考查,注意各物质转化量的关系。
15.(12分)(1)以NOx为主要成分的雾霾的综合治理是当前重要的研究课题。NO和CO均为汽车尾气的成分,在催化转换器中二者可发生放热反应生成两种没有毒性的气体,从而减少尾气污染。催化转化器中反应的化学方程式为 2CO(g)+2NO(g)⇌N2(g)+2CO2(g) ;500℃时,向恒容密闭体系中通入1mol的NO和1mol的CO进行该反应时,下列描述能说明反应达到平衡状态的是 AC 。
A.v(CO)正=2v(N2)逆
B.体系中混合气体密度不变
C.混合气体的平均相对分子质量不变
D.体系中NO、CO的浓度相等
E.单位时间内消耗nmol的NO同时消耗nmol的N2
(2)向1L密闭容器中通入1mol的NO和1mol的CO气体,在不同温度下反应达到平衡时,NO的平衡转化率随压强变化曲线如图1所示:
T1 < T2(填“大于”、“小于”),理由是 升高温度平衡逆向移动,则NO的平衡转化率减小 。
(3)在一定条件下,A(g)+3B(g)⇌C(g)+D(g)△H=﹣49.0kJ/mol,体系中A的平衡转化率(α)与L和X的关系如图2所示,L和X分别表示温度或压强。X表示的物理量是 温度 (填汉字);判断L1与L2的大小关系:L1 > L2 (填“大于”,“等于”或“小于”)。
【考点】化学平衡的影响因素;转化率随温度、压强的变化曲线;化学平衡状态的判断.
【分析】(1)NO和CO均为汽车尾气的成分,在催化转换器中二者可发生放热反应生成两种没有毒性的气体,生成的气体为CO2、N2,根据反应物、生成物及反应条件书写方程式;可逆反应达到平衡状态时,正逆反应速率相等,反应体系中各物质的物质的量、物质的量浓度、百分含量以及由此引起的一系列物理量不变;
(2)压强一定时,升高温度,平衡向吸热方向移动;
(3)压强一定时,升高温度,平衡逆向移动,A的平衡转化率降低;温度一定时,增大压强,平衡正向移动,A的平衡转化率增大。
【解答】解:(1)NO和CO均为汽车尾气的成分,在催化转换器中二者可发生放热反应生成两种没有毒性的气体,生成的气体为CO2、N2,根据反应物、生成物及反应条件书写方程式为2CO(g)+2NO(g)⇌N2(g)+2CO2(g);
A.v(CO)正=2v(N2)逆时,容器中各物质的物质的量不变,反应达到平衡状态,故A正确;
B.反应前后气体总质量不变、容器体积不变,则体系中混合气体密度始终不变,不能据此判断平衡状态,故B错误;
C.反应前后气体的总质量不变,气体的总物质的量减小,则混合气体的平均相对分子质量增大,当混合气体的平均相对分子质量不变时,反应达到平衡状态,故C正确;
D.无论反应是否达到平衡状态,体系中NO、CO的浓度始终相等,不能据此判断平衡状态,故D错误;
E.单位时间内消耗2nmol的NO同时消耗nmol的N2时,反应达到平衡状态,则单位时间内消耗nmol的NO同时消耗nmol的N2时,反应没有达到平衡状态,故E错误;
故答案为:2CO(g)+2NO(g)⇌N2(g)+2CO2(g);AC;
(2)反应2NO(g)+2CO(g)⇋N2(g)+2CO2(g)ΔH<0,升高温度平衡逆向移动,则NO的平衡转化率减小,故T1<T2,
故答案为:<;升高温度平衡逆向移动,则NO的平衡转化率减小;
(3)压强一定时,升高温度,平衡逆向移动,A的平衡转化率降低,根据图知,X表示温度、L表示压强;温度一定时,增大压强,平衡正向移动,A的平衡转化率增大,温度相同时,L1条件下NO的转化率大于L2,所以L1>L2,
故答案为:温度;>。
【点评】本题考查化学平衡影响因素,侧重考查图象分析判断及知识综合化运用能力,明确化学平衡状态判断方法、外界条件对化学平衡影响原理内涵是解本题关键,易错点是化学平衡状态判断,题目难度不大。
16.(15分)实验室常用药品橱柜中摆列着如下几种试剂和药品:①浓盐酸,②NaOH固体,③1mol/LNaOH溶液,④铜,⑤冰醋酸(纯醋酸),⑥1mol/LCH3COOH溶液,⑦酒精,⑧1mol/LNaHCO3溶液。
(1)属于电解质的是 ②⑤ (填序号)。
(2)用标有A、B、C的试管分别取20mL1mol/LCH3COOH溶液,在B试管中加入少量浓盐酸,在C中加入少量NaOH固体(不考虑体积变化),三个试管中c(CH3COOH)最大的是(填字母),c(H+)最大的是 B (填字母)。
(3)已知CH3COOH的酸性大于H2CO3,向20mL1mol/L的CH3COOH溶液中加入10mL1mol/L的NaHCO3溶液,反应的离子方程式 CH3COOH+HCO3﹣=CH3COO﹣+H2O+CO2↑ ,混合液呈酸性(不考虑CO2),则该溶液中离子浓度由大到小的顺序为 (CH3COO﹣)>c(Na+)>c(H+)>c(OH﹣) 。[用“大于”连接各浓度(c)即可]
(4)已知NH3•H2O是一种一元弱碱,其电离方程式 NH3•H2O⇌NH4++OH﹣ 。
(5)资料显示:HClO的电离常数Ka=4.7×10﹣8;H2CO3的电离常数Ka1=4.3×10﹣7,Ka2=5.6×10﹣11。向NaClO溶液中通入少量CO2气体,发生反应的离子方程式为 ClO﹣+CO2+H2O=HClO+HCO3﹣ 。
【考点】电解质与非电解质;化学试剂的存放.
【分析】(1)在熔融状态下或水溶液中能导电的化合物属于电解质;
(2)CH3COOH溶液中存在电离平衡CH3COOH⇌H++CH3COO﹣;
(3)由于酸性CH3COOH>H2CO3,CH3COOH溶液与NaHCO3溶液反应生成醋酸钠、二氧化碳和水,反应后的溶质为等物质的量的CH3COONa和CH3COOH,由于CH3COO﹣的水解小于CH3COOH电离,则该溶液显酸性;
(4)氨水电离生成铵根离子和氢氧根离子;
(5)由电离平衡常数可知,酸性:H2CO3>HClO>HCO3﹣,向NaClO溶液中通入少量CO2气体两者反应生成碳酸氢钠和次氯酸。
【解答】解:(1)在熔融状态下或水溶液中能导电的化合物属于电解质,
①浓盐酸属于混合物,不是电解质;
②NaOH固体属于电解质;
③1mol/LNaOH溶液属于混合物,不是电解质;
④铜为单质,不是电解质;
⑤冰醋酸(纯醋酸)属于弱电解质;
⑥1mol/LCH3COOH溶液属于混合物,不是电解质;
⑦酒精为非电解质;
⑧1mol/LNaHCO3溶液为混合物,不是电解质;
故答案为:②⑤;
(2)CH3COOH溶液中存在电离平衡CH3COOH⇌H++CH3COO﹣,用标有A、B、C的三个试管分别取20mL1mol/LCH3COOH溶液,在B试管中加入少量浓盐酸,氢离子浓度增大,平衡逆向移动,但氢离子浓度增大,在C试管中加入少量NaOH固体(不考虑溶液体积变化),氢氧根离子消耗氢离子,平衡正向移动,氢离子浓度减小,则三个试管中c(CH3COOH)最大的是B,
故答案为:B;
(3)由于酸性CH3COOH>H2CO3,CH3COOH溶液与NaHCO3溶液反应生成醋酸钠、二氧化碳和水,其反应的离子方程式为:CH3COOH+HCO3﹣=CH3COO﹣+H2O+CO2↑;反应后的溶质为等物质的量的CH3COONa和CH3COOH,由于CH3COO﹣的水解小于CH3COOH电离,则该溶液显酸性,该溶液中离子浓度由大到小的顺序为:c(CH3COO﹣)>c(Na+)>c(CH3COOH)>c(H+)>c(OH﹣),
故答案为:CH3COOH+HCO3﹣=CH3COO﹣+H2O+CO2↑;(CH3COO﹣)>c(Na+)>c(H+)>c(OH﹣);
(4)氨水电离生成铵根离子和氢氧根离子,其电离方程式为NH3•H2O⇌NH4++OH﹣,
故答案为:NH3•H2O⇌NH4++OH﹣;
(5)由电离平衡常数可知,酸性:H2CO3>HClO>HCO3﹣,向NaClO溶液中通入少量CO2气体两者反应生成碳酸氢钠和次氯酸,其反应的离子方程式为:ClO﹣+CO2+H2O=HClO+HCO3﹣,
故答案为:ClO﹣+CO2+H2O=HClO+HCO3﹣。
【点评】本题考查电解质和弱电解质的电离,侧重考查学生物质的分类、电离平衡移动和微粒浓度关系的掌握情况,试题难度中等。
【期中真题】甘肃省兰州第一中学2022-2023学年高二上学期期中考试化学试题.zip: 这是一份【期中真题】甘肃省兰州第一中学2022-2023学年高二上学期期中考试化学试题.zip,文件包含期中真题甘肃省兰州第一中学2022-2023学年高二上学期期中考试化学试题原卷版docx、期中真题甘肃省兰州第一中学2022-2023学年高二上学期期中考试化学试题解析版docx等2份试卷配套教学资源,其中试卷共29页, 欢迎下载使用。
【期中真题】甘肃省兰州第一中学2022-2023学年高一上学期期中考试化学试题.zip: 这是一份【期中真题】甘肃省兰州第一中学2022-2023学年高一上学期期中考试化学试题.zip,文件包含期中真题甘肃省兰州第一中学2022-2023学年高一上学期期中考试化学试题原卷版docx、期中真题甘肃省兰州第一中学2022-2023学年高一上学期期中考试化学试题解析版docx等2份试卷配套教学资源,其中试卷共25页, 欢迎下载使用。
2022-2023学年甘肃省兰州市等2地高二上学期期末考试化学试题含答案: 这是一份2022-2023学年甘肃省兰州市等2地高二上学期期末考试化学试题含答案,共6页。试卷主要包含了单项选择题,综合题等内容,欢迎下载使用。