资料中包含下列文件,点击文件名可预览资料内容
还剩5页未读,
继续阅读
2022-2023学年四川省绵阳市涪城区重点中学高二上学期10月月考政治试卷
展开
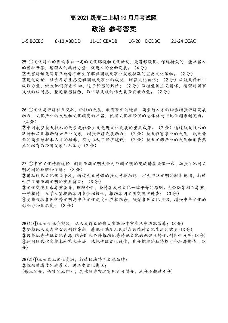
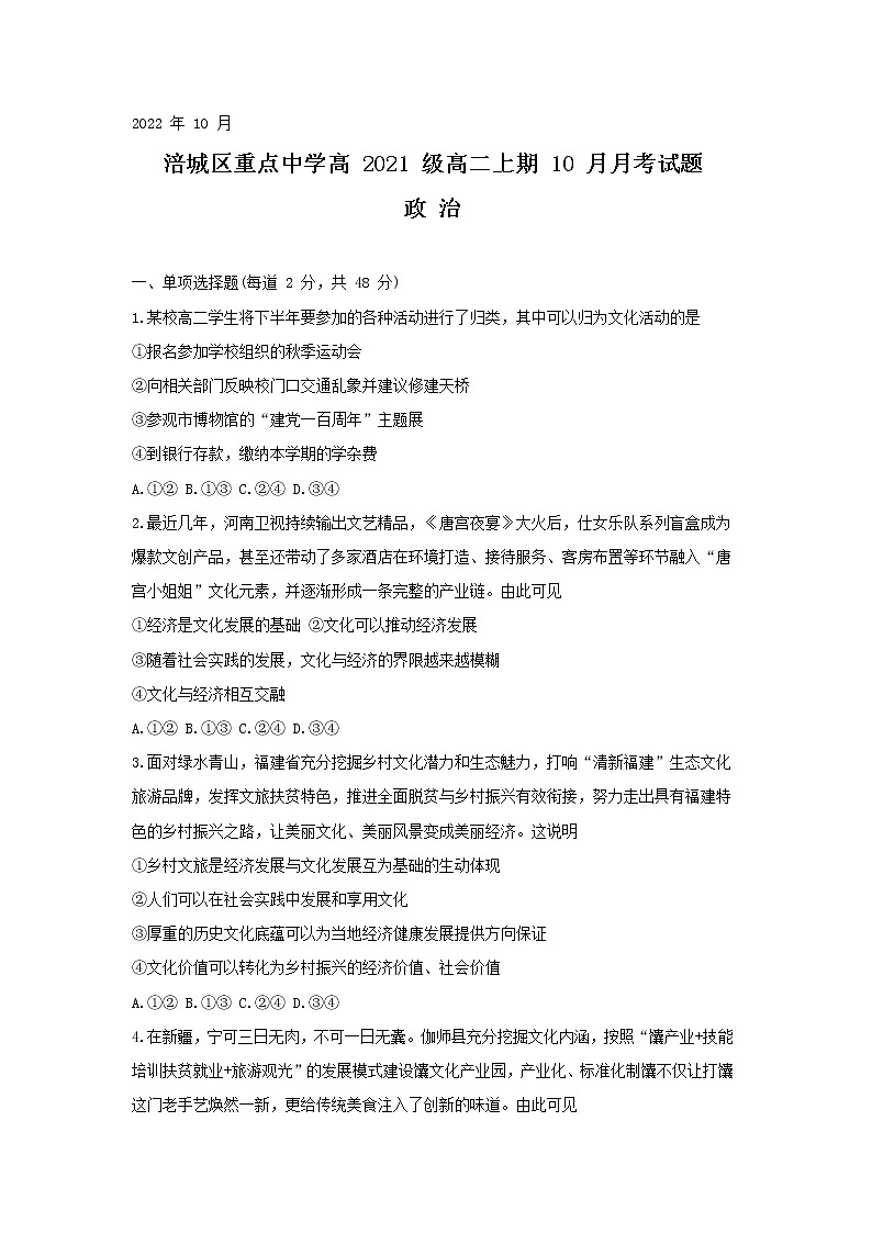
这是一份2022-2023学年四川省绵阳市涪城区重点中学高二上学期10月月考政治试卷,文件包含四川省绵阳市涪城区重点中学2022-2023学年高二上学期10月月考政治试卷doc、四川省绵阳市涪城区重点中学2022-2023学年高二上学期10月月考政治答案PDF版pdf等2份试卷配套教学资源,其中试卷共9页, 欢迎下载使用。
相关试卷
2023-2024学年四川省绵阳市三台中学校高二上学期10月月考政治试题含解析:
这是一份2023-2024学年四川省绵阳市三台中学校高二上学期10月月考政治试题含解析,共18页。试卷主要包含了单项选择题等内容,欢迎下载使用。
四川省绵阳市2022-2023高二下学期期末政治试卷+答案:
这是一份四川省绵阳市2022-2023高二下学期期末政治试卷+答案,共7页。
2022-2023学年四川省绵阳市江油市太白中学高二(下)月考政治试卷(3月份)(含解析):
这是一份2022-2023学年四川省绵阳市江油市太白中学高二(下)月考政治试卷(3月份)(含解析),共28页。试卷主要包含了选择题,探究题,材料题等内容,欢迎下载使用。

