初中物理中考复习 中考物理总复习系列8运动和力
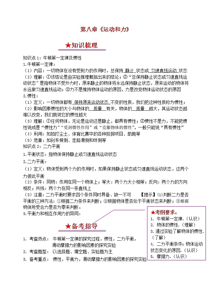
展开第八章《运动和力》
知识点1:牛顿第一定律及惯性
1.牛顿第一定律:
(1)内容:一切物体在没有受到力的作用时,总保持_静止_状态或_匀速直线运动_状态
(2)理解:①该结论是由实验推理概括出来的结论;②“总保持静止状态或匀速直线运动状态”是指物体不受外力时,原来静止的物体将永远保持静止状态,原来运动的物体将永远做匀速直线运动;③力不是维持物体运动的原因,力是改变物体运动状态的原因
2.惯性:
(1)定义:一切物体都有_保持原来运动状态_不变的性质,我们把这种性质称为惯性;
(2)影响因素惯性的大小与物体的__质量__有关,物体的__质量__越大,其运动状态越难以改变,我们就说它的惯性越大
(3)理解:①任何物体,无论是运动还是静止,都具有惯性;②惯性不是力,不能把惯性说成是“惯性力”“受到惯性作用”或“克服物体的惯性”,一般只能说“具有惯性”
(4)利用:如拍打尘土、体育比赛中的各种投掷项目、助跑等
(5)危害:如刹车倾倒、走路滑倒和绊倒等
知识点2:二力平衡
1.平衡状态:指物体保持静止或匀速直线运动状态
2.二力平衡:
(1)定义:物体受到两个力的作用时,如果保持静止状态或匀速直线运动状态,这两个力彼此平衡
(2)条件:同物:作用在同一个物体上;等大:两个力大小相等;反向:两个力的方向相反;共线:两个力在同一条直线上
(3)注意:二力平衡时要求四个条件同时具备、缺一不可 【提示】(1)判断二力是否平衡的三种方法:①根据二力条件来判断;②根据物体是否处于平衡状态来判断;③根据物体所受合力是否为零来判断。
3.平衡力和相互作用力的异同:
1. 考查热点: 牛顿第一定律的探究过程,惯性,二力平衡,
滑动摩擦力的影响因素的探究实验
2. 考查题型: 以选择题、填空题、实验题为主
3. 备考重点: 惯性,平衡力,滑动摩擦力的影响因素的探究实验
考点1:惯性
例1 下列说法错误的是( A )
A.足球被踢出后仍继续向前运动,是因为它运动时产生惯性
B.汽车在转弯时减速,是为了防止惯性带来的危害
C.闻到花香说明分子在不停地做无规则运动
D.游泳时向后划水,人向前运动,是因为物体间力的作用是相互的
方法点拨:关键是对惯性的理解,惯性是物体的基本属性,与物体的运动状态无关,与质量大小有关。惯性不是力,不能说成“受到惯性作用”,而应该描述成“具有惯性”。
考点2:牛顿第一定律
例2 下列有关运动和力的说法中,正确的是( C )
A.力是维持物体运动的原因
B.力只能改变物体运动的快慢,不能改变物体运动的方向
C.一切物体在没有受到力的作用时,总保持静止状态或匀速直线运动状态
D.重力的方向总是垂直向下的
方法点拨:理解牛顿第一定律应注意:①“总”指的是总是这样,没有例外;②“或”指两种状态必居其一,是“选择”的意思,不能同时存在,也就是说物体如果不受外力作用时,原来静止的物体仍保持静止状态,而原来运动的物体,将保持匀速直线运动状态,因此,不能把“或”错写成“和”。
考点3:二力平衡
例3 小华同学在科技馆观摩自行车走钢丝表演后回家做了一个模型。如图所示,下列说法正确的是( B )
A.自行车的重力与钢丝对自行车的支持力是一对平衡力
B.自行车和所挂物体总重力与钢丝对自行车的支持力是一对平衡力
C.自行车对钢丝的压力与钢丝对自行车的支持力是一对平衡力
D.自行车对绳的拉力与钩码的重力是一对平衡力
方法点拨:判断一对力是否是平衡力,有三种方法。一种是根据二力平衡条件判断,只要两个力“同体、等大、反向、共线”,那么这两个力就是一对平衡力。二是根据物体的运动状态是否改变判断,如果物体在某一方向上受到一对力而运动状态保持不变,那么这一对力就是平衡力,反之,就不是平衡力。三是根据物体所受合力是否为零来判断。
实验2:探究阻力对物体运动的影响
命题点
1.控制变量法的应用(探究阻力对小车运动状态的影响,控制小车从同一高度滑下,使小车到达斜面底端的速度相同,改变小车受到的阻力,在水平桌面上铺材料不同的物体,如毛巾、棉布、木板等)。
2.转换法的应用(通过小车运动的远近来反映小车受到阻力的大小)。
3.小车运动到斜面底端还能运动的原因(小车具有惯性)。
4.小车在水平面上运动的距离不同的原因(小车在不同情况下所受的阻力不同)。
实验结论:阻力越小,小车运动得越远,速度减小得越慢。若物体不受阻力时,物体的速度将不会减慢,即永远做匀速直线运动。
例4 在探究“阻力对物体运动的影响”实验时,所用的器材有斜面、木板、毛巾、棉布和小车,如图甲所示。
甲
(1)实验时要固定斜面,并让小车从斜面上__同一__(选填“同一”或“不同”)位置由静止滑下,目的是使小车到达水平面时的速度大小__相同__(选填“相同”或“不相同”)。
(2)根据实验现象,可得出结论:水平面越光滑,小车受到的阻力越__小__(选填“大”或“小”),在水平面上运动的距离越_远__(选填“远”或“近”)。
(3)如果水平面绝对光滑,不考虑空气阻力,在图乙中大致画出小车在光滑水平面上运动的v-t图线。
(4)在我们已学的物理知识中,也有用到这种“实验——推理”的研究方法,如__研究真空中是否传声__(列举一例)。
1.(2018山东青岛)“一切物体在没有受到力的作用时,总保持静止状态或匀速直线运动状态。”总结概括出这重要规律的科学家是(C )
A.亚里士多德 B.伽利略 C.牛顿 D.托里拆利
2.(2018湖北咸宁)现在全市各校都在开展“足球进校园”活动。关于同学们在足球比赛中涉及到的物理知识,下列分析错误的是( B )
A.足球鞋底凹凸不平,是为了增大与地面的摩擦力
B.足球能在空中飞行,是因为受到了运动员的脚对它有力的作用
C.用头顶足球攻门时,头感到疼,说明物体间力的作用是相互的
D.守门员一下子抱住射门的足球,说明力可以改变物体的运动状态
3.(2018浙江省衢州市)在探究“阻力对物体运动的影响”时,让同一小车每次都从同一斜面的同一位置静止滑下,使小车分别在毛巾、棉布和木板上运动直至静止,小车运动距离如图所示。下列说法正确的是( D )
A.小车在毛巾上运动的距离最短,所以它消耗的机械能最少
B.小车在木板上运动的距离最长,所以它消耗的动能最多
C.小车在毛巾、棉布和木板上运动的距离不同,但每次小车获得的内能相同
D.小车在毛巾、棉布和本板上运动的距离不同,但每次小车克服阻力所做的功相同
4.(2018四川省内江市)物理学的发展极大地丰富了人类对物质世界的认识,推动了科学技术的创新和革命,促进了人类文明的进步。对于物理学中运动与力的发展过程和研究方法的认识,下列说法中正确的是( D )
A.亚里士多德首先提出了惯性的概念
B.物体只要受到了力的作用,它的运动状态就一定会发生改变
C.牛顿第一定律是力学的基本定律之一,它是能够通过现代的实验手段直接来验证的
D.伽利略对理想斜面的研究采用把实验和逻辑推理相结合的方法,发展了人类的科学
思维方式和科学研究方法
5.(2018北京)在图6所示实验中,将小铁球从斜面顶端由静止释放,观察到它在水平桌面上运动的轨迹如图6甲中虚线OA所示。在OA方向的侧旁放一磁铁,再次将小铁球从斜面顶端由静止释放,观察到它在水平桌面上运动的轨迹如图6乙中虚线OB所示。由上述实验现象可以得出的结论是( C )
A. 小铁球在桌面上继续运动是由于受到向前的作用力
B. 磁铁对小铁球没有作用力
C. 力可以改变小铁球的运动方向
D. 力可以使小铁球发生形变
6.(2018桂林市)如图所示,骑自行车出行郊游,是一种时尚、环保的生活方式.当我们在平直路面上匀速向前骑行时,以下说法正确的是 ( D )
A.若自行车停下,惯性就消失了
B.自行车受到的动力大于自行车受到的阳力
C.路面受到的压力与人受到的支持力是一对平衡力
D.人和车受到的重力与地面对人和车的支持力是一对平衡力
7.(2018湖北省荆州市)2017年10月28日,荆州国际马拉松赛激情开跑. 这是荆州有史以来规模最大、影响最广的一次国际体育赛事,向世界展示了一个生态、人文、健康、创新、开放的荆州. 以下说法正确的是 ( D )
A.某选手冲线后没有立即停下来,是因为受到惯性力的作用
B.运动员鞋底面刻有凹凸不平的花纹,主要是为了增大压力
C.奔跑中的运动员看到路旁的树向后退去,是以大地为参照物
D.某选手跑前1km用时5min,最后100m用时20s,该选手跑最后100m平均速度大
8.(2018山东枣庄)如图所示,小丽用力F把一才块压在竖直墙面上静止,现有以下受力分析,下述受力分析正确的是( C )
①小丽对木块的压力F和墙对木块的弹力是一对平衡力
②小丽对木块的压力F和木块的重力是一对平衡力
③木块受到的摩擦力和木块的重力是一对平衡力
④小丽对木块的压力F和木块对小丽的弹力是一对平衡力
A.只有①正确 B.只有④正确 C.只有①③正确 D.只有③④正确
9.(2018天津)如图所示,用线将灯悬挂在天花板上。当灯静止时,灯
所受拉力的平衡力是( B )
A.线所受的重力 B.灯所受的重力
C.灯对线的拉力 D.线对天化板的拉力
10.(2018呼和浩特)如图所示,一铁块吸附在竖直放置的足够长的磁性平板上,在竖直向上的拉力F的作用下,铁块竖直向上做匀速直线运动。下列说法正确的是( C )
A.磁性平板对铁块的吸引力和铁块对磁性平板的吸引力是一对平衡力
B.拉力和重力是一对相互作用力
C.若一切外力突然消失,铁块会一直向上做匀速直线运动
D.铁块受到的滑动摩擦力方向竖直向上
11.(2018四川省德阳市)在水平轨道上有一辆实验车,其顶部装有电磁铁,电磁铁下方吸有一颗钢珠。在实验车向右匀速直线运动的过程中,钢珠因断电下落。如图是描述钢珠下落的四个示意图,图中虚线表示钢珠下落的路径。以实验车为参照物,正确描述钢珠下落路径的示意图是 ( B )
A. B. C. D.
12.(2018湖南岳阳)如图所示,在水平桌面上,用弹簧测力计拉着木块匀速前进,则( B )
A.木块受到的重力与木块对桌面的压力是一对平衡力
B.水平桌面越粗糙,测力计的示数越大
C.木块相对弹簧测力计是运动的D.测力计对木块施力,木块对测力计没有力的作用
13.(2018广东深圳)阅兵仪式中,检阅车在水平地面上匀速行驶。下列说法正确的是( C )
A.车和人的总重力与地面对车的支持力是一对相互作用力
B.车对地面的压力与地面对车的支持力是一对平衡力
C.以行驶的检阅车为参照物,路边站立的土兵是运动的
D.检阅车匀速行驶牵引力大于车受到的阻力
14.(2018山东临沂)如图所示,放在水平桌面上的物块用细线通过定滑轮与沙桶相连,当沙桶与沙的总质量为m时,物块恰好做匀速直线运动(忽略细线与滑轮之间的摩擦),以下说法正确的是( A )
A.物块受到的滑动摩擦力大小为mg
B.物块的重力与它对桌面的压力是一对平衡力
C.物块受到的滑动摩擦力与支持力是一对平衡力
D.继续向沙桶中加入沙子,物块受到的滑动摩擦力增大
15.(2018四川省自贡市)如右图所示,C是水平地面,A、B是两个长方形物块,F是作用在物块B上沿水平方向的力,物体A和B以相同的速度做匀速直线运动。由此可知,关于A、B间摩擦力f1和B、C间摩擦力f2的分析中,正确的是( A )
A.f1=0,f2≠0 B. f1=0,f2=0
C.f1≠0,f2=0 D. f1≠0,f2≠0
16.(2018山东省威海市)下列实验不能在太空舱中失重环境下进行的是( B )
A.测量平均速度 B.用液体压强计探究液体压强特点
C.探究物体是否具有惯性 D.探究物体间力的作用是相互的
17.(2018长沙)2018年,平昌冬奥会闭幕式的“北京8分钟”惊艳了全世界,在美轮美奂的光影中,冰上少年与智能机器人随音乐共舞,20多名机器人动作整齐划一,精准优美,和炫舞少年相得益彰,关于正在表演的机器人和冰上少年,下列说法正确的是( C )
A.机器人在弯道滑行时,运动状态不发生改变
B.机器人在冰面上运动时,不受力的作用
C.相对于看台上的观众,滑行中的机器人是运动的
D.相对于自己的溜冰鞋,滑行中的少年是运动的
18.(2018长沙)据统计,造成高速公路交通事故的主要原因之一是超速行驶,因为超速行驶的汽车刹车时,需要行驶更远的距离才能停下来.关于汽车刹车后还继续向前行驶一段距离的原因,下面说法正确的是( B )
A.刹车后,汽车没有受到摩擦力 B.汽车具有惯性
C.刹车后,汽车的惯性减少 D.刹车后,汽车所受的力平衡
19.(2018吉林)2018年2月22日,在平昌冬奥会上,我国速滑选手以39.584 s的成绩夺得了500m速滑冠军,他的平均速度约为 m/s(结果保留两位小数)。他到达终点时不能立即停下来,是由于 。
【答案】12.63;惯性;
20.(2018海南)海南省正在开展社会文明大行动,规定汽车礼让行人。汽车不避让行人且冲过斑马线是很危险的,这是因为汽车具有 ,在遇到紧急情况时刹车不易停住。汽车轮胎表面刻有深槽花纹,是为了 摩擦力(选填“增大”或“减小”)。
【答案】惯性;增大
21.(2018达州市)滑板车是小学生喜爱的玩具之一.用脚向后蹬地,滑板车会沿地面向前运动,这说明力的作用是______________的;如果不再蹬地,滑板车的速度回越来越慢,最后停下来,这表明力可以改变物体的______________;滑板车在水平地面上静止且人的两脚站立在滑板车上时,滑板车受到的支持力与________是平衡力(选填“人的重力”、“ 车的重力”、“人与车的总重力”).
【答案】相互;运动状态;人与车的总重力
22.(2018浙江省绍兴市)两个完全相同的物体A、B,重均为20牛。
(1)在10牛的水平推力作用下两者同时以2米/秒的速度作匀速直线运动,如图甲。当物体通过的距离为3米时,推力所做的功为_________焦。
(2)若物体A、B在15牛的推力作用下以3米/秒的速度在另一水平面上作匀速直线运动,如图乙。则此时A对B的推力为_________牛。
【答案】(1)30;(2)7.5
23.(2018江苏省盐城市)在探究“影响滑动摩擦力大小的因素”实验中,小明用完全相同的木块分别做了如图所示的甲、乙、丙三个实验。
(l)将木块放在水平木板上,用弹簧测力计沿水平方向拉动,使木块做 运动,此时木块受到的滑动摩擦力大小等于弹簧测力计的示数。
(2)甲、乙两个实验说明滑动摩擦力的大小与 有关; 两个实验说明了滑动摩擦力的大小与接触面粗糙程度有关。
(3)小明认为滑动摩擦力的大小可能跟接触面的面积有关,于是他在上述用实验的基础上,将木块沿竖直方向切成两部分继续进行实验,将测得的数据记录在表格中,由表中数据验证了自己的猜想,这种做法 ____ ____ (正确/错误),理由是______ __________
____________。
次数 | 木块大小 | 接触面积S/cm2 | 摩擦力f/N |
1 | 整 块 | 150 | 1.5 |
2 | 三分之二块 | 100 | 1.0 |
3 | 三分之一块 | 50 | 0.6 |
【答案】(1)匀速直线;(2)压力的大小;甲、丙;(3)错误;没有控制压力的大小不变。
24.(2018山东青岛)物体A、B一起在水平面上向右做匀速直线运动,请画出A的受力示意图。
【答案】
25.(2018贵州贵阳)如图所示,水平向右做匀速直线运动的平板小车右端放置一小木块,当使小车突然停止运动,木块滑出小车。请你作出:(1)木块滑出小车前受重力的示意图:(2)木块从离开小车到落地这一过程的运动轨迹。
【答案】
初中物理中考复习 中考物理总复习系列21信息传递: 这是一份初中物理中考复习 中考物理总复习系列21信息传递,共6页。试卷主要包含了电话的组成,通信方式,真空中电磁波传播速度,波速,分类,应用等内容,欢迎下载使用。
初中物理中考复习 中考物理总复习系列20电与磁: 这是一份初中物理中考复习 中考物理总复习系列20电与磁,共17页。试卷主要包含了磁现象,磁场和磁感线,地磁场, 电磁相互作用等内容,欢迎下载使用。
初中物理中考复习 中考物理总复习系列13内能: 这是一份初中物理中考复习 中考物理总复习系列13内能,共9页。试卷主要包含了分子动理论,扩散现象,改变方式, 比热容的概念, 用比热容解释简单的自然现象等内容,欢迎下载使用。

