


初中物理中考复习 第十九单元 欧姆定律应用、动态电路与电阻测量【过关测试】-2022年中考一轮物理单元复习过过过(全国通用)(解析版)
展开
这是一份初中物理中考复习 第十九单元 欧姆定律应用、动态电路与电阻测量【过关测试】-2022年中考一轮物理单元复习过过过(全国通用)(解析版),共19页。
第十九单元 欧姆定律应用、动态电路与电阻测量
【过关测试】(解析版)
一、选择题
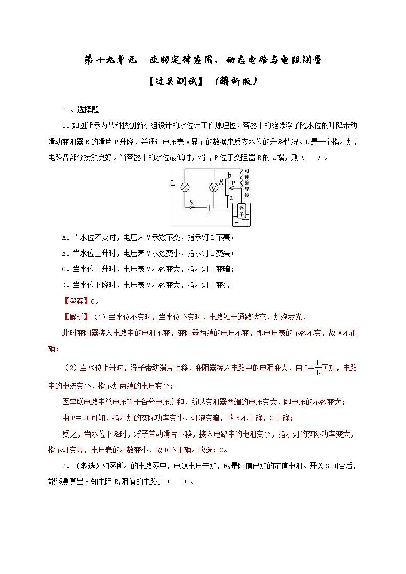
1.如图所示为某科技创新小组设计的水位计工作原理图,容器中的绝缘浮子随水位的升降带动滑动变阻器R的滑片P升降,并通过电压表V显示的数据来反应水位的升降情况。L是一个指示灯,电路各部分接触良好。当容器中的水位最低时,滑片P位于变阻器R的a端,则( )。
A.当水位不变时,电压表V示数不变,指示灯L不亮;
B.当水位上升时,电压表V示数变小,指示灯L变亮;
C.当水位上升时,电压表V示数变大,指示灯L变暗;
D.当水位下降时,电压表V示数变大,指示灯L变亮
【答案】C。
【解析】(1)当水位不变时,当水位不变时,电路处于通路状态,灯泡发光,
此时变阻器接入电路中的电阻不变,变阻器两端的电压不变,即电压表的示数不变,故A不正确;
(2)当水位上升时,浮子带动滑片上移,变阻器接入电路中的电阻变大,由I=可知,电路中的电流变小,指示灯两端的电压变小;
因串联电路中总电压等于各分电压之和,所以变阻器两端的电压变大,即电压的示数变大;
由P=UI可知,指示灯的实际功率变小,灯泡变暗,故B不正确,C正确;
反之,当水位下降时,浮子带动滑片下移,接入电路中的电阻变小,指示灯的实际功率变大,指示灯变亮,电压表的示数变小,故D不正确。故选:C。
2.(多选)如图所示的电路图中,电源电压未知,R0是阻值已知的定值电阻。开关S闭合后,能够测算出未知电阻R1阻值的电路是( )。
A.B.C.D.
【答案】ACD。
【解析】A、由电路图可知,两电阻串联,同过它们的电流相等,电压表V1测出电阻R0的电压,由欧姆定律可以求出电路电流,电压表V2可以测出电阻RX的电压,由欧姆定律可以求出电阻RX的阻值,符合题意;
B、由电路图可知,该电路不能测出电阻RX的电压,该电路不能测出电阻阻值,不符合题意;
C、由电路图可知,两电阻并联,电压表测并联电压,电流表测干路电流,由欧姆定律可以求出通过R0的电流,由并联电路特点可以求出通过RX电流,然后由欧姆定律可以求出电阻RX的阻值,符合题意;
D、由电路图可知,两电阻并联,一个电流表测干路电流,另一个电流表测通过RX的电流,由并联电路特点可以求出通过R0的电流,由欧姆定律可以求出电阻两端电压,然后由欧姆定律可以求出RX的阻值,符合题意;故选:ACD。
3.小涛设计了一个天然气泄漏检测电路,如图甲所示,R为气敏电阻,其阻值随天然气浓度变化曲线如图乙所示,R0为定值电阻,电源电压恒定不变。则下列说法正确的是( )。
A.天然气浓度增大,电压表示数变小;
B.天然气浓度减小,电压表示数变大;
C.天然气浓度增大,电流表示数变小;
D.天然气浓度减小,电压表与电流表示数的比值不变
【答案】D。
【解析】由电路图可知,气敏电阻R与定值电阻R0串联,电压表测R0两端的电压,电流表测电路中的电流,
当天然气浓度增大时,由图乙可知,R的阻值变小,电路中的总电阻变小,
由I=可知,电路中的电流变大,即电流表的示数变大,故C不正确;
由U=IR可知,R0两端的电压变大,即电压表的示数变大,故A不正确;
同理,当天然气浓度减小,R的阻值变大,电流表的示数变小,电压表的示数变小,故B不正确,
由R=可知,电压表与电流表示数的比值等于R0的阻值,
则电压表与电流表示数的比值不变,故D正确。故选:D。
4.在如图所示电路中,电源电压不变,当滑动变阻器的滑片P由右端向中点移动时,下到说法正确的是( )。
A.灯泡变亮;
B.电流表的示数不变;
C.电压表与电流表示数的比值变小;
D.电路的总功率减小
【答案】B。
【解析】由电路图可知,灯泡L与滑动变阻器R并联,电压表测电源的电压,电流表测R支路的电流,
AB、因电源电压不变,所以,滑片移动时,电压表的示数不变,因并联电路中各支路独立工作、互不影响,所以,滑片移动时,灯泡亮度不变,通过L的电流不变,即电流表的示数不变,故A错误,B正确;
C、电压表与电流表示数的比值为灯泡L的电阻,灯泡的电阻不变,比值不变,故C错误;
D、当滑动变阻器的滑片P由右端向中点移动时,接入电路中的电阻变小,
由I=可知,通过R的电流变大,因并联电路中干路电流等于各支路电流之和,所以,干路电流变大,根据P=UI可知,总功率变大,故D错误。故选:B。
5.如题图所示,电源电压保持不变,闭合开关时,滑动变阻器的滑片P从b端滑到a端,电压表示数U与电流表示数I的变化关系如题图所示,下列说法不正确的是( )。
A.电源电压是9V;
B.定值电阻R的阻值是6Ω;
C.滑动变阻器的阻值范围是0~18Ω;
D.若定值电阻R出现接触不良时,电流表示数为0,电压表示数为9V
【答案】C。
【解析】ABC、当滑片P位于a端时,电路为电阻R的简单电路,电压表测电源的电压,电流表测电路中的电流,
此时电路中的电流最大,由图象可知,电路中的最大电流1.5A时,电压表的示数为9V,即电源的电压为9V,故A正确;
由I=可得,定值电阻R的阻值:R===6Ω,故B正确;
当滑片P位于b端时,定值电阻R与滑动变阻器的最大阻值串联,此时电路中的电流最小,
由图象可知,电路中的最小电流I′=0.5A,
则电路中的总电阻:R总===18Ω,
因串联电路中总电阻等于各分电阻之和,
所以,滑动变阻器的最大阻值:
R滑大=R总﹣R=18Ω﹣6Ω=12Ω,
所以滑动变阻器的阻值范围是0~12Ω,故C错误;
D、当定值电阻R出现接触不良时,则串联电路断路,电流表示数为0,此时电压表串联在电路中,相当于测量电源电压,其示数为9V,故D正确。故选:C。
6.如图所示的电路中,电源电压保持不变。闭合电键S,向右移动滑动变阻器滑片P的过程中( )。
A.电压表V1示数与电流表A示数的比值变大;B.电压表V1示数与电流表A示数的比值变小;
C.电压表V2示数与电流表A示数的比值变大;D.电压表V2示数与电流表A示数的比值变小
【答案】B。
【解析】由图可知,电阻R1与滑动变阻器R2串联,电压表V1测量电阻R1两端的电压,电压表V2测量电阻R2两端的电压,电流表测量电路电流;
当滑动变阻器的滑片P向右移动时,滑动变阻器接入电路的阻值变小,根据欧姆定律可知,电路中的电流会变大,即电流表示数变大;
根据串联电路的分压规律可知,滑动变阻器电阻变小,其分担的电压变小,电压表V1示数减小,根据串联电路的电压特点可,电压表V2示数变大;
AB、电压表V1示数与电流表A示数的比值为滑动变阻器的电阻,电阻减小,比值变小,故A错误,B正确;
CD、电压表V2示数与电流表A示数的比值为定值电阻的阻值,保持不变,故CD错误。故选:B。
7.如图所示电路中,电源电压保持不变,若电路中的电阻R出现断路故障。当闭合开关S时,下列判断正确的是( )。
A.电压表V示数不为零,电流表A示数为零;B.电压表V示数不为零,电流表A1示数为零;
C.电压表V示数为零,电流表A1示数不为零;D.电压表V示数为零,电流表A示数不为零
【答案】B。
【解析】由电路图可知,电阻R与灯泡并联,电压表测并联电路两端的电压,电流表A测量干路电流,电流表A1测电阻中的电流;
当电阻R发生断路时,电路为灯泡的基本电路,根据并联电路电流规律可知,干路电流变小,即电流表A的示数变小,并且不为零;电阻R所在的支路电流为零,即电流表A1示数为零;电压表测量电源电压,即电压表V示数不为零。故选:B。
8.小伟同学用如图所示的电路测小灯泡的功率。电路中电源电压恒为4.5V,电压表的量程为0~3V,电流表的量程为0~0.6A.滑动变阻器的规格为“20Ω1A”,灯泡标有“2.5V1.25W”字样。若闭合开关,两电表的示数均不超过所选量程,灯泡两端的电压不允许超过额定值,不考虑灯丝电阻的变化,则下列说法中正确的是( )。
A.滑动变阻器的电阻允许调节的范围是0~20Ω;
B.电流表示数的变化范围是0~1A;
C.灯泡的最小功率是1.25W;
D.该电路的最大功率是2.25W
【答案】D。
【解析】由电路图可知,灯泡与滑动变阻器串联,电压表测滑动变阻器两端的电压。
(1)灯泡正常发光时的电压为2.5V,功率为1.25W,
当电压表的示数为3V时,
因串联电路总电压等于各分电压之和,
所以,此时电压表的示数U滑=U﹣UL=4.5V﹣2.5V=2V,
因2V<3V,没有超出电压表的量程,
所以,灯泡两端的电压可以达到2.5V,
因串联电路中各处的电流相等,
所以,根据P=UI可得,灯泡正常发光时电路中的电流:
I=IL===0.5A,
因滑动变阻器允许通过的最大电流为1A,
所以,电路中的最大电流Imax=0.5A,
电路的最大电功率:Pmax=UImax=4.5V×0.5A=2.25W,故D正确;
此时滑动变阻器接入电路的电阻最小,最小为:R滑min===4Ω;
(2)当电压表的示数为3V时,电路中的电流最小,滑动变阻器接入电路中的电阻最大,
灯泡的电阻:RL===5Ω,
灯泡两端的电压:UL′=U﹣U滑max=4.5V﹣3V=1.5V,
电路中的最小电流:Imin===0.3A,
所以,电路中电流变化的范围是0.3A~0.5A,故B不正确;
灯泡的最小功率:PL′=(Imin)2RL=(0.3A)2×5Ω=0.45W,故C不正确;
滑动变阻器接入电路中的最大阻值:R滑max===10Ω,
所以,滑动变阻器阻值变化的范围是4Ω~10Ω,故A不正确。故选:D。
9.如图是一科技创新小组设计的水位计工作原理图,绝缘浮子随水位的升降带动滑动变阻器R的金属滑杆P升降,通过电压表显示的数据来反应水位升降情况。水位最低时,滑杆P位于R的a端处。L是一个指示灯,电路各部分接触良好,不计导线电阻。下列判断正确的是( )。
A.当水位下降时,电压表示数变大,指示灯变暗;
B.若电压表示数变大,指示灯变亮,则表明水位上升;
C.当水位下降时,电压表示数变小,指示灯变亮;
D.当水位下降时,电压表示数变小,电路的总功率变小
【答案】C。
【解析】当水位下降时,浮子带动滑片下移,变阻器接入电路中的电阻变小,电路中的总电阻变小,
由I=可知,电路中的电流变大,指示灯两端的电压变大,
因串联电路中总电压等于各分电压之和,
所以,变阻器两端的电压变小,即电压的示数变小,故A不正确;
因P=UI,且灯泡的亮暗取决于实际功率的大小,
所以,电路的总功率和指示灯的实际功率变大,灯泡变亮,故C正确,D不正确;
反之,当水位上升时,浮子带动滑片上移,接入电路中的电阻变大,指示灯的实际功率变小,指示灯变暗,电压表的示数变大,故A不正确。故选:C。
10.(多选)如图所示的电路,电源电压保持不变,R为定值电阻,下列说法正确的是( )。
A.开关闭合前,电压表有示数,电流表无示数;
B.开关闭合后,滑片P向右移动的过程中,电压表的示数变大;
C.开关闭合后,滑片P向右移动的过程中,电压表与电流表示数的比值不变;
D.开关闭合后,滑片P向右移动的过程中,电压表与电流表示数的乘积变大
【答案】AC。
【解析】A、开关闭合前,电流表和电阻R所在电路处于开路状态,则电流表无示数;但电压表的两个接线柱通过滑动变阻器与电源的正负极相连,此时电压表测量电源电压,所以电压表有示数;故A正确;
B、开关闭合后,定值电阻R与滑动变阻器串联,电流表A测电路中的电流,电压表测定值电阻R两端的电压;
滑片P向右移动的过程中,变阻器接入电路中的电阻变大,总电阻变大,由I=可知,电路中的电流变小,即电流表示数变小;根据U=IR可知,定值电阻R两端的电压变小,即电压表的示数变小,故B错误;
C、由欧姆定律可知,电压表与电流表示数的比值为定值电阻R的阻值,所以,电压表与电流表示数的比值不变,故C正确;
D、电压表与电流表示数的乘积为定值电阻R的功率,根据P=I2R可知R的功率变小,所以电压表与电流表示数的乘积变小,故D错误。故选:AC。
11.(多选)某同学在做“调节灯泡亮度”的电学实验时,电路如图所示,电源电压恒为6V,电流表的量程为“0﹣0.6A”电压表量程“0﹣3V”,滑动变阻器的规格为“20Ω 2A”,灯泡L标有“3V 0.9W”字样(忽略灯丝电阻变化),在实验中为了保证所有元件的安全,下列判断不正确的是( )。
A.该电路中,变阻器R接入电路的阻值变化范围为0﹣20Ω;
B.该电路消耗的总功率的变化范围为1.2W﹣3.6W;
C.该电路中,电流表示数的变化范围为0.2A﹣0.6A;
D.该电路中,电灯消耗功率的变化范围为0.4W﹣0.9W
【答案】ABC。
【解析】由P=UI得,灯泡正常发光时的电流值:I额===0.3A,灯泡的电阻值:RL===10Ω;
A、由电路图知,灯泡与变阻器串联,电流表的量程为0~0.6A,灯泡的额定电流为0.3A,变阻器允许通过的最大电流为2A,可知电路中允许通过的最大电流为0.3A,此时灯泡两端电压为3V,未超过电压表的量程;
电流最大时,为变阻器允许的最小值,所以R最小====10Ω,由此可得变阻器的变化范围为10~20Ω,A说法错误;
BC、当变阻器的阻值最大时,电路中的电流最小,I最小===0.2A,此时电路消耗的最小功率P最小=UI最小=6V×0.2A=1.2W;
由A知,I最大=0.3A,则P最大=UI最大=6V×0.3A=1.8W,可得电路中的电流变化范围为0.2A~0.3A,电功率的变化范围为1.2W~1.8W,B、C错误;
D、电路的最小电流为0.2A,灯泡的最小电功率PL小=U小I小=(I小)2RL=(0.2A)2×10Ω=0.4W;
灯泡的最大功率等于0.9W,所以灯泡的功率范围为0.4W~0.9W,D正确。故选:ABC。
12.(多选)在如图所示电路中,电源电压和灯L的电阻均保持不变。开关S闭合后,在变阻器的滑片P从中点向b端滑动过程中,下列说法正确的是( )。
A.电压表的示数变大 B.电灯L的亮度不变
C.电流表A1的示数变小 D.电流表A2的示数变大
【答案】BC。
【解析】由电路图可知,灯泡与滑动变阻器并联,电压表测电源的电压,电流表A2测通过滑动变阻器的电流,电流表A1测干路电流;
∵电源的电压保持不变,
∴移动滑片时,电压表V的读数不变,故A错误;
∵并联电路中各支路独立工作、互不影响,
∴移动滑片时,通过灯泡L的电流不变,实际功率不变,亮暗不变,故B正确;
在变阻器的滑片P从中点向b端滑动过程中,接入电路中的电阻变大,
∵I=,
∴该支路的电流变小,即电流表A2的读数变小;故D错误;
∵并联电路中干路电流等于各支路电流之和,
∴干路电流变小,即电流表A1的示数变小,故C正确。故选:BC。
13.(多选)如图所示,电源电压恒定,R1为定值电阻,R2为滑动变阻器。S闭合,滑动变阻器滑片P由a向b滑动,下列说法正确的是( )。
A.电压表V1示数与电压表V2示数之和变大;
B.电压表V1示数变小,电流表A示数变小;
C.电压表V1示数与电流表A示数的比值变大;
D.电压表V2示数与电流表A示数的比值变大
【答案】BD。
【解析】等效电路图如下,R1与R2串联,V1测R1两端的电压,V2测R2两端的电压。
A、开关S闭合,当滑片P由a向b滑动时,由串联电路的电压特点可知,电压表V1示数与电压表V2示数之和等于电源电压,则两个电压表示数之和不变,故A错误;
BCD、滑片P由a向b滑动,变阻器R2接入电路的阻值变大,总电阻变大,由I=知电路中电流变小,电流表A的示数变小;由U=IR可知,定值电阻Rl两端电压变小,即V1的示数变小,则V2示数就会变大,故B正确;
电压表V1示数与电流表A示数的比值为Rl的阻值,阻值不变,比值不变,故C错误;
电压表V2示数与电流表A示数的比值为滑动变阻器的电阻,电阻变大,比值变大,故D正确;
故选:BD。
二、填空题
14.如图所示,电源电压不变,R1为定值电阻。闭合开关S,将滑动变阻器R2的滑片P从a向b移动的过程中,电压表和电流表的示数变化情况如图乙所示,则电源电压为 V,R1的阻值为 Ω。当滑动变阻器的滑片P在中点时,两电表的示数对应于乙图中的 点(选填“A”、“B”、“C”“、“D““E“)。
【答案】6;10;B。
【解析】(1)由电路图可知,当滑片P在a端时滑动变阻器全部接入,R1与R2串联,则电路中电流最小,
由图象可知此时电路中的电流Ia=0.2A,R2两端的电压U2=4V,
由I=可得:R2===20Ω,
串联电路中总电压等于各分电压之和,
所以电源的电压:U=IaR1+U2=0.2A×R1+4V…①
当滑片P在b端时,滑动变阻器没有连入电路,电压表示数为零,
由图象可知这时电路中电流为Ib=0.6A,电源电压加在R1上,
则U=IbR1=0.6A×R1…②
解①②得:R1=10Ω,U=6V;
(2)当滑动变阻器的滑片P在中点时,则滑动变阻器连入电路的阻值为:
R2′=0.5R2=0.5×20Ω=10Ω,根据电阻的串联和欧姆定律,
则电流表的示数为:I′===0.3A。
由图象可知:电流表示数为0.3A时对应的点是B。
故答案为:6;10;B。
15.如图所示,若开关S闭合后,灯L1、L2都能发光,则甲是 (选填“电压表”或“电流表”),此时L1、L2的连接方式是 (选填“串联”或“并联”),若开关S断开后,两灯都能发光,甲、乙两表的示数之比为4:3,则灯L1、L2电阻之比为 。
【答案】电压表;串联;3:1。
【解析】(1)开关S闭合后,甲乙表必须是相当于开路的电压表,这样电流才能通过灯泡L1、L2,两灯串联,灯L1、L2都能发光。
(2)当S断开时,甲乙表必须是相当于导线的电流表,两灯泡才能发光,并且两电灯并联,甲表测总电流,乙表测流过L2的电流,
已知甲、乙两表的示数之比为4:3,设甲表中电流为I甲=4I,则乙表中电流为I2=I乙=3I,
则由并联电路的电流特点可知,流过R1中的电流I1=I甲﹣I乙=4I﹣3I=I;
由欧姆定律I=可得:====。
故答案为:电压表;串联;3:1。
16.为了测量电阻Rx的电阻值,小龙选择了一块已经调好的电流表,一个电阻值已知的定值电阻R0,一个符合要求的电源,以及两个开关S1和S2,并连接了部分实验电路,如图所示,请帮助小龙完成这个实验。
(1)请你添加一根导线完成图所示的实验电路的连接;
(2)只闭合开关S1,读出电流表示数为I1; ,读出电流表示数为I2;
(3)写出电阻RX的表达式为:RX= 。
【答案】(1)如图;(2)再闭合S2;(3)R0。
【解析】(1)将开关右接线柱和电流表负接线柱连接起来,如下所示:
(2)只闭合开关S1,读出电流表示数为I1;
再闭合S2,读出电流表示数为I2;
(3)在第1次操作中,电流表测待测电路的电流,在第2次操作中,电流表测总电流,因并联电路各支路互不影响,故通过待测电阻的电流保持不变,根据并联电路电流的规律,通过定值电阻的电流为:I0=I2﹣I1。
根据并联电路各支路电压相等,由欧姆定律有:RxI1=(I2﹣I1)R0,
故待测电阻:RX=R0。
故答案为:(1)如图;(2)再闭合S2;(3)R0。
17.如图所示电路中,电源电压恒定。闭合开关S后,将滑动变阻器滑片从左端向右端移动过程中,电路消耗总功率 (选填“变大”、“变小”或“不变”);电压表V2示数的减小值 电压表V1示数的增大值(选填“大于”、“小于”或“等于”)。
【答案】变大;大于。
【解析】由电路图可知,闭合开关S后,R1、R2、R3串联,电压表V1测R1两端的电压,电压表V2测R2两端的电压,电流表测电路中的电流;
将滑动变阻器滑片从左端向右端移动过程中,变阻器接入电路中的电阻变小,电路中的总电阻变小,
由I可得,电路中的电流变大,
因电源电压不变,所以由P=UI可得,电路消耗的总功率变大;
由U=IR可得,R1和R3两端的电压均增大,则电压表V1的示数增大,
因为串联电路中总电压等于各分电压之和,所以滑动变阻器R2两端的电压变小,即电压表V2的示数减小,
由于滑动变阻器两端减小的电压等于R1与R3两端增大的电压之和,
所以电压表V2示数的减小值大于电压表V1示数的增大值。
故答案为:变大;大于。
18.为测量未知电阻Rx,小明设计如图所示电路,电源电压保持不变,滑动变阻器的最大阻值为10Ω.闭合开关S,当滑动变阻器的滑片P移到b端时,电流表的示数为0.6A,此时电阻Rx两端的电压为 V;当滑动变阻器的滑片P移到a端时,电流表的示数为0.9A.则电源电压为 V,电阻Rx的电阻值为 Ω。
【答案】0;6;20。
【解析】当滑片P移到b端时,电路为滑动变阻器最大阻值的简单电路,Rx被短路,
所以此时电阻Rx两端的电压为0,
则电源的电压:U=I1Rx=0.6A×10Ω=6V;
当滑片P移到a端时,滑动变阻器与电阻Rx并联,电流表测总电流,
因滑动变阻器两端的电压不变,所以此时通过滑动变阻器的电流仍为I1=0.6A,
则通过Rx的电流:I2=I﹣I1=0.9A﹣0.6A=0.3A,
电阻Rx的电阻值:Rx20Ω。
故答案为:0;6;20。
19.在如图所示的电路中,电阻R1=10Ω,R2=20Ω,电源电压保持不变,当开关S1、S3断开,S2闭合时,电流表的示数为0.4A,电源电压为 V;当开关S1、S3闭合,S2断开时,电流表的示数为 A。
【答案】12;1.8。
【解析】(1)由电路图可知,当开关S1、S3断开,S2闭合时,两电阻串联,电流表测电路中电流,
由串联电路特点和I可得电源电压:
U=I(R1+R2)=0.4A×(10Ω+20Ω)=12V;
(2)当开关S1、S3闭合,S2断开时,两电阻并联,电流表测干路电流,
由并联电路特点和I可得电流表示数:
I′=I1+I21.8A。
故答案为:12;1.8。
20.某校物理兴趣小组设计了一种“电子秤”,实际上是压力测量仪,用它来称量物体的重力,其原理结构如图所示。图中A为金属片,B为金属板,R1=24Ω,R2是最大值为72Ω的滑动变阻器,电源电压为12V不变。则图中重力表应该用 (电流表/电压表);当称量物体重力达到最大值时,R1与R2是 联,此时R2两端的电压为 V。
【答案】电压表;串;9。
【解析】∵重力表与R2是并联的,电压表在测电压时需并联,而电流表测电流时需串联;
∴重力表应该用电压表。
由电路图可知,R1与R2串联,
∴电路中的电流为I0.125A,
R2两端的电压为U2=IR2=0.125A×72Ω=9V。
故答案为:电压表;串;9。
21.电源电压恒定,R1=3Ω,R2=6Ω,当开关S3闭合,S1、S2都断开时,电流表的示数为0.5A,则电源电压是 V;当开关S3断开,S1、S2都闭合时,电流表的示数是 A。
【答案】4.5;2.25。
【解析】(1)当开关S3闭合,S1、S2都断开时,R1与R2串联,电流表测电路中的电流,
因为串联电路中总电阻等于各分电阻之和,
所以,由I可得,电源的电压:U=I(R1+R2)=0.5A×(3Ω+6Ω)=4.5V;
(2)当开关S3断开,S1、S2都闭合时,R1与R2并联,电流表测干路电流,
因为并联电路中总电阻的倒数等于各分电阻倒数之和,
所以,电路中的总电阻:
R2Ω,
干路电流表的示数:I′2.25A。
故答案为:4.5;2.25。
三、实验题
22.现有两节新的干电池、电压表、电流表、滑动变阻器、开关、导线若干。在利用“伏安法”测量定值电阻Rx阻值的实验中:
实验次数
1
2
3
电压U/V
1
2.2
2.5
电流I/A
0.1
0.2
0.25
(1)请你按图甲所示的电路图,以笔画线代替导线,将图乙中的电路连接完整。
(2)实验前为了保护电路,滑动变阻器的滑片应置于 端(选填“A”或“B“);
(3)闭合开关,无论怎样栘动滑片P,发现电流表始终无示数,电压表有示数,其原因可能是 (填符号)
A.滑动变阻器断路 B.Rx断路 C.Rx短路
(4)三次实验记录数据如上表所示,则被测电阻Rx= Ω(小数点后保留一位)
(5)现在利用规格为“3.8V,0.3A”的小灯泡,来研究“小灯泡的电功率”。为了完成探究任务在乙图的基础上应进行下列操作:断开开关, ,用小灯泡替换电阻Rx, ,滑片移动到右端,闭合开关,移动滑片进行探究。
【答案】(1)如上图所示;(2)B;(3)B;(4)10.3;(5)串联一节干电池;电压表改接0﹣15V量程。
【解析】(1)变阻器按一下一上连入电路中,如下所示:
(2)实验前为了保护电路,滑动变阻器的滑片应置于阻值最大处的B端;
(3)A.若滑动变阻器断路,则整个电路,两表都没有示数,不符合题意;
B.若Rx断路,则电流表没有示数,电压表串联在电路中测电源电压,电压表示数,符合题意;
C.若Rx短路,电压表没有示数,不符合题意;故选B;
(4)根据表中数据,由欧姆定律,第1次实验的电阻:R110Ω,
同理,第2、3次的电阻分别为11Ω、10Ω,为减小误差,取平均值作为测量结果,
则被测电阻:Rx10.3Ω;
(5)现在利用规格为“3.8V,0.3A”的小灯泡,来研究“小灯泡的电功率”。灯在额定电压下正常发光,原电路电压为3V小于3.8V,故为了完成探究任务在乙图的基础上应进行下列操作:断开开关,串联一节干电池,用小灯泡替换电阻Rx,电压表改接0﹣15V量程,滑片移动到右端,闭合开关,移动滑片进行探究。
故答案为:(1)如上图所示;(2)B;(3)B;(4)10.3;(5)串联一节干电池;电压表改接0﹣15V量程。
四、计算题
23.小明用如图(甲)所示的电路测额定电压为6V的灯泡的功率,电源电压不变,保护电阻R0=2Ω.闭合开关S,滑动变阻器的滑动触片从最右端向最左端移动过程中,通过灯泡的电流I与其两端电压U的关系如图(乙)所示。求:
(1)灯泡的额定功率为 W;电源的电压为 V。
(2)滑动变阻器的最大电阻值为多少?
(3)电路消耗的最小功率是多少?
【解析】由电路图可知,灯泡L与定值电阻R0、滑动变阻器R串联,电压表测L两端的电压,电流表测电路中的电流。
(1)当滑片位于左端时接入电路中的电阻为零,此时电路中的电流最大,
由图象可知,灯泡两端的电压UL=6V,通过灯泡的电流即电路中的电流I=IL=1A,
因灯泡两端的电压和额定电压相等,
所以,灯泡的额定功率:PL=ULIL=6V×1A=6W,
因串联电路中总电压等于各分电压之和,
所以,由I=可得,电源的电压:U=UL+IR0=6V+1A×2Ω=8V;
(2)当滑片位于右端时接入电路中的电阻最大,此时电路中的电流最小,
由图象可知,灯泡两端的电压UL′=1V,通过灯泡的电流即电路中的电流I′=IL′=0.5A,
此时滑动变阻器两端的电压:UR=U﹣UL′﹣I′R0=8V﹣1V﹣0.5A×2Ω=6V,
则滑动变阻器的最大电阻值:R===12Ω;
(3)当滑动变阻器接入电路中的电阻最大时,电路中的电流最小,电路消耗的功率最小,
则电路消耗的最小功率:
P小=UI′=8V×0.5A=4W。
答:(1)6;8;(2)滑动变阻器的最大电阻值为12Ω;(3)电路消耗的最小功率是4W。
24.在公园有一种测量瞬间打击力的游戏机,其原理示意图如图a所示,游人手戴拳击手套,击打可水平移动的A装置,A通过压杆与压力传感器接触,压力传感器的电阻值R会随所受压力大小发生变化。电压表的示数可反映出打击力的大小。已知电阻R0=120Ω,压力传感器表面能承受的最大压力为4000N.压杆与压力传感器的接触面积为S=4×10﹣4m2.压力传感器的电阻值随所受压力变化的图象如图b所示。若在某次游戏过程中,游人用力F=2000N的力击中装置A,此时电压表的示数为1.5V.(电源电压恒定不变)
(1)这次游戏中,压力传感器承受的压强为多大?
(2)电源电压是多少?
(3)当装置A不受打击力作用时,R0消耗的电功率为多大?
【解析】(1)游人用力F=2000N的力击中装置A,已知压杆与压力传感器的接触面积为S=4×10﹣4m2,
这次游戏中,压力传感器承受的压强:p===5×106 Pa;
(2)由图a可知,电阻R与R0串联,电压表测量R0两端的电压,
用力F=2000N的力击中装置A,此时电压表的示数为1.5V,
电路中的电流:I===0.0125A;
从图象上可以看出当压力为2000N时,对应的电阻为R=360Ω;
电阻R两端的电压:UR=IR=0.0125A×360Ω=4.5V;
则电源电压:U=U0+UR=1.5V+4.5V=6V;
(3)由图象可知,当装置A不受打击力时(F=0),电阻R′=600Ω,
此时电路中的电流:I1===A,
则R0消耗的电功率:P0=I12R0=(A)2×120Ω≈0.008W,
答:(1)这次游戏中,压力传感器承受的压强为5×106 Pa;(2)电源电压是6V;(3)当装置A不受打击力作用时,R0消耗的电功率为0.008W。
相关试卷
这是一份中考物理一轮复习第十九单元 欧姆定律应用、动态电路与电阻测量 真题训练+过关训练(含解析),共72页。
这是一份中考物理一轮复习第十九单元 欧姆定律应用、动态电路与电阻测量【真题训练】(教师版),共54页。
这是一份初中物理中考复习 第十七单元 电压和电阻【过关测试】-2022年中考一轮物理单元复习过过过(全国通用)(解析版),共11页。试卷主要包含了选择题,填空题,实验题等内容,欢迎下载使用。