还剩4页未读,
继续阅读
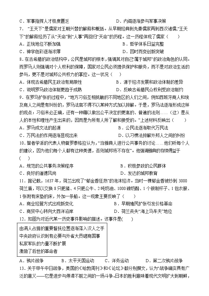
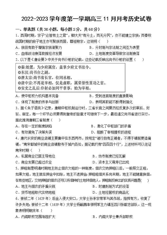
江西省南昌市第八中学2022-2023学年高三上学期11月月考历史试题(含答案)
展开相关试卷
江西省南昌市2023-2024学年高三上学期开学摸底测试历史试题(含答案):
这是一份江西省南昌市2023-2024学年高三上学期开学摸底测试历史试题(含答案),共4页。试卷主要包含了选择题,非选择题等内容,欢迎下载使用。
2022-2023学年江西省南昌市新建区第一中学高二下学期5月月考历史试题含答案:
这是一份2022-2023学年江西省南昌市新建区第一中学高二下学期5月月考历史试题含答案,共12页。试卷主要包含了选择题,非选择题等内容,欢迎下载使用。
2022-2023学年江西省南昌市洪都中学高二上学期开学素养评估历史试题含答案:
这是一份2022-2023学年江西省南昌市洪都中学高二上学期开学素养评估历史试题含答案,共10页。试卷主要包含了选择题等内容,欢迎下载使用。

