


还剩7页未读,
继续阅读
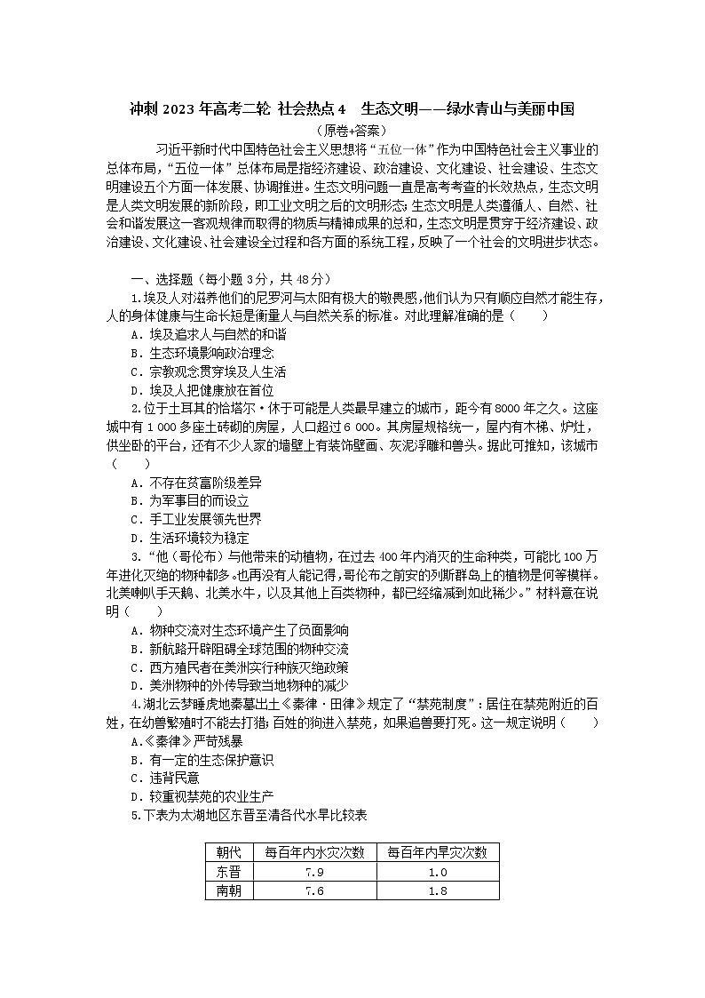
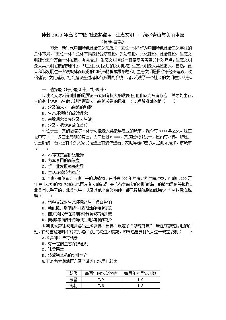
社会热点4 生态文明——绿水青山与美丽中国 检测试题--2023届高三统编版历史二轮复习
展开
这是一份社会热点4 生态文明——绿水青山与美丽中国 检测试题--2023届高三统编版历史二轮复习,共10页。试卷主要包含了选择题,非选择题等内容,欢迎下载使用。
相关试卷
新教材专题版2024高考历史二轮专题复习热点主题练4绿水青山__擦亮生态文明底色描绘绿色发展图景:
这是一份新教材专题版2024高考历史二轮专题复习热点主题练4绿水青山__擦亮生态文明底色描绘绿色发展图景,共3页。试卷主要包含了选择题,非选择题等内容,欢迎下载使用。
新教材通史版2024高考历史二轮专题复习热点主题练4绿水青山__擦亮生态文明底色描绘绿色发展图景:
这是一份新教材通史版2024高考历史二轮专题复习热点主题练4绿水青山__擦亮生态文明底色描绘绿色发展图景,共3页。试卷主要包含了选择题,非选择题等内容,欢迎下载使用。
社会热点2 民族复兴——改革开放与反腐倡廉 检测试题--2023届高三统编版历史二轮复习:
这是一份社会热点2 民族复兴——改革开放与反腐倡廉 检测试题--2023届高三统编版历史二轮复习,共10页。试卷主要包含了选择题,非选择题等内容,欢迎下载使用。
