


2022-2023学年吉林省高二上学期第五次周测生物试题【Word版】
展开考试范围:1.1-3.2;考试时间:50分钟
一、单选题(20小题,每题2分,共40分)
1.下列有关人体内环境与稳态的说法正确的是( )
A.毛细淋巴管阻塞,淋巴液回渗到组织液引起水肿
B.神经系统对呼吸运动强度的调节有利于维持血液pH的相对稳定
C.一般情况下稳态调节主要依赖于体液调节
D.内环境的稳态指的是细胞外液的各种组成成分维持相对稳定的状态
2.心脏搏动受交感神经和副交感神经的调控,犹如汽车的油门与刹车,可以使机体对外界刺激做出更为精准的反应,使机体更好地适应环境的变化。下列相关叙述正确的是( )
A.交感神经属于传出神经,副交感神经属于传入神经
B.交感神经使内脏器官的活动都加强,副交感神经使内脏器官的活动都减弱
C.交感神经和副交感神经活动不受意识支配,完全自主
D.当人处于安静状态时,副交感神经活动占优势,心跳减慢,胃肠蠕动加强
3.图1表示神经纤维在静息和兴奋状态下K+跨膜运输的过程,其中甲为某种载体蛋白,乙为通道蛋白,该通道蛋白是横跨细胞膜的亲水性通道。图2表示兴奋在神经纤维上的传导时膜电位的变化。下列有关分析正确的是( )
A.图1 A侧为神经细胞膜的内侧,B侧为神经细胞膜的外侧
B.图2 ③处膜外为负电位,而Na+浓度膜外小于膜内
C.图2兴奋传导过程中,膜外电流方向与兴奋传导方向一致
D.若将神经纤维放于较高浓度海水中重复实验,图2中③处值将会变大
4.图是低等海洋动物某反射弧模式图,下列正确的是( )
A.①处只要受到刺激,便能引起②的反应
B.b 处给予适宜刺激,引起②的反应属于反射
C.兴奋每传递一次都会导致突触前膜的面积减小
D.兴奋在 a 处的传导速度明显快于在 c 处的传递速度
5.如图是兴奋在突触处传递的示意图,①~④为神经递质的四个去向,下列相关叙述错误的是( )
A.突触小体中信号的转换途径为电信号→化学信号
B.抑制细胞呼吸会影响图中神经递质的合成和释放
C.神经递质与突触后膜上的受体结合后就会产生动作电位
D.图中②、④分别表示神经递质被酶分解、被突触前膜重新摄取
6.若给人静脉注射一定量的生理盐水,则一段时间内会发生的生理现象是( )
A.机体血浆渗透压降低,排出相应量的水后恢复到注射前水平
B.机体血浆量增加,排出相应量的水后渗透压恢复到注射前水平
C.机体血浆量增加,排出相应量的NaCl和水后恢复到注射前水平
D.机体血浆渗透压上升,排出相应量的NaCl后恢复到注射前水平
7.一位老人突然出现脸部、手臂和腿部麻木等症状,随后上下肢无法运动。检查发现,他的脊髓、脊神经、四肢都正常,但脑部有血管堵塞导致大脑某区损伤。这类现象称为脑卒中,在我国非常普遍。下列说法正确的是( )
A.患者的大脑皮层第一运动区可能有损伤
B.患者能发生膝跳反射,但针刺左手没有感觉
C.刺激患者大脑皮层中央前回的顶部,可引起头部器官的运动
D.患者出现尿失禁,是由于血管堵塞破坏了低级排尿中枢
8.阿尔茨海默病是一种老年期较为常见的神经系统退行性疾病,临床上以记忆障碍、失语、失认以及人格和行为改变等为特征,下列有关说法正确的是( )
A.阿尔茨海默病患者丧失的记忆、语言等功能是人脑特有的高级功能
B.阿尔茨海默病患者丧失的主要是短时记忆,长时记忆为永久性记忆不会遗忘
C.阿尔茨海默病患者出现失语症状,可能与大脑左半球相关区域细胞损伤有关
D.阿尔茨海默病患者看不懂文字、听不懂讲话,说明大脑皮层V、S区受损
9.当某人突然处在非常危险的环境时,其体内的激素与神经调控情况应该是( )
A.副交感神经兴奋,肾上腺素分泌增加
B.交感神经兴奋,肾上腺素分泌增加
C.副交感神经兴奋,肠胃蠕动增强以促进营养吸收应对紧张环境
D.交感神经兴奋,支气管收缩减缓空气的刺激
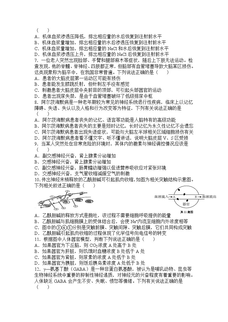
10.传出神经末梢释放的乙酰胆碱可引起肌肉收缩,如图为相关突触结构示意图。下列相关叙述正确的是( )
第11题图
A.乙酰胆碱的释放方式是胞吐,该过程不需要细胞呼吸提供的能量
B.乙酰胆碱与肌细胞膜上的受体结合后,会使Na+内流至细胞内外浓度相等
C.图中的③④⑤分别是突触前膜、突触间隙、突触后膜,它们共同构成突触
D.乙酰胆碱引起肌肉收缩的过程体现了化学信号向电信号的转变
11.根据图中人体器官模型,判断下列说法正确的是( )
A.如果器官为下丘脑,则CO2浓度A处高于B处
B.如果器官为肝脏,则饥饿时血糖浓度B处低于A处
C.如果器官为肾脏,则尿素的浓度A处低于B处
D.如果器官为胰脏,则饭后胰岛素浓度A处低于B处
12.γ—氨基丁酸(GABA)是一种非蛋白氨基酸,被认为是哺乳动物、昆虫等生物神经系统中重要的抑制性神经递质,对神经元的兴奋程度有着重要的影响。人体缺乏GABA会产生不安、失眠、愤怒等情绪。下列有关说法正确的是( )
A.GABA参与核糖体上蛋白质的合成过程中存在脱水缩合过程
B.GABA与受体结合会引起膜上静息电位的绝对值增大
C.GABA只能由突触前膜释放,并经主动运输作用于突触后膜
D.人体产生不安、失眠、愤怒是神经元兴奋程度较低的表现
13.学习的机制和感觉记忆的生理基础是( )
①条件反射建立的过程 ②非条件反射建立的过程 ③新突触的不断形成 ④神经元活动的后作用
A.①③B.②④C.①④D.②③
14.科学家发现了与囊泡运输相关的基因及其表达蛋白的功能,揭示了信号如何引导囊泡精确释放运
输物而获得诺贝尔奖。突触小泡属于囊泡,以下相关叙述,错误的是( )
胰岛素、生长激素经囊泡运输分泌到细胞外
B.神经元特有的基因决定了突触小泡的运输方式
C.突触前膜的特定蛋白决定了神经递质的释放位置
D.突触小泡中运输物的释放受到神经冲动的影响
15.下列关于哺乳动物胰腺的相关叙述,不正确的是( )
A.胰腺中的某些细胞既能合成酶,又能分泌激素
B.小肠黏膜分泌的促胰液素,能够促进胰腺分泌胰液
C.胰管堵塞会影响胰岛素的分泌,进一步影响血糖平衡的调节
D.胰高血糖素和胰蛋白酶的合成,都与胰腺细胞中的内质网有关
16.关于激素的发现与探究历程,以下说法错误的是( )
A.摘除胰腺体现了“减法原理”,注射胰腺提取液体现了“加法原理”
B.促胰液素是人们发现的第一种激素,由小肠黏膜分泌
C.沃泰默将稀盐酸注入狗切除神经的小肠内,结果胰腺仍能分泌胰液,说明胰液分泌不受神经调节
D.班廷之前,科学家通过制备胰腺提取物治疗糖尿病却收效甚微,是因为胰岛素被胰蛋白酶分解了
17.下列关于人体血糖平衡及其调节的叙述,错误的是( )
A.胰岛素可降低血糖,肾上腺素可使血糖升高,二者作用相互抗衡
B.胰高血糖素可升高血糖,甲状腺激素也可升高血糖,二者具有协同作用
C.长跑中主要由肝糖原与肌糖原分解产生的葡萄糖参与氧化分解提供能量
D.胰岛B细胞受损,胰岛素分泌不足,血糖浓度持续偏高往往会导致糖尿病
18.脂肪细胞中脂肪分解产生的脂肪酸能加速肝脏中葡萄糖的生成。研究人员发现脂肪细胞分泌的成纤维细胞生长因子1(FGF1)与胰岛素一样,也能高效快速地调节血糖。二者对血糖调节的部分机理如图所示。下列相关叙述错误的是( )
A.胰岛素和FGF1在机体中的作用可能不完全相同
B.胰岛素和FGF1同时发挥作用方能抑制脂肪的分解
C.图示机理是通过抑制脂肪分解减少肝脏中葡萄糖的生成
D.FGF1的发现可为胰岛素抵抗患者提供新的治疗思路
19.下列关于人体激素调节的叙述,错误的是( )
A.激素分子定向运送到特定的器官、细胞,作用完后即失活
B.长期服用性激素以提高成绩的运动员,其体内的促性腺激素水平较正常人低一些
C.食物中缺碘会导致人体内促甲状腺激素的含量升高
D.某病人胰岛B细胞受损导致的糖尿病可通过注射胰岛素治疗
20.下列有关激素的叙述,正确的是( )
A.寒冷时,体内甲状腺激素的分泌属于分级调节,但不存在反馈调节
B.生长素和胰高血糖素均能与双缩脲试剂发生作用,产生紫色反应
C.激素只运输给相应的靶器官、靶细胞
D.在人工饲养条件下,淡水鱼不排卵,可将同种性成熟鱼的垂体提取液注射到雌鱼体内来促进排卵
二、多选题(共20分,共5小题,每题4分)
21.辣椒素和42℃以上的高温均能激活细胞膜上的TRPV1通道蛋白,产生兴奋。兴奋沿伤害性传入神经传至大脑。因大脑对伤害性传入神经信号统一解读为“疼痛”,所以辣的感觉被定义为痛觉。下列分析合理的是( )
A.辣椒素和高温刺激TRPV1引发痛觉的反射弧相同
B.TRPV1被激活后,对某些阳离子通透性增加,阳离子外流
C.TRPV1拮抗剂可作为镇痛药物减缓某些疼痛
D.以TRPV1为靶点进行镇痛,可能会存在损害体温调节的副作用
22.下列关于甲状腺激素的叙述,错误的是( )
A.甲状腺激素的分泌受下丘脑和垂体的调节
B.甲状腺激素分泌增多时,机体耗氧量和产热量都减少
C.促甲状腺激素只作用于甲状腺,而甲状腺激素可作用于多种器官
D.血液中甲状腺激素水平降低会引起促甲状腺激素释放激素分泌减少
23.人的某些细胞膜上的CFTR蛋白与Na+和Cl-的跨膜运输有关。当CFTR蛋白结构异常时,会导致患者支气管中黏液增多,肺部感染,引发囊性纤维病。如图为某人体细胞内外不同离子的相对浓度示意图。下列说法正确的是
A.由图可知,Na+和K+进入细胞都属于主动运输
B.囊性纤维病说明基因是通过控制蛋白质分子结构直接控制生物的性状
C.如果大量Cl-进入神经细胞,将抑制神经元动作电位的产生
D.CFTR蛋白与两种离子的跨膜运输有关,说明载体蛋白不具特异性
24.重症肌无力是一种由神经—肌肉接头(相当于突触,结构如图)处传递功能障碍引发的疾病,患者体内的自身抗体破坏了神经—肌肉突触后膜的受体蛋白,电镜下可见患者肌膜上乙酰胆碱受体数量明显减少。下列相关叙述正确的是( )
A.乙酰胆碱和乙酰胆碱受体的合成与高尔基体直接相关
B.兴奋在神经—肌肉间以神经冲动的形式进行传递
C.理论上患者的神经—肌肉突触间隙中神经递质的量与正常情况基本相同
D.患者正常的乙酰胆碱受体减少而影响肌膜Na+通道打开
E.增加神经—肌肉突触后膜的受体蛋白数量,可以彻底治愈该疾病
25.一个正常人在图中某一时间进食,进食前后血糖含量的变化情况如图所示。下列分析错误的是
A.A点之前,非糖物质转变成葡萄糖主要发生在脂肪细胞中
B.B~C段,胰高血糖素在血糖浓度调节中发挥主导作用
C.C~D段血糖浓度下降,引起这种变化的激素只有胰岛素
D.D点之后,只有胰岛素和胰高血糖素参与了血糖平衡的调节
三、综合题(共20分)
26.人的手不小心触碰到了火或者尖锐的东西,手上的感觉神经末梢接受到这种刺激,神经将信息传递到神经中枢,神经中枢发出信息,手就会迅速缩回。下图表示缩手反射的反射弧及兴奋在反射弧中的传导和传递过程。回答下列问题:
(1)人的手指在受到针刺时,产生的兴奋的传递方向是______(填“①→⑤”或“⑤→①”),兴奋传到④时细胞膜外的电位变化是________________________。
(2)在结构丙中,突触是由______(填序号)组成的,当兴奋传导至4时,发生的信号变化是______。
(3)刺激图中的④,A、B两处的电流表中能发生偏转的是______,依据是______。
四、实验题(共20分)
27.为研究垂体对机体生长发育的作用,某同学用垂体切除法进行实验。在实验过程中,用幼龄大鼠为材料,以体重变化作为生长发育的检测指标。回答下列问题:
(1)请完善下面的实验步骤
①将若干只大鼠随机分为A、B两组后进行处理,A组(对照组)的处理是___________,B组的处理是_____________。
②将上述两组大鼠置于相同的适宜条件下饲养。
③_______。
④对所得数据进行统计处理与分析
(2)实验结果与分析
B组大鼠生长发育的状况不如A组,出现这种差异的原因是由于B组的处理使大鼠缺失了来源于垂体的_________激素和________激素
28.瘦素(Leptin)是脂肪细胞分泌的一种蛋白质类激素,能抑制食欲,增加能量代谢、抑制脂肪合成从而减少脂肪积累。当健康者外周脂肪增多时,瘦素分泌增多并作用于下丘脑,通过图甲所示的途径参与血脂代谢的调节,图乙为图甲虚线框内放大。
(1)人体内脂肪含量偏高时,瘦素释放量增加导致食欲降低,其机理可能是神经元A__________(填“兴奋”或“抑制”),信号分子X释放_________(填“增加”或“减少”),神经元B_________(填“兴奋”或“抑制”),信号分子Y、Z的释放_________(填“增加”或“减少”)。(已知信号分子X、Y、Z均能引起下一个神经元兴奋)。
(2)暴饮暴食的肥胖者不能口服瘦素达到减少摄食目的,原因是_________。
(3)研究发现,大多数肥胖者体内瘦素浓度高于正常人,但却不能阻止肥胖的发生,这种情况称为瘦素抵抗。从激素作用特点的角度分析,可能的原因是_________。(回答一个即可)
(4)根据图甲可知,发生瘦素抵抗会导致下丘脑对胰岛B细胞的抑制作用_________,使胰岛素分泌量_________,促进脂肪细胞中②过程,使机体内脂肪增多引起肥胖,由于肥胖者对胰岛素不敏感,易诱发2型糖尿病。
参考答案:
1.B
2.D
3.D
4.C
5.D
6.C
7.A
8.C
9.B
10.D
11.D
12.B
13.C
14.B
15.C
16.C
17.C
18.B
19.A
20.D
21.CD
22.BC
23.CD
24.BD
25.ABD
26.(1) ①→⑤ 由正电位转变为负电位
(2) 4、5、6 电信号→化学信号
(3) B 兴奋在神经纤维上的传导是双向的,在突触处的传递是单向的,④位于传出神经,刺激④产生的兴奋不能通过突触传至A所在的位置
27.(1) 兴奋 增加 抑制 减少
(2)瘦素是蛋白质,口服会被消化分解,无法发挥作用
(3)下丘脑细胞膜上瘦素受体数量不足(或瘦素受体结构异常或瘦素受体基因突变)
(4) 减弱 增加
28. ①手术但不切除垂体 切除垂体 每隔一定时间,测定并记录两组大鼠的体重 生长 促甲状腺
2022-2023学年吉林省辉南县第六中学高二上学期周测(七)生物试题(Word版): 这是一份2022-2023学年吉林省辉南县第六中学高二上学期周测(七)生物试题(Word版),共11页。试卷主要包含了单选题,多选题,填空题等内容,欢迎下载使用。
2022-2023学年吉林省辉南县第六中学高二上学期周测(六)生物试题(Word版): 这是一份2022-2023学年吉林省辉南县第六中学高二上学期周测(六)生物试题(Word版),共11页。试卷主要包含了单选题,多选题,填空题等内容,欢迎下载使用。
2022-2023学年吉林省辉南县第六中学高二上学期周测(二)生物试题(Word版): 这是一份2022-2023学年吉林省辉南县第六中学高二上学期周测(二)生物试题(Word版),共10页。试卷主要包含了单选题,多选题,综合题等内容,欢迎下载使用。