

八年级上册英语 话题作文写作指导-运用思维导图辅助英语写作 教案
展开
这是一份八年级上册英语 话题作文写作指导-运用思维导图辅助英语写作 教案,共4页。
学科
英语
年级/册
八年级上册
教材版本
人教版
课题名称
话题作文写作指导—如何用思维导图辅助写作
难点名称
能熟练运用一般将来时态的句子就自己的决心进行和做法进行写作。
难点分析
从知识角度分析为什么难
知识点本身不难,但是be的变化有am, is, are三种形式,t 后要用动词原形。
从学生角度分析为什么难
学生要根据实际的表达来确定be动词的变化形式,同时还要注意t后要用动词原形;学生还不能很熟练地把自己学过的知识来书写自己的决心,即对于自己的决心有千言万语要说,但是让他们用一般将来时的句子表达出来却很困难,老虎吃天无处下嘴。
难点教学方法
通过思维导图辅助学生英语写作。
教学环节
教学过程
导入
Step1.Think: What’s the difference between reslutins, prmises and wishes? (with the help f three pictures.)
T: Reslutins are prmises t urselves.
知识讲解
(难点突破)
Step3.Wrk n 3a.
1.Students finish 3a.
2. Analyze the structure f the secnd paragraph, what (reslutin)—what(d)—why(reasn).
Step4. Wrk n 3b.
1. Ask three students t read each heading and try t find key wrds.
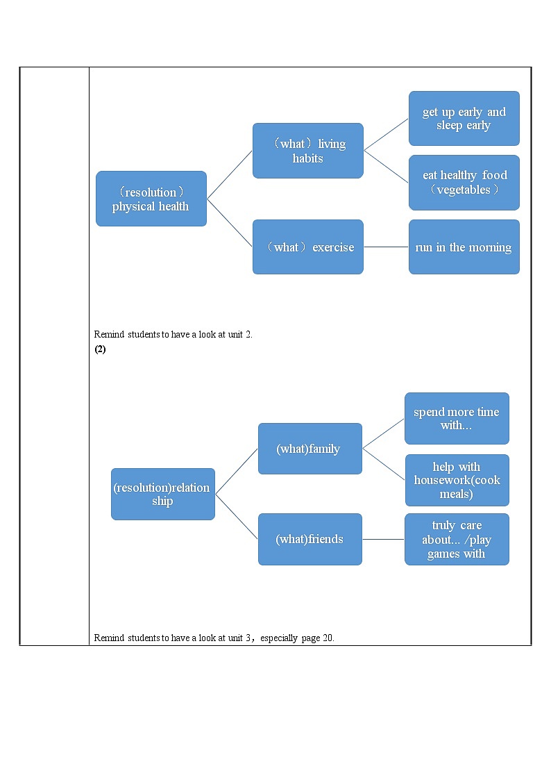
(1) physical health (2)relatinship with…family and friends (3)d better at schl
3.Grupwrk:draw the mind map f each heading t help students knw what t write.
(1)
Remind students t have a lk at unit 2.
(2)
Remind students t have a lk at unit 3,especially page 20.
(3)
Remind students t have a lk at page 44.
Step4. Wrk n 3c.
1. Give students writing instructins.
2. Students begin t write three mre paragraphs in 3c.
3. Give the standard fr evaluatin,such as whether they use be ging t ,grammar mistakes and s n, t help students crrect mistakes in their writings.
课堂练习
(难点巩固)
Step4. Wrk n 4 Imagine yu wrk fr yur city. Think f a plan t make it cleaner and greener.
Students finish a mind map.
小结
Watch a vide .
T: In this class,we have learned t write ur reslutins, hw we are ging t d that and why. N matter what reslutins we have, , even if they are difficult, we need try ur best and keep them.
相关教案
这是一份初三英语中考话题写作——健康Health 教案,共3页。
这是一份初中英语人教新目标 (Go for it) 版八年级上册Section B教学设计,共3页。教案主要包含了Teaching Aids,Blackbard layut等内容,欢迎下载使用。
这是一份9年级英语人教全一册 英语写作指导 教案,共4页。教案主要包含了教学目标,教学重难点,教学步骤等内容,欢迎下载使用。
