还剩5页未读,
继续阅读
2022-2023学年高一上学期统编版(2019)必修中外历史纲要上第六单元 辛亥革命与中华民国的建立 寒假作业
展开
这是一份2022-2023学年高一上学期统编版(2019)必修中外历史纲要上第六单元 辛亥革命与中华民国的建立 寒假作业,共8页。试卷主要包含了单选题,材料分析题等内容,欢迎下载使用。
相关试卷
高中人教统编版第18课 辛亥革命一课一练:
这是一份高中人教统编版第18课 辛亥革命一课一练,共10页。试卷主要包含了单选题,材料分析题,中国政府须聘用日本人充任政治等内容,欢迎下载使用。
高中历史人教统编版(必修)中外历史纲要(上)第六单元 辛亥革命与中华民国的建立第19课 辛亥革命复习练习题:
这是一份高中历史人教统编版(必修)中外历史纲要(上)第六单元 辛亥革命与中华民国的建立第19课 辛亥革命复习练习题,共12页。试卷主要包含了选择题,非选择题等内容,欢迎下载使用。
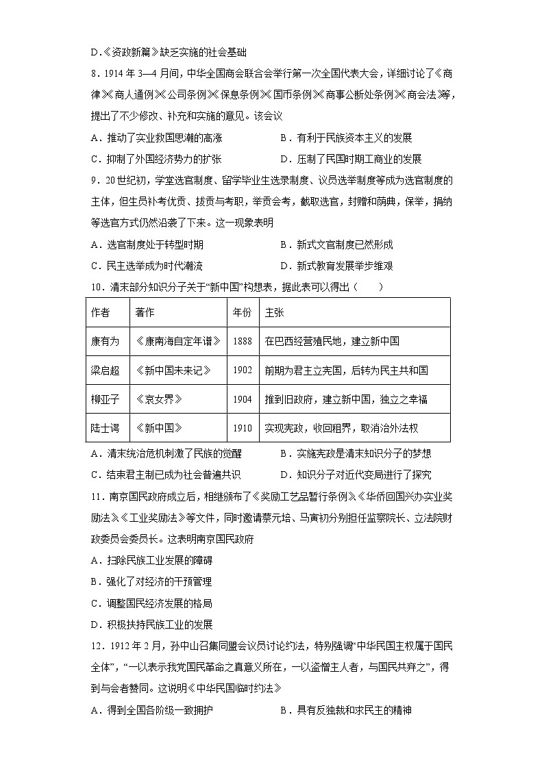
第六单元 辛亥革命与中华民国的建立 寒假作业--2022-2023学年高中历史统编版(2019)必修中外历史纲要上册:
这是一份第六单元 辛亥革命与中华民国的建立 寒假作业--2022-2023学年高中历史统编版(2019)必修中外历史纲要上册,共8页。

