所属成套资源:2023版高考物理创新设计二轮复习讲义
2023版高考物理创新设计二轮复习讲义第15课时 电磁感应的综合分析
展开
这是一份2023版高考物理创新设计二轮复习讲义第15课时 电磁感应的综合分析,共23页。
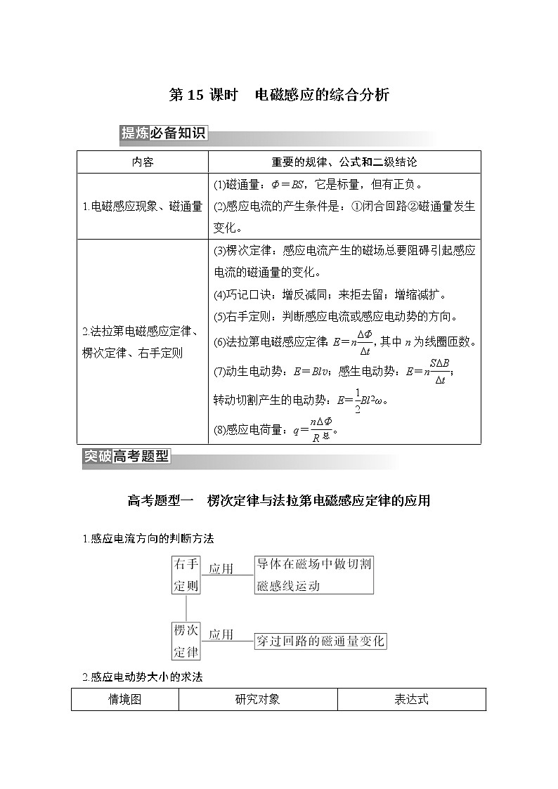
第15课时 电磁感应的综合分析内容重要的规律、公式和二级结论1.电磁感应现象、磁通量(1)磁通量:Φ=BS,它是标量,但有正负。(2)感应电流的产生条件是:①闭合回路②磁通量发生变化。2.法拉第电磁感应定律、楞次定律、右手定则(3)楞次定律:感应电流产生的磁场总要阻碍引起感应电流的磁通量的变化。(4)巧记口诀:增反减同;来拒去留;增缩减扩。(5)右手定则:判断感应电流或感应电动势的方向。(6)法拉第电磁感应定律:E=n,其中n为线圈匝数。(7)动生电动势:E=Blv;感生电动势:E=n;转动切割产生的电动势:E=Bl2ω。(8)感应电荷量:q=。高考题型一 楞次定律与法拉第电磁感应定律的应用1.感应电流方向的判断方法2.感应电动势大小的求法情境图研究对象表达式回路(不一定闭合)三种形式E=E=nE=一段直导线(或等效直导线)E=Blv绕一端转动的一段导体棒E=Bl2ω绕与B垂直的轴转动的导线框从图示时刻计时E=NBSωcos ωt3.感应电荷量的计算磁通量变化迁移的电荷量:q=IΔt=Δt=Δt=n,q仅由回路电阻R和磁通量的变化量ΔΦ决定。角度1楞次定律的应用【例1】 (2022·浙江模拟预测)如图1甲,金属环a放置在垂直环面向里的匀强磁场中。如图乙,环形导线c与导轨、导体棒构成闭合回路,导体棒在匀强磁场中向右运动,金属环b与环形导线c共面共心。下列说法正确的是( )图1A.当图甲中匀强磁场减弱,a中产生沿逆时针方向的电流,且有收缩的趋势B.当图甲中匀强磁场增强,a中产生沿顺时针方向的电流,且有扩张的趋势C.当图乙中的导体棒向右减速运动,环b中产生顺时针方向的电流,且有收缩的趋势D.当图乙中的导体棒向右匀速运动,环b中产生逆时针方向的电流,且有扩张的趋势答案 C解析 当图甲中的匀强磁场减弱时,根据楞次定律可知,金属环a中产生沿顺时针方向的感应电流,根据左手定则可知,金属环a所受的安培力指向环外,有扩张的趋势,A错误;同理,当题图甲中的匀强磁场增强时,金属环a中产生沿逆时针方向的感应电流,且有收缩的趋势,B错误;当题图乙中导体棒向右减速运动时,根据右手定则可知,导线c中有顺时针方向且减小的感应电流,根据楞次定律可知,金属环b产生顺时针方向的感应电流,再根据同向电流相互吸引,导线c对金属环b的安培力指向圆心,金属环b有收缩的趋势,C正确;当题图乙中的导体棒向右匀速运动时,根据右手定则可知,导线c中产生顺时针方向的感应电流,且导线c中的感应电流恒定,产生的磁场也恒定,金属环b中不会产生感应电流,D错误。角度2法拉第电磁感应定律的应用【例2】 (多选)如图2所示,将半径分别为r和2r的同心圆形导轨固定在同一绝缘水平面内,两导轨之间接有阻值为R的定值电阻和一个电容为C的电容器,整个装置处于磁感应强度大小为B、方向竖直向下的匀强磁场中。将一个长度为r、阻值为R的金属棒AD置于圆导轨上,O、A、D三点共线,在外力的作用下金属棒以O为转轴逆时针匀速转动,转速为n,元电荷大小为e,转动过程中金属棒与导轨接触良好,导轨电阻不计。下列说法正确的是( )图2A.D点的电势高于A点的电势B.金属棒产生的感应电动势大小为3πBnr2C.电容器的电荷量为3πCBnr2D.一质子在电容器中从S板附近运动到T板附近时,静电力所做的功为答案 BD解析 由右手定则可知,D点的电势低于A点的电势,选项A错误;角速度ω=2πn,金属棒产生的感应电动势大小为E=Brω=3πBnr2,选项B正确;电容器极板间的电压U==πBnr2,电容器的电荷量为Q=πCBnr2,选项C错误;一质子在电容器中从S板附近运动到T板附近时,静电力所做的功为W=Ue=,选项D正确。【素能提升】1.(2022·广东高考,4)图3是简化的某种旋转磁极式发电机原理图。定子是仅匝数n不同的两线圈,n1>n2,二者轴线在同一平面内且相互垂直,两线圈到其轴线交点O的距离相等,且均连接阻值为R的电阻,转子是中心在O点的条形磁铁,绕O点在该平面内匀速转动时,两线圈输出正弦式交变电流。不计线圈电阻、自感及两线圈间的相互影响,下列说法正确的是( )图3A.两线圈产生的电动势的有效值相等B.两线圈产生的交变电流频率相等C.两线圈产生的电动势同时达到最大值D.两电阻消耗的电功率相等答案 B解析 根据E=n,可知两线圈中磁通量的变化率相等,但是匝数不同,则产生的感应电动势最大值不相等,有效值也不相等,根据P=可知,两电阻的电功率也不相等,选项A、D错误;因两线圈放在同一个旋转磁铁的旁边,则两线圈产生的交变电流的频率相等,选项B正确;当磁铁的磁极到达线圈附近时,磁通量变化率最大,感应电动势最大,由题图可知两线圈产生的感应电动势不可能同时达到最大值,选项C错误。2.(多选)(2022·山东高考,12)如图4所示,xOy平面的第一、三象限内以坐标原点O为圆心、半径为L的扇形区域充满方向垂直纸面向外的匀强磁场。边长为L的正方形金属框绕其始终在O点的顶点、在xOy平面内以角速度ω顺时针匀速转动,t=0时刻,金属框开始进入第一象限。不考虑自感影响,关于金属框中感应电动势E随时间t变化规律的描述正确的是( )图4A.在t=0到t=的过程中,E一直增大B.在t=0到t=的过程中,E先增大后减小C.在t=0到t=的过程中,E的变化率一直增大D.在t=0到t=的过程中,E的变化率一直减小答案 BC解析 如图所示,在t=0到t=的过程中,金属框的有效切割长度先变大再变小,当t=时,有效切割长度最大,为L,此时,感应电动势最大,所以在t=0到t=的过程中,E先增大后减小,故B正确,A错误;在t=0到t=的过程中,设转过的角度为θ,由几何关系可得θ=ωt,在t=0到t=的过程中,切割磁感线的有效长度d=,则感应电动势为E=Bd2ω=,可知在t=0到t=的过程中,E的变化率一直增大,故C正确,D错误。高考题型二 电磁感应中的电路和图像问题1.电磁感应中电路问题的解题流程2.解决图像问题的两种常用方法(1)排除法:定性地分析每一个过程中物理量的变化(增大还是减小)、变化快慢(均匀变化还是非均匀变化),特别是物理量的正负,排除错误的选项。(2)函数法:根据题目所给条件定量地写出两个物理量之间的函数关系,然后由函数关系对图像作出分析和判断。3.分析电磁感应图像问题的三点注意(1)注意初始时刻的特征,如初始时刻感应电流是否为零,感应电流的方向如何。(2)注意电磁感应发生的过程分为几个阶段,这几个阶段是否和图像变化对应。(3)注意观察图像的变化趋势,判断图像斜率的大小、图像的曲直是否和物理过程对应。角度1电磁感应中的电路问题【例3】 (2022·南京金陵中学调研)某同学设计了一种带有闪烁灯的自行车车轮,以增强夜间骑车的安全性。如图5所示为自行车后车轮,已知金属车轮半径为r=0.6 m,金属轮轴半径可以忽略,有绝缘辐条连接轮轴与车轮(辐条未画出)。车轮与轮轴之间对称地接有4根相同的金属条,每根金属条中间都串接一个LED灯,LED灯可视为纯电阻,每个LED灯的阻值恒为R=0.45 Ω,不计其他电阻。车轮旁的车架上固定有一特殊磁铁,能在车轮与轮轴之间形成一个方向垂直于纸面向外、磁感应强度大小B=0.5 T的扇形匀强磁场区域,扇形对应的圆心角θ=30°。使自行车沿平直路面匀速前进,已知车轮转动的角速度为ω=20 rad/s,不计车轮厚度,忽略磁场的边缘效应,取π=3.0,则下列说法正确的是( )图5A.车轮转动一周过程中,LED灯亮的总时间为0.075 sB.金属条ab进入磁场时,ab上电流的方向是a→bC.金属条ab进入磁场时,ab上电流大小是2 AD.车轮转动一周,LED灯产生的总焦耳热为0.54 J答案 D解析 依题意,可得车轮转动一周的时间为T==0.3 s,车轮转动一周的过程中,能产生感应电流的时间为t=4×T=0.1 s,即LED灯亮的总时间为0.1 s,故A错误;金属条ab进入磁场时,根据右手定则判断知ab上电流的方向是b→a,故B错误;金属条ab进入磁场时,ab相当于电源,其等效电路图如图所示电源电动势为E=Br2ω=1.8 V,电路中的总电阻为R总=R+R=0.6 Ω,所以通过ab的电流大小为I==3.0 A,故C错误;车轮转动一周,LED灯亮的总时间为0.1 s,则产生的总焦耳热为Q=I2R总t=32×0.6×0.1 J=0.54 J,故D正确。角度2电磁感应中的图像问题【例4】 (多选)(2022·安徽六安模拟)固定的矩形导线框abcd放在匀强磁场中,磁场方向与导线框垂直,磁感应强度B随时间t变化的规律如图6所示。t=0时刻,磁感应强度的方向垂直纸面向里。规定顺时针方向为电流的正方向、向左为安培力的正方向,在0~4 s内,导线框中的电流及导线框的ab边所受安培力随时间变化的图像可能是( )图6答案 AD解析 由法拉第电磁感应定律可知E==S,由图可知,0~2 s内,导线框中磁通量的变化率相同,电流的方向相同,由楞次定律可知,电路中电流方向为顺时针,即电流为正方向;同理可得,2~4 s内电路中的电流为逆时针,电流为负的,且两段时间内磁通量的变化率大小相等,回路中的感应电动势大小相等,感应电流大小相等,A正确,B错误;由F=IlB可知,电流大小恒定的情况下,F与B成正比,结合左手定则可知,0~1 s内与2~3 s内安培力向左,为正,1~2 s内与3~4 s内安培力向右,为负,C错误,D正确。【素能提升】3.如图7,两个半径不同但同心的圆形导线环A、B位于同一平面内,A环的半径大于B环的半径,从0到t1的时间间隔内,导线A环中的电流i发生某种变化,而导线B环中的感应电流总是沿逆时针方向,且导线B环总有扩张的趋势。设A环中电流i的正方向与图中箭头所示的方向相同,则i随时间t的变化的图线可能是( )图7答案 B解析 根据楞次定律可知,因导线B环总有扩张的趋势,则导线B环中的磁通量减小,当导线B环中的感应电流沿逆时针方向时,其磁通量应垂直于纸面向外减小,再根据安培定则可以判断,导线A环中的电流应沿逆时针方向减小,即沿负方向减小,故B正确。4.(2022·全国甲卷,16)三个用同样的细导线做成的刚性闭合线框,正方形线框的边长与圆线框的直径相等,圆线框的半径与正六边形线框的边长相等,如图8所示。把它们放入磁感应强度随时间线性变化的同一匀强磁场中,线框所在平面均与磁场方向垂直,正方形、圆形和正六边形线框中感应电流的大小分别为I1、I2和I3。则( )图8A.I1<I3<I2 B.I1>I3>I2C.I1=I2>I3 D.I1=I2=I3答案 C解析 设圆线框的半径为r,则由题意可知正方形线框的边长为2r,正六边形线框的边长为r;所以圆线框的周长为C2=2πr,面积为S2=πr2同理可知正方形线框的周长和面积分别为C1=8r,S1=4r2正六边形线框的周长和面积分别为C3=6r,S3=三个线框材料、粗细相同,根据电阻定律R=ρ可知三个线框电阻之比为R1∶R2∶R3=C1∶C2∶C3=4∶π∶3根据法拉第电磁感应定律有I==·由于三个线框处于同一随时间线性变化的磁场中,可得电流之比为I1∶I2∶I3=∶∶=2∶2∶即I1=I2>I3,故选项C正确。1.(2022·河北高考,5)将一根绝缘硬质细导线顺次绕成如图9所示的线圈,其中大圆面积为S1,小圆面积均为S2,垂直线圈平面方向有一随时间t变化的磁场,磁感应强度大小B=B0+kt,B0和k均为常量,则线圈中总的感应电动势大小为( )图9A.kS1 B.5kS2C.k(S1-5S2) D.k(S1+5S2)答案 D解析 由法拉第电磁感应定律可得大圆线圈产生的感应电动势E1===kS1,每个小圆线圈产生的感应电动势E2===kS2,由线圈的绕线方式和楞次定律可得大、小圆线圈产生的感应电动势方向相同,故线圈中总的感应电动势大小为E=E1+5E2=k(S1+5S2),故D正确,A、B、C错误。2.(多选)(2022·广东高考,10)如图10所示,水平地面(Oxy平面)下有一根平行于y轴且通有恒定电流I的长直导线。P、M和N为地面上的三点,P点位于导线正上方,MN平行于y轴,PN平行于x轴。一闭合的圆形金属线圈,圆心在P点,可沿不同方向以相同的速率做匀速直线运动,运动过程中线圈平面始终与地面平行。下列说法正确的有( )图10A.N点与M点的磁感应强度大小相等,方向相同B.线圈沿PN方向运动时,穿过线圈的磁通量不变C.线圈从P点开始竖直向上运动时,线圈中无感应电流D.线圈从P到M过程的感应电动势与从P到N过程的感应电动势相等答案 AC解析 依题意,M、N两点连线与长直导线平行,两点与长直导线的距离相等,根据右手螺旋定则可知,通电长直导线在M、N两点产生的磁感应强度大小相等、方向相同,故A正确;根据右手螺旋定则,线圈在P点时,穿进线圈中的磁感线与穿出线圈中的磁感线相等,磁通量为零,在向N点平移过程中,穿进线圈中的磁感线与穿出线圈中的磁感线不再相等,线圈中的磁通量会发生变化,故B错误;根据右手螺旋定则,线圈从P点竖直向上运动过程中,穿进线圈中的磁感线与穿出线圈中的磁感线始终相等,线圈的磁通量始终为零,没有发生变化,线圈无感应电流,故C正确;线圈从P点到M点与从P点到N点,线圈的磁通量变化量相同,从P点到M点所用时间较从P点到N点的时间长,根据法拉第电磁感应定律,可知两次的感应电动势不相等,故D错误。3.(2022·浙江1月选考,13)如图11所示,将一通电螺线管竖直放置,螺线管内部形成方向竖直向上、磁感应强度大小B=kt的匀强磁场,在内部用绝缘轻绳悬挂一与螺线管共轴的金属薄圆管,其电阻率为ρ、高度为h、半径为r、厚度为d(d≪r),则( )图11A.从上向下看,圆管中的感应电流为逆时针方向B.圆管的感应电动势大小为C.圆管的热功率大小为D.轻绳对圆管的拉力随时间减小答案 C解析 穿过圆管的磁通量向上逐渐增加,根据楞次定律可知,从上向下看,圆管中的感应电流为顺时针方向,选项A错误;根据法拉第电磁感应定律可得圆管中的感应电动势为E==πr2=kπr2,选项B错误;圆管导体的电阻R=ρ,导体长度L指的是电流流动的长度2πr,将金属薄管展开,则导体横截面积为dh,所以圆管的热功率大小P===,选项C正确;根据左手定则可知,圆管中各段所受安培力方向均指向圆管的轴线,因此轻绳对圆管的拉力的合力始终等于圆管的重力,不随时间变化,选项D错误。4.(2021·山东高考,8)迷你系绳卫星在地球赤道正上方的电离层中,沿圆形轨道绕地飞行。系绳卫星由两子卫星组成,它们之间的导体绳沿地球半径方向,如图12所示。在电池和感应电动势的共同作用下,导体绳中形成指向地心的电流,等效总电阻为r。导体绳所受的安培力克服大小为f的环境阻力,可使卫星保持在原轨道上。已知卫星离地平均高度为H,导体绳长为L(L≪H),地球半径为R、质量为M,轨道处磁感应强度大小为B,方向垂直于赤道平面。忽略地球自转的影响。据此可得,电池电动势为( )图12A.BL+ B.BL-C.BL+ D.BL-答案 A解析 根据右手定则,导体绳切割磁感线产生的感应电动势方向向上,是由于L≪H,可认为导体绳平动切割磁感线,其切割电动势大小为BLv,则导体绳中总电动势为E总=E电-BLv;对卫星由万有引力等于向心力G=m,解得v=;由题意BIL=f, 其中I=,联立可得E电=BL+,故A正确,B、C、D错误。1.(2022·哈尔滨九中模拟)将一段铜制裸导线弯折成如图1甲所示形状的线框,将它置于一节干电池的正极上(线框上端的弯折位置与正极良好接触),一块圆柱形强磁铁N极向上吸附于电池的负极,使导线框下面的两端P、Q套在磁铁上并与磁铁表面保持良好接触,放手后线框就会发生转动,从而制成了一个“简易电动机”,如图乙所示。关于该电动机,下列说法正确的是( )图1A.俯视,线框将逆时针转动B.若将裸导线改成漆包线,对漆包线不做任何处理也能成功转动C.若线框电阻不受发热影响,则线框从静止开始转动的过程中,线框中电流保持不变D.电池的输出功率一定大于线框转动时的机械功率答案 D解析 题图乙所示位置,根据左手定则,线框左半部分所受安培力的合力方向向里,右半部分所受安培力的合力方向向外,从上向下看,线框沿顺时针方向转动,故A错误;漆包线外面是绝缘层,则与电池连接后导线内没有电流,导线框不能转动,故B错误;线框从静止开始旋转达到稳定的过程中,导线框切割磁感线会产生反电动势,电流会减小,故C错误;电池的输出功率一部分转化为线框转动的机械功率,一部分电阻产生热量,故D正确。2.(多选)(2022·大庆实验中学模拟)如图2所示,电灯A和B与固定电阻的阻值均为R,L是自感系数很大的线圈。当S1闭合、S2断开且电路稳定时,A、B亮度相同,再闭合S2,待电路稳定后将S1断开瞬间,下列说法正确的是( )图2A.B立即熄灭B.A灯将比原来更亮一些后再熄灭C.有电流通过B灯,方向为c→dD.有电流通过A灯,方向为a→b答案 AD解析 S1闭合、S2断开且电路稳定时两灯亮度相同,说明L的直流电阻也为R。闭合S2后,L与A灯并联,R与B灯并联,它们的电流均相等,当断开S2后,L将阻碍自身电流的减小,即该电流还会维持一段时间,在这段时间里,因S2闭合,电流不可能经过B灯和R,只能通过A灯形成c→L→a→b的电流,故A、D正确,C错误;由于自感形成的电流是在L原来电流的基础上逐渐减小的,并没有超过A灯原来的电流,故A灯虽推迟一会熄灭,但不会比原来更亮,故B错误。3.如图3所示为家用单相电能表的结构示意图,其中电流线圈串联在电路中,电压线圈并联在电路中,通过电流线圈和电压线圈的交变电流产生的交变磁场使铝盘中产生涡旋电流,交变磁场对涡旋电流的安培力推动铝盘转动,转动方向如图中箭头所示。旁边还固定一块蹄形永久磁体,铝盘转动时要从磁体两极之间通过。关于家用单相电能表,下列说法正确的是( )图3A.用户功率越大,电压线圈在铝盘中产生的涡流越大B.用户功率减小,电流线圈在铝盘中产生的涡流变大C.永久磁体对铝盘起着电磁阻尼的作用D.当停止用电时,永久磁铁可以保持铝盘继续转动答案 C解析 电流线圈串联在电路中,用户功率越大则电流越大,产生的磁场越强,则涡流越大,而电压线圈并联在电路中,其电流与用户功率无关,电流大小不变,因此在铝盘中产生的涡流不变,故A、B错误;停止用电时,铝盘失去继续转动的动力,线圈转动切割永久磁体产生电磁阻尼效果,避免由于惯性继续转动而带来计量误差,故C正确,D错误。4.(2022·广东韶关模拟)如图4所示,某同学用玻璃皿在中心放一个圆柱形电极接电源的负极,沿边缘放一个圆环形电极接电源的正极做“旋转的液体的实验”,若蹄形磁体两极间正对部分的磁场视为匀强磁场,磁感应强度为B=0.1 T,玻璃皿的横截面的半径为a=0.05 m,电源的电动势为E=3 V,内阻r=0.1 Ω,限流电阻R0=4.9 Ω,玻璃皿中两电极间液体的等效电阻为R=0.9 Ω,闭合开关后当液体旋转时电压表的示数恒为1.5 V,则( )图4A.由上往下看,液体做顺时针旋转B.液体所受的安培力做负功C.闭合开关10 s,液体产生的热量4.5 JD.闭合开关后,液体电热功率为0.081 W答案 D解析 由于中心放一个圆柱形电极接电源的负极,沿边缘放一个圆环形电极接电源的正极,在电源外部电流由正极流向负极,因此电流由边缘流向中心;器皿所在处的磁场竖直向上,由左手定则可知,导电液体受到的磁场力沿逆时针方向,因此液体沿逆时针方向旋转,A错误;液体受到的安培力使其旋转,故安培力做正功,B错误;回路电流I==0.3 A,液体的等效电阻为R=0.9 Ω,10 s内液体产生的热量为Q=I2Rt=0.32×0.9×10 J=0.81 J,C错误;玻璃皿中两电极间液体的等效电阻为R=0.9 Ω,则液体热功率为P热=I2R=0.32×0.9 W=0.081 W,D正确。5.(2022·广东七校联考)质量为M的铜环放在水平桌面上,质量为m的圆柱形永磁体轴线与铜环轴线重合,下端为N极,将永磁体由静止释放,下落高度h到达P点时速度大小为v,向下的加速度大小为a,重力加速度为g,不计空气阻力,则( )图5A.俯视看,铜环中感应电流沿顺时针方向B.永磁体下落的过程中,铜环对它的作用力方向可能竖直向下C.在P点,铜环对桌面的压力大小为Mg+mg-maD.在P点,铜环中产生的焦耳热为mgh+mv2答案 C解析 根据楞次定律,俯视看,铜环中感应电流沿逆时针方向,A错误;根据楞次定律,感应电流的磁场阻碍永磁体和铜环的相对运动,铜环对它的作用力竖直向上,B错误;永磁体运动到P点时,设铜环电流对永磁体的作用力为F,则mg-F=ma,根据牛顿第三定律,永磁体磁场对电流的作用力向下,大小也为mg-ma,此时铜环对桌面的压力大小为Mg+mg-ma,C正确;根据能量守恒定律,永磁体运动到P点时,铜环中的焦耳热为Q=mgh-mv2,D错误。6.如图6甲所示,一个圆形线圈用绝缘杆固定在天花板上,线圈的匝数为n,半径为r,总电阻为R,线圈平面与匀强磁场垂直,且下面一半处在磁场中,t=0时磁感应强度的方向如图甲所示,磁感应强度B随时间t的变化关系如图乙所示。下列说法正确的是( )图6A.在0~2t0的时间间隔内线圈内感应电流先沿顺时针方向后沿逆时针方向B.在0~2t0的时间间隔内线圈受到的安培力先向上后向下C.在0~t0的时间间隔内线圈中感应电流的大小为D.在t0时线圈受到的安培力的大小为答案 C解析 由楞次定律可知,在0~2t0的时间间隔内线圈内感应电流始终沿顺时针方向,故A错误;感应电流始终沿顺时针方向,由左手定则可知,在0~2t0的时间间隔内线圈受到的安培力先向下后向上,故B错误;由法拉第电磁感应定律可知,感应电动势E===n·πr2·,由欧姆定律可知,在0~t0的时间间隔内线圈中感应电流的大小I==,故C正确;由题图乙所示图像可知,在t0时磁感应强度大小B=,线圈所受安培力大小F=nIlB=,故D错误。7.(多选)(2022·全国甲卷,20)如图7,两根相互平行的光滑长直金属导轨固定在水平绝缘桌面上,在导轨的左端接入电容为C的电容器和阻值为R的电阻。质量为m、阻值也为R的导体棒MN静止于导轨上,与导轨垂直,且接触良好,导轨电阻忽略不计,整个系统处于方向竖直向下的匀强磁场中。开始时,电容器所带的电荷量为Q,合上开关S后( )图7A.通过导体棒MN电流的最大值为B.导体棒MN向右先加速、后匀速运动C.导体棒MN速度最大时所受的安培力也最大D.电阻R上产生的焦耳热大于导体棒MN上产生的焦耳热答案 AD解析 开始时电容器两极板间的电压U=,合上开关瞬间,通过导体棒的电流I==,随着电容器放电,通过电阻、导体棒的电流不断减小,所以在开关闭合瞬间,导体棒所受安培力最大,此时速度为零,A项正确,C项错误;由于回路中有电阻与导体棒,最终电能完全转化为焦耳热,故导体棒最终必定静止,B项错误;由于导体棒切割磁感线,产生感应电动势,所以通过导体棒的电流始终小于通过电阻的电流,由焦耳定律可知,电阻R上产生的焦耳热大于导体棒MN上产生的焦耳热,D项正确。8.(2022·广东佛山模拟)如图8所示,在边长为a的正方形区域内有匀强磁场,磁感应强度为B,其方向垂直纸面向外,一个边长也为a的正方形导线框EFGH正好与上述磁场区域的边界重合,现使导线框以周期T绕其中心O点在纸面内匀速转动,经过导线框转到图中虚线位置,已知导线框的总电阻为R,则在这时间内( )图8A.因不知是顺时针转动还是逆时针转动,所以不能判断导线框中的感应电流方向B.导线框中感应电流方向为E→F→G→H→EC.通过导线框中任一横截面的电荷量为D.平均感应电动势大小等于答案 D解析 不论线框是顺时针还是逆时针方向转动,线框的磁通量都是变小的。根据楞次定律,感应电流产生的磁场跟原磁场方向相同,即感应电流产生的磁场方向为垂直纸面向外,根据右手螺旋定则,我们可以判断出感应电流的方向为E→H→G→F→E,A、B错误;如图所示,有OC=a,OA=a,AB=AC,根据几何关系可求出有磁场穿过的面积变化为ΔS=(3-2)a2,根据法拉第电磁感应定律得平均感应电动势为==,联立解得=,通过导线框横截面的电荷量为q=Δt=Δt=,C错误,D正确。9.(2022·山东枣庄模拟)半径分别为r和4r的同心圆形导轨固定在同一水平面内,一根长为3r、电阻为R的均匀金属棒MN置于圆导轨上,NM的延长线通过圆导轨中心O,在两导轨之间接阻值分别为R1=R、R2=3R的两定值电阻,装置的俯视图如图9所示。整个装置位于匀强磁场中,磁感应强度的大小为B,方向竖直向下。金属棒在水平外力作用下以角速度ω绕圆心O顺时针匀速转动,在转动过程中始终与导轨保持良好接触,不跟电阻相碰,导轨电阻忽略不计。下列说法正确的是( )图9A.金属棒中电流从N流向MB.金属棒转动产生的电动势为Bωr2C.电阻R1中电流为D.水平外力做功的功率为答案 D解析 磁感应强度方向竖直向下,导体棒顺时针匀速转动,由右手定则可知,金属棒中电流从M流向N,A错误;由法拉第电磁感应定律公式E=BLv,可得金属棒转动产生的电动势为E=B(4r)2ω-Br2ω=Bωr2,B错误;由闭合电路欧姆定律,可得电路中的电流为I===,电阻R1中电流为IR1=I=×=,C错误;由能量守恒定律,可得水平外力做功的功率为P=EI=Bωr2×=,D正确。10.(多选)(2022·广东深圳模拟)如图10甲所示,正方形线圈abcd内有垂直于线圈的匀强磁场,已知线圈匝数n=10,边长ab=1 m,线圈总电阻r=1 Ω,线圈内磁感应强度随时间的变化情况如图乙所示。设图示的磁场方向与感应电流方向为正方向,则下列有关线圈的电动势e,感应电流i,焦耳热Q以及ab边受到的安培力F(取向下为正方向)随时间t的变化图像正确的是( )图10答案 CD解析 0~1 s内产生的感应电动势为e1==2 V,方向为逆时针,同理1~5 s内产生的感应电动势为e2==1 V,方向为顺时针,A错误;对应0~1 s内的感应电流大小为i1==2 A,方向为逆时针(负值),同理1~5 s内的感应电流大小为i2=1 A,方向为顺时针(正值),B错误;ab边受到的安培力大小为F=nBiL,可知0~1 s内0≤F≤4 N,方向向下,1~3 s内0≤F≤2 N,方向向上,3~5 s内0≤F≤2 N,方向向下,C正确;线圈产生的焦耳热为Q=eit,0~1 s内Q1=J,1~5 s内Q2=4 J,D正确。11.(2022·广东珠海模拟)如图11甲所示,面积S=0.2 m2的线圈,匝数n=630匝,总电阻r=1.0 Ω,线圈处在变化的磁场中,设磁场垂直纸面向外为正方向,磁感应强度B随时间t按图乙所示规律变化,方向垂直线圈平面,图甲中传感器可看成一个纯电阻R,并标有“3 V,0.9 W”,滑动变阻器R0上标有“10 Ω,1 A”。则下列说法正确的是( )图11A.电流表中的电流方向向左B.线圈中产生的感应电动势为定值C.为了保证电路的安全,电路中允许通过的电流最大值为1 AD.若滑动变阻器的滑片置于最左端,为了保证电路的安全,图乙中的t0最小值为20 s答案 B解析 根据楞次定律,回路中产生顺时针方向的电流,电流表中的电流方向向右,故A错误;因为恒定,所以根据法拉第电磁感应定律E=nS,线圈中产生恒定的感应电动势,故B正确;传感器正常工作时电流为I== A=0.3 A,变阻器的工作电流是1 A,所以电路允许通过的最大电流为0.3 A,故C错误;滑动变阻器触头位于最左端时外电路电阻为R外=R+R0,其中R==10 Ω,电源电动势的最大值为E=I(R外+r)=6.3 V,由法拉第电磁感应定律E=n==,得t0=40 s,故D错误。12.(2022·全国乙卷,21)如图12,一不可伸长的细绳的上端固定,下端系在边长为l=0.40 m的正方形金属框的一个顶点上。金属框的一条对角线水平,其下方有方向垂直于金属框所在平面的匀强磁场。已知构成金属框的导线单位长度的阻值为λ=5.0×10-3 Ω/m;在t=0到t=3.0 s时间内,磁感应强度大小随时间t的变化关系为B(t)=0.3-0.1t(SI)。求:图12(1)t=2.0 s时金属框所受安培力的大小;(2)在t=0到t=2.0 s时间内金属框产生的焦耳热。答案 (1)0.04 N (2)0.016 J解析 (1)金属框的总电阻为R=4lλ=4×0.40×5.0×10-3 Ω=0.008 Ω金属框中产生的感应电动势为E===0.1××0.42 V=0.008 V金属框中的电流为I==1 At=2.0 s时磁感应强度大小为B2=(0.3-0.1×2.0) T=0.1 T金属框处于磁场中的有效长度为L=l此时金属框所受安培力大小为FA=ILB2=1××0.4×0.1 N=0.04 N。(2)0~2.0 s时间内金属框产生的焦耳热为Q=I2Rt′=12×0.008×2.0 J=0.016 J。
相关试卷
这是一份2023版高考物理创新设计二轮复习讲义大题增分指导(三) 电路与电磁感应,共3页。
这是一份2023版高考物理创新设计二轮复习讲义第19课时 电学实验,共37页。
这是一份2023版高考物理创新设计二轮复习讲义第18课时 力学实验,共35页。

