福建省泉州市永春县2021-2022学年七年级下学期期末考试历史试卷(无答案)
展开历史试题
(满分:100分。考试时间:60分钟;考试形式:闭卷)
第Ⅰ卷(选择题60分)
一、选择题共30小题,每小题2分, 共60分。在每小题给出的四个选项中。只有一项是符合题目要求的。
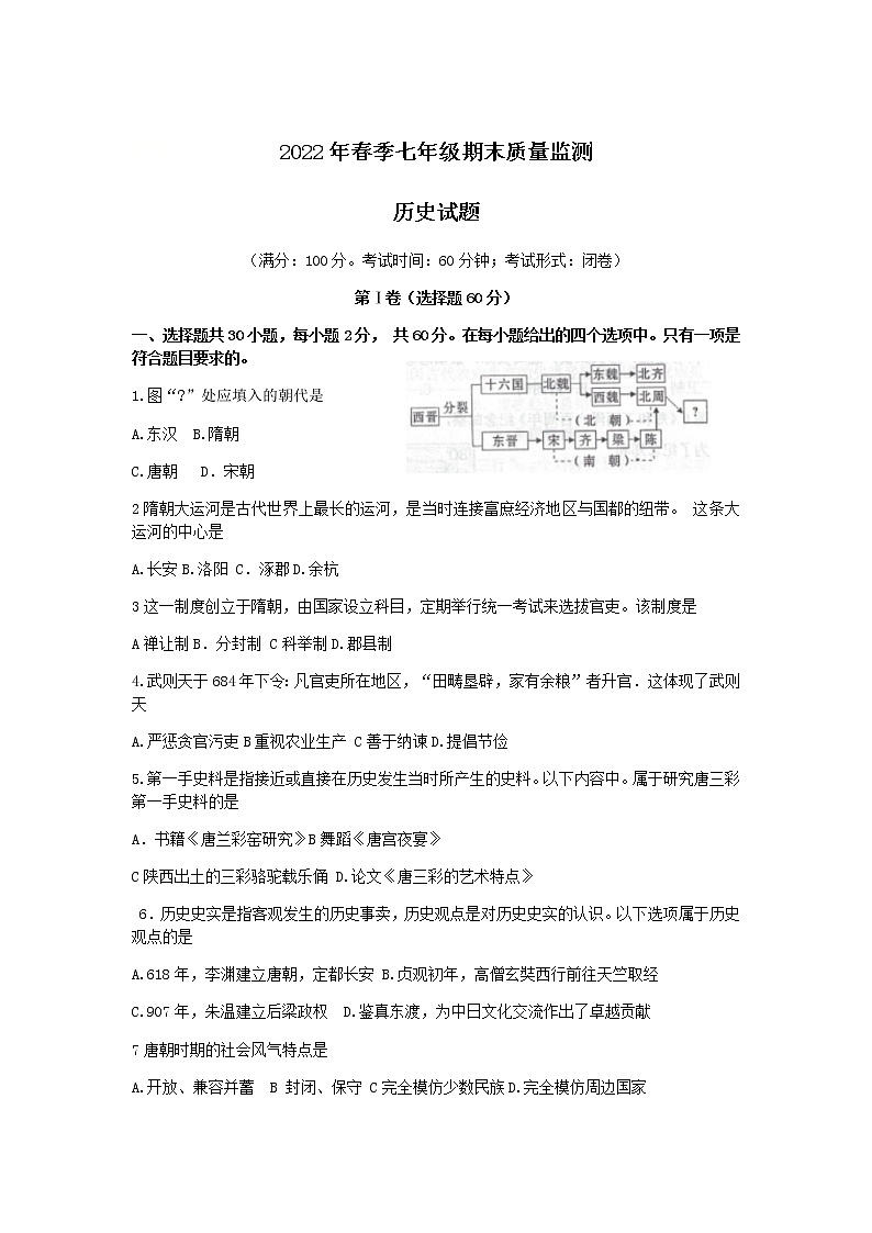
1.图“?”处应填入的朝代是
A.东汉 B.隋朝
C.唐朝 D.宋朝
2隋朝大运河是古代世界上最长的运河,是当时连接富庶经济地区与国都的纽带。 这条大运河的中心是
A.长安B.洛阳 C.涿郡D.余杭
3这一制度创立于隋朝,由国家设立科目,定期举行统一考试来选拔官吏。该制度是
A禅让制B.分封制 C科举制D.郡县制
4.武则天于684年下令:凡官吏所在地区,“田畴垦辟,家有余粮”者升官.这体现了武则天
A.严惩贪官污吏B重视农业生产 C善于纳谏D.提倡节俭
5.第一手史料是指接近或直接在历史发生当时所产生的史料。以下内容中。属于研究唐三彩第一手史料的是
A.书籍《唐兰彩窑研究》B舞蹈《唐宫夜宴》
C陕西出土的三彩骆驼载乐俑 D.论文《唐三彩的艺术特点》
6.历史史实是指客观发生的历史事卖,历史观点是对历史史实的认识。以下选项属于历史观点的是
A.618年,李渊建立唐朝,定都长安 B.贞观初年,高僧玄奘西行前往天竺取经
C.907年,朱温建立后梁政权 D.鉴真东渡,为中日文化交流作出了卓越贡献
7唐朝时期的社会风气特点是
A.开放、兼容并蓄 B 封闭、保守 C完全模仿少数民族D.完全模仿周边国家
8.图2内容印证了唐朝
A.民族关系和睦
B.社会风气开放
C.对外交往活跃
D.经济生产繁荣图
9.唐太宗统治时期,政治比较清明,经济得到进一步发展,国力增强,文教昌盛, 历史上称之为
A.文景之治B.贞观之治C.光武中兴D.开元盛世
10.他的诗淳朴厚重,反映了历史的真情实况,故有“诗史”之称。他是
A,李白B.杜甫 C.白居易 D.苏轼
11.图3所示书籍可用于研究
A.中华文明的起源
B.早期国家的变革
C.繁荣开放的时代
D.民族政权的并立 图3
12.张端义在《贵耳集》中写道:“满朝朱紫贵,尽是读书人”。此则史料主要表明宋朝
A.设立军机处B.罢黜百家,独尊儒术
C.重文轻武 D.实行行省制度
13.图4中“战争结果.处应该入
A.双方从此交恶 B.导致北宋灭亡
C 签订“澶渊之盟” D.实现全国统一 图4
14.宋朝时期,海外贸易兴盛, 在主要港口设立相关机构加以管理。其中“机构”是指
A.市舶司B.尚书省 C.转运使 D.御史台
16.北宋时期铸币量很大,最多时高出盛唐十余倍,但仍不能满足商业发展需要。 这助推了 A.草市的兴起 B.夜市的产生C 交子的出现 B.瓦子的开设
16“山外青山楼外楼,西湖歌舞几时休。 暖风熏得游人醉,直把杭州作汴州。”该诗歌反映的时代背景是
A.南宋偏安江南 B隋炀帝下江南 C.北宋与西夏对峙 D.铁木真统一蒙古
17.宋代时期常有民众在清明等节日故风筝,还出现了“圆社”等专业的球类社团,这表明 A.科技进步B 节日众多 C.市民文化生活丰富 D.出现民族融合
18.图5是小集同学的学习笔记, 其中①处应该
A.毕昇
B 李时珍
C.宋应星
D 徐光启 图5
19.司马光《资治通鉴》的步伐残稿整整堆满了两间房子,有人翻阅其中的篇章,竟没看到一个写得潦草的字。这表明他
A.治学严谨B.注重模仿C.勤奋好学D.品德高尚
20. 1211年,忽必烈改国号为元,这一时间也可以表述为
A.12世纪70年代B. 12世纪80年代 C. 13世纪70年代D. 13世纪30年代
21.“内容空疏,形式呆板,脱离实际,禁锢思想”。材料描述的是
A.厂卫制B. 内阁制C.文字狱D.八股文
22.图6《郑和下西洋六百周年》纪念邮票,主题为郑和像、睦邻友好、科学航海。它是为了纪念郑和
A.开疆拓士
B.发展贸易
C.航海创举
D.换取奇珍
23.明朝时,据说有一位将领发明了一种专门对付倭寇,形制似扫帚的武器称为“狼筅”。“狼筅”挡驾刀枪及发动进攻的效果尤佳。这位抗倭将领是
A.郑成功B.岳飞C.戚继光D文天祥
24. “1629年李台成起义并提出‘均田免赋’等口号;1643年他在襄阳称王;1644 年李自成在西安建立大顺政权。”材料反映的是李自成起义的
A.原因B.过程C.结果D.影响
25.导致表1所示耕地面积变化的主要因素是
A.种植技术的改进 B.垦荒政策的推行
C.经济作物的推广D.商品贸易的发达
26.下列著作能够为防治新型冠状病毒肺炎提供借鉴的是
A. 《齐民要术》B. 《大唐西域记》 C. 《兰亨集序》 D. 《本草纲目》
27. 表2为明代的代表性科技著述及共内容,据此可知当时的科技研究
表2
A.体系日趋究善B.重视经验总结 C 涉及领域广泛D.注重逻辑推理
28. 1757年,清政府只特许设立“广州十三行”一个对外贸易机构,负责承销外商进口货物, 并管理外国商人。这体现的是清政府的哪一政策?
A.整顿吏治 B.对外开放 C.重农抑商 D.闭关锁国
29.与图7“读书摘要”有关的作品是
A.《窦娥冤》
B.《水浒传》
C 《西游记》
D《红楼梦》 图7
30.徽调不断吸收昆曲、秦腔、京调、汉剧等地方戏优点加以创造改进,在道光年间逐渐形成新剧种“皮黄戏”。后被称为“京剧”。这表明京剧
A.博采众长 B.独树一帜C.古朴厚重 D因循守旧
第Ⅱ卷(非选择题叨分)
非选择题共4顺,其中第31题6分,第32题12分,第33题12分,第34题10分.
31.(6分)阅读材料表3,完成下列要求。
表3中国古代经济重心南移过程
(1)根据材料,简述唐朝生产工具创新的表现。(2分)
(2)小历根据材料得出“北人南迁是经济重心南移的主要原因”;小史则认为“政治中心南移是经济重心南移的主要原因”。对此你有何看法?结合所学知识,简要说明理由。(4分)
32. (12分)阅读材料,完成下列要求。
材料一
表4古代中国政治制度一览表
材料二 明初袭元制,设左、右相,独掌中书,统领六部……帝日感威胁。故设皇太子预政,以架空中书省职能……此后,扩充六部,六部尚书直柄帝命……洪武十三年,借“胡惟庸案”,废丞相,罢中书。
——摘编自赵毅 罗东阳《朱元璋废丞相论》
(1)根据材料一结合所学知识,简述导致唐朝藩镇割据局面形成的历史事件。(2分)
(2)根据材料二,概括明朝废丞相的原因及明初削弱相权的措施。(6分)
(3)根据以上材料结合所学知识,归纳中国古代政治发展趋势。简出析现这一趋势的根源 (4分)
33. (12分)阅读材料,完成下列要求。
材料一
材料二 长城阻挡了游教民族南下,减少了南北民族间的杀伐。民族间物质交流纳入和平有序的轨道。在“互市”贸易中,中原的铁器 、丝绸等产品,交换北方的牛、马、皮货等,经济文化交流在长城关口处友好、公平的进行,对南北民族的社会发展都有积极的作用。
——摘编自蓝勇《中国历史地理》
(1)根据材料一,概括朱棣在北京修建宫殿的目的,井简述北京故宫的布局特点。 (4分)
(2)根据材料二并结合所学知识说明长城的功能。(4分)
(3)根据材料一、二并结合所学知识归纳长城、故宫的共同点。(4分)
34. (10分)阅读材料,完成下列要求。
(1)根据材料结合所学知识,写出材料中与图12中的①处相匹配的图片序号。 (2分)
(2)阅读以上材料,任选两幅图围绕其反映的主题提炼出一个观点,并结合材料和所学中国古代史知识加以论述。(8分。要求:观点明确,史论结合,条理清楚)
著述
内容
《天工开物》
对我国古代的农业和手工业生产技术进行了全面的总结
《农政全书》
全面总结我国古代农业生产的先进经验和创新研究成果
明朝永乐年间,夺得帝位的朱棣,为了达到威震北方、控驭全国的目的,迁都北京,并修建了比南京更为壮丽的北京宫殿。
——摘编自万依《故宫——东方建筑的瑰宝》
图8 中国人民银行2020年发行纪念币
2022-2023学年福建省泉州市永春县七年级(下)期末历史试卷(含答案解析): 这是一份2022-2023学年福建省泉州市永春县七年级(下)期末历史试卷(含答案解析),共19页。
2022-2023学年福建省泉州市永春县七年级(下)期末历史试卷(含解析): 这是一份2022-2023学年福建省泉州市永春县七年级(下)期末历史试卷(含解析),共18页。试卷主要包含了单选题,材料解析题等内容,欢迎下载使用。
2022-2023学年福建省泉州市永春县七年级(下)期末历史试卷(含解析): 这是一份2022-2023学年福建省泉州市永春县七年级(下)期末历史试卷(含解析),共18页。试卷主要包含了单选题,材料解析题等内容,欢迎下载使用。

