福建省霞浦第一中学2022-2023学年高一上学期期末线上质量检测历史试题
展开福建省宁德市霞浦县2022-2023学年高一下学期期末质量检测历史试题: 这是一份福建省宁德市霞浦县2022-2023学年高一下学期期末质量检测历史试题,文件包含高一历史试题docx、高一历史试题参考答案及评分标准docx等2份试卷配套教学资源,其中试卷共13页, 欢迎下载使用。
2022-2023学年福建省宁德市霞浦县高一下学期期中质量检测历史试题含解析: 这是一份2022-2023学年福建省宁德市霞浦县高一下学期期中质量检测历史试题含解析,共16页。
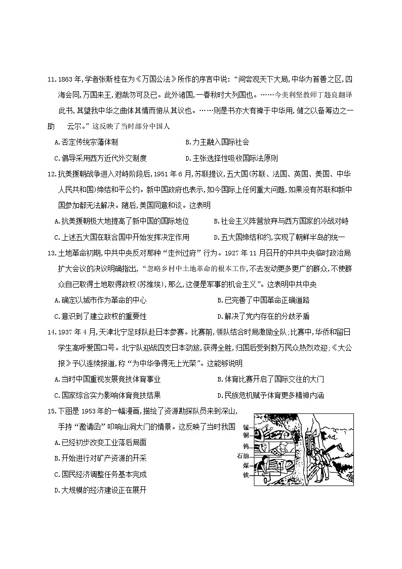
福建省宁德市霞浦县2022-2023学年高一下学期期中质量检测历史试题: 这是一份福建省宁德市霞浦县2022-2023学年高一下学期期中质量检测历史试题,文件包含高一历史试题docx、高一历史试题参考答案及评分标准docx等2份试卷配套教学资源,其中试卷共14页, 欢迎下载使用。

