










人教部编版四年级下册口语交际:转述精品课件ppt
展开口语交际:转述 学习任务单
学习任务一:游戏导入,引出话题
1.传话游戏
2.把话转告给别人听,可以叫传话,捎口信,也可以叫转述。
3.明确转述要点:
听清要点,不遗漏主要信息。
说得明白,注意人称的转换。
要有礼貌,注意说话的语气。
学习任务二:模拟转述,练习捕捉信息
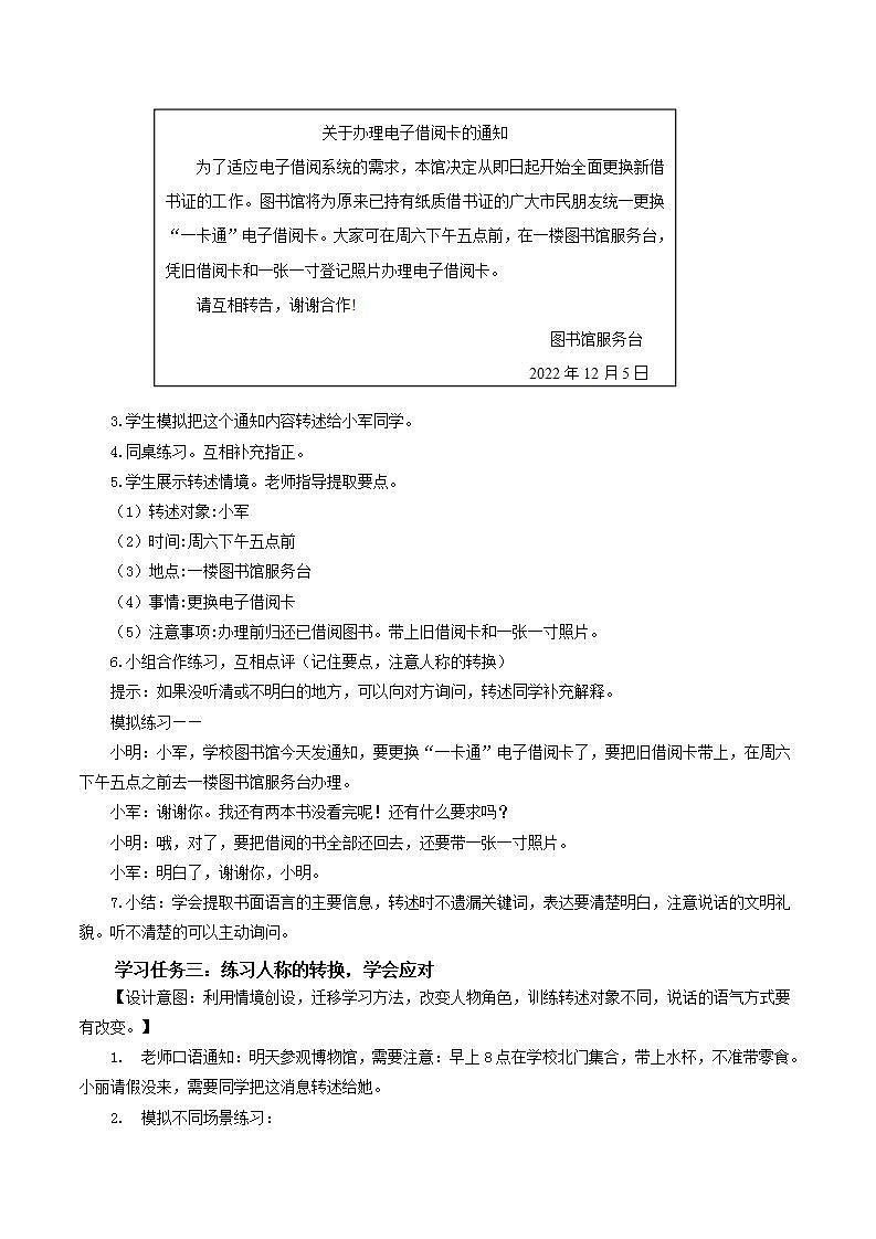
1.转述学校图书馆更换借阅卡的通知
- 转述给小军:
学习任务三:练习人称的转换,学会应对
1.情境创设:
老师上课通知:明天参观博物馆,需要注意:早上8点在学校北门集合,带上水杯,不准带零食。
2.小丽请假没来,需要同学把这消息转述给她。
3.模拟不同场景练习:
情境一:(小芳给小丽打电话通知)
情境二:(小芳打电话,小丽妈妈接的电话,小芳如何转述。)
学习任务四:创设情境,练好多种转述
1.根据班级通知,转述给家长
2.练习转述:
【参考答案】
学习任务二:
小明:小军,学校图书馆今天发通知,要更换“一卡通”电子借阅卡了,要把旧借阅卡带上,在周六下午五点之前去一楼图书馆服务台办理。
小军:谢谢你。我还有两本书没看完呢!还有什么要求吗?
小明:哦,对了,要把借阅的书全部还回去,还要带一张一寸照片。
小军:明白了,谢谢你,小明。
学习任务三:
情境一:(小芳给小丽打电话通知)
小芳:喂,小丽吗?老师通知明天我们要去参观博物馆,早上8点在学校北门集合。你可以带上水杯,不能带零食哦。
小丽:哦,知道了,谢谢你。准时到。
情境二:(小芳打电话,小丽妈妈接的电话,小芳如何转述。)
小芳:喂,阿姨,您好!我是小丽的同学小芳。老师通知明天我们要去参观博物馆,早上8点在学校北门集合。让她带上水杯,不能带零食。
小丽妈妈:好的,等她回来我告诉她。谢谢你打电话来。
小芳:不客气,我们是好朋友么。阿姨,再见!
学习任务四:
情境展示:
李刚:爸爸,老师通知,这周五下午两点半,在我们班教室召开家长会,交流家庭阅读情况,还要评选“书香家庭”呢。你要带好纸笔,以便记录和填写选票。学校不好停车,你坐公共车去吧。记住提前十分钟到会场,开会期间关闭手机,不要随意走动,保持安静。
人教部编版四年级下册口语交际:转述优质ppt课件: 这是一份人教部编版四年级下册口语交际:转述优质ppt课件,共19页。PPT课件主要包含了❋新课导入,❋试一试,❋交际指导,❋交际示范,拓展延伸,记住要点,复述一次,注意人称文明礼貌,演一演,课后作业等内容,欢迎下载使用。
2020-2021学年第一单元口语交际:转述教学演示课件ppt: 这是一份2020-2021学年第一单元口语交际:转述教学演示课件ppt,共6页。
2021学年口语交际:转述教课课件ppt: 这是一份2021学年口语交际:转述教课课件ppt,共20页。PPT课件主要包含了转述要点,听得清,记得住,说明白,人称的转换,当面转述,电话转述等内容,欢迎下载使用。
