














所属成套资源:人教版(PEP)英语五年级下学期PPT课件+教学设计+教案+练习+音视频素材+其他整册
- 【精品配套备课包】五年级下册英语-Unit 1 My day Part A Let's learn课件+教案+学案+练习+音视频素材人教PEP 课件 0 次下载
- 【精品配套备课包】五年级下册英语-Unit 1 My day Part A Let's talk课件+教案+学案+练习+名师讲课稿+音视频素材人教PEP 课件 0 次下载
- 【精品配套备课包】五年级下册英语-Unit 1 My day Part B Let's talk课件+教案+学案+练习+内嵌素材人教PEP 课件 0 次下载
- 【精品配套备课包】五年级下册英语-Unit 1 My day Part B Let's learn课件+教案+学案+练习+内嵌素材人教PEP 课件 0 次下载
- 【精品配套备课包】五年级下册英语-Unit 1 My day Part B Read and write课件+教案+学案+练习+内嵌素材人教PEP 课件 0 次下载
英语五年级下册Unit 1 My day Part A备课课件ppt
展开
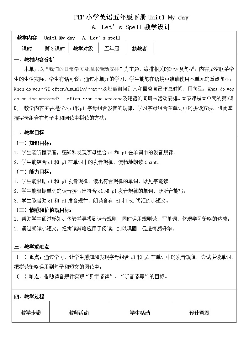
这是一份英语五年级下册Unit 1 My day Part A备课课件ppt,文件包含五年级下册Unit1第三课时ALetsspell课件pptx、学案doc、教学设计Unit1第3课时ALetsspelldoc、课堂作业Unit1第3课时ALetsspelldocx、听力材料docx、课后作业Unit1第课时ALetsspelldocx、一listenandstandupmp3、二listenandstandupmp3、Bingo游戏录音mp3、Bingo游戏规则mp3、Listenandcompletemp3、Letsread一mp4、Letsread二mp4、PhonicsSong-AlphabetSong-LetterSounds-Signingforbabies-ASL-PattyShukla1截取视频mp4、p6Achantswf等15份课件配套教学资源,其中PPT共31页, 欢迎下载使用。
听力材料Listen and stand up (一)1. please, play, plant, clock2. plan , plate, class , plot3. glue, clean, flash , plane[来源:学科网ZXXK]4. place, plum, glace, clever Listen and stand up (二)1. class, clean, clever, eggplant2. club, please, close, clear3. clue, glue , plate, black4. play, clip, blue, clash Bingo 1. people, clock, please, player, clean, clear, [来源:Zxxk.Com]2. class play clothes people clock clear [来源:学+科+网Z+X+X+K]3. play clear clock classroom cloudy playround4. eggplant people clock plate clothes player [来源:学科网ZXXK]
相关课件
这是一份人教版 (PEP)五年级下册Unit 1 My day Part B备课课件ppt,文件包含五下Unit1第五课时BLetslearn教学课件pptx、五下Unit1第五课时BLetslearnpptx、五下Unit1第五课时BLetslearn学案doc、五下Unit1第五课时BLetslearn教学设计doc、五下Unit1第五课时BLetslearn课后练习doc、五下Unit1第五课时BLetslearn课堂练习doc等6份课件配套教学资源,其中PPT共45页, 欢迎下载使用。
这是一份英语五年级下册Unit 1 My day Part B备课课件ppt,文件包含Unit1第四课时BLetstalk教学课件pptx、Unit1第四课时BLetstalk学案doc、Unit1第四课时BLetstalk教学设计doc、Unit1第四课时BLetstalk课后练习doc、Unit1第四课时BLetstalk课堂练习docx等5份课件配套教学资源,其中PPT共28页, 欢迎下载使用。
这是一份小学英语人教版 (PEP)五年级下册Unit 1 My day Part A备课ppt课件,文件包含Unit1ALetstalk课件pptx、名师讲课稿doc、学案Unit1第1课时ALetstalkdoc、教学设计Unit1第1课时ALetstalkdoc、课后练习Unit1第1课时ALetstalkdoc、课堂练习Unit1第1课时ALetstalkdoc、talk07mp3、p4Atalkswf、432fe877061c89b8403cf0cd2eb1cbf9mp4、238aaf34e40b06850e9a6b2a646708b3mp4、talk03mp3、talk06mp3、talk05mp3、talk04mp3、talk02mp3、talk01mp3、p4Atryswf等17份课件配套教学资源,其中PPT共44页, 欢迎下载使用。