人教部编版四年级下册宿新市徐公店图文ppt课件
展开纯朴的乡村,一道独特的风景,一幅和谐的画卷。
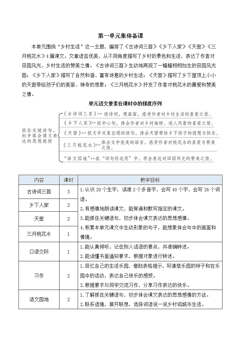
抓住关键语句,初步体会课文表达的思想感情。写喜爱的某个地方,表达出自已的感受。
这是一幅宁静又忙碌的乡村生活图。
四时田园杂兴(其二十五)
1.你能查找三位作者的相关资料,简要介绍他们吗?姓名:范成大号:_________ 朝代:___ 成就:与杨万里、陆游、尤袤合称“___________”
选自“课前预学单”第1题
注意下面不是“木”,是“朩”。
先内后外,“壬”的中间一横略长。
自由朗读这首诗,注意读准字音,边读边圈出诗中要求会写的字。
选自“课中导学单”活动一
活动一:提取信息,了解古诗描写的季节。
《四时田园杂兴》(其二十五)描写的是什么季节的田园风光?你是从哪些地方知道的?
四时田园杂兴(其二十五) [宋]范成大梅子金黄杏子肥,麦花雪白菜花稀。日长篱落无人过,惟有蜻蜓蛱蝶飞。
再读读这首诗,注意读出诗的节奏。
读了“梅子金黄杏子肥,麦花雪白菜花稀”这两句诗,你的眼前浮现出了一幅怎样的画面?( ) A.百花盛开 B.瓜果飘香 C.万物蓬勃生长“日长篱落无人过”从侧面表现出了( )。 A.天气很热 B.农事的繁忙 C.乡村生活的闲适
活动二:抓关键句,想象画面。
选自“课中导学单”活动二
你的眼前浮现出了怎样的画面?
金黄的梅子、果肉肥厚的杏子挂满枝头。
初夏的田野中金灿灿的油菜花已经落去大半,只剩下稀稀落落的残花;一眼望去,全是雪白的麦花。
白天篱笆旁没有行人经过,只有蜻蜓和蝴蝶在飞来飞去。
日长篱落无人过,唯有蜻蜓蛱蝶飞。
初夏的时候,农民们要把成熟的梅子、杏子摘下来,去麦地除草,去油菜地施肥。他们早出晚归,在地里忙着干活,中午也不回家,门前没有人走动,所以白天很少见到行人。
再次齐读,你有什么感受?
诗人描绘了初夏江南的田园风光,表现了乡村生活的恬静安详,表达了他对田园生活的热爱之情。
活动:收集其他描写田园生活的诗句,读一读,体会诗句表达的情感。
示例:1.采菊东篱下,悠然见南山。——[晋]陶渊明《饮酒》(其五)2.昼出耘田夜绩麻,村庄儿女各当家。——[宋]范成大《四时田园杂兴》(其三十一)3.茅檐长扫净无苔,花木成畦手自栽。——[宋]王安石《书湖阴先生壁》
投宿在新市徐公的客店。
上下结构,上面的“宀”要包住下面的“亻”和“百”,下半部分的“亻”窄一些。
左右结构,左窄右宽。右部捺舒展,竖钩宜正。
1.你能查找三位作者的相关资料,简要介绍他们吗?姓名:杨万里号:_____ 朝代:___ 成就:其诗自成一家,独具风格,被称为“_______”
活动一:抓关键词,理解诗意。
篱落疏疏一径深,树头新绿未成阴。
这两句诗中描写的景物有_____、_____、________,它们的特点分别是_____、___、_______。这两句诗写了___(季)南方乡村特有的田园风光。读着这两句诗,我的眼前仿佛出现了这样的画面:_________________________________________________________________________________________________________。
稀稀疏疏的篱笆旁,一条乡间小路伸向远方,客店旁的树还未形成浓密的绿荫,树枝上绽出嫩绿的新叶,迎着春光生长
树叶虽碧绿,可稀稀疏疏的,还没有形成树荫。
一幅美丽、幽静的乡村春景图
是哪些词语让这春天的画面动了起来呢?
儿童急走追黄蝶,飞入菜花无处寻。
儿童 追 黄蝶 飞入 菜花
在这个画面里,最吸引诗人目光的是谁?是谁让整个画面生动起来?
儿童。因为儿童在跑着追黄蝶。这一“动”就使整个画面生动起来了。
活动二:品味语言,想象画面。
读到“儿童急走追黄蝶,飞入菜花无处寻”这两句诗时,我仿佛看到了____________________________________________________________________________;我仿佛听到了____________________________________________。我从中感受到诗人_____的心情。
几个孩童追捕两三只翩飞的黄蝴蝶,却见蝴蝶飞进金灿灿的菜花丛中,怎么也找不到了
孩童的嬉笑声和纷乱的脚步声,还有好奇的惊呼声
联系自己的生活实际,说说孩子是怎么追捕蝴蝶的。
一个小孩从小路上跑过来,看见前边飞着一只黄色的蝴蝶。蝴蝶一会儿停在路边的篱笆上,一会儿飞起来。小孩向前一扑,蝴蝶就扇着翅膀飞走了。就这样,小孩边追边抓,一直没有抓到蝴蝶。一转眼,蝴蝶飞进油菜花丛中,这一大片油菜花,金黄金黄的,小孩怎么也看不到蝴蝶了。只听孩子在小路上懊恼地跺着脚:“哎——”我还听见小鸟的叫声,仿佛在笑他呢。
宿新市徐公店[宋]杨万里篱落疏疏/一径深,树头新绿/未成阴。儿童急走/追黄蝶,飞入菜花/无处寻。
随着音乐诵读古诗,读出自己的感受。
儿童天真可爱、无拘无束
活动:比较阅读,体会情感。
宿新市徐公店[宋]杨万里篱落疏疏一径深,树头新绿未成阴。儿童急走追黄蝶,飞入菜花无处寻。
这两首诗的相同点:作者都是____代诗人,两首诗都是___言诗,描写的都是_____风光,诗中都有___(态)和___(态)的描写。
2.这两首诗的不同点:
(1)季节不同:《四时田园杂兴》(其二十五)描写的是___季风光,从“_________”“_______”“_________”“_______”中可以看出来;《宿新市徐公店》描写的是___季风光,从“_________”和“_____”中可以看出来。
(2)情感不同:《四时田园杂兴》(其二十五)表达的是对辛勤劳动的农民的_____,从“_______”一词中可以体会到;《宿新市徐公店》表达的是对_____的喜爱,从“_____”和“___”这两个动词,可以体会到_____的天真活泼、自由自在。
儿童 追 黄蝶 飞入 菜花
1.你能查找三位作者的相关资料,简要介绍他们吗?姓名:辛弃疾号:_____ 朝代:___ 成就:词以_____为主,与_____并称为“苏辛”。
清平乐·村居[宋]辛弃疾 茅檐低小,溪上青青草。醉里吴音相媚好,白发谁家翁媪? 大儿锄豆溪东,中儿正织鸡笼。最喜小儿亡赖,溪头卧剥莲蓬。
读一读,圈出生字词,注意读准字音。
词的每句话字数可以不一样, 因此词又叫“长短句”。
茅=艹+矛 翁=公+羽 锄=钅+助
右部笔画繁多,布局要紧凑。
书写时要紧凑。右部最后一笔点有力。
选自“课前预学单”第2题
观察本课要求会写的字,并把它们工整地写在下面的田字格中,每个字写两遍。
选自“课前预学单”第3题
3.下面的句子朗读停顿划分不正确的是( ) A.儿童急走/追黄蝶 B.日长篱落/无人过 C.大儿/锄豆溪东 D.最/喜/小儿/亡赖
清平乐·村居[宋]辛弃疾 茅檐/低小,溪上/青青草。醉里吴音/相媚好,白发/谁家翁媪? 大儿/锄豆/溪东,中儿/正织鸡笼。最喜/小儿亡赖,溪头/卧剥/莲蓬。
再读古词,注意节奏划分。
读完古词,你的眼前浮现出了怎样的画面?
一对白发夫妻正在用吴音亲密地聊天,大儿子在溪东的豆田间锄草,二儿子在编织鸡笼,他们最喜欢的淘气、可爱的小儿子,正在溪边剥莲蓬。
茅檐低小,溪上青青草。
小溪边青草茂密,不远处有一户人家。
活动一:提炼信息,体会情感。
根据提示分析词中三个孩子的特点,填一填。 大儿锄豆溪东,中儿正织鸡笼。最喜小儿亡赖,溪头卧剥莲蓬。 从“_____”一词可以看出大儿_____;从“_______”一词可以看出二儿手巧;从“卧”字可以看出小儿_________。从“_____”可以看出词人对小儿的_____之情。
这首词描绘的人物中给你印象最深的或你最喜欢的是哪一个呢?
最喜小儿亡赖,溪头卧剥莲蓬。
天真可爱的小儿,他卧在溪边剥莲蓬。
大儿锄豆溪东,中儿正织鸡笼。
大儿子拿着锄头在溪边豆田间锄草,二儿子在屋前坐着编织鸡笼。
醉里吴音相媚好,白发谁家翁媪?
虽然老爷爷、老奶奶年纪都这么大了,但他们还互相逗趣、说笑,他们相亲相爱的画面让人感到美。
这里的“醉”仅仅是指老两口喝醉了吗?
“醉”不仅仅指老两口喝醉了,还指陶醉。
从词的上片中那句“茅檐低小”,你读出了什么?
他们家生活条件并不好,很贫困。
活动二:深入情境,想象补白。
乡下的生活并不富裕,可为什么老两口儿还那么乐呵呵地陶醉其中呢?老两口儿到底“醉”在哪儿?请把你的想法简要地写在横线上。____________________________________________________________________________________________
令老两口儿陶醉的不仅有这美妙的田园景色,还有家庭的温馨和谐与自由自在的乡村生活。
辛弃疾21岁参加抗金义军,不久即归南宋。他力主抗金,却屡受打击,曾短期被起用,但不受重视,抱恨而终。其词抒写力图恢复国家统一的爱国热情,倾诉壮志难酬的悲愤,也有不少吟咏祖国河山的作品。
联系这段资料,回想这首词的画面,词人的心中还有什么深深的渴望呢?
活动:读下面辛弃疾的《破阵子·为陈同甫赋壮词以寄之》,体会词人的爱国情怀。
破阵子·为陈同甫赋壮词以寄之[宋]辛弃疾 醉里挑灯看剑,梦回吹角连营。八百里分麾下炙,五十弦翻塞外声,沙场秋点兵。 马作的卢飞快,弓如霹雳弦惊。了却君王天下事,赢得生前身后名。可怜白发生!
人教部编版四年级下册24* 黄继光公开课ppt课件: 这是一份人教部编版四年级下册24* 黄继光公开课ppt课件,文件包含23黄继光pptx、23黄继光docx、黄继光用胸膛堵住机枪mp4等3份课件配套教学资源,其中PPT共25页, 欢迎下载使用。
人教部编版四年级下册14 母鸡精品课件ppt: 这是一份人教部编版四年级下册14 母鸡精品课件ppt,文件包含14母鸡pptx、14母鸡docx等2份课件配套教学资源,其中PPT共29页, 欢迎下载使用。
小学语文人教部编版四年级下册11 白桦优质ppt课件: 这是一份小学语文人教部编版四年级下册11 白桦优质ppt课件,文件包含11白桦pptx、11白桦docx等2份课件配套教学资源,其中PPT共32页, 欢迎下载使用。

