


所属成套资源:全国各地中考化学真题知识点分类汇编
福建省2020-2022三年中考化学真题知识点分类汇编2-物质构成的奥秘(含解析)
展开
这是一份福建省2020-2022三年中考化学真题知识点分类汇编2-物质构成的奥秘(含解析),共13页。试卷主要包含了单选题,填空题,科普阅读题等内容,欢迎下载使用。
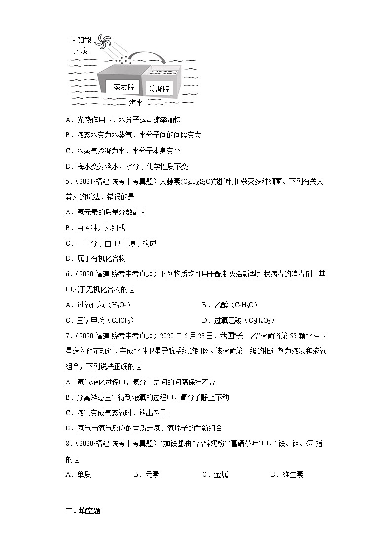
福建省2020-2022三年中考化学真题知识点分类汇编2-物质构成的奥秘(含解析) 一、单选题1.(2022·福建·统考中考真题)我国神舟载人飞船供氧系统中含有下列物质,其中属于氧化物的是A.O2 B.CO2 C.NaOH D.Na2CO32.(2022·福建·统考中考真题)硫辛酸(C8H14O2S2)被称为“万能抗氧化剂”,广泛用于治疗和预防心脏病等多种疾病。下列有关硫辛酸的说法错误的是A.属于有机化合物 B.碳元素质量分数最大C.由4种元素组成 D.含有1个氧分子3.(2022·福建·统考中考真题)我国古代常用灰吹法炼银(如下图),其过程为:将矿物银熔于铅形成银铅块,通过焙烧使铅氧化成PbO进入炉灰,灰吹得银。下列说法错误的是A.银是活泼金属B.银铅块属于混合物C.PbO中Pb的化合价为+2D.灰吹法炼银过程含有化学变化4.(2022·福建·统考中考真题)某海水淡化系统(如下图)工作时,蒸发腔中的水在光热作用下变为水蒸气,太阳能风扇将水蒸气吹到冷凝腔冷凝,实现海水淡化。下列说法错误的是A.光热作用下,水分子运动速率加快B.液态水变为水蒸气,水分子间的间隔变大C.水蒸气冷凝为水,水分子本身变小D.海水变为淡水,水分子化学性质不变5.(2021·福建·统考中考真题)大蒜素(C6H10S2O)能抑制和杀灭多种细菌。下列有关大蒜素的说法,错误的是A.氢元素的质量分数最大B.由4种元素组成C.一个分子由19个原子构成D.属于有机化合物6.(2020·福建·统考中考真题)下列物质均可用于配制灭活新型冠状病毒的消毒剂,其中属于无机化合物的是A.过氧化氢(H2O2) B.乙醇(C2H6O)C.三氯甲烷(CHCl3) D.过氧乙酸(C2H4O3)7.(2020·福建·统考中考真题)2020年6月23日,我国“长三乙”火箭将第55颗北斗卫星送入预定轨道,完成北斗卫星导航系统的组网。该火箭第三级的推进剂为液氢和液氧组合,下列说法正确的是A.氢气液化过程中,氢分子之间的间隔保持不变B.分离液态空气得到液氧的过程中,氧分子静止不动C.液氧变成气态氧时,放出热量D.氢气与氧气反应的本质是氢、氧原子的重新组合8.(2020·福建·统考中考真题)“加铁酱油”“高锌奶粉”“富硒茶叶”中,“铁、锌、硒”指的是A.单质 B.元素 C.金属 D.维生素 二、填空题9.(2022·福建·统考中考真题)水是生命之源。通常所说的水为H2O,而更广义的水还包括矿物中的氢氧基团(OH)、其他形式的氢(H),它们在高温下才以水分子的形式释放出来。A~C是氢、氧原子及其构成微粒的示意图。(1)一定条件下由A生成C的化学方程式为____。A→B→C的变化过程中,不变的是__。(2)参照上图微粒表示方法,画出“氢氧基团(OH)和氢(H)结合成水分子”的微观示意图:___。(3)科研工作者将“嫦娥五号”采集的月球玄武岩中的磷灰石分解,其化学方程式为。则X的化学式为____。(4)理论上,通过测量外星球矿样中氢元素的质量,可换算出矿样中水的质量。若1.0g某矿样含氢的质量为8.0×10-5g,则含水的质量m(H2O)=____g10.(2022·福建·统考中考真题)钙是人体必需元素。(1)下图为钙元素在元素周期表中的部分信息。钙元素的相对原子质量为_______,钙原子的核外电子数为_______。(2)牛奶、豆类等食物含钙丰富,这里的“钙”指的是_______(填“单质”“元素”或“原子”)。(3)人体若缺钙,可服用补钙剂。①缺钙可能导致的健康问题是_______(填“骨质疏松”或“贫血”)。②服用主要成分为CaCO3的某钙片,与胃酸(含有HCl)反应后钙才能被吸收。该反应的化学方程式为_______。11.(2021·福建·统考中考真题)“嫦娥五号”月球采样返回,“天问一号”成功抵达火星,标志着我国航天事业取得突破性进展。(1)月壤含CaAl2Si2O8以及可作为核聚变燃料的氦-3等物质。①CaAl2Si2O8中,Si、O两种元素的质量比为____________。②如图为氦在元素周期表中的部分信息。氦-3原子的质子数与中子数之和为3则其中子数为_______、核外电子数为_______。(2)着陆器上的仪器可探测水。若月球上存在大量的水,可利用光催化分解水技术得到氧气,对人类在月球上活动意义重大,该反应的化学方程式为__________________。(3)火星拥有丰富的金属矿物和二氧化碳等资源。火星低层大气的主要成分如下表。气体成分CO2N2ArO2其他体积分数/%95.322.71.60.130.25 ①为鉴别一瓶模拟“火星低层大气”组成的气体和一瓶空气,可采用的化学方法是___________。②若为满足人类未来在火星上生活,下列研究设想不合理的是___________(填标号)。a.将CO2转化为O2,提高O2含量 b.将CO2分解转化为N2,提高N2含量c.寻找水的存在和开发水循环技术 d.利用火星上的金属矿物冶炼金属12.(2021·福建·统考中考真题)为方便推测某些复杂物质的化学性质,可将其化学式改用常见物质的化学式表示。如碱式碳酸铜【Cu2(OH)2CO3】可改写为Cu(OH)2·CuCO3,推测其兼具Cu(OH)2和CuCO3的化学性质。(1)举重运动员常用碱式碳酸镁【Mg2(OH)2CO3】粉末抹在手掌以增大摩擦力。①参照上述方法,碱式碳酸镁的化学式可改写为__________。②该物质兼具__________(填“酸”或“碱”)和碳酸盐的化学性质。③该物质分解的化学方程式为 ,X的化学式为__________。(2)某种茶垢清洁剂的主要成分为过碳酸钠(可表示为2Na2CO3·3H2O2)。将过碳酸钠溶解于热水中,有大量气泡产生,其原因是________;当不再产生气泡后,往溶液中加入足量澄清石灰水,反应的化学方程式为__________。13.(2021·福建·统考中考真题)钢铁是应用广泛的金属材料。(1)英国学者R·坦普尔论证了我国古代冶铁技术世界第一。早在公元前4世纪,中国已广泛利用铁矿石与木炭生产生铁,并加入“黑土”以降低生铁的熔化温度;公元前2世纪,中国人发明了“充氧”等炼钢法。①“黑土”含有磷酸铁(FePO4),其中磷元素的化合价为______________。②生铁生产过程中,一氧化碳与氧化铁在高温下反应的化学方程式为______________。③炼钢中“充氧”的目的是降低生铁中的______________,获得性能更好的钢。(2)对钢铁制品进行“发蓝”处理,使其表面生成一层致密的氧化膜,能有效防止钢铁锈蚀。①“发蓝”过程发生了______________(填“物理变化”或“化学变化”)。②致密氧化膜能防止钢铁锈蚀的原因是______________。14.(2020·福建·统考中考真题)模型认知是建立宏观与微观联系的思维方法。(1)①如图为硅在元素周期表中的部分信息,硅的相对原子质量为 _____ 。②如图为氧原子结构示意图,x的数值为 ____________ 。在化学变化中,氧原子容易 ___________ (填“得到”或“失去”)电子。(2)某化学反应的微观示意图如下:① 所表示的微粒中,碳、氢、氧原子的个数比为 _____② 处的微粒是 _____(3)道尔顿原子学说的部分观点如下:①原子是不可分割的实心球体;②物质都是由原子构成的;③同种元素的所有原子的质量完全相同。现代科学证实以上观点均不确切,请选择其中一个观点简要说明: ___ 三、科普阅读题15.(2021·福建·统考中考真题)为解决能源与环境问题,有学者提出如右图所示的含碳物质转化的技术路线。(1)“可燃冰”中甲烷完全燃烧的化学方程式为____________。(2)反应②属于____________(填基本反应类型)。(3)反应④中,参加反应的CO2和生成的CH4的分子数目之比为____________。(4)我国学者开发出促进反应③的一种新型催化剂,催化过程微观示意图如图。该过程的中间产物________(填化学式)、氧和氢进一步作用生成甲醇(CH3OH)和水。(5)该技术路线有利于实现_________(填标号)。a.碳循环利用 b.减少碳排放 c.减少白色污染
参考答案:1.B【详解】A、氧气是由氧元素组成的纯净物,属于单质,不符合题意;B、二氧化碳是由碳元素和氧元素组成的化合物,其中一种元素是氧元素,属于氧化物,符合题意;C、氢氧化钠是由钠离子和氢氧根离子构成的化合物,属于碱,不符合题意;D、碳酸钠是由钠离子和碳酸根离子构成的化合物,属于盐,不符合题意;答案为:B。【点睛】本题考查物质分类,不难,根据物质分类的定义判断即可。2.D【详解】A、含碳的化合物是有机物,硫辛酸(C8H14O2S2)含碳元素,属于有机物,选项正确;B、根据硫辛酸中碳元素、氢元素、氧元素、硫元素质量比是,由此可知碳元素质量分数最大,选项正确;C、根据硫辛酸化学式是C8H14O2S2,硫辛酸是由碳元素、氢元素、氧元素、硫元素四种元素组成的化合物,选项正确;D、硫辛酸是由硫辛酸分子构成,不含氧分子,选项错误;答案为:D。3.A【详解】A、银的金属活动性排在氢后属于不活泼金属,选项错误;B、银铅块是由银和铅混合而成,属于混合物,选项正确;C、根据化合物中化合价代数和为0,氧元素显-2价,设铅元素化合价为,,选项正确;D、根据题意,通过焙烧使铅氧化成PbO,有新物质生成属于化学变化,选项正确;答案为:A。4.C【详解】A、温度越高分子运动速度越快,故光热作用下,水分子运动速率加快,选项正确;B、液态水变为水蒸气,水分子本身没有改变而是水分子间的间隔变大,选项正确;C、水蒸气冷凝为水,水分子本身没有改变而是水分子间的间隔变小 ,选项错误;D、海水变为淡水,水分子本身没有改变,分子是保持物质化学性质的最小粒子,故水的化学性质不变,选项正确;答案为:C。5.A【详解】A、大蒜素中C、H、S、O元素的质量比为:(12×6):10:(32×2):16=36:5:32:8,故碳元素的质量分数最大,符合题意;B、大蒜素由C、H、S、O四种元素组成,不符合题意;C、大蒜素由大蒜素分子构成,每个大蒜素分子由6个碳原子、10个氢原子、2个硫原子、1个氧原子共19个原子构成,不符合题意;D、大蒜素含碳元素,属于有机物,不符合题意。故选A。6.A【详解】A、过氧化氢中不含有碳元素,属于无机化合物,符合题意;B、乙醇含碳元素,属于有机物,不符合题意;C、三氯甲烷含碳元素,属于有机物,不符合题意;D、过氧乙酸含碳元素,属于有机物,不符合题意。故选A。7.D【详解】A、氢气液化过程中,体积越来越小,这是氢分子之间的间隔减小造成的,选项A不正确; B、分离液态空气得到液氧的过程中,氮气首先达到沸点,从液态空气中蒸发出来,剩下的主要就是液氧,液氧中氧分子也是不断运动的,选项B不正确;C、物质从液态变为气态要吸收热量,因此液氧变成气态氧时,应该吸收热量,不会放出热量,选项C不正确;D、化学反应的过程,就是反应物的分子破裂,所含各原子重新组合生成新的分子的过程。因此氢气与氧气反应的本质就是氢、氧原子的重新组合,选项D正确。故选D。8.B【详解】物质是由元素组成,加铁酱油、高锌奶粉、富硒茶叶中的“铁”、“锌”、“硒”指的是元素,不是单质、金属和维生素。故选B。9.(1) 氢原子和氧原子(或H、O)(2)(3)H2O(4)7.2×10-4 【详解】(1)如图可知A中的物质是氢气和氧气,C是水,故氢气和氧气在一定条件下反应生成水的化学方程式为:;如图反应过程中氢分子分解为氢原子,氧分子分解为氧原子,氢原子和氧原子再从新结合,故反应过程中不变的是氢原子和氧原子,故填:氢原子和氧原子或H、O;(2)“氢氧基团(OH)和氢(H)结合成水分子”的微观示意图:(3)根据质量守恒定律反应前后原子的种类和个数不变,反应前钙原子、磷原子、氧原子、氢原子的个数分别是10、6、26、2,反应后钙原子、磷原子、氧原子、氢原子的个数分别是10、6、25、0,故X中含有2个氢原子和1个氧原子,则X的化学式为:;(4)1.0g某矿样含水的质量是,故填:。10.(1) 40.08 20(2)元素(3) 骨质疏松 【详解】(1)根据元素周期表标签最下面数字表示相对原子质量,故如图可知钙元素的相对原子质量为40.08,故填:40.08;根据元素周期表标签左上角数字表示原子序数,原子序数等于质子数等于原子的核外电子数,如图可知钙原子的核外电子数为20,故填:20;(2)牛奶、豆类等食物含钙丰富,这里的“钙”指的是钙元素,故填:元素;(3)①人体的骨骼主要含钙元素,故人体缺钙儿童会引起佝偻病,成年人会引起骨质疏松,故填:骨质疏松;②碳酸钙和胃液中的盐酸反应生成氯化钙、水和二氧化碳,化学方程式为:。11. 7:16 1 2 分别将燃着的木条深入两瓶气体中,若木条熄灭,则说明该气体是模拟“火星低层大气”组成的气体,若木条燃烧无明显变化,则该气体是空气。 b【详解】(1)①CaAl2Si2O8中,Si、O两种元素的质量比为(28×2):(16×8)=7:16。②由氦在元素周期表中的部分信息可知氦的原子序数为2,即氦原子核内的质子数为2,又氦-3原子的质子数与中子数之和为3,故其中子数为3-2=1,核外电子数=核内质子数=2。(2)分析信息可知水在光催化下分解得到氧气和氢气,故反应方程式为:。(3)①空气中二氧化碳约占总体积的0.03%,而模拟“火星低层大气”组成的气体中二氧化碳气体的体积含量是95.32%,故可根据二氧化碳不能燃烧也不能燃烧的性质进行鉴别。具体操作方法是:分别将燃着的木条深入两瓶气体中,若木条熄灭,则说明该气体是模拟“火星低层大气”组成的气体,若木条燃烧无明显变化,则该气体是空气。②a. 模拟“火星低层大气”组成的气体中氧气含量比空气中少,且二氧化碳中含有氧元素,可通过将二氧化碳转化为氧气,以提高氧气的含量,此选项设想合理;b.二氧化碳中不含氮元素,故无法将二氧化碳转化为氮气,此设想不合理;c.水是人类生存不可缺少的物质,故应寻找水的存在和开发水循环技术,此设想合理;d.火星拥有丰富的金属矿物,故可利用火星上的金属矿物冶炼金属供人类使用,此设想合理。故选b。12. Mg(OH)2·MgCO3 碱 MgO 过氧化氢受热分解生成水和氧气 【详解】(1)①碱式碳酸镁的化学式可改写为Mg(OH)2·MgCO3;②该物质兼具氢氧化镁和碳酸镁的化学性质,氢氧化镁是电离时产生的阴离子都是氢氧根离子的化合物,属于碱,碳酸镁是由镁离子和碳酸根离子构成的化合物,属于碳酸盐,故填:碱;③根据质量守恒定律,化学反应前后,原子的种类和数目不变,反应物中含Mg、O、H、C的个数分别是2、5、2、1,生成物中含Mg、O、H、C的个数分别是0、3、2、1,故生成物中还应含2个Mg、2个O,故X的化学式为:MgO;(2)过碳酸钠兼具碳酸钠和过氧化氢的化学性质,将过碳酸钠溶解于热水中,有大量气泡产生,其原因是:过氧化氢受热分解生成水和氧气;当不再产生气泡后,往溶液中加入足量澄清石灰水,氢氧化钙和碳酸钠反应生成碳酸钙和氢氧化钠,该反应的化学方程式为:。13. +5 含碳量 化学变化 隔绝氧气和水【详解】(1)①磷酸铁中铁元素显+3价,氧元素显-2价,设磷元素的化合价为x,根据化合物中,正、负化合价的代数和为零,可得:(+3)+x+(-2)×4=0,x=+5;②一氧化碳与氧化铁在高温下反应生成铁和二氧化碳,该反应的化学方程式为:;③碳能与氧气在点燃的条件下反应生成二氧化碳,炼钢中“充氧”的目的是降低生铁中的含碳量,获得性能更好的钢;(2)①“发蓝”过程有金属氧化物生成,属于化学变化;②铁生锈的条件是铁与氧气和水接触,致密氧化膜能防止钢铁锈蚀的原因是:隔绝氧气和水。14. 28.09 8 得到 1:4:1 H2O ①原子由原子核与核外电子构成(或“②物质也可以由分子或离子构成”“③同种元素的原子,若中子数不同,则质量也不同”等其他合理答案)【详解】(1)①根据硅在元素周期表中的部分信息可知,汉字下方的数值是相对原子质量,该元素的相对原子质量是28.09;②原子结构示意图中圆圈内数字表示质子数,弧线表示电子层,弧线上的数字表示每层上的电子数,在原子中,核内质子数=核外电子数,所以=2+6=8,;最外层电子数多于4个,易得电子成为阴离子,小于4个易失电子成为阳离子。氧原子的最外层电子数为6,多于4个,易得2个电子成为氧离子,形成稳定结构。(2)根据该化学反应的微观示意图如下:该反应为二氧化碳和氢气在催化剂条件下生成甲醇和另一种物质。根据质量根据质量守恒定律:反应前后原子和种类和数目都不发生改变。反应前原子的种类和个数分别为:2O、1C、6H;反应后已知原子和种类和数目为1O、1C、4H;故还少1O、2H;所以每个未知分子中含有一个氧原子和2个氢原子,所以其化学式为:H2O;①所表示的微粒中,碳、氢、氧原子的个数比为1:4:1。②处的微粒是H2O。(3)①原子是由原子核和核外电子构成的,不是不可分割的实心球体;②有的物质是由原子构成的,如锌等金属单质;有的物质是由分子构成的,如水是由水分子构成的,还有的物质是由离子构成的,如氯化钠就是由离子构成的;③同种元素的原子,若中子数不同,则质量也不同。15. 分解反应 1:1 CO ab 【详解】(1)甲烷燃烧生成水和二氧化碳,化学方程式为;(2)由图可知反应②为碳酸氢钾受热分解生成水、二氧化碳和碳酸钾,反应物只有一种物质,生成物有三种物质,符合“一变多”的特征,故为分解反应;(3)由图可知反应④的化学方程式为,故参加反应的CO2和生成的CH4的分子数目之比为1:1;(4)由图可知在催化过程中二氧化碳分子解离成一氧化碳分子和氧原子,氢分子解离成氢原子,之后一氧化碳分子与氢原子重新组合成甲醇分子,氧原子和氢原子组合成水分子,故该过程的中间产物是一氧化碳,化学式为CO;(5)上述技术路线将二氧化碳气体转化成了甲醇和甲烷,有利于碳循环利用和减少碳排放,故选ab。
相关试卷
这是一份山西2020-2022三年中考化学真题知识点分类汇编-02物质构成的奥秘,共12页。试卷主要包含了单选题,填空题,计算题等内容,欢迎下载使用。
这是一份2020-2022广西贵港市中考化学三年真题知识点分类汇编2-化学方程式(含解析),共14页。试卷主要包含了单选题,填空题,流程题,实验题,计算题等内容,欢迎下载使用。
这是一份广西贵港市2020-2022三年中考化学真题知识点分类汇编2-化学方程式(含解析),共13页。试卷主要包含了单选题,填空题,流程题,实验题,计算题等内容,欢迎下载使用。