2023届高考生物二轮复习专题三细胞的生命历程学案
展开
这是一份2023届高考生物二轮复习专题三细胞的生命历程学案,共17页。
专题三 细胞的生命历程
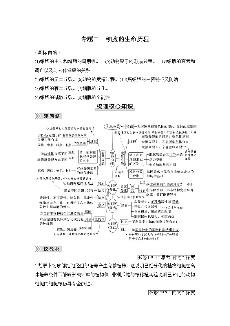
(1)细胞的生长和增殖的周期性。 (5)动物配子的形成过程。 (9)细胞的衰老和凋亡以及与人体健康的关系。
(2)细胞的无丝分裂。(6)动物的受精过程。(10)癌细胞的主要特征及防治。
(3)细胞的有丝分裂。(7)细胞的分化。
(4)细胞的减数分裂。(8)细胞的全能性。
1.胡萝卜韧皮部细胞经组织培养产生完整植株,这说明已经分化的植物细胞在离体培养条件下能够形成完整的植物体;非洲爪蟾的核移植实验说明已分化的动物细胞的细胞核仍具有全能性。
2.端粒酶是延长端粒的一种酶,是由RNA和蛋白质组成的核糖核酸—蛋白复合体,属于逆转录酶。它以自身的RNA作为端粒DNA复制的模板,合成出DNA序列后添加到染色体的末端并与蛋白质结合,从而来稳定染色体的结构。据此从染色体水平分析癌细胞无限增殖的原因:癌细胞能激活端粒酶的活性,合成出DNA序列后添加到染色体的末端并与蛋白质结合,从而来稳定染色体的结构。
3.细胞自噬的意义:①通过细胞自噬可以获得维持生存所需的物质和能量。②通过细胞自噬可以清除受损或衰老的细胞器,以及感染的微生物和毒素,从而维持细胞内部环境的稳定。
4.减数分裂Ⅰ与减数分裂Ⅱ之间通常没有间期,或者间期时间很短,染色体不再复制。减数分裂过程中染色体数目减半发生在减数分裂Ⅰ。四分体的非姐妹染色单体之间经常发生缠绕,并交换相应的片段。
5.骡的体细胞(原始生殖细胞)中含有63条染色体,其中32条来自马,31条来自驴,骡的原始生殖细胞中不存在同源染色体,在进行减数分裂时染色体不能联会,故不能形成正常的配子。
1.判断关于细胞增殖说法的正误
(1)真核细胞的增殖方式主要是有丝分裂,原核细胞的增殖方式主要是无丝分裂。(×)
(2)植物细胞有丝分裂末期形成赤道板,进而扩展形成细胞壁。(×)
(3)有丝分裂后期由于纺锤丝的牵引,着丝粒分裂,姐妹染色单体分开。(×)
(4)减数分裂过程中染色体数减半发生在减数分裂Ⅰ。(√)
(5)等位基因分离是由于减数分裂Ⅱ后期着丝粒分裂,姐妹染色单体分离。(×)
(6)非同源染色体自由组合导致的基因重组仅发生在减数分裂中。(√)
(7)受精卵中遗传物质一半来自父方,另一半来自母方。(×)
(8)在细胞周期中,分裂间期的持续时间通常比分裂期短。(×)
(9)在受精作用过程中,不同基因型的雌雄配子随机结合产生了多种类型的基因重组。(×)
2.判断有关细胞分化、衰老、凋亡、癌变说法的正误
(1)一个细胞中能产生血红蛋白说明细胞未分化。(×)
(2)植物种子发育成植株可体现细胞的全能性。(×)
(3)造血干细胞是未分化的细胞,具有全能性。(×)
(4)衰老细胞内染色质收缩影响DNA复制和转录。(√)
(5)细胞衰老表现为酶活性降低,细胞核体积减小。(×)
(6)端粒是染色体两端的一段特殊序列的蛋白质。(×)
(7)胚胎发育过程中不存在细胞的衰老和凋亡。(×)
(8)细胞的凋亡和癌变都受基因控制。(√)
(9)细胞内磷脂、DNA、蛋白质等物质受自由基攻击,可能导致细胞衰老。(√)
(10)口腔上皮细胞比造血干细胞更容易发生癌变。(×)
(11)细胞凋亡是各种不利因素引起的细胞死亡。(×)
(12)细胞毒性T细胞裂解含有病毒的组织细胞的过程属于细胞凋亡。(√)
1.细胞凋亡是指_______________________________________________________。
提示 由基因所决定的细胞自动结束生命的过程
2.基因型为Mm的动物,在其精子形成过程中,基因M和M(或m和m)、M和m分开分别发生在___________________的过程中、___________________的过程中。
提示 次级精母细胞形成精细胞 初级精母细胞形成次级精母细胞
3.家猫的体色由X染色体上的一对等位基因B、b控制,只含基因B的个体为黑猫,只含基因b的个体为黄猫,其他个体为玳瑁猫。现有基因型为XBXbY的雄猫,其父本的毛色为黄色,母本的毛色为黑色,则变异来源于__________________
_____________________________________________________________________。
提示 父本减数分裂Ⅰ后期同源染色体X、Y未分离
4.某动物的基因型为AABbee,如图是该动物体内一个精原细胞在产生精细胞的过程中某个阶段的示意图。则该图示细胞一定为_______________,图示a基因一定来源于_______________,该精原细胞产生的精细胞基因型有_______________________。
提示 次级精母细胞 基因突变 ABe、aBe、Abe
5.某二倍体植物高茎(H)对矮茎(h)为显性,基因H、h在4号染色体上,则基因型为Hh的植株减数分裂时,出现了一部分处于减数分裂Ⅱ中期的基因型为Hh的细胞,最可能的原因是__________________________________________________
_____________________________________________________________________。
若缺失一条4号染色体的高茎植株减数分裂时,偶然出现了一个基因型为HH的配子,最可能的原因是__________________________________________________
_____________________________________________________________________。
提示 在减数分裂Ⅰ前期,四分体中的非姐妹染色单体间发生了片段互换 减数分裂Ⅱ时基因H所在的姐妹染色单体未分开或分开后形成的两条染色体移向了细胞同一极
1.(2022·全国乙卷,1)有丝分裂和减数分裂是哺乳动物细胞分裂的两种形式。某动物的基因型是Aa,若该动物的某细胞在四分体时期一条染色单体上的A和另一条染色单体上的a发生了互换,则通常情况下姐妹染色单体分离导致等位基因A和a进入不同细胞的时期是( )
A.有丝分裂的后期 B.有丝分裂的末期
C.减数第一次分裂 D.减数第二次分裂
答案 D
解析 在四分体时期一条染色单体上的A和另一条染色单体上的a发生了互换,则A与a基因此时位于同一条染色体的姐妹染色单体上,姐妹染色单体分离导致等位基因A和a进入不同细胞的时期是减数第二次分裂的后期,D正确。
2.(2022·湖南卷,6)洋葱根尖细胞染色体数为8对,细胞周期约12小时。观察洋葱根尖细胞有丝分裂,拍摄照片如图所示。下列分析正确的是( )
A.a为分裂后期细胞,同源染色体发生分离
B.b为分裂中期细胞,含染色体16条,核DNA分子32个
C.根据图中中期细胞数的比例,可计算出洋葱根尖细胞分裂中期时长
D.根尖培养过程中用DNA合成抑制剂处理,分裂间期细胞所占比例降低
答案 B
解析 图示细胞为洋葱根尖细胞的有丝分裂图,有丝分裂过程中无同源染色体的分离现象,A错误;b细胞着丝粒整齐排列在赤道板上,细胞处于有丝分裂中期,且洋葱根尖细胞染色体数为8对(16条),有丝分裂中期染色体数目与体细胞相同,但核DNA分子数目加倍,故b细胞含染色体16条,核DNA分子32个,B正确;各期细胞数目所占比例与其分裂周期所占时间呈正相关,故已知细胞周期时间,根据各时期细胞数目所占比例可计算各时期的时间,但应统计多个视野中的比例,图中只有一个视野,无法准确推算,C错误;分裂间期的S期进行DNA分子复制,若根尖培养过程中用DNA合成抑制剂处理,细胞停滞在分裂间期,故分裂间期细胞所占比例升高,D错误。
3.(2021·重庆卷,5)人脐血含有与骨髓中相同类型的干细胞。关于脐血中的干细胞,下列叙述错误的是( )
A.可用来治疗造血功能障碍类疾病
B.分化后,表达的蛋白种类发生变化
C.分化后,细胞结构发生变化
D.具有与早期胚胎细胞相同的分化程度
答案 D
解析 造血干细胞主要存在于骨髓内,只有一小部分存在外周血液中,新生儿脐带血中也有少量的造血干细胞,造血干细胞可以分裂分化为各种血细胞,A正确;细胞分化的实质是基因的选择性表达,导致了细胞中蛋白质的改变,进而使细胞的形态、结构和功能发生改变,B、C正确;造血干细胞分化程度高于早期胚胎细胞,D错误。
4.(2022·广东卷,11)为研究人原癌基因Myc和Ras的功能,科学家构建了三组转基因小鼠(Myc、Ras及Myc+Ras,基因均大量表达),发现这些小鼠随时间进程体内会出现肿瘤(如图)。下列叙述正确的是( )
A.原癌基因的作用是阻止细胞正常增殖
B.三组小鼠的肿瘤细胞均没有无限增殖的能力
C.两种基因在人体细胞内编码功能异常的蛋白质
D.两种基因大量表达对小鼠细胞癌变有累积效应
答案 D
解析 原癌基因表达的蛋白质是细胞正常的生长和增殖所必需的。抑癌基因表达的蛋白质能抑制细胞的生长和增殖,或者促进细胞凋亡,A错误;肿瘤细胞可无限增殖,B错误;原癌基因的正常表达对于细胞正常的生长和分裂是必需的,原癌基因Myc和Ras在人体细胞内编码功能正常的蛋白质,C错误;据图分析,同时转入Myc和Ras的小鼠中,肿瘤小鼠比例大于只转入Myc或Ras的小鼠,说明两种基因大量表达对小鼠细胞癌变有累积效应,D正确。
纵观近几年高考生物试题,我们会发现不仅有直接将教材中原话呈现在试题中进行考查的,还有将教材中的“问题探讨”“思考与讨论”“插图”“旁栏思考题”“资料分析”“练习与应用”等相关内容呈现在试题中进行考查的,且有逐年加大趋势,这就提醒考生在备考中一定要熟读教材并对重点语句进行标记、记忆,不要遗漏教材中的任何一个角落,要做到“地毯式”搜索,无死角。
共鸣点1 对“练习与应用”“旁栏思考题”等的考查
1.(2021·全国乙卷,2改编)选择合适的试剂有助于达到实验目的。下列关于生物学实验所用试剂的叙述,错误的是( )
A.鉴别细胞的死活时,台盼蓝能将代谢旺盛的动物细胞染成蓝色
B.观察根尖细胞有丝分裂中期的染色体,可用甲紫溶液使其着色
C.观察根尖分生区细胞的有丝分裂实验中,盐酸与酒精混合可使组织细胞相互分散
D.观察植物细胞吸水和失水时,可用蔗糖溶液处理紫色洋葱鳞片叶外表皮
答案 A
解析 台盼蓝可以用来鉴别细胞的死活,可以将死细胞染成蓝色,代谢旺盛的动物细胞是活细胞,其细胞膜具有选择透过性,A错误。
[命题来源] A选项来源于必修1P40“问题探讨”,B、C选项来源于必修1P116“探究·实践”;D选项来源于必修1P64“探究·实践”。
2.(2019·全国卷Ⅰ,4)动物受到惊吓刺激时,兴奋经过反射弧中的传出神经作用于肾上腺髓质,使其分泌肾上腺素;兴奋还通过传出神经作用于心脏。下列相关叙述错误的是( )
A.兴奋是以电信号的形式在神经纤维上传导的
B.惊吓刺激可以作用于视觉、听觉或触觉感受器
C.神经系统可直接调节、也可通过内分泌活动间接调节心脏活动
D.肾上腺素分泌增加会使动物警觉性提高、呼吸频率减慢、心率减慢
答案 D
解析 兴奋可通过传出神经作用于心脏,即神经系统可直接调节心脏活动,同时神经系统还可通过内分泌活动(产生激素)间接调节心脏活动,如肾上腺素会使心跳加速,C正确;动物在受到惊吓时肾上腺素分泌增加,从而使呼吸频率加速、心率加速,D错误。
共鸣点2 对教材“黑体字”“小字”“探究”“插图”等的考查
3.(2020·全国卷Ⅰ,6改编)土壤小动物对动植物遗体的分解起着重要的作用。下列关于土壤小动物的叙述,错误的是( )
A.调查身体微小、活动力强的小动物数量常用标记重捕法
B.土壤中小动物类群的丰富度高,则该类群含有的物种数目多
C.土壤小动物的代谢活动会影响土壤肥力,进而影响植物生长
D.土壤小动物呼吸作用产生的CO2参与生态系统中的碳循环
答案 A
解析 土壤小动物身体微小,活动能力较强,可用取样器取样法调查其数量,不适合用标记重捕法进行调查,A错误;题述土壤小动物可以将有机物分解成无机盐和CO2等,无机盐可以提高土壤肥力,影响植物生长,C正确。
4.(2019·全国卷Ⅰ,1)细胞凋亡是细胞死亡的一种类型。下列关于人体中细胞凋亡的叙述,正确的是( )
A.胎儿手的发育过程中不会发生细胞凋亡
B.小肠上皮细胞的自然更新过程中存在细胞凋亡现象
C.清除被病原体感染细胞的过程中不存在细胞凋亡现象
D.细胞凋亡是基因决定的细胞死亡过程,属于细胞坏死
答案 B
解析 胎儿手的发育过程中发生细胞凋亡,才会形成成形手指,A错误;清除被病原体感染的细胞的过程属于细胞凋亡,C错误;细胞凋亡是由基因决定的细胞自动结束生命的过程,不同于细胞坏死,D错误。
[命题来源] 本题考查有关细胞凋亡的概念和具体实例,来自必修1P126正文部分和相关插图。
5.(2018·全国卷Ⅱ,6)在致癌因子的作用下,正常动物细胞可转变为癌细胞。有关癌细胞特点的叙述错误的是( )
A.细胞中可能发生单一基因突变,细胞间黏着性增加
B.细胞中可能发生多个基因突变,细胞的形态发生变化
C.细胞中的染色体可能受到损伤,细胞的增殖失去控制
D.细胞中遗传物质可能受到损伤,细胞表面的糖蛋白减少
答案 A
解析 根据大量的病例分析,癌症的发生并不是单一基因突变的结果,至少在一个细胞中发生5~6个基因突变,才能赋予癌细胞所有的特征,这是一种累积效应;可能是染色体受到损伤,导致癌细胞中遗传物质受到损伤,细胞癌变后变为球形,能无限增殖,细胞表面的糖蛋白等物质减少使得癌细胞之间的黏着性显著降低,A错误、B、C、D正确。
[命题来源] 本题A选项来自必修2P82“思考·讨论”。而其他选项考查癌细胞的特征和癌变的原因,来自P82正文部分。
6.(2021·浙江1月选考)秀丽新小杆线虫发育过程中某阶段的体细胞有1 090个,而发育成熟后体细胞只有959个。体细胞减少的原因是( )
A.细胞凋亡 B.细胞衰老
C.细胞癌变 D.细胞分裂
答案 A
解析 细胞癌变和细胞分裂均使细胞增多,C、D错误;正在发育以及发育成熟的生物体中,细胞发生凋亡的数量是惊人的,而体细胞不会在发育成熟过程中大量衰老,故秀丽新小杆线虫体细胞减少的原因是细胞凋亡。故选A。
高考试题的答案和素材有的直接来自教材,有相当数量是教材内容的变式,多数是教材中某些细节知识的考查。因此,备考过程中,一定要回归教材、吃透教材、夯实基础,教材旁栏小字等内容也不能忽略。
1.(2022·河北邯郸调研)下列与生物科学史发展有关的叙述,正确的是( )
A.欧文顿用500多种化学物质对植物细胞的通透性进行上万次实验,证明了细胞膜是由脂质组成的
B.温特用琼脂块、胚芽鞘尖端对切去尖端的胚芽鞘进行不同处理,证明了植物向光性的原因
C.格里菲思以小鼠为实验材料,研究了肺炎链球菌的致病情况,证明了DNA是遗传物质
D.鲁宾和卡门用同位素示踪法,证明了植物光合作用释放的氧气来自水
答案 D
解析 欧文顿用500多种化学物质对植物细胞的通透性进行上万次实验,发现脂溶性的物质易通过细胞膜进入细胞,而非脂溶性的物质不易通过细胞膜进入细胞,从而推测细胞膜是由脂质组成的,A错误;温特通过实验证实了胚芽鞘的弯曲生长确实是一种化学物质引起的,并把这种物质命名为生长素,未阐明向光性的原因,B错误;格里菲思以小鼠为实验材料,研究了肺炎链球菌的致病情况,发现同时给小鼠注射加热致死的S型菌和R型活菌时,小鼠死亡,并在死亡的小鼠体内分离出S型菌,提出S型菌中存在“转化因子”,可使R型菌转化为S型菌,没有证明这种“转化因子”是DNA,C错误。
2.(2022·西安五校联考)农田土壤板结时,土壤中空气不足,会影响作物根系的生长,故需要及时松土透气。下列相关叙述错误的是( )
A.土壤板结后,作物根细胞内ATP与ADP的转化速率减少
B.松土能增强土壤中好氧细菌的分解作用,增加土壤无机盐含量
C.及时松土透气能促进根细胞进行有氧呼吸,有利于根系生长
D.土壤板结后,根细胞内的丙酮酸在线粒体中氧化分解成乳酸
答案 D
解析 土壤板结后,根细胞内无氧呼吸过程中丙酮酸在细胞质基质中转化为酒精和CO2,D错误。
3.(2022·江西南昌模拟)下列关于细胞的分化、衰老、凋亡、癌变的叙述正确的是( )
A.同一生物体的甲状腺细胞和胰岛B细胞中RNA完全不同是基因选择性表达的结果
B.细胞分化、衰老和癌变的过程中,细胞的遗传物质和形态都发生改变
C.自由基攻击生物膜的磷脂分子时会引发雪崩式的反应,属于正反馈调节
D.细胞凋亡有利于维持单细胞生物体内部环境的稳定,抵御外界各种因素的干扰
答案 C
解析 同一生物体的甲状腺细胞和胰岛B细胞中有的基因都表达,如ATP合成酶基因,有的基因选择性表达,因此RNA不完全相同,A错误;细胞分化、衰老过程中,遗传物质不发生改变,B错误;自由基攻击生物膜的磷脂分子,产生同样的自由基,新产生的自由基又会攻击别的分子,引发雪崩式反应,该过程为正反馈调节,C正确;细胞凋亡对于多细胞生物体完成正常发育,维持内部环境的稳定,以及抵御外界各种因素的干扰都起着非常关键的作用,D错误。
近几年为新老高考的过渡阶段,生物学选择题的命题在遵循“大稳定,小创新”的命题原则下,新情境材料信息题的数量呈逐渐加大趋势。
《中国高考评价体系》作为高考命题的行动指南,明确指出,命题要结合真实的情境载体,考查学生的迁移应用能力。这也折射出对学生有效获取信息、发现分析问题、解决问题、真学真用能力的考查。
共鸣点1 学习探索情境题
1.(2021·广东卷改编,16)人类(2n=46)14号与21号染色体二者的长臂在着丝粒处融合形成14/21平衡易位染色体,该染色体携带者具有正常的表型,但在产生生殖细胞的过程中,其细胞中形成复杂的联会复合物(如图)。在进行减数分裂时,若该联会复合物的染色体遵循正常的染色体行为规律(不考虑互换),下列关于平衡易位染色体携带者的叙述,错误的是( )
平衡易位携带者的联会复合物
A.观察平衡易位染色体也可选择有丝分裂中期细胞
B.男性携带者的初级精母细胞含有45条染色体
C.女性携带者的卵子最多含24种形态不同的染色体
D.女性携带者的卵子可能有6种类型(只考虑如图中的3种染色体)
答案 C
解析 有丝分裂中期的染色体,形态和数目是最清晰的,因此可以选择在有丝分裂中期观察平衡易位染色体,A正确;正常男性的初级精母细胞中含有46条染色体,由于一条14号染色体和一条21号染色体融合为一条染色体(14/21平衡易位染色体),故男性携带者的初级精母细胞中含有45条染色体,B正确;减数分裂时联会复合物中的3条染色体,任意1条或2条进入配子中,故女性携带者的卵子中最多含23种形态不同的染色体,C错误;假设平衡易位染色体标记为①,14号染色体标记为②,21号染色体标记为③,女性携带者的卵子可能有6种类型,分别是①和②③、②和①③、③和①②,D正确。
2.(2021·湖北卷,20)T细胞的受体蛋白PD1(程序死亡蛋白1)信号途径有调控T细胞的增殖、活化和细胞免疫等功能。肿瘤细胞膜上的PDL1蛋白与T细胞的受体PD1结合引起的一种作用如图所示。下列叙述错误的是( )
A.PDL1抗体和PD1抗体具有肿瘤免疫治疗作用
B.PDL1蛋白可使肿瘤细胞逃脱T细胞的细胞免疫
C.PDL1与PD1的结合增强T细胞的肿瘤杀伤功能
D.若敲除肿瘤细胞PDL1基因,可降低该细胞的免疫逃逸
答案 C
解析 由图可知,当肿瘤细胞膜上的PDL1蛋白与T细胞的受体PD1结合时,抑制T细胞分泌干扰素,降低T细胞对肿瘤细胞的杀伤能力,PDL1蛋白可使肿瘤细胞逃脱T细胞的细胞免疫,B正确,C错误;PDL1抗体和PD1抗体将使肿瘤细胞膜上的PDL1蛋白不能和T细胞的受体PD1结合,促进T细胞分泌干扰素,增强T细胞对肿瘤细胞的杀伤功能,A正确;若敲除肿瘤细胞PDL1基因,T细胞对肿瘤细胞的杀伤功能将增强,可降低肿瘤细胞的免疫逃逸,D正确。
对于这类情境信息题,第一,建议读题两遍,找出题干中重要名词、语句等关键信息。这些关键信息往往就是题目上考查的重点所在,找准了关键信息就找到了难题的突破口,便可为接下来理清解题思路做铺垫。第二,通过比较不同选项所涉及的生物学知识,横向或纵向比较,找出各个选项间的共同点和不同点,结合已学过的生物学知识,摒弃似是而非的选项,运用对比、综合分析等方法作出正确的判断。
共鸣点2 生产实践情境题
3.(2022·山东卷,3)NO和NH是植物利用的主要无机氮源,NH的吸收由根细胞膜两侧的电位差驱动,NO的吸收由H+浓度梯度驱动,相关转运机制如图。铵肥施用过多时,细胞内NH的浓度增加和细胞外酸化等因素引起植物生长受到严重抑制的现象称为铵毒。下列说法正确的是( )
A.NH通过AMTs进入细胞消耗的能量直接来自ATP
B.NO通过SLAH3转运到细胞外的方式属于被动运输
C.铵毒发生后,增加细胞外的NO会加重铵毒
D.载体蛋白NRT1.1转运NO和H+的速度与二者在膜外的浓度呈正相关
答案 B
解析 由题干信息可知,NH的吸收是根细胞膜两侧的电位差驱动的,所以NH通过AMTs进入细胞消耗的能量不是来自ATP,A错误;由题图可以看到,NO进入根细胞膜是H+的浓度梯度驱动,进行的逆浓度梯度运输,所以NO通过SLAH3转运到细胞外是顺浓度梯度运输,属于被动运输,B正确;铵毒发生后,H+在细胞外更多,增加细胞外的NO,可以促使H+向细胞内转运,减少细胞外的H+,从而减轻铵毒,C错误;据题图可知,载体蛋白NRT1.1转运NO属于主动运输,主动运输的速率与其浓度无必然关系;运输H+属于协助扩散,协助扩散在一定范围内呈正相关,超过一定范围后不成比例,D错误。
4.(2022·山东卷,2)液泡膜蛋白TOM2A的合成过程与分泌蛋白相同,该蛋白影响烟草花叶病毒(TMV)核酸复制酶的活性。与易感病烟草品种相比,烟草品种TI203中TOM2A的编码序列缺失2个碱基对,被TMV侵染后,易感病烟草品种有感病症状,TI203无感病症状。下列说法错误的是( )
A.TOM2A的合成需要游离核糖体
B.TI203中TOM2A基因表达的蛋白与易感病烟草品种中的不同
C.TMV核酸复制酶可催化TMV核糖核酸的合成
D.TMV侵染后,TI203中的TMV数量比易感病烟草品种中的多
答案 D
解析 从“液泡膜蛋白TOM2A的合成过程与分泌蛋白相同”,可知TOM2A最初是在游离的核糖体中以氨基酸为原料开始多肽链的合成,A正确;由题干信息可知,与易感病烟草相比,品种TI203中TOM2A的编码序列缺失2个碱基对,并且被TMV侵染后的表现不同,说明品种TI203发生了基因突变,所以两个品种TOM2A基因表达的蛋白不同,B正确;烟草花叶病毒(TMV)的遗传物质是RNA,所以其核酸复制酶可催化TMV的RNA(核糖核酸)的合成,C正确;TMV侵染后,TI203品种无感病症状,也就是叶片上没有出现花斑,推测是TI203感染的TMV数量比易感病烟草品种中的少,D错误。
情境信息题要深入挖掘题干中的隐含信息和干扰信息。隐含信息往往隐含于题干材料的相关语句、概念及图形中,干扰信息是命题者有目的地在题干、备选项中附加一些迷惑信息,干扰考生的解题思路,增加试题难度。因此,考生要从多角度、多方面挖掘隐含信息、完善题干有效信息;要有娴熟的基础知识和敏锐的观察能力,才能在解题过程中排除干扰信息,准确把握命题意图,选择出正确答案。
1.(2022·山东潍坊统考)研究体外细胞的衰老时发现了两个现象:①将已分裂40次的正常男性成纤维细胞与已分裂10次的正常女性成纤维细胞混合培养,同时设置对照。当单独培养的细胞停止分裂时,发现混合培养的相应细胞也都同时停止了分裂。②伴随细胞衰老,溶酶体中β-半乳糖苷酶数量逐渐增多。下列说法错误的是( )
A.细胞会随着分裂次数的增多而衰老
B.①说明细胞停止分裂是由细胞自身因素决定的
C.②溶酶体中β-半乳糖苷酶数量增多可能利于衰老细胞走向凋亡
D.衰老细胞染色质收缩,故β-半乳糖苷酶不是基因控制合成的
答案 D
解析 衰老细胞染色质收缩,不易解旋而不是不能解旋,相关基因仍可以表达,β-半乳糖苷酶是基因控制合成的,D错误。
2.(2022·青岛模拟)植物叶肉细胞内脱落酸(存在ABAH和ABA-两种形式)于不同光照情况下在叶绿体、细胞质基质之间的转移情况如图所示,下列叙述正确的是( )
A.细胞质基质中ABAH含量增加有利于植物生长
B.与黑暗条件相比,光照下叶绿体内ABA-含量更高
C.黑暗条件下有利于H+进入类囊体从而促进ABAH进入细胞质基质
D.叶绿体基质较低的pH有利于CO2进入叶绿体
答案 B
解析 细胞质基质中ABAH含量增加发生在黑暗条件下,此时光合作用受阻,不利于植物生长,A错误;光照环境下,可促进叶绿体基质中的H+进入类囊体中,促进ABAH进入叶绿体基质进而被分解为ABA-,光照下叶绿体内ABA-含量更高,B正确;黑暗条件下有利于H+离开类囊体,C错误;在光照条件下,叶绿体基质内pH为7.5,黑暗条件下,叶绿体基质的pH为6.5,叶绿体进行光合作用需在光照条件下,吸收CO2释放O2,因此相对较高的pH有利于CO2进入叶绿体,D错误。
3.(2022·山东菏泽调研)随体是位于染色体末端的染色体片段,人体细胞中的13、14、15、21和22号染色体为有随体染色体,其余为无随体染色体。不考虑任何变异,下列关于人类精子形成过程中的随体变化的说法错误的是( )
A.精原细胞中的随体在其减数分裂前的间期随染色体复制而复制
B.随体在减数分裂Ⅰ结束时平均分配到两个子细胞中
C.次级精母细胞中的随体数量在染色体着丝粒分裂时加倍
D.通过减数分裂形成的每个精子中含有5条有随体染色体
答案 C
解析 根据题意,随体是位于染色体末端的染色体片段,属于染色体的一个部分,在精原细胞进行减数分裂前,随体在间期会随染色体复制而复制,A正确;在不考虑任何变异情况下,人体细胞中的13、14、15、21和22号染色体为有随体染色体,说明体细胞中有5对(10条)有随体染色体,经染色体复制后,初级精母细胞中的随体数量加倍为20个,在减数分裂Ⅰ结束时形成的每个次级精母细胞中均有随体10个,在减数分裂Ⅱ后期,虽然次级精母细胞中染色体的着丝粒分裂,有随体染色体的两条姐妹染色单体(各含一个随体)分开形成两条有随体染色体,但其随体数量没有发生改变,再经减数分裂Ⅱ形成的每个精细胞中应有随体5个,B、D正确,C错误。
相关学案
这是一份2023届高考生物二轮复习细胞的生命历程学案含答案,共18页。
这是一份2023届高考生物二轮复习细胞的生命历程学案,共26页。
这是一份2023届高考生物二轮复习细胞的生命历程(含减数分裂)学案,共15页。学案主要包含了网络构建,基础自评,真题解读,命题猜想等内容,欢迎下载使用。

