2021年广东省普通高中学业水平选择考适应性测试地理试题(解析版)
展开
这是一份2021年广东省普通高中学业水平选择考适应性测试地理试题(解析版),共12页。试卷主要包含了考生必须保持答题卡的整洁等内容,欢迎下载使用。
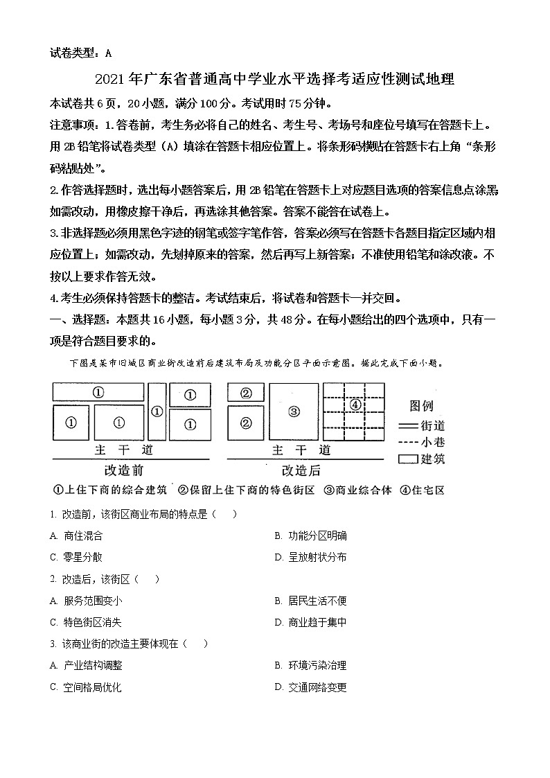
试卷类型:A2021年广东省普通高中学业水平选择考适应性测试地理本试卷共6页,20小题,满分100分。考试用时75分钟。注意事项:1.答卷前,考生务必将自己的姓名、考生号、考场号和座位号填写在答题卡上。用2B铅笔将试卷类型(A)填涂在答题卡相应位置上。将条形码横贴在答题卡右上角“条形码粘贴处”。2.作答选择题时,选出每小题答案后,用2B铅笔在答题卡上对应题目选项的答案信息点涂黑;如需改动,用橡皮擦干净后,再选涂其他答案。答案不能答在试卷上。3.非选择题必须用黑色字迹的钢笔或签字笔作答,答案必须写在答题卡各题目指定区域内相应位置上;如需改动,先划掉原来的答案,然后再写上新答案;不准使用铅笔和涂改液。不按以上要求作答无效。4.考生必须保持答题卡的整洁。考试结束后,将试卷和答题卡一并交回。一、选择题:本题共16小题,每小题3分,共48分。在每小题给出的四个选项中,只有一项是符合题目要求的。下图是某市旧城区商业街改造前后建筑布局及功能分区平面示意图。据此完成下面小题。1. 改造前,该街区商业布局的特点是( )A. 商住混合 B. 功能分区明确C. 零星分散 D. 呈放射状分布2. 改造后,该街区( )A. 服务范围变小 B. 居民生活不便C. 特色街区消失 D. 商业趋于集中3. 该商业街的改造主要体现在( )A. 产业结构调整 B. 环境污染治理C. 空间格局优化 D. 交通网络变更【答案】1. A 2. D 3. C【解析】【分析】【1题详解】改造前,都是上住下商的综合建筑,A正确。功能分区不明显,B错。商业还是集中在整条街,不零星分散,C错。没有呈放射状,D错。故选A。【2题详解】从图片可以看出,改造之后,服务范围没有变化,A错。建立居民生活区,和商业区分开,方便了居民生活,B错。改造后,还保留有一定的特色街区,没有消失,C错。改造后,生活区和商业区分开,商业趋于集中在一个区域,D对。故选D。【3题详解】改造后,将居民区和商业区分开,既给居民一个安静的生活环境,为有利于商业活动的集聚,促进商业区品位、服务能力的提升,空间结构得以优化,C正确。改造后,产业结构没有变化,A错。没有体现环境污染的治理,B错。交通网络没有变化,D错。故选C。【点睛】本题主要考查读图能力,随着一个城市或地区的经济发展,逐渐形成各种各样的功能分区。秋冬季节,我国环渤海区域由于西北弱冷空气东移南下侵入与前期暖湿气团混合,易形成大雾。观测统计发现,该区域大雾日数以每年10~12月最多。据此完成下面小题。4. 秋冬季节,形成该区域大雾的主要气象条件是( )A. 日照变长 B. 对流旺盛C. 逆温增强 D. 锋面过程5. 我国环渤海区域大雾日数以每年10~12月份最多,其主要原因是由于该时段内西北弱冷空气东移南下入侵容易形成( )A. 稳定少动低压和较大风速 B. 不稳定高压和较大风速C. 稳定少动高压和较弱风速 D. 不稳定低压和较弱风速【答案】4. D 5. C【解析】【分析】【4题详解】根据所学知识,大气稳定有利于雾的形成。根据材料提示,秋冬季节,环渤海地区因为西北弱冷空气入侵,冷空气东移南下比较慢,所到之处形成锋面雾。故选D。【5题详解】本题考查锋面系统的相关知识。雾的形成条件有:近地面空气中水汽充沛、气温低、大气较稳定、有凝结核。所以西北弱冷空气东移南下冷空气入侵,气流下沉,形成高压,高压较为稳定,且加之风速较弱,易形成大雾,C正确,ABD错。故选C.【点睛】本题考查锋面系统的相关知识。不管冷锋暖锋,降水一定出现在冷气团一侧,过境前和过境后,天气都是晴朗的。中华老字号是指历史悠久,拥有世代传承的产品、技艺或服务,能彰显民族文化底蕴,有突出的经济和文化价值。下图示意中华老字号在中国七大地理区的分布比例。据此完成下面小题。6. 中华老字号企业数量分布的空间特征是( )A. 东部多,西部少 B. 南部多,北部少C. 东北多,西南少 D. 西北多,东南少7. 影响中华老字号企业竞争力的主要因素是( )A. 人工成本 B. 交通条件 C. 生产原料 D. 产品品质【答案】6. A 7. D【解析】分析】【6题详解】距离中心越远,老字号数量越多。从图中可以看出,中华老字号企业分布,东部多,西部少,A正确。北部多,南部少。B错误。东北少,西南多。C错。西北少,东南多。D错。故选A。【7题详解】2.中华老字号名称由来是因历史悠久,产品质量好,口碑好而成为中华老字号企业,影响其竞争力的主要因素为产品品质。D正确,ABC错误,故选D。【点睛】本题考查读图能力和有关产业竞争力的相关知识,第一题采取排除法。距离中心越远,数值越大。我国广东某沿海地区盛行“冬至节,吃成汤圆”的文化传统。所吃汤圆无馅,用虾、蟹、生蚝等海鲜煮汤,味道鲜美。据此完成下面小题。8. 该地制作咸汤圆汤料中的海鲜主要来自( )A. 南海 B. 东海 C. 黄海 D. 渤海9. 冬至节,北方居民盛行吃饺子,南方居民盛行吃汤圆,形成这种地域文化差异的最主要因素是( )A. 原料 B. 市场 C. 工艺 D. 交通【答案】8. A 9. A【解析】【分析】【8题详解】所学知识,广东省濒临我国南海,汤圆中的海鲜,就地取材,应来自于南海,A正确,BCD错误。故选A。【9题详解】2.根据所学知识,饺子皮主要是小麦粉制成,其原料是小麦,主要生长在我国北方地区,而汤圆主要是糯米制成,其原料是水稻,主要生长在我国南方地区。因此造成北方居民吃子、南方居民吃汤圆这差异的主要原因是原料上的差异,A正确,BCD错误。故选A。【点睛】本题考查中国海陆分布和农业的基本知识。各地生活习俗的形成,跟当地的粮食作物、气候条件等息息相关。10. 当地区时2020年12月31日20:30,科考队员从北极中国黄河站(78°55′N,11°56′/E)发送观测数据到北京的科研单位。此时,北京的区时是( )A. 2021年1月1日4:30 B. 2020年12月31日13:30C. 2021年1月1日3:30 D. 2020年12月31日12:30【答案】C【解析】【分析】【详解】根据经度推算,北极黄河站位于东一区,比北京的东八区晚七个小时,故北京的区时是2021年1月1日3:30,C正确。A、B、D错误。故选C。【点睛】区时计算,都要化成时区,相差一个时区,时间相差一个小时。11. 据报道,我国2019年二氧化碳排放强度比2005年下降48.1%,提前完成二氧化碳减排目标。下列措施中,有利于二氧化碳减排的是( )①增加林草种植面积 ②增加风力发电装机容量③增加光伏发电投资 ④减少河流水力资源开发A. ①② B. ②③ C. ③④ D. ①④【答案】B【解析】【分析】【详解】增加林草种植,能够增强对二氧化碳的吸收,但是无法减少二氧化碳的排放,①错。增加风力发电装机容量和光伏发电投资能够增加清洁能源的供应,减少对化石能源的需求,减少二氧化碳排放。故②③正确。减少对河流水力资源开发,不利于发展清洁水电,会增加对传统化石能源的依赖,增加二氧化碳排放,④错。②③正确,B对。ACD错,故选B。【点睛】本题考查生态环境保护的相关知识。要注意题目要求的是有利于减排,所以增加林草面积是错误的。近岸海域赤潮高发,会破坏海洋生态系统平衡,对渔业生产带来经济损失。下图示意2000~2018年福建近岸海域赤潮累计发现数量与面积的各月分布。据此完成下面小题。12. 福建近岸海域2000-2018年赤潮高发的时段主要是( )A. 冬末春初 B. 春末夏初 C. 夏末秋初 D. 秋末冬初13. 此时段,引起福建近岸海域赤潮高发的主要原因是( )①主导风向由偏北转为偏南,近岸海域气温升高②太阳辐射增强,近岸海域的蒸发量增大③降水强度增大,地表径流输入近岸海域的营养物增多④水平气压梯度力由大变小,近岸海域水生生物生长速度加快A. ①② B. ①③ C. ②④ D. ③④14. 2020年12月初,美国西部加州地区再次发生大面积森林火灾,若要监测火灾范围,宜采用的技术是( )A. GPS B. 5G C. GIS D. RS【答案】12. B 13. B 14. D【解析】【分析】【12题详解】读图可知,该处赤潮累计发现数量和累计发现面积4-5月激增,随后减少,因此4-5月为赤潮高发时段,此时处于春末夏初,B正确,ACD错。故选B。【13题详解】春未夏初东南沿海地区主导风向由偏北转向偏南,风从暖湿洋面吹来,近岸海域气温升高,水温升高,有利于赤潮的产生,①正确。近岸海域的蒸发量增大与赤潮产生关系不大,水温上升是影响赤潮产生的重要因素,②错。春夏初该地降水强度增加,因此能够通过地表径流将更多的营养物质带到近岸海域,使得水体富营养化,赤潮大量产生。③正确。材料中无法体现近岸海域的水平气压梯度力大小的信息,④错。本题应选择①③,B正确,ACD错。故选B.【14题详解】RS是遥感,具有实时性的监测功能,能有效的监测火灾范围,D正确。GPS是全球定位系统,具有定位和导航功能,A错。5G是第五代移动电话行动通讯标准,B错,GIS是地理信息系统,不具有实时性功能,具有模拟、分析功能,C错。故选D。
【点睛】本题考查了读图能力、有关环境保护的知识、地理信息技术的知识。要注意第一题是累计,所以4月到5月面积增长最多,5月刀6月面积就在减少了,但是发现数量不也少。赤潮的发生跟水温高、水体富营养化有关。洞庭湖通江湖泊,是指洞庭盆地中由大堤围限的范围内直接连通外部江河、具有调蓄功能的湖区。下图示意清末以来洞庭湖通江湖泊面积变化。据此完成下面小题。15. 清末以来,洞庭湖通江湖泊面积变化特征是( )A. 1896年至1949年间,面积缩减速率最大B. 1949年至1958年间,面积缩减的速率最大C. 1958年至1978年间,面积增加的幅度最小D. 1978年至2019年间,面积减少的幅度最大16. 由此可以推断,自1896年以来该地( )A. 构造运动增强,洞庭盆地面积变小 B. 沿湖大堤加高,湖盆水旱灾害减少C. 连江通海受阻,湖区调蓄功能下降 D. 围湖造田减少,通江湖泊面积减小【答案】15. B 16. C【解析】【分析】【15题详解】从图中可以看出,1949年至1958年间,洞庭湖通江湖泊面积缩减的速率最大,B正确。A错。1958年至1978年间,面积总体还在减少,C错。1978年至2019年间,面积减少的幅度最小,D错。故选B。【16题详解】1896年以来,通江湖泊面积不断的减少,湖区调蓄功能下降,C正确。湖泊面积主要是围湖造田造成的,跟构造运动无关,A错。随着面积的减少,水旱灾害不断增加,B错。围湖造田不断扩大,导致湖泊面积缩小,D错。故选C。【点睛】正是由于人口的不断增加,为了满足粮食的需求,洞庭湖周边不断的围湖造田,导致湖泊面积不断缩小,调蓄功能不断下降,水旱灾害频发。二、非选择题:共52分。第17~18题为必考题,考生都必须作答。第19~20题为选考题,考生根据要求作答。(一)必考题:共42分。17. 阅读图文材料,完成下列要求。苹果喜温凉,是我国北方代表性水果。盐源县位于青藏高原东南缘横断山脉中段,隶属四川省凉山彝族自治州,年均温12.1℃,年降水量855.2mm,是我国西南地区最大的优质苹果生产基地,被称为“中国南方苹果之乡”。该县苹果主产区位于盐源盆地内的河流阶地和大型洪积扇。下图示意盐源县苹果主产区及其周边位置。(1)分析盐源县成为“中国南方苹果之乡”自然条件。(2)分析盐源县发展苹果产业的限制性因素。(3)从脱贫致富的角度考虑,请给盐源县苹果产业发展提出合理建议。【答案】(1)盐源县位于盆地内,区内地势平坦,水源充足;土层深厚;光照充足,昼夜温差大 ,品质高;低纬度高海拔地区适宜苹果生长;有丰富的土地资源。
(2)盐源县地理位置较为偏远,个体经营,分散种植,投入少,管理粗放,病虫害多。
(3)加大政府支持力度;扩大苹果种植面积,获得规模效益;延长产业链,提高附加值;加大宣传,推广品牌;开拓和培育新市场,建立网络营销渠道;发展相关产业。【解析】【分析】本题以盐源县“中国南方苹果之乡”为载体,考查了苹果种植的自然条件、限制性因素及如何实现可持续发展。【详解】(1)根据材料和所学知识,分析自然条件:“盐源县位于青藏高原东南缘横断山脉中段、该县苹果主产区位于盐源盆地内的河流阶地和大型洪积扇”可知,盐源县位于盆地内,区内地势平坦,水源充足;土层深厚,地形坡度小;区内海拔高,光照充足,昼夜温差大 ,品质好;由材料“年均温12.1℃,年降水量855.2mm”可知,该地处于低纬度高海拔地区,夏季冷凉,冬季无冻害,气候适宜苹果生长;由材料“是我国西南地区最大的优质苹果生产基地”可知,苹果种植有丰富的土地资源。(2)由材料中可知,“盐源县位于青藏高原东南缘横断山脉中段,隶属四川省凉山彝族自治州”,盐源县地理位置较为偏远,属地内多为山地,有些地方不适合苹果的种植;大多数的果园为个体经营,种植比较分散,果园规模小,投入少,资金没有保障,果园管理粗放,病虫害多,果品质量差,经济效益低。(3)依据所学知识,可以从以下几个方面入手:加大政府支持力度,加强产业引进,改善果品结构;扩大苹果种植面积,实现集约化经营,获得规模效益;提高苹果生产和加工技术,延长产业链,提高附加值;加大宣传力度,加强盐源县苹果品牌推广;积极巩固现有市场,积极开拓和培育新市场,建立多形式的网络营销渠道,扩大市场份额;发展以苹果为核心的采摘、观光等相关产业。【点睛】18. 阅读图文材料,完成下列要求。黄河是中华民族的母亲河。历史上黄河的每一次大改道都会对河口三角洲(包括陆上和水下三角洲)及附近海岸线造成深刻的影响。改道后,原黄河河道被称为废黄河,原河口被称为废黄河口。黄河最后一次大的改道,是由江苏盐城改到山东东营,此次改道给山东人民带来重大的灾难。新中国成立后,国家对黄河实施了一系列工程治理,使黄河水害得到有效控制。下图示意不同年份废黄河三角洲海岸线变迁。(1)读图,描述自497年以来不同年份间废黄河三角洲的海岸线位置总体变化过程。(2)推测黄河最后一次大改道的年份,并说明推测依据。(3)调查发现,现今废黄河口附近的水下三角洲面积在增加。请分析其原因。(4)江苏盐城有较长的海岸线,但是没有大港口。请分析主要原因。【答案】(1)497年到1855年,海岸线总体呈现向海洋推进的趋势,其中,497年到1582年推进速度较慢,1582-1855推进速度较快;1855年到1921年海岸线呈现向陆地后退的趋势,其中废黄河口后退程度最大。
(2)年份:1855年;推测依据:1855年到1921年期间,废黄河口的海岸线后退最多,说明此地堆积作用减弱,黄河改道,废河口处海浪侵蚀作用加强。
(3)黄河北归后,苏北废黄河日径流入海水量骤减,海浪侵蚀加强使得陆上三角洲后退;海水侵蚀掉的泥沙在浅海区沉积;仍有陆地径流携带泥沙入海,使得水下不角洲部分继续缓慢向海洋推进。
(4)苏北沿海泥沙淤积严重,不利于轮船航行;缺乏大河入海口,经济腹地受限;苏北沿线城市经济欠发达,运输需求量不大;历史上黄河改道在苏北入海,地理环境不稳定。
【解析】【分析】本题根据黄河口在苏北和山东的变迁考察等值线的判读以及地貌的成因和过程,考察能力要求较高。【详解】(1)根据图中给出的不同年份海岸线的分布特点可以得出,从497年到15855年,海岸线都是向海洋方面推进,但是这几条线之间的距离是不同的反映出推进的速度有差异,其中497年到1582年间,推进的速度较慢,但是1582到1855短短三百多年间海岸线向海洋推进的距离比之前一千多年都要多,足以说明速度快,1855年 到1921年,海岸线有了向陆地后退的趋势,且后退的并不均匀,在废黄河口处后退的最明显。(2)根据海岸线变化特点可以得出,在1855年到1921年间,海岸线有了向陆地后退的趋势,且后退的并不均匀,在废黄河口处后退的最明显,由此可以推测,黄河在此年间发生了改道,以致河口处淤积的泥沙减少,三角洲面积减小,加上海浪的侵蚀,导致海岸线后退。(3)黄河北归后,苏北废黄河日径流入海水量骤减,陆上三角洲开始萎缩,同时海浪侵蚀加强使得陆上三角洲不断被侵蚀;被海水侵蚀掉的泥沙被沿岸的海浪和水流携带最后在浅海区沉积;此时虽说黄河已经改道,但是仍有其他陆地径流携带泥沙入海,使得水下三角洲部分继续缓慢向海洋推进。(4)港口的建设条件包括自然条件和社会经济条件,自然条件包括港阔水深的避风港,建港条件要优越,社会经济条件方面主要是依托城市,运输需求,技术水平等。苏北沿海泥沙淤积严重,造成沿海地区深度较浅,大型轮船容易搁浅,不利于航行;加上缺乏缺乏大河入海口,无法海陆联运,经济腹地有限,苏北沿线城市相比苏南来说经济欠发达,运输需求量不大;历史上黄河改道在苏北入海,地理环境不稳定。【点睛】(二)选考题:共10分。请考生从2道题中任选一题作答。如果多做,则按所做的第一题计分。19. [海洋地理]阅读材料,回答问题。地震发生后,日本福岛核电站严重损级。在应急处理后,大量的核废水处理水被装入储水罐中,预计2021年所有的储水罐将被全部装满。据报道,日本政府计划将福岛核废水处理水排入太平洋。指出影响排入太平洋核废水处理水扩散的主要因素,并分析这些核废水处理水可能带来的危害。【答案】主要因素是洋流。导致部分海域海水污染;海洋生物受放射性污染死亡或变异,破坏海洋生态平衡;造成放射性物质通过食物链进入人体,危害人体健康;对海洋渔业生产造成冲击。【解析】【分析】本题考查了海洋环境污染的危害,考查了学生获取和解读地理信息、调动和运用地理知识、描述和阐释地理事物的能力。【详解】排入太平洋核废水处理水主要随洋流(日本暖流和北太平洋暖流)向其他海区扩散。带来的危害可以从生态环境和社会经济方面分析。生态环境:核废水中含有放射性物质,会造成排放海域的海水污染,并随洋流向其他海域扩散;海洋生物受放射性污染死亡或发生变异,破坏海洋生态平衡,导致生物多样性减少。社会经济:放射性物质会通过食物链进入人体,并在人体内不断积累,危害人体健康;对海鲜贸易和海洋渔业生产产生一定的冲击。【点睛】20. [环境保护]阅读材料,回答问题2020年,我国成功控制了新冠肺炎疫情的传播。近期,我国多地在进口冷链食品检测时发现新冠病毒。12月19日,钟南山院士提出,“环境传人”是现阶段我国新冠疫情的新特征。环境传人是指环境或物品被新冠病毒污染后,再传染给人的现象。分析进口冷链食品成为我国现阶段新冠病毒“环境传人”主要环节的原因,并指出防范措施。【答案】原因:中国对食品需求量大,国外的一些食品价格比国内有明显的优势;国外疫情严重,感染病毒人数多,从事冷链人员感染病毒较多;病毒在低温下存活时间长。
防范措施:加强执法检查,全面排查冷链食品生产、仓储、运输、销售全程生产经营主体落实疫情防控措施情况;对冷链食品生产经营实行信息化追溯;对从事冷链食品贮存业务的食品生产经营者、非食品生产经营者实行登记或备案管理;提高防范认识;进一步加大执法力度;加强演练,提高应急处置能力;加强国际合作,对冷链食品进口前及时进行病毒处理,减少病毒传入国内。【解析】【分析】本题要结合中国国情考查进口冷链食品成为我国现阶段新冠病毒“环境传人”主要环节的原因及防范措施。【详解】中国人口众多,对食品需求量大,如肉类,需要通过进口补充国内的供应,平抑肉价。国外的一些食品价格如猪肉价格比国内有明显的优势,进口猪肉要比国内的便宜50%左右。国外疫情严重,从事冷链人员感染病毒较多,导致进口冷链食品检测时发现新冠病毒;病毒在低温下存活时间长,因此传播距离远,难以及时消除。防范措施可以是:各地部门联合执法检查,全面排查冷链食品生产、仓储、运输、销售全程生产经营主体落实疫情防控措施情况,及时发现问题、解决问题;对冷链食品生产经营实行信息化追溯,及时准确寻找传播源头;对从事冷链食品贮存业务的食品生产经营者、非食品生产经营者实行登记或备案管理,发现问题及时找到感染者;提高防范认识,增强紧迫感和责任感;进一步加大执法力度、处罚力度;加强应急演练,全面提高应急处置能力;加强国际合作,对病毒源头及时处理,减少病毒传入国内。【点睛】
相关试卷
这是一份2023年广东省普通高中学业水平选择考模拟测试(一)地理,文件包含广东省一模地理试卷pdf、广东省一模地理详细答案docx等2份试卷配套教学资源,其中试卷共10页, 欢迎下载使用。
这是一份2021-2022学年广东省普通高中学业水平选择考模拟测试(一)地理试题(Word版),共9页。试卷主要包含了选择题,非选择题等内容,欢迎下载使用。
这是一份精品解析:2021年广东省普通高中学业水平选择考适应性测试地理试题(含答案),文件包含精品解析2021年广东省普通高中学业水平选择考适应性测试地理试题解析版doc、精品解析2021年广东省普通高中学业水平选择考适应性测试地理试题原卷版doc等2份试卷配套教学资源,其中试卷共21页, 欢迎下载使用。

