所属成套资源:全套2023届高考生物二轮复习系统大概念学案
2023届高考生物二轮复习系统大概念——生态系统通过自我调节保持结构和功能的相对稳定学案
展开
这是一份2023届高考生物二轮复习系统大概念——生态系统通过自我调节保持结构和功能的相对稳定学案,共13页。
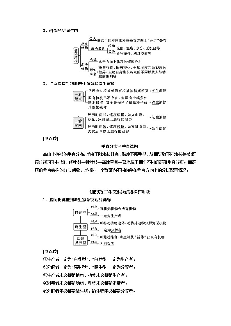
系统大概念——生态系统通过自我调节保持结构和功能的相对稳定 知识块(一)种群的特征和数量变化1.理清种群的数量特征及相互关系(1)种群密度是种群最基本的数量特征。(2)直接决定种群密度的因素是出生率和死亡率、迁入率和迁出率。(3)年龄组成和性别比例不直接决定种群密度,年龄组成通过影响种群的出生率和死亡率,从而预测种群数量的变化趋势,性别比例通过影响种群的出生率间接影响种群密度2.种群的“J”型增长和“S”型增长3.影响种群数量变化的因素 知识块(二)群落及其演替1.种间关系2.群落的空间结构3.“两看法”判断初生演替和次生演替[微点拨]垂直分布≠垂直结构高山上植被的垂直分布:是由于随海拔升高,温度下降明显,从而导致不同海拔植被(群落)分布不同。如:阔叶林—针叶林—高原草甸—苔原属于四个不同的群落垂直分布。而群落的垂直结构的分层现象:是指同一个群落内不同物种在垂直方向上的分层配置情况。 知识块(三)生态系统的结构和功能1.据同化类型判断生态系统功能类群[微点拨]①生产者一定为“自养型”,“自养型”一定为生产者。②分解者一定为“腐生型”,“腐生型”一定为分解者。③生产者未必都是植物,植物未必都是生产者。④消费者未必都是动物,动物未必都是消费者。⑤分解者未必都是微生物,微生物未必都是分解者。 2.能量在各营养级间流动过程分析(1)同化量=摄入量-粪便量。同化量-呼吸量=用于自身生长、发育和繁殖的能量。(2)一个营养级粪便中的能量不属于该营养级的同化量,而属于上一营养级同化量中“流向分解者”的一部分。(3)最高营养级能量去路的特殊性:最高营养级的能量少了传递给下一营养级这一去路。(4)能量传递效率=该营养级的同化量/上一营养级的同化量。3.归纳总结碳循环的过程存在形式非生物环境中:CO2和碳酸盐生物群落内部:含碳有机物流动形式生物群落与非生物环境之间:CO2生物群落内部:含碳有机物进入生物群落的途径光合作用、化能合成作用返回非生物环境的途径①生产者、消费者的呼吸作用②分解者的分解作用③化石燃料的燃烧 4.牢记生态系统中信息传递的种类和作用 知识块(四)生态系统的稳定性、人和环境1.生态系统的稳定性(1)生态系统的稳定性:生态系统维持或恢复自身结构与功能处于相对平衡状态的能力。(2)抵抗力稳定性与自我调节能力的关系——正相关(3)“三看法”判断生态系统的反馈调节类型类型正反馈调节负反馈调节“看”调节方式加速最初发生变化的那种成分所发生的变化抑制和减弱最初发生变化的那种成分所发生的变化“看”调节结果常使生态系统远离稳态有利于生态系统保持相对稳定“看”实例分析 2.关注生物多样性的“3、3、4、1”需自我补充的知识: (一)原因分析类1.在荒原变林海的过程中,林场建设者施用人工合成的性引诱剂以降低虫害的发生率,其原理是___________________________________________________________________________________________________________________________________________。提示:破坏害虫种群正常的性别比例,降低种群的出生率,从而降低害虫的种群密度。2.次生演替较初生演替速度快的原因是__________________________________________________________________________________________________________________________________________________________________________________。提示:次生演替发生时,原有土壤条件基本保留,甚至还保留了植物的种子或其他繁殖体,因而次生演替更快。3.据调查,刺萼龙葵一段时间内出现在某地的玉米田中,并很快排挤了原有的杂草而成为主要的杂草种类,对农作物造成了危害。该玉米田是否发生了群落演替?并写出判断依据:________________________________________________________________________________________________________________________________________________。提示:否。刺萼龙葵的出现使玉米田中的杂草种类发生改变,但是没有改变玉米田中的优势种,生物群落类型没有发生改变。4.人们不断地对江南某湿地保护区进行除草、杀虫,目的是________________________________________________________________________。提示:调整生态系统中的能量流动关系,使能量持续高效地流向对人类最有益的部分。5.啄木鸟主要吃隐藏在树干内的天牛等害虫。害虫用于生长、发育和繁殖的能量的去向有________________________________________________________________________________________________________________________________________________。提示:流入下一营养级能量、分解者利用的能量、未利用的能量。(二)科学探究类1.在某海岛上有一种专吃黑尾鸥的蝮蛇,为了更好地保护海岛上的黑尾鸥,有人建议捕杀蝮蛇,有人支持,也有人反对。试利用生态学原理分析,支持者的理由是什么?反对者的理由是什么?提示:蝮蛇是黑尾鸥的天敌,捕杀蝮蛇后会增大黑尾鸥种群的K值;捕杀蝮蛇后,可能破坏原有的生态平衡。2.散居型蝗虫并不会对农作物造成大的危害,研究表明,散居型蝗虫密度增大时,体内会释放大量“集群信息素”,在蝗虫的触角上存在感知该种信息素的嗅觉受体,从而使蝗虫由散居转化为群居,这项研究使绿色防控成为可能。据此研究,请提出有关蝗灾防治方法的设想。提示:可根据“集群信息素”的结构设计拮抗剂,阻止蝗虫的聚集(或使用干扰“集群信息素”接收的化学物质或人工使用“集群信息素”诱杀蝗虫)。1.判断下列有关种群数量变化的说法是否正确。①绵羊种群数量的变化与环境条件有关,而与出生率、死亡率变动无关。(2021·浙江卷)(×)②绵羊种群在达到环境容纳量之前,每单位时间内种群增长的倍数不变。(2021·浙江卷)(×)③种群的“S”型增长是受资源因素限制而呈现的结果。 (√)④用性引诱剂诱杀雄性害虫,破坏的是种群的年龄组成。(×)⑤某种群数量呈“S”型增长时,其增长速率逐渐降低。(×)2.判断下列与群落有关的说法是否正确。①人为因素或自然因素的干扰可以改变植物群落演替的方向。(2021·全国甲卷)(√)②在演替过程中,群落通常是向结构复杂、稳定性强的方向发展。(2021·全国甲卷)(√)③多年生草本群落在争夺阳光和空间方面比一年生草本群落更有优势。(2020·海南卷)(√)④竹林中,竹子高矮参差不齐,体现了竹林的垂直方向上的空间结构。(×)3.判断下列有关生态系统结构和功能的说法是否正确。①栽培食用菌,收获后剩余的菌渣作为农作物的肥料可实现能量的循环利用。(2021·北京卷)(×)②生态茶园中利用茶树废枝栽培灵芝,可提高能量的传递效率。(2021·福建卷)(×)③碳在生物群落和无机环境之间的循环主要以CO2的形式进行。 (2020·全国卷Ⅲ)(√)④绿孔雀成年雄鸟在繁殖期为驱赶其他雄鸟发出的鸣叫声,属于物理信息。 (2020·山东卷)(√)⑤细菌在生态系统中可能是生产者,也可能是消费者或分解者。(√)⑥信息只能沿食物链从低营养级向高营养级传递。(×)4.判断有关生态系统的稳定性和环境保护说法的正误。①红树林生态系统物种丰富,结构相对复杂,具有较强的自我调节能力。(2021·海南卷)(√)②红树林的海岸防护作用和观赏性体现了红树林生态系统的直接价值。(2021·海南卷)(×)③出台地方性控制吸烟法规不属于生态保护措施。(2021·北京卷)(√)④臭氧层减少的主要原因是化石燃料的燃烧。(×) [基础考法·自主评价]1.下列有关种群和群落的叙述,正确的是( )A.种群的年龄组成是种群内个体特征的统计值B.利用标志重捕法调查种群密度时,重捕方法不当导致部分个体死亡,会使估算数值偏大C.种群内常因争夺食物而形成竞争关系,对种群的生存不利D.稻田中的一种杂草取代了另一种杂草,说明该群落发生了演替解析:选A 年龄组成是指一个种群中各年龄期的个体数目的比例,属于种群内个体特征统计值,A正确;根据标志重捕法计算公式:种群中个体数(N)=重捕总数×第一次捕获并标记数÷重捕中被标记的个体数,重捕获的个体死亡不影响计算结果,B错误;种群内常因争夺食物而形成种内竞争,种内竞争淘汰掉老弱病残的个体,对种群的生存有利,C错误;稻田中的一种杂草取代了另一种杂草,但生物群落类型没有发生改变,因此没有发生群落的演替,D错误。2.2022年8月27日河南省汝州市中央公园云禅湖水域发现的两条“怪鱼”——鳄雀鳝被捕获。鳄雀鳝是肉食性鱼类,属于史前生物,在地球上存活了1亿多年,具观赏性,生性非常凶猛,系外来物种,会捕食我国的本土物种,尤其是水域中的鱼类,公园管理方已对其进行无害化处理,并安排人员对该湖区进行了专业消毒。下列相关叙述错误的是( )A.鳄雀鳝捕食本地鱼类,会引起湖区藻类大面积泛滥,产生“水华”B.鳄雀鳝缺乏天敌,会破坏生态平衡,降低生物多样性C.鳄雀鳝为观赏型鱼类,不会对人类安全造成威胁D.未经批准不能擅自引进、放生或者遗弃外来物种解析:选C 鳄雀鳝缺乏天敌、捕食本地鱼类,会引起湖区水中被鱼当作食物的藻类大面积泛滥,产生“水华”,导致水体缺氧,破坏一定范围内的生态平衡,降低生物多样性,A、B正确;鳄雀鳝会对水域内的鱼类造成毁灭性伤害,如果出现食物短缺的情况,鳄雀鳝有可能攻击人类,对人类安全造成威胁,C错误;未经批准擅自释放或丢弃外来物种属于违法行为,所以未经批准不能擅自引进、放生或者遗弃外来物种,D正确。3.《说文》云:“鹬知天将雨则鸣,故知天文者冠鹬”。滨鹬是一种中小型涉禽,生活于湿地生态系统,食性较杂。由于人们环保意识的增强,湿地生态系统的面积及滨鹬的数量均稳步增加。下列关于滨鹬种群数量的说法,不正确的是( )A.滨鹬数量增加说明滨鹬的种群密度增大B.滨鹬数量增加可能是滨鹬的出生率高于死亡率C.可用标志重捕法估算滨鹬的种群数量D.现在滨鹬种群的年龄组成最可能是增长型解析:选A 滨鹬的数量增加,但由于湿地生态系统的面积也增加,不能确定滨鹬的种群密度是否增大,A错误;滨鹬数量增加可能是滨鹬的出生率高于死亡率,B正确;滨鹬的活动能力强,活动范围广,可用标志重捕法估算滨鹬的种群数量,C正确;通过题干信息可知,现在滨鹬种群的年龄组成最可能是增长型,D正确。4.(2022·漳州三模)我国古代传统文化蕴含着丰富的生物学知识,下列叙述错误的是( )A.“关关雎鸠,在河之洲”体现了行为信息有利于种群的繁衍B.“落红不是无情物,化作春泥更护花”体现了生态系统具有物质循环功能C.“去其螟螣,及其蟊贼,无害我田稚”的目的是使能量流向对人类最有益的部分D.“数罟(细密渔网)不入洿池,鱼鳖不可胜食也”,“数罟不入洿池”的目的是保证鱼种群的年龄组成为增长型解析:选A “关关雎鸠,在河之洲”意为在那河中的小沙洲上,一对雎鸠鸟不停地鸣叫,体现了生态系统的物理信息传递,有利于种群的繁衍,A错误;“落红不是无情物,化作春泥更护花”反映生态系统中的物质可循环利用,B正确;农业生产应避免虫害,体现了合理调整能量流动关系,使能量持续流向对人最有益的部分,C正确;“数罟不入洿池”是指密孔的渔网不入池塘,其意义是为了保证鱼种群的年龄组成为增长型,D正确。5.(2022·枣庄模拟)植绥螨能捕食蚜虫、烟粉虱等的卵,也有不少取食花粉。烟粉虱成虫不善飞翔,活动能力弱,对黄色有强烈的趋性,喜欢群集于植株上部嫩叶背面吸食汁液,随着新叶长出,成虫不断向上部新叶转移。下列说法正确的是( )A.植绥螨和烟粉虱、烟粉虱和植株之间都是捕食关系B.烟粉虱种群的分布呈现出由下向上的垂直结构C.可用标志重捕法调查烟粉虱成虫的种群密度D.可利用烟粉虱对黄色有强烈的趋性对其进行生物防治解析:选D 植绥螨能捕食烟粉虱等的卵,二者为捕食关系,烟粉虱群集于植株上部嫩叶背面吸食汁液,二者为寄生关系,A错误;种群无垂直结构,B错误;烟粉虱活动能力弱,可用样方法进行种群密度的估算,C错误;可利用烟粉虱对黄色有强烈的趋性对其防治,属于利用物理信息进行的生物防治,D正确。6.沙棘是落叶灌木,根系发达且根上生有根瘤,具有耐旱、耐贫瘠和生长快的特性,人工沙棘林4~5年即可郁闭成林。某西北山地针阔林曾因过度开发退化为荒山,现用沙棘为先锋物种对荒山进行生态修复。下列叙述错误的是( )A.沙棘能增加空气湿度,提高土壤的肥力和含水量B.退化荒山在进行生态修复过程中发生了次生演替C.人工种植的沙棘均匀分布,体现了群落具有水平结构D.若时间允许,退化的荒山可能会演替为相对稳定的针阔林解析:选C 沙棘是落叶灌木,根系发达且根上生有根瘤,根系发达有利于吸水,根瘤能进行固氮,蒸腾作用可增加空气湿度,因此沙棘能增加空气湿度,提高土壤的肥力和含水量,A正确;退化荒山存在原有土壤条件甚至可能保留了种子或其他繁殖体,故退化荒山在进行生态修复过程中发生了次生演替,B正确;人工种植的沙棘属于种群,沙棘均匀分布体现了种群的空间特性,C错误;次生演替趋向于恢复原来的群落,若时间允许且气候条件适宜,退化的荒山可能会演替为相对稳定的针阔林,D正确。7.分层现象是森林群落中各种群之间以及种群与环境之间相互竞争和相互选择的结果,是群落垂直结构的最直观特征。下列叙述错误的是( )A.植物的分层缓解了植物之间争夺阳光等资源的矛盾,也提高了群落的光能利用率B.动物的分层现象主要与食物有关,还与阳光、温度、水分等非生物因素有关C.土壤中的水分和矿质营养状况,是决定森林植物地下部分分层的主要因素D.森林各层次中植物的不同生态特性和生活习性增强了不同物种个体之间的竞争解析:选D 植物的分层与对光的利用有关,不同植物适于在不同的光照强度下生长,缓解了植物之间争夺阳光等资源的矛盾,也提高了群落的光能利用率,A正确;群落中植物的分层为动物创造了多种多样的栖息空间和食物条件,因此动物的分层现象主要与食物、空间有关,还与阳光、温度、水分等非生物因素有关,B正确;决定森林植物地下部分分层的主要因素是水分和无机盐等,C正确;森林各层次中植物的不同生态特性和生活习性减弱了不同物种个体之间的竞争,提高了对环境资源的利用率,D错误。8.研究种群和群落的特征在野生动物资源的合理利用和保护、害虫的防治等方面有着重要意义。下图是某群落中甲、乙、丙三个不同生物种群的个体数量与年龄组成示意图。下列相关叙述错误的是( )A.甲、乙、丙中,一段时间后种群数量下降的可能是丙B.若甲、乙具有捕食关系,则甲种群的数量会呈现“S”型增长C.若甲、丙的生态位重叠,则它们之间可能存在种间竞争D.若该群落正在发生演替,乙种群的数量一定会保持稳定解析:选D 分析题图可知,一段时间后种群数量下降的可能是丙,因为其年龄组成是衰退型,A正确;分析题图可知,甲种群的年龄组成为增长型,由于自然资源等条件的限制,甲种群的数量会呈现“S”型增长,B正确;若甲、丙的生态区域重叠,则它们之间可能存在竞争生存资源和食物等的种间竞争关系,C正确;种群乙年龄组成属于稳定型,若该群落正在发生演替,则乙种群的数量不一定会保持稳定,D错误。9.(2022·琼海三模)某湖泊被含有机物的污水污染,为加快湖水净化,往湖中投放活性淤泥(含多种微生物)并持续通气。下列叙述错误的是( )A.投放活性淤泥可促进湖泊生态系统物质循环B.活性淤泥微生物分解有机物可为生产者提供养料和能量C.投放活性淤泥可提高湖泊生态系统恢复力稳定性D.持续通气有利于湖泊生态系统的自生解析:选B 投放的活性淤泥含多种微生物,能分解多种有机物为生产者提供养料,故投放活性淤泥可促进湖泊生态系统物质循环,但生态系统的能量是单向流动的,不能循环利用,A正确,B错误;人为投放活性淤泥能有助于净化有机污染物,缩短该湖泊恢复原状的时间,可提高湖泊生态系统恢复力稳定性,C正确;持续通入空气有利于加速好氧生物的有氧呼吸,有利于湖泊生态系统的自生,D正确。10.某些村落背后的防护林保留了部分原始植被的特征,但同时由于深受人类活动的干扰而与自然群落有一定差异。研究表明,在一定范围内,随着干扰(主要是砍伐成树)强度的增加,防护林林下的植物丰富度增加,阳生植物增多。下列说法错误的是( )A.砍伐成树后,林下阳生植物能够获得更多的光照、水肥,有利于其生长繁殖B.适度砍伐成树,有利于增加防护林的自我调节能力C.受到重度干扰的防护林,其抵抗力稳定性一定增强D.生物与生物、生物与无机环境之间的共同进化导致防护林生物多样性的形成解析:选C 砍伐成树后,林下阳生植物能够获得更多的光照、水肥,有利于其生长繁殖,A正确;砍伐成树后,防护林林下的植物丰富度增加,阳生植物增多,光合作用增强,产生更多营养物质及能量,同时该生态系统的组分增多,营养结构变复杂,因此适度砍伐成树有利于增加防护林的自我调节能力,B正确;重度干扰会让防护林的物种多样性降低,导致防护林营养物质流失,因此其抵抗力稳定性会相对减弱,C错误;生物与生物、生物与无机环境之间的共同进化导致防护林生物多样性的形成,D正确。11.下列关于生态系统的叙述,正确的是( )A.生态系统的组成成分包括生态系统的结构、食物链和食物网B.生态系统的功能包括物质循环、能量流动和信息传导C.负反馈调节的基础是生态系统自我调节能力D.生态系统的结构和功能处于相对稳定的状态,就是生态平衡解析:选D 生态系统的组成成分包括非生物的物质和能量、生产者、消费者和分解者,A错误;生态系统的功能主要包括物质循环、能量流动和信息传递,B错误;生态系统具有一定的自我调节能力,其基础是负反馈调节,C错误;生态平衡的实质是生态系统结构和功能处于动态平衡,D正确。12.(2022·正定一模)大树杜鹃为濒危珍稀植物,是杜鹃花属中高大的乔木树种。大树杜鹃林下凋落物厚,种子难以散布到土壤基质层,因而发芽率低;其幼苗生长缓慢,要生长很长时间才开花;且该树种对温度、湿度等条件要求苛刻。下列说法错误的是( )A.影响大树杜鹃发芽率的非生物因素主要是温度、湿度B.大树杜鹃促进生态系统中基因流动和共同进化体现了生物多样性的直接价值C.大树杜鹃有性生殖能力较低,积极进行人工繁育可有效促进种群数量增加D.在原产地适度清除林下凋落物并建立自然保护区是对大树杜鹃的有效保护解析:选B 温度、湿度属于影响大树杜鹃发芽率的非生物因素,A正确;大树杜鹃促进生态系统中基因流动和共同进化属于对生态功能方面的影响,体现了生物多样性的间接价值,B错误;根据题意可知,大树杜鹃种子发芽率低,生长至开花时间较长,并且在生长过程中对温度、湿度等条件要求苛刻,导致了其有性生殖能力较低,积极进行人工繁育可有效促进种群数量增加,C正确;根据题意可知,在原产地适度清除林下凋落物可提高大树杜鹃的发芽率,建立自然保护区是就地保护的有效措施,D正确。13.如图为处于平衡状态的某自然生态系统,P、R、S、T、F、E表示其生物成分,箭头表示物质的传递方向。下列有关叙述正确的是( )A.生物成分P、R、S、T、F、E获取物质和能量的途径都相同B.R用于生长、发育和繁殖的能量最终会被E利用和被S摄入C.该生态系统中的二氧化碳排放量与二氧化碳吸收量基本持平D.正反馈调节是生态系统具备自我调节能力和维持平衡的基础解析:选B P是生产者,R、S、T、F是消费者,E是分解者,各种生物成分获取物质和能量的途径不同,如生产者主要通过光合作用获取能量,而消费者主要通过捕食获取物质和能量,A错误;R属于初级消费者,其用于生长、发育和繁殖的能量最终会被E(分解者)利用和被S(次级消费者)摄入,B正确;该生态系统中有物质的输出,说明生产者的光合作用总量大于生态系统的总呼吸作用,则该生态系统中的二氧化碳排放量应小于二氧化碳吸收量,C错误;生态系统具有一定的自我调节能力,其基础是负反馈调节,D错误。14.(2022·柳州模拟)烟草植株在4~10月开花,开花需要光信息刺激。当烟草植株受到蛾幼虫攻击后,能够产生和释放信息素。信息素白天可以吸引蛾幼虫的天敌来捕食蛾幼虫,夜晚又可以驱除夜间活动的雌蛾,使它们不能停留在叶片上产卵。下列相关叙述或推断合理的是( )A.光信息刺激植物开花,主要体现了生命活动的正常进行离不开信息的传递B.“两岸猿声啼不住”所体现的信息类型与信息素相同C.信息素只能作用于不同种生物,维持生态系统的稳定D.信息传递可以调节捕食者和被捕食者的数量,影响种间关系解析:选D 光信息刺激植物开花,体现了种群的繁衍离不开信息的传递,A错误;“两岸猿声啼不住”,猿的叫声属于物理信息,与信息素(化学信息)不同,B错误;信息素可以作用于同种生物,也可以作用于不同种生物,C错误;由题干信息可知,信息传递可以调节捕食者和被捕食者的数量,影响种间关系,D正确。15.(2022·贵阳二模)为解决农村生活垃圾处理问题,某研究机构结合现有处理状况提出了如下表所示的方案。下列相关叙述错误的是( )生活垃圾分类处置办法废品类可回收垃圾废品回收站厨余垃圾堆肥或生产沼气包装类垃圾卫生填埋有害垃圾专业化处理A.参与菜根、菜叶等厨余垃圾发酵产生沼气的微生物属于消费者B.若筛选能分解塑料的细菌,选择培养基应以塑料为唯一碳源C.废旧电池若进入土壤,其中的重金属离子可能会出现在人体内D.垃圾分类处理有利于实现物质的循环再生和能量的多级利用解析:选A 参与菜根、菜叶等厨余垃圾发酵产生沼气的微生物属于分解者,A错误;若筛选能分解塑料的细菌,选择培养基应以塑料为唯一碳源,B正确;废旧电池若进入土壤或水体中,其中的重金属离子等物质会通过食物链和食物网逐级积累,最后可能出现在人体内,这种现象属于生物富集作用,C正确;垃圾分类处理后,实现了垃圾资源化和物质的循环利用,既减少了污染,又实现了资源的重复利用,厨余垃圾发酵产生沼气也可以实现能量的多级利用,因此垃圾分类处理有利于实现物质的循环再生和能量的多级利用,D正确。
相关学案
这是一份新高考生物一轮复习学案:第30讲 生态系统的结构与功能(含解析),共26页。
这是一份高考生物总复习第9单元高频考点进阶课5生态系统的结构与功能学案,共11页。
这是一份2023届高考生物二轮复习第15讲生态系统的结构与功能学案,共18页。

