




所属成套资源:2022重庆巫山县官渡中学高一上学期期末考试-及答案(九科)
2022重庆巫山县官渡中学高一上学期期末考试生物含解析
展开
这是一份2022重庆巫山县官渡中学高一上学期期末考试生物含解析,文件包含重庆市巫山县官渡中学2021-2022学年高一上学期期末生物试题含解析docx、重庆市巫山县官渡中学2021-2022学年高一上学期期末生物试题无答案docx等2份试卷配套教学资源,其中试卷共20页, 欢迎下载使用。
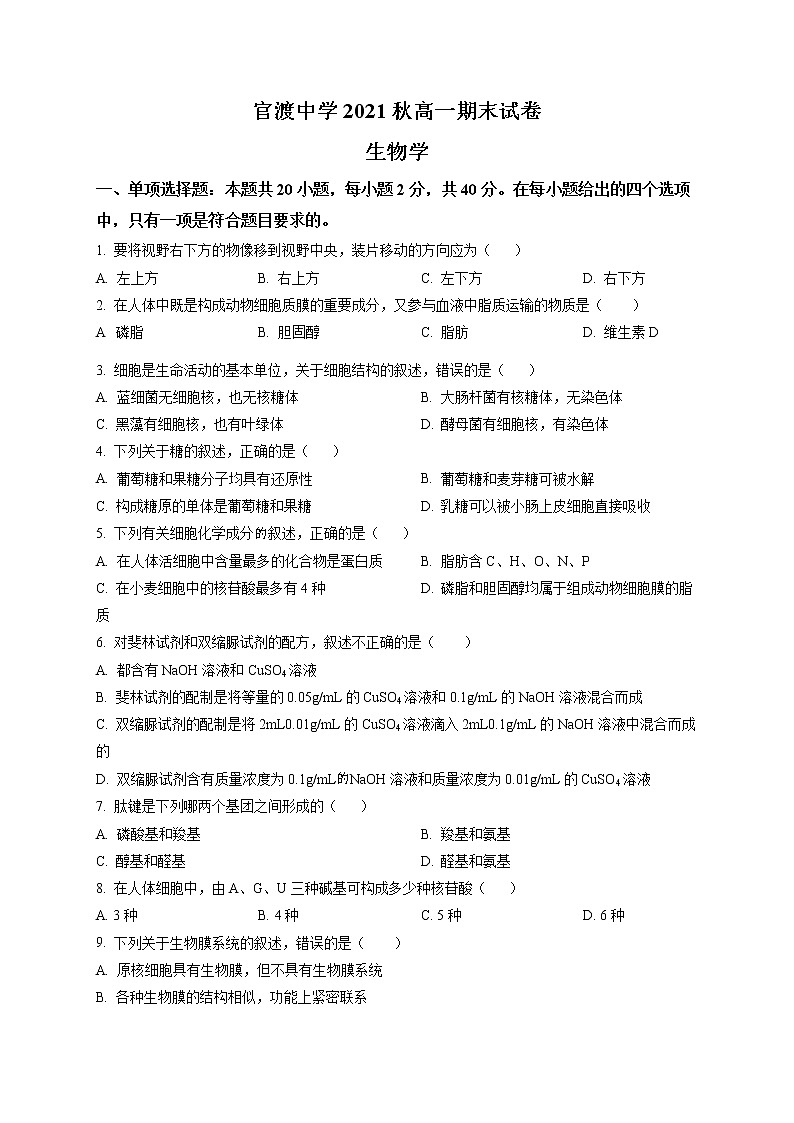
官渡中学2021秋高一期末试卷生物学一、单项选择题:本题共20小题,每小题2分,共40分。在每小题给出的四个选项中,只有一项是符合题目要求的。1. 要将视野右下方的物像移到视野中央,装片移动的方向应为( )A. 左上方 B. 右上方 C. 左下方 D. 右下方2. 在人体中既是构成动物细胞质膜的重要成分,又参与血液中脂质运输的物质是( )A 磷脂 B. 胆固醇 C. 脂肪 D. 维生素D3. 细胞是生命活动的基本单位,关于细胞结构的叙述,错误的是( )A. 蓝细菌无细胞核,也无核糖体 B. 大肠杆菌有核糖体,无染色体C. 黑藻有细胞核,也有叶绿体 D. 酵母菌有细胞核,有染色体4. 下列关于糖的叙述,正确的是( )A. 葡萄糖和果糖分子均具有还原性 B. 葡萄糖和麦芽糖可被水解C. 构成糖原的单体是葡萄糖和果糖 D. 乳糖可以被小肠上皮细胞直接吸收5. 下列有关细胞化学成分叙述,正确的是( )A. 在人体活细胞中含量最多的化合物是蛋白质 B. 脂肪含C、H、O、N、PC. 在小麦细胞中的核苷酸最多有4种 D. 磷脂和胆固醇均属于组成动物细胞膜的脂质6. 对斐林试剂和双缩脲试剂的配方,叙述不正确的是( )A. 都含有NaOH溶液和CuSO4溶液B. 斐林试剂的配制是将等量的0.05g/mL的CuSO4溶液和0.1g/mL的NaOH溶液混合而成C. 双缩脲试剂的配制是将2mL0.01g/mL的CuSO4溶液滴入2mL0.1g/mL的NaOH溶液中混合而成的D. 双缩脲试剂含有质量浓度为0.1g/mLNaOH溶液和质量浓度为0.01g/mL的CuSO4溶液7. 肽键是下列哪两个基团之间形成的( )A. 磷酸基和羧基 B. 羧基和氨基C. 醇基和醛基 D. 醛基和氨基8. 在人体细胞中,由A、G、U三种碱基可构成多少种核苷酸( ) A. 3种 B. 4种 C. 5种 D. 6种9. 下列关于生物膜系统的叙述,错误的是( )A. 原核细胞具有生物膜,但不具有生物膜系统B. 各种生物膜的结构相似,功能上紧密联系C. 生物膜为酶提供大量的附着位点,多种生化反应在生物膜上进行D. 中心体参与构成生物膜系统,其与细胞的有丝分裂有关10. 下列关于细胞器结构和功能的叙述,正确的是( )A. 溶酶体内的水解酶可以分解衰老、损伤的细胞器B. 线粒体是真核细胞内唯一能产生ATP的细胞器C. 每个中心体是由一个中心粒构成D. 性激素的合成与核糖体、内质网、高尔基体有关11. 染色质高度螺旋化,缩短变粗形成染色体。组成染色体的主要物质是( )A. 蛋白质和DNA B. DNA和RNA C. 蛋白质和RNA D. DNA和脂质12. 下列结构中,不含磷脂的细胞器是( )A. 线粒体和中心体 B. 核糖体和高尔基体C. 高尔基体和内质网 D. 核糖体和中心体13. 不在内质网上合成或加工的生物分子是( )A. 抗体 B. 核酸 C. 维生素D D. 胆固醇14. 光学显微镜是精密的光学仪器,用于微观物质的观察,下列说法错误的是( )A. 使用高倍显微镜观察时只能调节细准焦螺旋B. 在检测生物组织中的脂肪时,使用 50%的酒精提取花生子叶中的脂肪颗粒进行镜检C. 探究植物细胞吸水和失水实验中,3 次使用低倍镜对洋葱鳞片叶外表皮细胞进行观察D. 使用显微镜观察黑藻细胞的细胞质流动,可用细胞质中叶绿体的运动作为标志15. 将紫色洋葱鳞片叶外表皮置于质量浓度为0.3g/mL的蔗糖溶液中,光学显微镜下所观察到的现象是( )①液泡逐渐变小,颜色由浅变深②液泡逐渐变小,颜色由深变浅渐③原生质层与细胞壁逐渐分离,形成球形小团④细胞膜、液泡膜结构非常明显A. ①③ B. ①④ C. ②③ D. ②和④16. 在研究具体的物质 X 时,发现与曲线②和③相符,试问:细胞膜运输物质 X 的方式是( ) A. 易化扩散 B. 扩散 C. 主动转运 D. 胞吞作用17. 下列有关酶的叙述,正确的是( )A. 酶具有高效性是因为酶为化学反应提供的能量多B. 酶具有专一性是因为酶只能催化一个化学反应C. 过酸、过碱的外界条件都能使酶的分子结构遭到破坏而失去活性D. 酶催化反应的最适温度是37℃18. 下列与酶有关的实验分析中,错误的是( )A. 在探究温度对酶活性影响实验中,酶溶液的用量是无关变量B. 探究淀粉酶对淀粉和蔗糖的作用时,可选用碘液检测实验结果C. 在探究温度对酶活性影响的实验中,不宜选H2O2溶液作实验材料D. 在探究pH对酶活性影响的实验中,不宜选淀粉酶作实验材料19. 下列有关DNA和RNA的比较中,正确的是( )A. 细胞中的DNA为双链结构,HIV中的RNA为单链结构B. 组成DNA的碱基与组成RNA的碱基完全不同C. DNA没有RNA稳定D. DNA全部分布在细胞核中,RNA全部分布在细胞质中20. ATP是细胞的能量“货币”,下列关于ATP的叙述,错误的是( )A. ATP是腺苷三磷酸的英文名称的缩写B. ATP中A代表腺嘌呤,T代表胸腺嘧啶C. 组成ATP的化学元素是C、H、O、N、PD. ATP是驱动细胞生命活动的直接能源物质二、非选择题:共60分。第21~24题,每位考生都须作答。21. 在下面的横线上写出概念图中各数字所代表的名称。①__________②__________③__________④__________⑤__________⑥__________22. Ⅰ、根据下列图示回答问题:(1)图中X、Y元素分别表示________、____________。(2)单体C是__________,若物质M由两条链组成,则与N相比,M特有的组成成分是 _____________________________。(3)生物大分子D、E、F都以____________为基本骨架,都是由许多单体连接成的多聚体。Ⅱ、苹果是人们喜爱的水果之一,它含有丰富的可溶性还原糖;花生是重要的油料作物;大豆蛋白质含量非常高。请你从给出的试剂中选出鉴定可溶性还原糖、脂肪、蛋白质的相关试剂,写出相应的现象。①醋酸洋红 ②苏丹Ⅲ染液 ③斐林试剂 ④双缩脲试剂 ⑤龙胆紫(4)鉴定苹果中含有可溶性还原糖需选用_________,产生的现象是_________。(5)鉴定花生中含有脂肪时,产生的现象是_______。(6)鉴定大豆中含有蛋白质需选用________,产生的现象是________。23. 图甲是动物细胞的亚显微结构示意图;图乙表示分泌蛋白合成、加工和分泌的过程。请据图作答:(1)图甲所示结构应通过_____才能观察。(2)图甲中含有DNA的结构是_____(填编号)。(3)图乙a、b、c三种细胞器分别对应于图甲中的_____(填图中编号)。欲分离这三种细胞器应使用_____法。为了研究图乙所示生理过程,一般采用_____法。(4)图丙中在细胞分裂间期,被碱性染料染成深色的结构是[ ]_____,它与染色体的关系为_____。24. 图甲是物质A通过细胞膜的示意图。请回答以下问题。(1)图甲物质A跨膜运输的方式是____________,判断理由是_________。如果物质A释放到细胞外,则转运方向是____________(填“Ⅰ→Ⅱ”或“Ⅱ→Ⅰ”)。(2)曲线②Q点之后限制物质运输速率的因素有______________。(3)柽柳是泌盐植物,叶子和嫩枝可以将吸收到植物体内的盐分排出,现欲判断柽柳从土壤中吸收无机盐的方式是主动运输还是被动运输,请设计实验加以证明。Ⅰ.实验步骤:①取材:甲、乙两组生长发育相同的柽柳幼苗,放入适宜浓度的含有Ca2+、K+的溶液中。②分组处理:_____________________________。③一段时间后测定__________________________。Ⅱ.实验结论:①若两组测定结果相同,说明柽柳从土壤中吸收无机盐的跨膜运输方式是被动运输。
相关试卷
这是一份重庆市巫山县官渡中学2020-2021学年高一上学期期末生物试题,文件包含重庆市巫山县官渡中学2020-2021学年高一上学期期末考试生物试题docx、生物答案docx等2份试卷配套教学资源,其中试卷共9页, 欢迎下载使用。
这是一份重庆市巫山县官渡中学2020-2021学年高二下学期期末生物试题,文件包含重庆市巫山县官渡中学2020-2021学年高二下学期期末考试生物试题docx、生物答案docx等2份试卷配套教学资源,其中试卷共8页, 欢迎下载使用。
这是一份重庆市巫山县官渡中学2021-2022学年高二上学期第二次月考生物试题,共5页。试卷主要包含了请将答案正确填写在答题卷上等内容,欢迎下载使用。