高中物理高考 考点33 电荷性质及其描述 库仑定律-备战2022年高考物理考点一遍过
展开
这是一份高中物理高考 考点33 电荷性质及其描述 库仑定律-备战2022年高考物理考点一遍过,共23页。试卷主要包含了电荷性质及其描述,库仑定律等内容,欢迎下载使用。
内容
要求
要点解读
物质的电结构、电荷守恒
Ⅰ
不直接命题,可能会渗透到其他模型考查,相对简单。
静电现象的解释
Ⅰ
低频考点,知道并能合理解释静电现象。
点电荷
Ⅰ
必考点,但不单独命题,而是把带电体等效为点电荷命题,考查其他核心考点。
库仑定律
Ⅱ
很少单独命题,往往结合求解场强或带电体的平衡考查。
一、电荷性质及其描述
1.电荷
(1)物体带电:物体有了吸引轻小物体的性质,我们就说它带了电,或有了电荷。
(2)两种电荷:正电荷和负电荷,由美国科学家富兰克林命名。相互作用规律是同种电荷相互排斥,异种电荷相互吸引。
(3)物体带电的实质:电子的得失。
(4)电荷量:物体带电的多少叫做电荷量,常用符号Q或q表示。在国际单位制中,电荷量的单位是库仑,简称为库,用符号C表示。通常正电荷量用正数表示,负电荷量用负数表示。
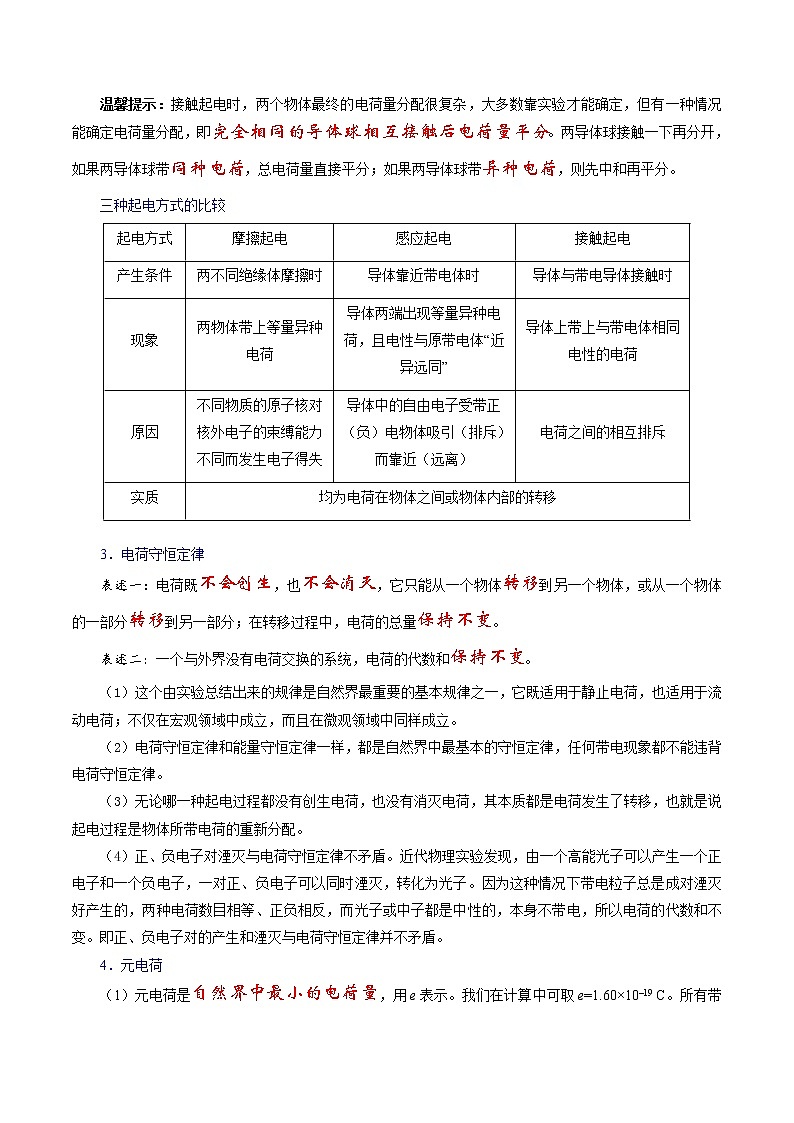
2.三种起电方式:摩擦起电、感应起电、接触起电。
(1)摩擦起电本质:摩擦起电时,电荷并没有凭空产生,其本质是电子在相互摩擦的两个物体间发生了转移,所以两个相互摩擦的物体一定是同时带上性质不同的电荷,且电荷量相等。
温馨提示:因为摩擦起电时物体所带电荷的性质取决于两种物质的原子核束缚电子的能力的大小,所以同一物体与不同种类的物体摩擦时,可能带上不同种类的电荷。
(2)感应起电本质:导体中的自由电荷在带电体作用下在导体内部发生转移。
(3)接触起电本质:电子在相互接触的两个物体间发生了转移。
温馨提示:接触起电时,两个物体最终的电荷量分配很复杂,大多数靠实验才能确定,但有一种情况能确定电荷量分配,即完全相同的导体球相互接触后电荷量平分。两导体球接触一下再分开,如果两导体球带同种电荷,总电荷量直接平分;如果两导体球带异种电荷,则先中和再平分。
三种起电方式的比较
起电方式
摩擦起电
感应起电
接触起电
产生条件
两不同绝缘体摩擦时
导体靠近带电体时
导体与带电导体接触时
现象
两物体带上等量异种电荷
导体两端出现等量异种电荷,且电性与原带电体“近异远同”
导体上带上与带电体相同电性的电荷
原因
不同物质的原子核对核外电子的束缚能力不同而发生电子得失
导体中的自由电子受带正(负)电物体吸引(排斥)而靠近(远离)
电荷之间的相互排斥
实质
均为电荷在物体之间或物体内部的转移
3.电荷守恒定律
表述一:电荷既不会创生,也不会消灭,它只能从一个物体转移到另一个物体,或从一个物体的一部分转移到另一部分;在转移过程中,电荷的总量保持不变。
表述二:一个与外界没有电荷交换的系统,电荷的代数和保持不变。
(1)这个由实验总结出来的规律是自然界最重要的基本规律之一,它既适用于静止电荷,也适用于流动电荷;不仅在宏观领域中成立,而且在微观领域中同样成立。
(2)电荷守恒定律和能量守恒定律一样,都是自然界中最基本的守恒定律,任何带电现象都不能违背电荷守恒定律。
(3)无论哪一种起电过程都没有创生电荷,也没有消灭电荷,其本质都是电荷发生了转移,也就是说起电过程是物体所带电荷的重新分配。
(4)正、负电子对湮灭与电荷守恒定律不矛盾。近代物理实验发现,由一个高能光子可以产生一个正电子和一个负电子,一对正、负电子可以同时湮灭,转化为光子。因为这种情况下带电粒子总是成对湮灭好产生的,两种电荷数目相等、正负相反,而光子或中子都是中性的,本身不带电,所以电荷的代数和不变。即正、负电子对的产生和湮灭与电荷守恒定律并不矛盾。
4.元电荷
(1)元电荷是自然界中最小的电荷量,用e表示。我们在计算中可取e=1.60×10–19 C。所有带电体的电荷量或者等于e,或者是e的整数倍。也就是说,电荷量时不能连续变化的物理量。
温馨提示:元电荷e的数值最早是由美国科学家密立根用实验测定的。
(2)元电荷等于电子所带的电荷量,也等于质子所带的电荷量,但不能说电子或质子是元电荷,因为电子和质子是实实在在的粒子(虽说其所带电荷量为一个元电荷)。元电荷没有正负之分。
(3)元电荷不是点电荷,因为点电荷是带电体简化的理想化模型。
(4)比荷:带电体所带电荷量q与其质量m之比叫做比荷。比荷一般是针对电子等微观粒子而言的。
例如,电子的电荷量e与电子的质量me之比,叫做电子的比荷,为。
5.验电器和静电计
验电器
静电计
图示
结构
玻璃瓶内有两片金属箔片,用金属丝挂在一根导体棒的下端,棒的上端通过瓶塞从瓶口伸出
验电器中的金属箔片换成指针,并用金属做外壳
作用
判断物体是否带电以及所带电荷的种类和相对属相
粗略测量两导体间电势差的大小
工作原理
静电计是通过改造验电器得来的,两者原理相同,都是根据同种电荷相互排斥、异种电荷相互吸引来工作的
二、库仑定律
1.点电荷
(1)定义:在研究带电体间的相互作用时,如果带电体本身的线度远小于它们之间的距离,带电体本身的大小,对我们所讨论的问题影响甚小,相对来说可把带电体视为一几何点,并称它为点电荷。
(2)条件:带电体的大小、形状对所研究的问题的影响很小,以致可以忽略时,带电体就可以看作点电荷。
①一个带电体能否被视为点电荷完全取决于自身的几何形状与带电体之间的距离的比较,与单个带电体的大小无直接关系。一个很小的带电体不一定能视为点电荷,带电体很大,也不一定不能视为点电荷。
②点电荷类似于力学中的质点,也是一种理想化的物理模型。点电荷具有相对意义,带电体的尺寸不一定很小,视具体情况而定。同一个带电体有时可以视为点电荷,有时则不能看成点电荷。
2.库仑定律
(1)内容:真空中两个静止点电荷之间的相互作用力,与它们的电荷量的乘积成正比;与它们的距离的二次方成反比,作用力的方向在它们的连线上。这个规律叫做库仑定律,电荷间这种相互作用力叫做静电力或库仑力。
(2)公式:,其中k=9.0×109 N·m2/C2,叫做静电力常量,其意义是两个电荷量为1 C的点电荷在真空中相距1 m时,相互作用力是9.0×109 N。
(3)适用条件:真空中的静止点电荷(源电荷)
(4)库仑力的方向:在两点电荷的连线上,同号电荷相斥,异号电荷相吸。
特别提醒:①库仑定律的公式仅适用于真空中静止的点电荷间静电力的计算,对于不能看作点电荷的带电体,不能直接应用库仑定律计算静电力。
②在干燥的空气中,库仑定律近似适用,若在电介质(电介质为绝缘体,如空气、煤油)中,两个点电荷间的作用力,为电介质的介电常数。
③相距一定距离的两个均匀带电球体之间或者一个均匀带电球体与球外一个点电荷间的相互作用,也可用库仑定律公式来计算,此时式中的r是两个带电球体球心间或球心点与点电荷间的距离。
3.点电荷与元电荷、带电体的区别
(1)元电荷是一个电子或一个质子所带电荷量的绝对值,是电荷量的最小单位。
(2)点电荷不考虑带电体的大小和形状,是带电个体,其带电荷量可以很大,也可以很小,但它一定是一个元电荷的整数倍。
(3)有一定体积和形状,带有电荷的物体为带电体,如果收到其他电荷作用时,一般会引起电荷在物体上的重新分布。
4.对库仑定律的深入理解
(1)在理解库仑定律时,有人根据公式,设想当r→0时得出F→∞的结论。从数学角度分析时正确的,但从屋里角度分析,这一结论是错误的。错误的原因是:当r→0时两电荷已市区了作为点电荷的前提条件,何况实际带电体都有一定大小,根本不会出现r=0的情况。也就是r→0时,不能再利用库仑定律计算两电荷间的相互作用。
(2)实际中,可将计算库仑力的大小与判断库仑力的方向分别进行,即用公式计算库仑力时,不必将其电荷量的绝对值代入公式中计算出力的大小;力的方向再根据同种电荷相互排斥,异种电荷相互吸引加以判别。也可将q1、q2带符号运算,结果中F为“+”表示斥力,F为“–”表示引力。
(3)库仑力也叫静电力,是“性质力”,不是“效果力”,它与重力、弹力、摩擦力一样具有自己的特性,同样遵循牛顿第三定律——大小相等、方向相反,不要认为电荷量大的电荷对电荷量小的电荷的作用力大。在实际应用时,与其他性质的力一样,受力分析时不能漏掉。
(4)如果是多个点电荷对另一个点电荷的作用,可分别对该点电荷与其他每个点电荷使用,然后把该点电荷所受的库仑力进行矢量合成。
5.静电力与万有引力的比较
名称
比较
静电力
万有引力
表达式
适用条件
真空中静止的点电荷
质点或质量分布均匀的球体
r的含义
两个点电荷间的距离
两物体的质心间的距离
常量
静电力常量k=9.0×109 N·m2/C2
G=6.67×10–11 N·m2/kg2
测量方法
库仑扭秤实验
卡文迪许扭秤实验
作用方式
通过电场对另一电荷产生的作用
通过引力场对另一物体产生力的作用
不同点
①与电荷量有关
②有引力、斥力
③作用很强,是短程力
①与质量有关
②只有引力
③作用很弱,具有宏观性
相同点
①都与距离的平方成正反比,都与相关物理量的乘积成正比
②力的方向都在两物体的连线上
注意
对于微观粒子,相互之间的静电力远远大于万有引力,因此,在研究微观粒子间的作用力时,万有引力可以忽略不计
【2019·海南文昌中学高一期中】把两个相同的金属小球接触一下再分开一个很小的距离,发现两球之间相互排斥,则这两个小球原来的带电情况可能是
A.两球带等量异号电荷 B.两球带等量同号电荷
C.两球原来带不等量同号电荷 D.两球原来带不等量异号电荷
【参考答案】BCD
【详细解析】两球带等量异号电荷,接触后总电荷量为零,分开后不再有库仑力,A错误;两球带等量同号电荷,接触后分开,仍带同种电荷,相互排斥,B正确;两球原来带不等量同号电荷,接触后分开,两球均分总电荷量,且带同种电荷,相互排斥,C正确;两球原来带不等量异号电荷,接触后,先中和再均分,所以两球依然带同种电荷,相互排斥,D正确。
1.【2019·重庆一中高一期末】中央电视台的三星智力快车节目介绍说,蜜蜂飞行时与空气摩擦产生静电,因此蜜蜂在飞行中就可以吸引带正电的花粉。以下说法正确的是
A.空气不带电 B.蜜蜂带负电 C.空气带负电 D.蜜蜂带正电
【答案】B
【解析】根据异种电荷相吸,可知,蜜蜂吸引带正电的花粉,所以蜜蜂带负电,与蜜蜂摩擦的空气带正电,故只有B正确。
2.甲、乙两个带电体之间的静电力为引力,可以肯定
A.它们都带正电 B.它们都带负电
C.甲的电量大于乙的电量 D.一个带正电,另—个带负电
【答案】D
【解析】同种电荷相互排斥,异种电荷相互吸引,所以可以肯定的是这两个电荷带异种电,D正确。
【名师点睛】本题是一道很基础性的题目,比较简单,关键是理解电荷间的相互作用规律。
【2019·奎屯市第一高级中学高二月考】如图是伏打起电盘示意图,其起电原理是
A.摩擦起电 B.感应起电 C.接触起电 D.绝缘板中的电荷移到了导电板上
【参考答案】B
【详细解析】导电平板靠近带电绝缘板并接地时,发生静电感应,使导电平板带上负电荷,其起电原理是感应起电,故B正确,A、C、D错误。
1.(多选)有一带正电的验电器,当一金属球A靠近验电器的小球B(不接触)时,验电器的金箔张角减小,则
A.金属球可能不带电 B.金属球可能带负电
C.金属球可能带正电 D.金属球一定带负电
【答案】AB
【解析】验电器的金箔之所以张开,是因为它们都带有正电荷,而同种电荷相排斥。张开角度的大小决定于两金箔带电荷量的多少,如果A球带负电,靠近验电器的B球时,异种电荷相互吸引,使金箔上的正电荷逐渐“上移”,从而使两金箔夹角减小,选项B正确,同时否定选项C。如果A球不带电,在靠近B球时,发生静电感应现象,使A球电荷发生极性分布,靠近B球的端面出现负的感应电荷,而背向B球的端面出现正的感应电荷,A球上的感应电荷与验电器上的正电荷发生相互作用,从而使金箔张角减小,A正确,D错误。
2.如图所示,两个相同的空心金属球M和N,M带-Q电荷,N不带电(M、N相距很远,互不影响),旁边各放一个不带电的金属球P和R,当将带正电Q的小球分别放入M和N的空腔中时
A.P、R上均出现感应电荷
B.P上没有,而R上有感应电荷
C.P上有,而R上没有感应电荷
D.P、R上均没有感应电荷
【答案】B
【解析】把一个带正电Q的小球放入原来不带电的金属空腔球壳内,带负电的电子被带正电的小球吸引到内表面,内表面带负电,外表面剩余了正电荷,外表面带正电,而R处于电场中,出现静电感应现象,从而导致R上有感应电荷出现,若将带正电Q的小球放入带-Q电荷M空腔内时,因同种电荷相互排斥,异种电荷相互吸引,若正负电荷相等,则金属壳上没有多余电荷,则P处没有电场,因而没有感应电荷;若正负电荷不相等,则P处有电场,则出现感应电荷,故ACD错误,B正确。故选B。
【名师点睛】本题考查感应带电的实质:电子从导体的一部分转移到另一部分,掌握静电感应的原理,注意带正电与带负电的电量相等,是解题的关键。
【2019·江苏扬州中学高考模拟】如图所示,验电器带有少量正电荷,将一带负电的小球从远处逐渐靠近验电器的金属球。此过程中,可能看到金属箔片张开的角度
A.不断增大 B.先减小至零,后逐渐增大
C.先增大,后减小 D.先增大,后不变
【参考答案】B
【详细解析】带有负电荷的小球慢慢靠近一个带有少量正电荷的验电器金属球,根据异种电荷相互吸引得出金属箔所带电荷变少,所以金属箔的夹角减小,随小球的靠近,验电器的金属球上的正电荷越来越多,所以金属箔上将开始带上负电荷,随负电荷的增加多,此时验电器金属箔的张角也开始变大,即金属箔的夹角增大,故A、C、D错误,B正确。
1.使带电的金属球靠近不带电的验电器,验电器的箔片张开。下图中表示验电器上感应电荷的分布情况,正确的是
A. B. C. D.
【答案】B
【解析】使带电的金属球靠近不带电的验电器,验电器会发生静电感应。AC:若金属球带正电,验电器的小球会带负电,验电器的金属箔会带上等量的正电,金属箔张开。故AC两项错误。BD:若金属球带负电,验电器的小球会带正电,验电器的金属箔会带上等量的负电,金属箔张开。故B项正确,D项错误。
【名师点睛】一个带电的物体与不带电的导体相互靠近时由于电荷间的相互作用,会使导体内部的电荷重新分布,异种电荷被吸引到带电体附近,同种电荷被排斥到远离带电体的导体另一端。
【2019·湖北宜昌市一中高三期末】如图所示,在边长为l的正方形的每个顶点都放置一个点电荷,其中a和b电荷量为+q,c和d电荷量为-q。则a电荷受到的其他三个电荷的静电力的合力大小是
A.0 B. C. D.
【参考答案】D
【详细解析】根据库仑定律,则c电荷给它的库仑力大小为:,方向由a指向c,b、d电荷给它的库仑力大小均为:Fb=Fd=,Fb方向竖直向上,Fd方向水平向右,根据力的合成法则,Fb与Fd的合力大小为,方向与ad连线成45°指向右上方,Fbd与Fc垂直,故点电荷q所受的电场力大小为:,故D正确。
1.如图,三个固定的带电小球a,b和c,相互间的距离分别为ab=5cm,bc=3cm,ca=4cm,小球c所受库仑力的合力的方向垂直于a,b的连线,设小球a,b所带电荷量的比值的绝对值为k,则
A.a,b的电荷同号,k= B.a,b的电荷异号,k=
C.a,b的电荷同号,k= D.a,b的电荷异号,k=
【答案】C
【解析】根据同种电荷相斥,异种电荷相吸,且小球c所受库仑力的合力的方向垂直于a,b的连线,可知,a,b的电荷同号,对小球c受力分析,如图所示:
因ab=5 cm,bc=3 cm,ca=4 cm,因此ac⊥bc,那么两力的合成构成矩形,依据相似三角形之比,则有:;而根据库仑定律,,而,综上所得,,C正确,ABD错误;故选C。
【名师点睛】考查库仑定律与矢量的合成法则,掌握几何关系,与三角形相似比的运用,注意小球c的合力方向可能向左,不影响解题的结果。
如图所示,一个均匀的带电圆环,带电荷量为+Q,半径为R,放在绝缘水平桌面上。圆心为O点,过O点作一竖直线,在此线上取一点A,使A到O点的距离为R,在A点放一检验电荷+q,则+q在A点所受的电场力为
A.,方向向上 B.,方向向上
C.,方向水平向左 D.不能确定
【参考答案】B
【详细解析】将均匀的带电圆环分成长度为的微元,每个微元带电量为。每个微元在A点对+q的电场力沿AO方向的分力为,根据对称性可知垂直AO方向的分力抵消。整个均匀带电圆环在A点对+q的电场力为,方向沿OA方向向上,选项B正确。
1.如图所示,固定在竖直面内的光滑金属细圆环半径为R,圆环的最高点通过长为L的绝缘细线悬挂质量为m、可视为质点的金属小球,已知圆环所带电荷量均匀分布且带电荷量与小球相同,均为Q(未知),小球在垂直圆环平面的对称轴上处于平衡状态,已知静电力常量为k,重力加速度为g,细线对小球的拉力为F(未知),下列说法正确的是
A.Q=,F=
B.Q=,F=
C.Q=,F=
D.Q=,F=
【答案】D
【解析】由于圆环不能看成点电荷,采用微元法,小球受到的库仑力为圆环各个点对小球库仑力的合力,以小球为研究对象,进行受力分析,如图所示
则,其中,解得,设圆环各个点对小球的库仑力的合力为FQ,水平方向上有,解得,故D项正确,ABC三项错误。
【2019·北京101中学高一期中】真空中带电荷量分别为+4Q和-6Q的两个相同的金属小球,相距一定距离时,相互作用力大小为F。若把它们接触一下后,再放回原处,它们的相互作用力大小变为( )
A. B. C. D.
【参考答案】A
【详细解析】接触前库仑力 ;接触后分开,两小球的电荷先中和后均分,则都为-Q,则库仑力,故选A。
1.(多选)在真空中有两个点电荷,要使它们间的库仑力增大到原来的4倍,下面方法中可行的是
A.保持距离不变,两个点电荷的电量都加倍
B.只增大距离到原来的两倍
C.只减小距离到原来的一半
D.电量和距离都增大到原来的两倍
【答案】AC
【解析】设两个点电荷的电荷量分别为Q1、Q2,它们之间的距离为r,根据库仑定律得:它们之间的库仑力为,保持电荷间的距离不变,使每个点电荷的带电荷量都增大到原来的2倍,则,故A正确;点电荷的带电荷量不变,使两点电荷间的距离增大到原来的2倍,它们之间的库仑力,故B错误。保持点电荷的带电荷量不变,将两点电荷间的距离减小为原来倍,它们之间的库仑力,故C正确。使两点电荷的带电荷量和两点电荷间的距离同时增大到原来的2倍,它们之间的库仑力,故D错误。
【2019·安徽高考模拟】如图,光滑绝缘圆环竖直放置,a、b、c为三个套在圆环上可自由滑动的空心带电小球,已知小球c位于圆环最高点,ac连线与竖直方向成60°角,bc连线与竖直方向成30°角,三个小球均处于静止状态。下列说法正确的是
A.a、b、c小球带同种电荷
B.a、b小球带异种电荷
C.a、b小球电荷量之比为
D.a、b小球电荷量之比为
【参考答案】D
【详细解析】对c分析,受到重力、环的支持力以及a与b的库仑力,其中重力与支持力的方向在竖直方向上,水平方向有a对c的库仑力的分力与b对c的库仑力的分力,由共点力平衡的条件可知,a与b对c的作用力都是吸引力,或都是排斥力,则a与b的电性必定是相同的;a与b带同种电荷,它们之间的库仑力是斥力,对a分析,a受到重力、环的支持力以及b、c对a的库仑力,重力的方向在竖直方向上,水平方向有支持力的向左的分力、b对a的库仑力向左的分力、c对a的库仑力的分力,若a要平衡,则c对a的库仑力沿水平方向的分力必须向右,所以c对a的作用力必须是吸引力,所以c与a的电性一定相反;即:a、b小球带同种电荷,b、c小球带异种电荷,故选项B错误;设环的半径为R,三个小球的带电荷量分别为:、和,由几何关系可得, ,a与b对c的作用力都是吸引力,它们对c的作用力在水平方向的分力大小相等,则有,所以,故选项D正确,C错误。
1.如图所示,两个带电量分别为Q1与Q2的小球固定于相距为d的水平面上,另有一个质量为m,带电量为q的带电粒子A,悬浮于空中不动,此时A离Q1的距离为d,离Q2的距离为d。已知重力加速度为g,静电力常量为k。则
A.Q1与Q2可能为异种电荷 B.Q1=3Q2 C.Q1=9Q2 D.Q1=
【答案】D
【解析】带电粒子A受重力,Q1对其库仑力,Q2对其库仑力作用,悬浮于空中不动,所以Q1与Q2一定为同种电荷,故A错误;Q1对其库仑力为,Q2对其库仑力为,根据平衡条件可得F1=mgcos600,F2=mgsin600,联立解得:Q1=Q2=,故BC错误,D正确。
如图所示,Q为固定的正点电荷,A、B两点位于Q的正上方和Q相距分别为h和0.25h,将另一点电荷从A点由静止释放,运动到B点时速度刚好又变为零。若此电荷在A点处的加速度大小为3g/4,则此电荷在B点处的加速度a为
A.a=4g,方向竖直向上 B.a=4g,方向竖直向下
C.a=3g,方向竖直向上 D.a=3g,方向竖直向下
【参考答案】C
【详细解析】对点电荷在A点进行受力分析,得到,则,点电荷在B点受到的电场力为,由牛顿第二定律得4mg–mg=ma,所以a=3g,方向竖直向上,ABD错,C对。
1.如图,光滑绝缘水平面上相距3L的A、B两点分别固定正点电荷Q1与Q2,与B点相距L的C点为连线上电势最低处。若可视为质点的滑块在BC中点D处,以初速度v0水平向右运动,且始终在A、B之间运动。已知滑块的质量为m、带电量为+q,则
A.滑块从D向B的运动过程中,电场力先做正功后做负功
B.滑块沿B→A方向运动过程中,电势能先增加后减小
C.A、B之间,场强为零的地方应该有两处
D.两点电荷的电量之比为
【答案】D
【解析】A、B两点分别固定正点电荷Q1与Q2,C点为连线上电势最低处;类比于等量同种点电荷的电场的特点可知,AC之间的电场强度的方向指向C,BC之间的电场强度指向C;滑块从D向B的运动过程中,电荷受到的电场力的方向指向C,所以电场力做负功,故A错误;滑块沿B→A方向运动过程中,C处的电势能最小,则电势能先减小后增大,故B错误;A、B两点分别固定正点电荷Q1与Q2,类比于等量同种点电荷的电场的特点可知,AB之间的电场强度为0的点只有一处,故C错误;由题,BC之间的距离为L,AC之间的距离为2L,由库仑定律:,所以,故D正确。故选D。
【名师点睛】本题考查功能关系与库仑定律的运用,在解题时合适地选择研究的过程,运用做功的特点分析即可求解。
1.在科学发展过程中,许多科学家对物理学的发展作出了巨大贡献,下列表述正确的是
A.开普勒在整理第谷的观测数据之上,总结得到行星运动规律
B.库仑提出了电荷周围存在电场的观点
C.元电荷e的数值最早是由物理学家法拉第测得的
D.伽利略发现万有引力定律并测得万有引力常量G值
2.M和N都是不带电的物体,它们互相摩擦后M带正电荷1.6×10-10C,下列判断中正确的是
A.在摩擦前M和N的内部没有任何电荷
B.摩擦的过程中电子从N转移到了M
C.N在摩擦后一定带负电荷1.6×10-10C
D.M在摩擦过程中失去了1.6×10-10个电子
3.绝缘细线上端固定,下端悬挂一轻质小球a,a的表面镀有铝膜,在a的近旁有一绝缘金属球b,开始时a、b都不带电,如图所示,现使b带电,则
A.a、b间不发生相互作用
B.b将吸引a,吸住后不放开
C.b立即把a排斥开
D.b先吸引a,接触后又把a排斥开
4.如图所示,A、B是两个带电小球,A球固定在绝缘支架上,B球用绝缘细线悬挂于O点,平衡时细线与竖直方向的夹角为θ。下列说法正确的是
A.A球对B球的作用力就是A球电场对B球的作用
B.若A球带正电,则B球带负电
C.若增加A球所带电荷量,则θ角将变小
D.若向左平移A球,则θ角将变大
5.A、B两带电小球,质量分别为mA、mB,电荷量分别为qA、qB,用绝缘不可伸长的细线如图悬挂,静止时A、B两球处于同一水平面。若B对A及A对B的库仑力分别为FA、FB,则下列判断不正确的是
A.FAmQ,故P的加速度小于Q的加速度;到后来做减速运动,开始时受到库仑力小于摩擦力,由牛顿第二定律可知f–F库=ma,解得a=μg–,由于库仑力大小相同,摩擦系数大小相同,mp>mQ,故P的加速度大于Q的加速度,故C正确;故选CD。
12.【答案】 方向向右
【解析】未挖去之前,+Q对+q的斥力为F=,挖去的小球带电荷量为Q′==,挖去的小球原来对+q的斥力为F1==,剩余部分对+q的斥力为F2=F–F1=,方向向右。
1.B 【解析】两球之间的库仑力为,小球B受到的重力大小为,且F与竖直方向夹角为60°,,故小球B受到的库仑力,重力以及细线的拉力,组成的矢量三角形为等边三角形,所以细线与竖直方向的夹角为60°,B正确.
【名师点睛】当三力平衡时,能组成一个封闭的矢量三角形,再结合一个角为60°的等腰三角形为等边三角形即可求解。
2.D 【解析】本题考查库仑定律、受力分析及其相关的知识点。对小球c所受库仑力分析,画出a对c的库仑力和b对c的库仑力,若a对c的库仑力为排斥力,ac的电荷同号,则b对c的库仑力为吸引力,bc电荷为异号,ab的电荷为异号;若a对c的库仑力为引力,ac的电荷异号,则b对c的库仑力为斥力,bc电荷为同号,ab的电荷为异号,所以ab的电荷为异号。设ac与bc的夹角为θ,利用平行四边形定则和几何关系、库仑定律可得,Fac=k’,Fbc=k’,tanθ=3/4,tanθ=Fbc/Fac,ab电荷量的比值k=,联立解得:k=64/27,选项D正确。
相关试卷
这是一份高考物理考点一遍过 考点33 电荷性质及其描述 库仑定律,共35页。试卷主要包含了听要结合写和思考等内容,欢迎下载使用。
这是一份高中物理高考 考点52 交变电流的产生及描述-备战2022年高考物理考点一遍过,共21页。试卷主要包含了交变电流的产生和变化规律,正弦交变电流的基本物理量,交变电流的变化规律,交变电流的“四值”的比较与理解等内容,欢迎下载使用。
这是一份高中物理高考 考点52 交变电流的产生及描述——备战2021年高考物理考点一遍过,共24页。试卷主要包含了交变电流的产生和变化规律,正弦交变电流的基本物理量,交变电流的变化规律,交变电流的“四值”的比较与理解等内容,欢迎下载使用。

