


高中物理高考 卷4-备战2021年高考物理【名校地市好题必刷】全真模拟卷(湖南专用)·2月卷(解析版)
展开
这是一份高中物理高考 卷4-备战2021年高考物理【名校地市好题必刷】全真模拟卷(湖南专用)·2月卷(解析版),共21页。
绝密★启用前|
备战2021年高考物理【名校、地市好题必刷】全真模拟卷(湖南专用)·2月卷
第四模拟
一、选择题:本题共6小题,每小题4分,共24分,每小题给出的四个选项中,只有一项是符合题目要求的。
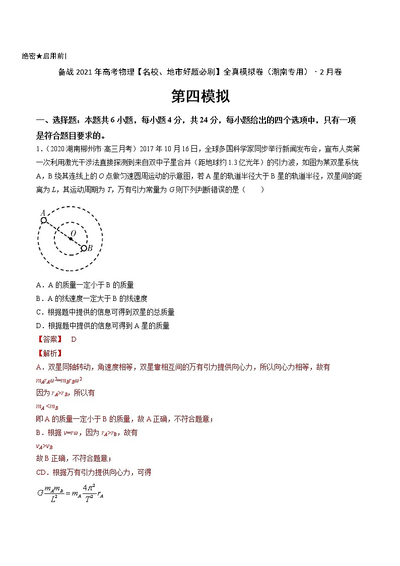
1.(2020·湖南郴州市·高三月考)2017年10月16日,全球多国科学家同步举行新闻发布会,宣布人类第一次利用激光干涉法直接探测到来自双中子星合并(距地球约1.3亿光年)的引力波,如图为某双星系统A,B绕其连线上的O点做匀速圆周运动的示意图,若A星的轨道半径大于B星的轨道半径,双星间的距离为L,其运动周期为T,万有引力常量为G则下列判断错误的是( )
A.A的质量一定小于B的质量
B.A的线速度一定大于B的线速度
C.根据题中提供的信息可得到双星的总质量
D.根据题中提供的信息可得到A星的质量
【答案】 D
【解析】
A.双星同轴转动,角速度相等,双星靠相互间的万有引力提供向心力,所以向心力相等,故有
mArAω2=mBrBω2
因为rA>rB,所以有
mA rB,故有
vA>vB
故B正确,不符合题意;
CD.根据万有引力提供向心力,可得
解得
,
故根据题中提供的信息可得到双星的总质量,故C正确,不符合题意,由于两颗星的轨道半径无法求出,所以根据题中提供的信息无法得到A星的质量, D错误,符合题意。
故选D。
2.(2020·湖南宁乡一中高三月考)如图所示,两根粗糙的直木棍甲和乙相互平行,固定在同一个水平面上。一个圆柱形工件P架在两木棍之间,在水平向右的推力F的作用下,向右做匀加速运动。若保持两木棍在同一水平面内,但将它们间的距离稍微减小一些后固定,仍将圆柱形工件P架在两木棍之间,用同样大小的水平推力F向右推该工件,则下列说法中正确的是( )
A.可能静止不动 B.可能向右做匀速运动
C.一定向右做减速运动 D.一定向右做加速运动
【答案】 D
【解析】
对圆柱形工件在截面图上受力分析
当两木棍距离增大时,导致支持力F1与F2夹角减小,而这两个力的合力却不变,如图所示
两个支持力的大小变小,则滑动摩擦力大小也变小,因此向右做加速运动。
故选D。
3.(2021·湖南长沙市·高三月考)如图所示,ab是半径为r的金属环的直径,ab左侧有垂直于纸面向外,大小为B的匀强磁场,右侧有垂直于纸面向里、大小为2B的匀强磁场,让圆环绕ab以角速度(俯视)沿逆时针做匀速圆周运动,从圆环平面与磁场垂直时开始计时,则下列说法正确的是( )
A.图示位置,环中感应电流沿逆时针方向
B.图示位置,ab右侧半环受到的安培力垂直ab向右
C.从图示位置开始转过半圈过程中,圆环中平均电动势为0
D.环中感应电动势的瞬时表达式为
【答案】 D
【解析】
AB.图示位置,环中磁通量最大,变化率为零,感应电动势为零,感应电流为零,不受安培力,故AB错误;
C.从图示位置开始转过半圈过程中,环中磁通量的变化量不为零,根据法拉第电磁感应定律可知,平均电动势不为零,故C错误;
D.环中感应电动势最大值为
因此感应电动势的瞬时表达式为
故D正确。
故选D。
4.(2020·湖南长沙市·长郡中学高三月考)如图所示,轻质弹簧左端固定在墙上的A点,右端A与一质量为m的物块相连,O点是弹簧处于原长时的位置,物块与水平面之间的动摩擦因数为,现用水平向右的力F拉物块到B点,在此过程中克服弹力做功为W。现撤去外力F,物块将向左运动并能通过O点从撤去外力F开始,关于物块的说法正确的是( )
A.在整个运动过程中,物块向左通过O点时速度最大
B.在整个运动过程中,速度最大的位置在之间某一点
C.物块由B点向O点运动的过程中,速度一直在增大
D.物块最终停止时,运动的总路程一定为
【答案】 B
【解析】
ABC.由题意知,撤去外力时弹力大于滑动摩擦力,物块向左加速运动,由牛顿第二定律得
随着物块向左运动,弹簧的伸长量x减小,物块的加速度a减小,故物块做加速度减小的加速运动。当弹力与摩擦力大小相等、方向相反时弹簧处于伸长状态,此时;之后,弹簧的弹力小于滑动摩擦力,物块开始做减速运动,故时,速度最大,速度最大的位置在之间某一点,故B正确,AC错误;
D.如果物块最终恰好停在O点,对整个过程,由动能定理得
可得物块运动的总路程为
但也有可能物块最终停在其他位置,弹簧还具有一定的弹性势能
故D错误。
故选B。
5.(2019·湖南长郡中学高三月考)如图所示,在斜面顶端的A点以动能Ek平抛一小球,经t1时间落到斜面上B点处,若在A点将此小球以动能 0.5Ek水平抛出,经t2时间落到斜面上的C点处,以下判断正确的是
A.AC:AB=1: 4
B.AC:CB=1: 1
C.t1: t2=2: 1
D.t1: t2=1:
【答案】 B
【解析】
CD.由动能的表达式,可知:
由平抛运动规律:
可知:
故CD错误;
AB.根据前面分析:
所以:
AC:CB=1:1
故B正确,A错误.
6.(2018·株洲市第一中学高三一模)在图甲所示虚线框内存在竖直向下的匀强电场和垂直于纸面向里的匀强磁场,电场强度大小为E,磁感应强度大小为B。一群质量为m,电荷量为q(q>0)的粒子从左侧边界中央S1处,以不同大小的初速度v0水平向右同时射入。图乙表示初速度不同的粒子对应的轨迹,图中反映粒子运动空间周期性的参量。忽略粒子重力和粒子间的相互作用,可以推断
A.只有的粒子能从S2射出
B.只要虚线框的尺寸合适,所有粒子都能从S2射出
C.若以的粒子为参考系,则其他粒子都做匀速圆周运动,且半径和周期都相同
D.若以的粒子为参考系,则其他粒子都做匀速圆周运动,但半径和周期都不同
【答案】 B
【解析】
【解析】
由粒子的运动轨迹图可知,若虚线框的长度满足L=ns所有粒子都能从S2射出,选项A错误,B正确;满足v0=E/B的粒子也满足Eq=qv0B,即粒子将沿直线s1s2匀速射出场区,若v>v0,则Eq
相关试卷
这是一份高中物理高考 卷4-备战2021年高考物理【名校地市好题必刷】全真模拟卷(湖南专用)·3月卷(原卷版),共10页。
这是一份高中物理高考 卷4-备战2021年高考物理【名校地市好题必刷】全真模拟卷(湖南专用)·3月卷(解析版),共22页。
这是一份高中物理高考 卷4-备战2021年高考物理【名校地市好题必刷】全真模拟卷(湖南专用)·2月卷(原卷版),共9页。
