历史七年级下册第二单元 辽宋夏金元时期:民族关系发展和社会变化第13课 宋元时期的科技与中外交通授课课件ppt
展开第13课 宋元时期的科技与中外交通 教学设计
【单元介绍】
第二单元 辽宋夏金元时期:民族关系发展和社会变化
北宋结束了五代十国的分裂局面,统治者强化中央集权,采取重文轻武的治国政策。与此同时,周边民族先后建立的辽、西夏、金等政权,与宋朝并立。北宋灭亡后,南宋占据江南,与金朝形成南北对峙的局面。两宋时期,各民族之间在更大范围内交融,社会经济蓬勃发展,国内外贸易空前繁荣,科技发明取得重大成就,文学艺术硕果累累。蒙古族建立的元朝,疆域空前辽阔,各民族间交融得到进一步发展,东西方交流得到加强,对以后统一多民族国家的巩固和发展产生深远影响。
【新课导入】
宋元时期的科学技术取得了突出的成就,中外交通也有了进一步的发展。对世界文明发展具有重要推动作用的印刷术、火药、指南针是怎样发明与传播的?当时的中外交流情况又如何?
【目录 教学目标 重难点】
目录:
1.活字印刷术的发明
2.指南针、火药的应用
3.发达的中外交通
教学目标
1.掌握宋元时期灿烂辉煌的科学技术成就的基本概况和影响,了解宋元时期对外交往的基本史实。
2.通过小组合作学习、进行想象和分析的方法,探究活字印刷术、指南针和火药的发明过程。了解古代海上和陆上丝绸之路的基本情况。
3.通过学习宋元时期的科技,激发学生的爱国主义的情感和民族自豪感。
重点:四大发明;宋元时期对外交往的基本史实。
难点:四大发明的影响。
【教学过程】
模块一、活字印刷术的发明
视频:印刷术
1.雕版印刷术
(1)发展历程:
雕版印刷术:隋唐时期发明,辽、宋、西夏、金时期进一步发展。
雕版印刷的版料,一般选用纹质细密坚实的木材,如枣木、梨木等。然后把木材锯成一块块木板,把要印的字写在薄纸上,反贴在木板上,再根据每个字的笔划,用刀一笔一笔雕刻成阳文,使每个字的笔划突出在板上。木板雕好以后,就可以印书了。
(2)局限:
结合材料,思考雕版印刷术的缺点
材料一:
宋太祖时,由官府主持刻印《大藏经》,耗时12年,雕版13万块,印完后堆积如山的雕版再也派不上用场了。
材料二:
当时一个刻工一天只能刻四五十个字,一本六万字的书需要三、四年才能刻完。
雕版印刷术费工费时,浪费材料,刻好的版只能印制一种书籍,不能修改。
2、活字印刷术
①发明者:北宋 毕昇
毕昇初为杭州书肆刻工,专事手工印刷,在印刷实践中,毕昇认真总结了前人的经验,于北宋仁宗庆历年间(1041-1048)发明活字印刷术,其法未及推行即卒。毕昇事迹仅见于沈括《梦溪笔谈》。
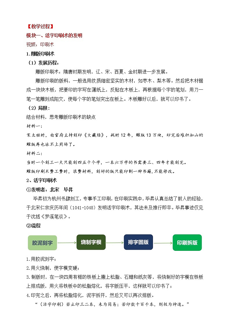
②流程
1.用胶泥刻字;
2.用火烧制,使字模变硬;
3.制版时,在一块四周有框的铁板上撒上松脂、石蜡和纸灰等,将烧制好的字模在铁板上排成版,用火将铁板中的松脂熔化,将字版压平,这样就可以印书了;
4.印完之后,再将松脂熔化,泥字拆开,然后又可以再次排版。
“(活字印刷)若止印三二本,未为简易;若印数十百千本,则极为神速。”
——沈括《梦溪笔谈》
对比雕版印刷,毕昇发明的活字印刷有何优点和创新?
优点:省时省力,可循环使用;错别字也可及时更换
创新:死版变活版,死字变活字
3.活字印刷术的发展
4.传播:
13世纪传入朝鲜,之后传到日本及东南亚地区,又经丝绸之路传到波斯,后经蒙古人的西征等途径传入欧洲。
活字印刷术发明有何历史意义?
“如果没有从中国引进印刷术,欧洲可能要长期停留在手抄本的状况,书面文献不可能如此广泛流传。”
——美国著名学者 罗伯特
意义:
降低了制书的成本,加快了图书的普及和文化的传播。对人类文明的发展产生了重要影响。
模块二、指南针、火药的应用
在指南针应用之前,我们怎样识别方向?
指南工具的出现
中国古代很早就认识到磁石指南的特性。战国时人们利用天然磁铁做成指南工具,称为“司南”
司南是由哪两部分组成的?是根据什么原理制成的?它有哪些缺点?
由铜盘和磁勺两部分组成;根据磁石指南的原理制成的。
缺点:体积大,磁性小,转动不灵活,没能广泛使用。
指南针发展历程
司南:战国人们利用天然磁铁做成指南工具。
指南针:宋代使用人造磁铁制成的指南工具。(人们用带有磁性的钢针放在碗边,或用线将针悬起,钢针就可以灵活的指向南方。)
罗盘:后来人们把有磁性的钢针安置在刻有度数的盘中,于是就制成了罗盘。
材料:舟师识地理,夜则观星,昼则观日,阴晦则观指南针。
——北宋《萍洲可谈》
北宋末年,中国的海船上开始使用指南针
指南针的传播及影响:
材料
“指南针知识是十二世纪(南宋时),通过西辽经陆路传到西方的。”
——(英)李约瑟 《中国科技史》
传播
乘坐中国海船的阿拉伯商人将指南针传到阿拉伯国家,后来又传到欧洲。
指南针的传播及影响:
指南针应用于航海,大大促进了世界远洋航海技术的发展;为郑和下西洋和世界地理大发现提供了条件。
(1)唐朝时,中国人已经发明了火药。
(2)发展及应用:唐末,火药开始运用到军事领域。
(3)宋元时期,火药武器广泛应用于战争,那时的火药武器有火箭、突火枪和火炮等。
相关史事
南宋初,有人将火药装在竹管里,制造出竹管火枪,临阵时点燃发射,烧伤敌人。南宋后期,又有人发明了在竹管里装有弹丸的突火枪,点燃后弹丸射出。竹管突火枪是枪炮的始祖,从此揭开了世界军事史上热兵器时代的序幕。
(4)元朝还用金属作筒,取代竹筒,发明了火铳(chong)。
“如果没有火药,世界也许会少受点痛苦,但另一方面,中世纪欧洲那些穿戴盔甲的骑士们可能仍然在他们有护城河围绕的城堡里称王称霸,不可一世,而我们的社会可能仍然处在封建制度的奴役下 ”
——德克·海德
火药的传播:
中国的火药和烟火在13世纪传人阿拉伯地区,14世纪初又经阿拉伯人传到欧洲。
火药除了制作武器用于军事,还有哪些用途?
火药可用来制造鞭炮(烟花)、开山修路、开采矿山等。
总结探究
宋元时期科技进步的主要原因?
(从政治、经济、民族关系、对外交往、历史传承角度分析)
1.政治:北宋结束了五代十国的分裂割据局面,元朝实现了大一统,使社会出现相对安定局面;
2.经济:宋元时期,经济持续发展,为科技文化成就奠定了物质基础;
3.民族关系:民族交融加强,各民族之间经济文化交流频繁;
4.对外交往:一方面我国的先进文化传播到了世界各地,另一方面我国也吸收了外来文化,丰富本民族文化;
5.历史传承:隋唐文化的辉煌成就也为宋元时期科技的发展奠定了基础。
中国古代的印刷术、火药、指南针等重大发明对世界文明的发展作出了怎样的重要贡献?
“印刷术、火药、指南针这三种东西,已经改变了世界的面貌。第一种在文学上,第二种在战争上,第三种在航海上,由此又引起了无数的变化。”
——英·培根《新工具》
模块三、发达的中外交通
宋元时期的中外交通与前代相比有哪些发展?
①宋朝航海技术的进步,南方的海上贸易频繁,海路交通发达。
②元朝建立后,陆路和海路交通的范围进一步扩大,开创了中外交通的新局面。
陆上丝绸之路及驿站制度
驿站是中国古代供传递官府文书和军事情报的人或来往官员途中食宿、换马的场所。
材料研读
元有天下,薄海内外,人迹所及,皆置驿传,使驿往来,如行国中。
——《元史·地理志》
元代建立了遍布全国的驿站,对政治、经济和文化的发展有什么作用?
加强了中央与地方的联系;
推动了国内交通的发展;
促进了国内各民族人民的经济文化交流和边疆地区的开发。
想一想:急递铺的方式,相当于今天邮政中的什么措施?
特快专递
元有天下,薄海内外,人迹所及,皆置驿传,使驿往来,如行国中。”
——《元史·地理志》
③元代陆路交通范围更广:元代的陆路向西通往波斯、阿拉伯及俄罗斯等欧洲国家,使东西方的使臣、商人往来非常方便。
元朝时,海上交通范围有更大的拓展,海上丝绸之路进入鼎盛时期。
宋元时,中国与阿拉伯、波斯以及东非之间有大量的商船定期往返。宋代时与中国有贸易关系的国家和地区有五六十个,元代时达到140多个。
中外交通发达的影响
陆路和海路交通的畅通,使中外经济、文化和科技的交流进一步发展起来(总的影响)。
外传:中国的创造发明,如印刷术、火药、指南针、纸币和驿站制度等输往西方,天文历法、农业、手工业生产技术传入亚洲各国,对欧亚国家的社会、经济发展起了重要作用。
传入:西方的药物、天文历法、数学等也传到中国。外来的科学技术与文化在元代受到重视。
【课堂小结】
【布置作业】
完成练习册中的相关习题。
人教部编版七年级下册第13课 宋元时期的科技与中外交通教学课件ppt: 这是一份人教部编版七年级下册<a href="/ls/tb_c125424_t3/?tag_id=26" target="_blank">第13课 宋元时期的科技与中外交通教学课件ppt</a>,共27页。PPT课件主要包含了泥活字,胶泥刻字,活字印刷术的诞生,制作过程,不易着墨,制作方法,雕版印刷术隋唐,毕升泥活字北宋,王桢木活字元代,指南针的发明等内容,欢迎下载使用。
人教部编版七年级下册第13课 宋元时期的科技与中外交通说课课件ppt: 这是一份人教部编版七年级下册第13课 宋元时期的科技与中外交通说课课件ppt,共34页。PPT课件主要包含了三发达的中外交通,亚洲各国,西方欧洲,课堂小结,课堂练习等内容,欢迎下载使用。
初中历史人教部编版七年级下册第13课 宋元时期的科技与中外交通优秀ppt课件: 这是一份初中历史人教部编版七年级下册第13课 宋元时期的科技与中外交通优秀ppt课件,共17页。PPT课件主要包含了如何解决,阿拉伯国家,元朝时还发明了火铳,亚洲各国,课堂小结等内容,欢迎下载使用。

