





所属成套资源:最新备战中考化学压轴题提分专练(深圳专用)
专练02 选择题压轴题(二)溶液及溶解度曲线专题-备战中考化学压轴题提分专练(深圳专用)
展开这是一份专练02 选择题压轴题(二)溶液及溶解度曲线专题-备战中考化学压轴题提分专练(深圳专用),文件包含专练02选择题压轴题二溶液及溶解度曲线专题解析版-备战中考化学压轴题提分专练深圳专用docx、专练02选择题压轴题二溶液及溶解度曲线专题原卷版-备战中考化学压轴题提分专练深圳专用docx等2份试卷配套教学资源,其中试卷共27页, 欢迎下载使用。
1.我国纪念2022年“世界水日““中国水周”活动主题为“推进地下水超采综合治理,复苏河湖生态环境”。2021年聊城市多县市区都进行了地下水管道升级改造,使雨污分离、下列有关水的说法正确的是( )
A.地下水、雨水经过过滤操作净化后得到的是纯水
B.乳化后形成的液体与溶液同样稳定
C.pH小于7的雨水就是酸雨
D.当污水含酸量超标时,可以利用熟石灰进行中和处理
【答案】D
【解析】A. 地下水、雨水经过过滤操作净化后只能除去不溶性杂质,不能除去可溶性杂质,故A不符合题意;
B. 乳化后形成的液体是乳浊液,稳定性比溶液差,故B不符合题意;
C. pH小于5.6的雨水才是酸雨,故C不符合题意;
D. 当污水含酸量超标时,可以利用显碱性的熟石灰氢氧化钙进行中和处理,故D符合题意。
故答案为:D。
2.2022年3月23日,“天宫课堂”第二课在中国空间站开讲。航天员王亚平演示了太空“冰雪”实验:从一个装有过饱和乙酸钠溶液的袋子中缓缓挤出一个圆圆的液体球,随后用沾有晶体粉末的小棍触碰一下,液体球迅速“结冰”,成为一个通体洁白的“冰球”悬浮在空中,但摸上去却是温热的。液体球“结冰”实际是溶液中析出了晶体。溶液结晶过程中,下列判断正确的是( )
A.溶质一定减少 B.溶质质量分数一定减小C.温度一定降低 D.溶剂一定减少
【答案】A
【解析】A. 溶液结晶过程中,由晶体析出,溶质一定减少,故符合题意;
B. 溶液结晶过程中,浓度不一定减小,若原溶液是饱和溶液,采用的是恒温蒸发溶剂的方法,溶液的浓度不变,故不符合题意;
C. 溶液结晶过程中,温度不一定降低,也可能是采用的蒸发结晶的方法,故不符合题意;
D. 溶液结晶过程中,可能采用的是降温结晶的方法,溶剂不一定减少,故不符合题意。
故答案为:A。
3.下列有关溶液的说法错误的是( )
A.溶液加水稀释前后溶质的质量不变
B.氯化钠溶于水就是钠离子和氯离子在水分子的作用下均匀扩散到水中的过程
C.室温下一定量的饱和氯化钠溶液,不能继续溶解少量的硝酸钾固体
D.洗涤剂能洗去衣服上的油污,原因是洗涤剂具有乳化作用
【答案】C
【解析】A. 溶液加水稀释前后溶质的质量不变,故正确,不符合题意。
B. 氯化钠是由钠离子和氯离子构成的,氯化钠溶于水就是钠离子和氯离子在水分子的作用下均匀扩散到水中的过程,故正确,不符合题意。
C. 室温下一定量的饱和氯化钠溶液,还能继续溶解少量的硝酸钾固体,故错误,符合题意。
D. 洗涤剂能洗去衣服上的油污,原因是洗涤剂具有乳化作用,故正确,不符合题意。
故答案为:C。
4.某化学兴趣小组利用下图装置进行实验:打开弹簧夹,将液体滴入试管①中与固体b接触,若试管②中的导管口没有气泡产生,则液体a和固体b的组合可能是( )
A.水和硝酸铵 B.稀盐酸和碳酸钠
C.水和氢氧化钠 D.过氧化氢溶液和二氧化锰
【答案】A
【解析】A、硝酸铵溶于水会使水温降低,则装置内气体减小,试管②内的水会到吸入导管,不会冒出气泡,选项符合题意;
B、稀盐酸和碳酸钠反应生成氯化钠、水和二氧化碳,故使试管①内的气压变大,气体进入导管在试管②的导管口冒出气泡,选项不符合题意;
C、氢氧化钠溶于水放热,气体膨胀,试管①内的气压变大,气体进入导管在试管②的导管口冒出气泡,选项不符合题意;
D、过氧化氢溶液和二氧化锰混合产生氧气,故使试管①内的气压变大,气体进入导管在试管②的导管口冒出气泡,选项不符合题意;
故答案为:A。
5.下列观点错误的是( )
A.溶解就是溶质分子或离子通过自身不断运动分散到溶剂中的过程
B.物质都是由极其微小的粒子构成的,原子是构成一切化学物质的基本单元
C.化学改变世界的途径是使物质发生化学变化,实现物质与能量的互相转化
D.过滤是分离颗粒大小不同的混合物的方法
【答案】A
【解析】A、溶解就是溶质分子或离子在溶剂微粒的作用下通过不断运动分散到溶剂中的过程,最终形成均一、稳定的混合物,说法不符合题意;
B、物质都是由极其微小的粒子构成的,原子是构成一切化学物质的基本单元,原子是化学变化中的最小粒子,说法符合题意;
C、化学改变世界的途径是使物质发生化学变化,实现物质与能量的互相转化,说法符合题意;
D、过滤是分离颗粒大小不同的混合物的方法,说法符合题意;
故答案为:A。
6.下列有关溶液的说法不正确的是( )
A.溶液是均一、稳定的混合物
B.溶液中的溶质可以是固体、液体或气体
C.海水晒盐过程中析出食盐后的母液是该温度下食盐的不饱和溶液
D.在一定温度下,改变溶剂的量不会影响该固体物质的溶解度
【答案】C
【解析】A. 溶液是均一、稳定的混合物,故A不符合题意;
B. 稀盐酸中的溶质是氯化氢气体,氢氧化钠溶液的溶质是氢氧化钠固体,白酒中的溶质酒精是液体,故溶液中的溶质可以是固体、液体或气体,故B不符合题意;
C. 海水晒盐过程中析出食盐后的母液是该温度下食盐的饱和溶液,故C符合题意;
D. 溶解度和温度、溶质性质和溶剂性质有关,在一定温度下,改变溶剂的量不会影响该固体物质的溶解度,故D不符合题意。
故答案为:C。
7.实验室用氯化钠固体和水配制50g15%的氯化钠溶液。下列说法中错误的是( )
A.实验步骤为计算、称取、量取、溶解
B.称量时托盘天平指针偏左,移动游码至天平平衡
C.把配制好的氯化钠溶液倒入干燥的试剂瓶中,并贴上标签
D.量取水时,用规格为50mL的量筒量取42.5mL蒸馏水
【答案】B
【解析】A. 实验室配制50g溶质质量分数为15%的氯化钠溶液,首先计算配制溶液所需氯化钠和水的质量,再称量所需的氯化钠和量取水,最后进行溶解、装瓶存放,故正确,不符合题意;
B. 称量时托盘天平指针偏左,说明添加的氯化钠质量偏多,应减少氯化钠的质量,直到天平平衡,故错误,符合题意;
C. 把配制好的氯化钠溶液倒入干燥的试剂瓶中,并贴上标签,故正确,不符合题意;
D. 溶质质量=溶液质量×溶质的质量分数,应称取氯化钠50g×15%=7.5g;溶剂质量=溶液质量-溶质质量,所需水的质量为50g-7.5g=42.5g(合42.5mL),应用规格为50mL的量筒量取42.5mL蒸馏水,故正确,不符合题意。
故答案为:B。
8.下列叙述错误的是( )
A.点燃可燃性气体前要进行验纯
B.CO具有还原性可用于冶炼金属
C.固体物质的溶解度均随温度的升高而增大
D.用洗涤剂清洗餐具上的油渍利用了乳化原理
【答案】C
【解析】A、可燃性气体与空气混合,遇明火可能会发生爆炸,所以点燃可燃性气体前都要验纯,故说法正确,不符合题意;
B、一氧化碳具有还原性可用于冶炼金属,故说法正确,不符合题意;
C、氢氧化钙固体的溶解度随着温度的升高而减小,故说法错误,符合题意;
D、用洗涤剂清洗餐具上的油渍是因为洗洁精对油渍具有乳化作用,故说法正确,不符合题意。
故答案为:C。
9.下列有关实验现象描述正确的是( )
A.NH4NO3固体溶于水,溶液的温度升高
B.打开盛有浓盐酸试剂瓶的瓶塞,瓶口出现大量白烟
C.加热碱式碳酸铜,固体从绿色变为黑色
D.铁丝在氧气中剧烈燃烧,火星四射,生成四氧化三铁
【答案】C
【解析】A、NH4NO3固体溶于水吸热,温度降低,不符合题意;
B、浓盐酸易挥发,打开盛有浓盐酸试剂瓶的瓶塞,瓶口会看到大量白雾,不是白烟,不符合题意;
C、碱式碳酸铜是一种常见绿色粉末状物质,受热可分解出氧化铜、二氧化碳和水, 现象为绿色固体逐渐变成黑色固体,符合题意;
D、铁丝在氧气中剧烈燃烧,火星四射,生成黑色固体,生成四氧化三铁是实验结论,不符合题意。
故答案为:C。
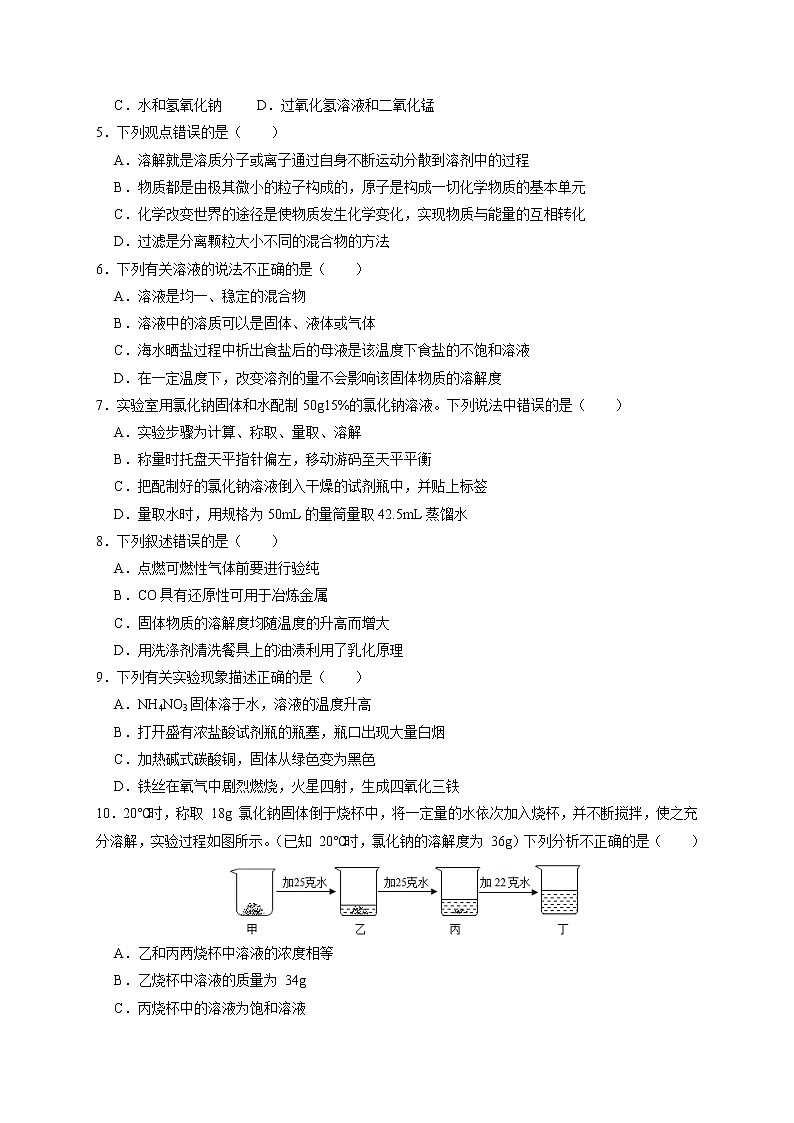
10.20℃时,称取 18g 氯化钠固体倒于烧杯中,将一定量的水依次加入烧杯,并不断搅拌,使之充分溶解,实验过程如图所示。(已知 20℃时,氯化钠的溶解度为 36g)下列分析不正确的是( )
A.乙和丙两烧杯中溶液的浓度相等
B.乙烧杯中溶液的质量为 34g
C.丙烧杯中的溶液为饱和溶液
D.丁烧杯中溶液的溶质质量分数为 25%
【答案】D
【解析】A、由图可知,20℃时,称取 18g 氯化钠固体倒于烧杯中,加入25g水,固体部分溶解,故乙溶液为饱和溶液,继续加入25g水,氯化钠全部溶解,20℃时,氯化钠的溶解度为36g,故该温度下,50g水中最多能溶解18g氯化钠,故丙溶液恰好饱和,即乙和丙均是20℃下的饱和溶液,温度相同,溶解度相等,饱和溶液的溶质质量分数相等,不符合题意;
B、20℃时,氯化钠的溶解度为36g,故该温度下,25g水中最多能溶解9g氯化钠,故乙烧杯中溶液的质量为:25g+9g=34g,不符合题意;
C、由A的分析可知,丙烧杯中的溶液为饱和溶液,不符合题意;
D、丁烧杯中溶液的溶质质量分数为:18g25g+25g+22g+18g×100%=20%,符合题意。
故答案为:D。
11.M、N两种固体的溶解度曲线如图甲。20℃时,将等质量的M、N两种固体,分别加入到盛有100g水的烧杯中,充分搅拌后,现象如图乙,升温到40℃时,现象如图丙、下列说法正确的是( )
A.烧杯a中加入的固体为N
B.图乙中,所加入M、N质量可定为15g
C.40℃时,烧杯a、b中溶液均为不饱和溶液
D.图丙中,烧杯a中溶液的溶质质量分数比烧杯b中的大
【答案】C
【解析】A、充分搅拌后,现象如图乙,说明该温度下b的溶解度大于a,烧杯a中加入的固体为M,说法不符合题意;
B、20℃时M、N的溶解度分别是20g、30g,图乙中,a烧杯中固体不能全部溶解,b烧杯中的固体全部溶解,说明所加入M、N质量都大于20g小于或等于30g,说法不符合题意;
C、40℃时M、N的溶解度都大于30g,烧杯a、b中溶液均为不饱和溶液,说法符合题意;
D、图丙中,等质量的M、N两种固体分别完全溶解在盛有100g水的烧杯中,溶质质量相等,溶剂质量相等,因此烧杯a中溶液的溶质质量分数与烧杯b中的溶质质量分数相等,说法不符合题意。
故答案为:C。
12.如图是KCl、NaCl和K2Cr2O7固体的溶解度曲线,下列有关说法中正确的是( )
A.30℃时,100gKCl的饱和溶液中溶质的质量小于40g
B.40℃时,K2Cr2O7溶液中溶质的质量一定小于NaCl溶液中溶质的质量
C.60℃时,等质量的三种物质配成饱和溶液,溶液质量的大小关系为KCl>NaCl>K2Cr2O7
D.80℃时,将三种物质的饱和溶液降温至10℃,K2Cr2O7析出晶体质量最大
【答案】A
【解析】A、30℃时,氯化钾溶解度为40g,在30℃时,100g水中最多可以溶解40g氯化钾,故30℃时,100gKCl的饱和溶液中溶剂少于100g,故溶质的质量小于40g,说法符合题意;
B、40℃时,K2Cr2O7的溶解度小于NaCl,但并没有说是等质量的饱和溶液,故40℃时,K2Cr2O7溶液中溶质的质量不一定小于NaCl溶液中溶质的质量,说法不符合题意;
C、60℃时,溶解度关系:KCl>NaCl>K2Cr2O7,故60℃时,等质量的三种物质配成饱和溶液,溶解度大的需要的水少,则溶液质量少,故溶液质量的大小关系为K2Cr2O7>NaCl>KCl,说法不符合题意;
D、80℃时,将三种物质的饱和溶液降温至10℃,K2Cr2O7的溶解度降低得最多,但并没有说明是等质量的三种饱和溶液,故不能确定哪种物质析出的晶体多,说法不符合题意。
故答案为:A。
13.甲、乙两种物质(不含结晶水)的溶解度曲线如下图所示,下列叙述正确的是( )
A.甲和乙的溶解度相等且均为30g
B.甲物质中混有少量的乙,用蒸发结晶的方法进行提纯
C.t1℃时,乙的饱和溶液中溶质与溶剂的质量比为3:7
D.将t2℃150g甲的饱和溶液降温到t1℃,有20g固体析出
【答案】D
【解析】A. 说明溶解度大小,必须指明温度,t1℃时,甲和乙的溶解度相等且均为30g,此选项不符合题意;
B. 由溶解度曲线可知,甲的溶解度受温度影响较大,溶解度受温度影响不大的物质用蒸发结晶的方法进行提纯,此选项不符合题意;
C. t1℃时,乙的溶解度是30g,其饱和溶液中溶质与溶剂的质量比为30g:100g=3:10,此选项不符合题意;
D. t2℃甲的溶解度是50g,则t2℃150g甲的饱和溶液中含有100g的溶剂,降温到t1℃,甲的溶解度是30g,所以有20g固体甲析出,此选项符合题意。
故答案为:D。
14.如图是a、b、c的溶解度曲线,下列说法正确的是( )
A.t1℃时,a、c的饱和溶液中溶质的质量相等
B.t2℃时,把50g a放入50g水中,得到50%的a溶液
C.a中混有少量的b,可通过蒸发结晶的方式进行提纯
D.t2℃时a、b、c的三种物质的饱和溶液降温到t1℃,所得溶液的溶质质量分数大小关系是b>a>c
【答案】D
【解析】A、t1℃时,a、c两种物质的溶解度相等,但是饱和溶液的质量不能确定,所以饱和溶液中溶质的质量不一定相等,选项不符合题意;
B、如图,t2℃时,a物质的溶解度是50g,即此温度下100g水中最多能溶解50g a,则此温度下50g水中最多能溶解25g a,把50g a放入50g水中只能溶解25g,有25g未溶,此时溶液饱和,溶质质量分数是25g25g+50g×100%≈33.3%,选项不符合题意;
C、根据溶解度曲线可知,a的溶解度受温度影响大,b的溶解度受温度影响小,在较高温度下将混合物配制成饱和溶液,然后降温,则a溶解度迅速变小,会大量析出,经过滤即可得到a,故a中混有少量的b,可通过冷却热饱和溶液的方式进行提纯,选项不符合题意;
D、由于在t2℃时,三种物质的溶解度大小关系是a>b>c,由于a和c的溶解度随温度的降低而减小,因此降温时两物质的饱和溶液中都会有晶体析出,溶液仍为饱和溶液,由于在t1℃时,b的溶解度大于a的溶解度,因此降温后,b的溶液中溶质的质量分数大于a;而c的溶解度随温度的降低而增大,因此降温时,它的饱和溶液就会变成不饱和溶液,但溶液中溶质的质量分数不会发生变化,从图中看出,c在t2℃的溶解度小于a和b在t1℃时的溶解度,故降温后三种物质的溶液中溶质的质量分数的大小关系为b>a>c。选项符合题意;
答案为:D。
15.如图为KCl和Na2CO3的溶解度曲线,下列说法正确的是( )
A.T2℃时,Na2CO3饱和溶液质量分数为49.0%
B.将Na2CO3的饱和溶液由T3℃降温至T1℃的过程中,一直有固体不断析出
C.T4℃时,分别将等质量的KCl和Na2CO3溶于水配成饱和溶液,所得溶液的质量前者等于后者
D.KCl溶液中含有少量Na2CO3,可采取控制温度T3℃以上降温结晶、过滤的方法
【答案】D
【解析】A、由图可知,T2℃时,Na2CO3的溶解度为49g,则此时Na2CO3饱和溶液质量分数=49g149g×100%≈32.9%<49%,选项不符合题意;
B、由图可知,将碳酸钠饱和溶液由T3℃降温至T1℃,碳酸钠溶解度先变大后变小,饱和溶液先变为不饱和溶液再变为饱和溶液,一开始无固体析出在,后面才开始有固体析出,选项不符合题意;
C、由图可知,T4℃时氯化钾的溶解度大于碳酸钠的溶解度,即T4℃时氯化钾饱和溶液的溶质质量分数大于碳酸钠饱和溶液的溶质质量分数,则T4℃时,分别将等质量的KCl和Na2CO3溶于水配成饱和溶液,所得溶液的质量前者小于后者,选项不符合题意;
D、由图可知,温度在T3℃以上时,两种物质的溶解度都随温度升高而增大,且氯化钾的溶解度受温度影响比碳酸钠大,所以KCl溶液中含有少量Na2CO3,可采取蒸发浓缩控制温度T3℃以上降温结晶、过滤等操作提纯,选项符合题意;
故答案为:D。
16.a、b、c三种物质的溶解度曲线如图所示。下列说法正确的是( )
A.在t1℃时,三种物质的溶解度关系为a>b=c
B.b中含有少量的a,若要提纯b,可采用蒸发结晶的方法
C.t2℃时,50gb物质加入到50g水中充分溶解后,所得溶液的质量为100g
D.t2℃,a、b、c三种物质溶液的溶质质量分数的大小关系为b>a>c
【答案】A
【解析】A. 如图,在t1℃时,a溶解度点在最上,b和c的溶解度点在下,且溶解度曲线交于一点,故三种物质的溶解度关系为a>b=c,故符合题意;
B. 根据溶解度曲线,b溶解度受温度影响大,a溶解度受温度影响小,b中含有少量的a,若要提纯b,可采用降温结晶的方法,故不符合题意;
C. t2℃时,b的溶解度是50g即该温度下,100g水中最多溶解50gb,推得50g水中最多溶解25gb,故50gb物质加入到50g水中充分溶解后,有25gb未溶,则所得溶液的质量为50g+25g=75g,故不符合题意;
D. t2℃,a、b、c三种物质的溶解度为b>a>c,饱和溶液的溶质质量分数的大小关系为b>a>c,但溶液未指明是否饱和,故溶质质量分数无法判断,故不符合题意;
答案为:A。
17.如图是a、b、c三种固体物质的溶解度曲线,下列说法正确的是( )
A.a、b、c的溶解度都随温度的升高而增大
B.90℃时,a物质饱和溶液的溶质质量分数为70%
C.20℃时,将50ga加入到50g水中充分搅拌,可得到100ga的饱和溶液
D.t℃时,使c的饱和溶液析出晶体可用加热升温、冷却降温和蒸发溶剂三种方法
【答案】D
【解析】A. a、b、c物质的溶解度都随着温度的升高而增大不符合题意,因为c的溶解度随温度的升高先增大后减小,故不符合题意;
B. 90℃时,a的溶解度是70g,饱和溶液的溶质质量分数为70g70g+100g×100%≈41.2%,故不符合题意;
C. 20℃时,a的溶解度是54.5g,将50ga物质加入到50g水中充分搅拌,可得到溶液的质量=27.25g+50g=87.25g,100ga的饱和溶液不符合题意,故不符合题意;
D. 因为c物质的溶解度在0℃~t℃时随温度升高而增大,t℃时达到最大值,t℃以后随温度升高而降低,t℃时,使c的饱和溶液析出晶体可用加热升温、冷却降温和蒸发溶剂三种方法,故符合题意。
故答案为:D。
18.有关如图溶解度曲线,下列说法正确的是( )
A.甲、乙、丙三种物质的溶解度关系为S甲>S乙>S丙
B.乙物质的溶解度随温度变化最大
C.27℃时,往26g丙里加100g水,形成不饱和溶液
D.33℃时,甲乙两种物质溶解度相等
【答案】D
【解析】A. 在一定温度条件下,100g水中达到饱和状态时,溶解固体物质的质量,单位是g,叫做该温度下固体物质的溶解度,选项中没有给出温度条件,无法进行比较,故不符合题意;
B. 由溶解度曲线可知:溶解度曲线越陡,这种物质的溶解度随温度变化最大,溶解度曲线越平缓,这种物质的溶解度随温度变化最小,乙物质的溶解度随温度变化最小,故不符合题意;
C. 由溶解度曲线可知,27℃时,丙物质的溶解度为26g,即27℃时,往26g丙里加100g水,形成饱和溶液,故不符合题意;
D. 两条溶解度曲线的交点,表示该温度下两种物质的溶解度相等,33℃时,甲乙两种物质溶解度相等,故符合题意;
故答案为:D。
19.如图是a、b、c三种固体物质的溶解度曲线,下列说法正确的是( )
A.t1℃时,将5ga加入到20g水中充分搅拌,可得到25ga的饱和溶液
B.t2℃时将M点的a溶液转变为N点的a溶液,可采用加水的方法
C.将t1℃时c的饱和溶液升温到t2℃,其溶质质量分数不变
D.t2℃时,分别将a、b、c的饱和溶液恒温蒸发相同质量的水,c析出固体质量最大
【答案】B
【解析】A、t1℃时,a物质的溶解度是20g,所以将5ga加入到20g水中充分搅拌,只能溶解4g的晶体,可得到24ga的饱和溶液,故A不符合题意;
B、t2℃时,将M点的a溶液转变为N点的a溶液,该温度下,a的饱和溶液转化成了不饱和溶液,所以可采用加水的方法,故B符合题意;
C、将t1℃时c的饱和溶液升温到t2℃,溶解度减小,析出晶体,所以其溶质质量分数减小,故C不符合题意;
D、t2℃时,a物质的溶解度大于b物质的溶解度,c物质的溶解度最小,所以分别将a、b、c的饱和溶液恒温蒸发相同质量的水,a析出固体的质量最大,故D不符合题意。
故答案为:B。
20.下列说法合理的有( )
①人体所需的微量元素包括钙、铁、锌、硒等
②喝入大量可乐后会打嗝,说明气体的溶解度随压强的减小而减小
③氯化钠、碳酸钙等盐中都含金属元素,所以盐中一定都含金属元素
④某同学向某无色溶液中滴入了几滴酚酞,溶液显红色,则该溶液一定为碱。
⑤向一定量的硝酸银和硝酸铜的混合溶液中加入铁粉至过量:加入铁粉质量与硝酸铜的质量分数关系如图:
A.0个B.1个C.2个D.3个
【答案】B
【解析】①钙是人体所需的常量元素,故不符合题意;
②喝入大量可乐后会打嗝,说明气体的溶解度随温度的升高而减小,故不符合题意;
③盐中不一定都含金属元素,例如氯化铵中不含有金属元素,故不符合题意;
④碱性溶液能使酚酞试液变红色,向某无色溶液中滴入了几滴酚酞,溶液显红色,则该溶液不一定为碱,例如碳酸钠溶液也能使酚酞变红色,故不符合题意;
⑤活动性:铁>铜>银;向一定量的硝酸银和硝酸铜的混合溶液中加入铁粉至过量,铁首先和硝酸银反应生成银、再和硝酸铜反应生成铜;
Fe56+2AgNO3=Fe(NO3)2+2Ag216Fe56+Cu(NO3)2=Fe(NO3)2+Cu64
由化学方程式体现的关系可知,第1个反应进行导致溶液质量减小,硝酸铜质量分数变大;第2个反应进行导致硝酸铜质量减小,质量分数减小,当硝酸铜反应完成时,硝酸铜的质量分数变为0,故图像符合题意;
故答案为:B。
21.甲和乙两种物质的溶解度曲线如图所示。下列叙述正确的是( )
A.甲的溶解度随温度的升高而增大
B.40℃时,使甲的饱和溶液析出晶体可用加热升温、冷却降温和蒸发溶剂三种方法
C.20℃时,向50g溶剂中加入20g的乙固体并充分溶解,溶液的溶质质量分数约为28.6%
D.将甲和乙的饱和溶液分别从40℃降温至10℃,甲析出晶体的质量大
【答案】B
【解析】A、依据溶解度曲线可知,甲物质的溶解度在0℃~40℃时,随温度升高而增大,40℃时达到最大值,40℃以后随温度升高而降低,选项说法不符合题意;
B、因为甲物质的溶解度在0℃~40℃时随温度升高而增大,40℃时达到最大值,40℃以后随温度升高而降低,40℃时,使甲的饱和溶液析出晶体可用加热升温、冷却降温和蒸发溶剂三种方法,选项说法符合题意;
C、20℃时,乙物质的溶解度为36g ,50g水中最多溶解18g乙物质,所得溶液为饱和溶液,溶液的溶质质量分数约为36g100g+36g×100%≈26.5%,选项说法不符合题意;
D、甲物质的溶解度在0℃~40℃时,随温度升高而增大、乙物质的溶解度随温度也增大,但变化不明显,如果将相同质量的甲、乙两饱和溶液分别从40℃降温至10℃ ,甲析出晶体的质量大,但题中没有指明溶液的质量,无法判断析出质量的多少,选项说法不符合题意。
故答案为:B。
22.30℃时,向盛有100g水的烧杯甲、乙中,分别加入40gKNO3、NaCl两种固体,充分溶解。依据KNO3、NaCl的溶解度表中数据和实验,下列推断正确的是( )
A.甲中溶质的质量分数为40%
B.乙中溶质与溶剂的质量比为4:10
C.降温至20℃,甲、乙中溶液质量相等
D.在20℃到30℃的温度范围内,某温度下甲、乙溶解度相等
【答案】D
【解析】A、30℃时硝酸钾溶解度为45.8g,加入40g硝酸钾在100g水中可以全部溶解。所以甲中溶质的质量分数为40g40g+100g×100%≈28.6%,A不符合题意;
B、30℃氯化钠的溶解度是36.3g,故乙中溶质与溶剂的质量比为36.3:100,B不符合题意;
C、降温至20℃,硝酸钾溶解度为31.6g,甲中溶液质量为131.6g,氯化钠溶解度为36.0g,乙中溶液质量为136.0g,C不符合题意;
D、在20℃到30℃的温度范围内,硝酸钾和氯化钠的溶解度存在交集,故某温度下甲、乙溶解度可以相等,D符合题意。
故答案为:D。
23.甲、乙两种物质的溶解度曲线如图所示。下列说法正确的是( )
A.甲的溶解度大于乙的溶解度
B.a1℃时,甲、乙饱和溶液中所含溶质质量相等
C.乙溶液从a2℃降温至a1℃,一定会有晶体析出
D.30g甲的溶液稀释到质量分数为原来的一半需加水的质量为30g
【答案】D
【解析】A、溶解度大小受温度的影响,没有给出具体温度,无法比较甲、乙溶解度的大小,说法不符合题意;
B、由溶解度曲线可知:a1℃时,甲、乙饱和溶液溶解度相同,即该温度下质量分数相同,溶质质量多少与溶液质量分数有关,a1℃时,甲、乙饱和溶液中所含溶质质量不一定相等,说法不符合题意;
C、由溶解度曲线可知:物质乙的溶解度随温度的降低而减小,乙溶液从a2℃降温至a1℃,不一定会有晶体析出,比如乙的不饱和溶液如果浓度很小,降温过程中不一定析出晶体,说法不符合题意;
D、稀释前后溶质的质量不变,加水的质量为x,稀释前溶液的质量分数为a,稀释后溶液的质量分数为12a,a×30g=12a×(30g+x),x=30g,需加水的质量为30g,说法符合题意;
故答案为:D。
24.已知某物质的溶解度随温度的升高而增大,现将80g的该物质放入50g水中,并改变溶液的温度,得到的溶液质量随温度变化如图所示,下列说法不正确的是( )
A.可推断0℃对应的溶液为饱和溶液
B.A点对应的溶液溶质质量分数为50%
C.由B点可推断该物质在40℃的溶解度为160g
D.C点对应的是不饱和溶液
【答案】C
【解析】A. 根据溶液中的水为50g,由图像可知故0℃对应的溶液是80g,其中的溶质质量是:80g-50g=30g,根据题意加入的该物质是80g而溶质是30g,分析得该物质未全部溶解,说明溶液饱和,故正确,不符合题意;
B. 如图A点对应的溶液是100g,根据题意可知溶液中水的质量是50g,故溶质质量分数为100g-50g100g×100%=50%,故正确,不符合题意;
C. 如图,B点表示溶液质量是130g,由题意可知溶剂质量是50g,加入的物质是80g,则说明溶质完全溶解,但题中未再继续加溶质,故不能说明此时的溶液是否为恰好饱和状态,若是饱和的根据50g水最多溶解80g该物质,推出40℃时100g水中最多溶解160g溶质,说明该物质在40℃的溶解度为160g,但如果未饱和则该物质在40℃的溶解度大于160g,故错误,符合题意;
D. 根据图像可知该物质的溶解度随温度的升高而变大,而B点时溶液已经饱和,故再升温到60℃时,溶液变为不饱和溶液,故正确,不符合题意。
故答案为:C。
25.下图是a,b,c三种固体物质的溶解度曲线,下列说法正确的是( )
A.t1℃时,a和b两种物质的溶解度相等
B.分别将a,b,c的饱和溶液从t3℃降温至t1℃,溶质质量分数大小关系是b≥a=c
C.a溶液中混有少量的b物质,提纯a的方法可以用降温结晶法
D.t2℃时向50g水中加入15gb物质,充分搅拌,所得溶液质量等于65g
【答案】C
【解析】A、t1℃时,a和b两种物质的溶解度曲线不相交,不相等,不符合题意。
B、ab溶解度随温度的降低而降低,降温后ab的饱和溶液有溶质析出,仍为饱和溶液,因t1℃溶解度b>a,所以降温后溶质质量分数b>a。c溶解度随温度的升高而降低,降温后溶液变为不饱和溶液,因t1℃溶解度a=c,所以降温后溶质质量分数a>c。所以溶质质量分数大小关系是b>a>c,不符合题意。
C、a、b溶质质量分数均随温度的升高而增大,a溶解度随温度变化较大,b溶解度随温度变化不大。所以提纯a的方法可以用降温结晶法,符合题意。
D、t2℃时b的溶解度是25g,所以50g水中最多溶解b的质量是12.5g,所以所得溶液质量为50g+12.5g=62.5g。不符合题意。
故答案为:C。
26.如图是碳酸钠的溶解度曲线,下列说法正确的是( )
A.T2℃时,将 100g Na2CO3加入 200g 水中,可得到 300g 溶液
B.将 a 点的碳酸钠溶液升温至 T4℃的过程中有晶体析出
C.b 点碳酸钠溶液的溶质质量分数大于 a 点的溶质质量分数
D.将 b 点的碳酸钠溶液降温至 T1℃,溶液变成不饱和
【答案】C
【解析】A、T2℃时,碳酸钠的溶解度是49g,所以该温度下 200g 水中最多能够溶解49g×2=98g碳酸钠,可得到 98g+200g=298g 溶液,不符合题意;
B、由图可知,a点是T1℃时的溶解度,且 T1℃时的溶解度小于 T4℃时的溶解度,所以将 a 点的碳酸钠溶液升温至 T4℃的过程中没有晶体析出,不符合题意;
C、溶解度越大,其饱和溶液的溶质质量分数越大,由于 T4℃时的溶解度大于 T1℃时的溶解度,b点是 T4℃时碳酸钠的饱和溶液,a点是 T1℃时碳酸钠的饱和溶液,所以b 点碳酸钠溶液的溶质质量分数大于 a 点的溶质质量分数,符合题意;
D、由于 T4℃时的溶解度大于 T1℃时的溶解度,且b点是 T4℃时碳酸钠的饱和溶液,所以将 b 点的碳酸钠溶液降温至 T1℃,溶液仍然是饱和的,不符合题意。
故答案为:C。
27.如图是A、B、C三种物质的溶解度曲线图。下列说法中正确的是( )
A.阴影区域中,A,B,C均处于不饱和状态
B.将t1℃下A饱和溶液升温到t2℃,所得溶液溶质的质量分数为20%
C.将A和B的饱和溶液从t2℃降到t1℃时,析出晶体的质量关系为A>B
D.除去A固体中含有的少量B杂质,可采用配成热饱和溶液,降温结晶、过滤、洗涤、干燥的方法提纯A
【答案】D
【解析】A. 阴影区域中,B均处于不饱和状态,A、C处于饱和状态,故不符合题意;
B. 将t1℃下A饱和溶液升温到t2℃,变成不饱和溶液,溶质质量分数不变,所得溶液溶质的质量分数为20g100g+20g×100%≈16.7%,故不符合题意;
C. 不知道饱和溶液的质量,不能比较析岀晶体质量,故不符合题意;
D. A的溶解度受温度变化影响较大,B的溶解度受温度变化影响较小,除去A固体中含有的少量B杂质,可采用配成热饱和溶液,降温结晶、过滤、洗涤、干燥的方法提纯A,故符合题意。
故答案为:D。
28.在一定温度下,某固体物质的溶液甲,经历如图所示的变化。据此判断下列结论不正确的是 ( )
A.该温度下,该固体物质的溶解度可能是30g
B.溶液乙一定是不饱和溶液
C.溶液丙再蒸发10g水,析出晶体质量可能大于3g
D.溶液乙和溶液丙中溶质的质量分数可能相等
【答案】B
【解析】A、丙是饱和溶液,若乙溶液为饱和溶液时,再蒸发10g水,析出的晶体等于3g,该温度下该固体物质的溶解度可能是30g,故A说法不符合题意;
B、由于溶液甲蒸发掉10g水后,没有晶体析出,无法确定溶液乙是否饱和,故B说法符合题意;
C、丙是饱和溶液,若乙溶液是不饱和溶液,则溶液丙若再蒸发10g水,析出的晶体质量可能大于3g,故C说法不符合题意;
D、由于溶液乙蒸发掉10g水后,析出了3g晶体,则溶液丙一定是饱和溶液,如果乙溶液也是饱和的,则溶液乙和溶液丙中的溶质质量分数相等,故D说法不符合题意。
故答案为:B。
29.70℃时的m g硝酸钾的不饱和溶液,在恒温下蒸发水分至有较多的晶体析出,然后冷却至30℃并保持温度不变.能符合题意表示此过程中溶质质量分数(x%)与时间(t)的关系的示意图是( )
A.B.
C.D.
【答案】C
【解析】70℃时的mg硝酸钾的不饱和溶液,在恒温下蒸发水分至有较多的晶体析出这一过程中,溶质的质量分数不断变大,当达到饱和时溶质质量分数最大且不变,然后冷却至30℃并保持温度不变,这一过程硝酸钾的溶解度不断变小,浓度不断变小,达到30℃时,溶质质量分数不再改变。
故答案为:C。
30.硫酸钠是一种重要的化工原料,其溶解度曲线如图所示。列说法正确的是( )
A.硫酸钠的溶解度随温度升高而增大
B.40℃时硫酸钠的溶解度约为50g
C.30℃时硫酸钠饱和溶液的质量分数约为42%
D.60℃时硫酸钠饱和溶液降温后一定是饱和溶液
【答案】B
【解析】A、通过曲线图可知硫酸钠的溶解度有一段是随温度升高而减小,故A错;
B、从40℃向上作垂线,可知硫酸钠的溶解度约为50g,故B符合题意;
C、30℃时硫酸钠的溶解度是42g,所以30℃时硫酸钠饱和溶液的质量分数为:42g42g+100g×100%≈29.6%,故C错;
D、60℃时硫酸钠饱和溶液降温到50℃段内时是溶解度变大了,这时不会析出晶体,而会变为不饱和溶液,故D错。
故答案为:B。温度
KNO3
NaCl
20℃
31.6g
36.0g
30℃
45.8g
36.3g
相关试卷
这是一份专练01 选择题压轴题(一)物质的除杂和净化探究-备战中考化学压轴题提分专练(深圳专用),文件包含专练01选择题压轴题一物质的除杂和净化探究解析版-备战中考化学压轴题提分专练深圳专用docx、专练01选择题压轴题一物质的除杂和净化探究原卷版-备战中考化学压轴题提分专练深圳专用docx等2份试卷配套教学资源,其中试卷共22页, 欢迎下载使用。
这是一份专练03 选择题压轴题(三)实验探究与方案设计专题-备战中考化学压轴题提分专练(深圳专用),文件包含专练03选择题压轴题三实验探究与方案设计专题解析版-备战中考化学压轴题提分专练深圳专用docx、专练03选择题压轴题三实验探究与方案设计专题原卷版-备战中考化学压轴题提分专练深圳专用docx等2份试卷配套教学资源,其中试卷共35页, 欢迎下载使用。
这是一份专练04 选择题压轴题(四)酸碱盐及其图像专题-备战中考化学压轴题提分专练(深圳专用),文件包含专练04选择题压轴题四酸碱盐及其图像专题解析版-备战中考化学压轴题提分专练深圳专用docx、专练04选择题压轴题四酸碱盐及其图像专题原卷版-备战中考化学压轴题提分专练深圳专用docx等2份试卷配套教学资源,其中试卷共29页, 欢迎下载使用。