


所属成套资源:五年2018-2022高考生物真题按知识点分类汇编
五年2018-2022高考生物真题按知识点分类汇编2-组成细胞的分子-蛋白质(含解析)
展开
这是一份五年2018-2022高考生物真题按知识点分类汇编2-组成细胞的分子-蛋白质(含解析),共21页。试卷主要包含了单选题,综合题等内容,欢迎下载使用。
五年2018-2022高考生物真题按知识点分类汇编2-组成细胞的分子-蛋白质(含解析)
一、单选题
1.(2022·湖南·高考真题)胶原蛋白是细胞外基质的主要成分之一,其非必需氨基酸含量比蛋清蛋白高。下列叙述正确的是( )
A.胶原蛋白的氮元素主要存在于氨基中
B.皮肤表面涂抹的胶原蛋白可被直接吸收
C.胶原蛋白的形成与内质网和高尔基体有关
D.胶原蛋白比蛋清蛋白的营养价值高
2.(2022·浙江·高考真题)生物体中的有机物具有重要作用。下列叙述正确的是( )
A.油脂对植物细胞起保护作用 B.鸟类的羽毛主要由角蛋白组成
C.糖原是马铃薯重要的贮能物质 D.纤维素是细胞膜的重要组成成分
3.(2022·海南·统考高考真题)肌动蛋白是细胞骨架的主要成分之一。研究表明,Cofilin-1是一种能与肌动蛋白相结合的蛋白质,介导肌动蛋白进入细胞核。Cofilin-1缺失可导致肌动蛋白结构和功能异常,引起细胞核变形,核膜破裂,染色质功能异常。下列有关叙述错误的是( )
A.肌动蛋白可通过核孔自由进出细胞核
B.编码Cofilin-1的基因不表达可导致细胞核变形
C.Cofilin-1缺失可导致细胞核失去控制物质进出细胞核的能力
D.Cofilin-1缺失会影响细胞核控制细胞代谢的能力
4.(2022·江苏·统考高考真题)下列各组元素中,大量参与组成线粒体内膜的是( )
A.O、P、N B.C、N、Si C.S、P、Ca D.N、P、Na
5.(2022·重庆·统考高考真题)将人胰岛素A链上1个天冬氨酸替换为甘氨酸,B链末端增加2个精氨酸,可制备出一种人工长效胰岛素。下列关于该胰岛素的叙述,错误的是( )
A.进入人体后需经高尔基体加工 B.比人胰岛素多了2个肽键
C.与人胰岛素有相同的靶细胞 D.可通过基因工程方法生产
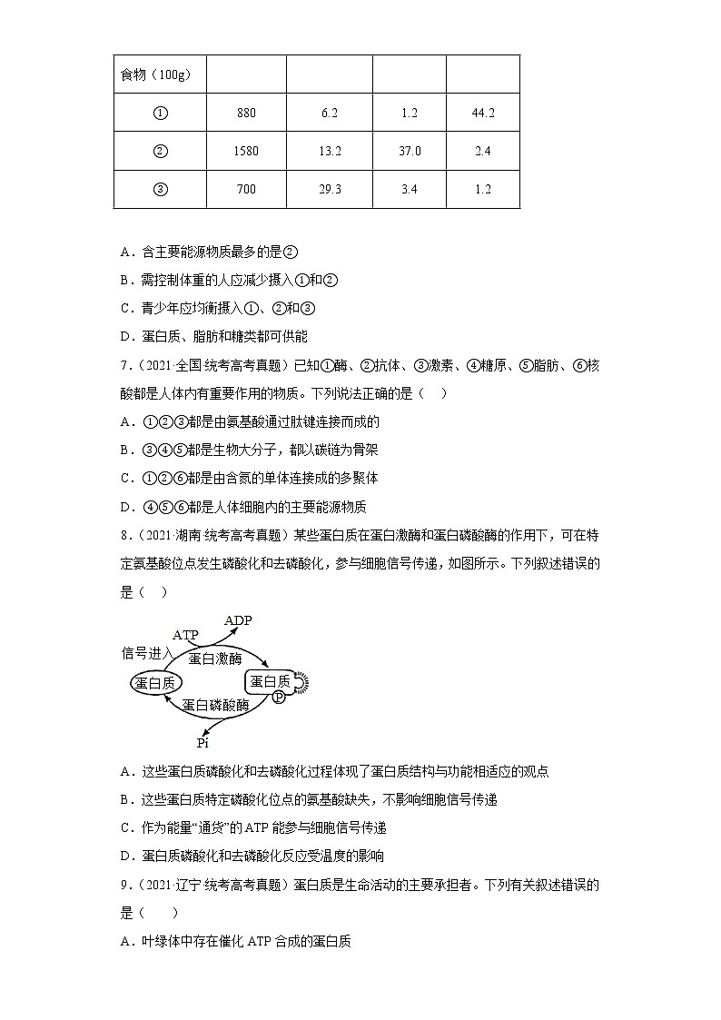
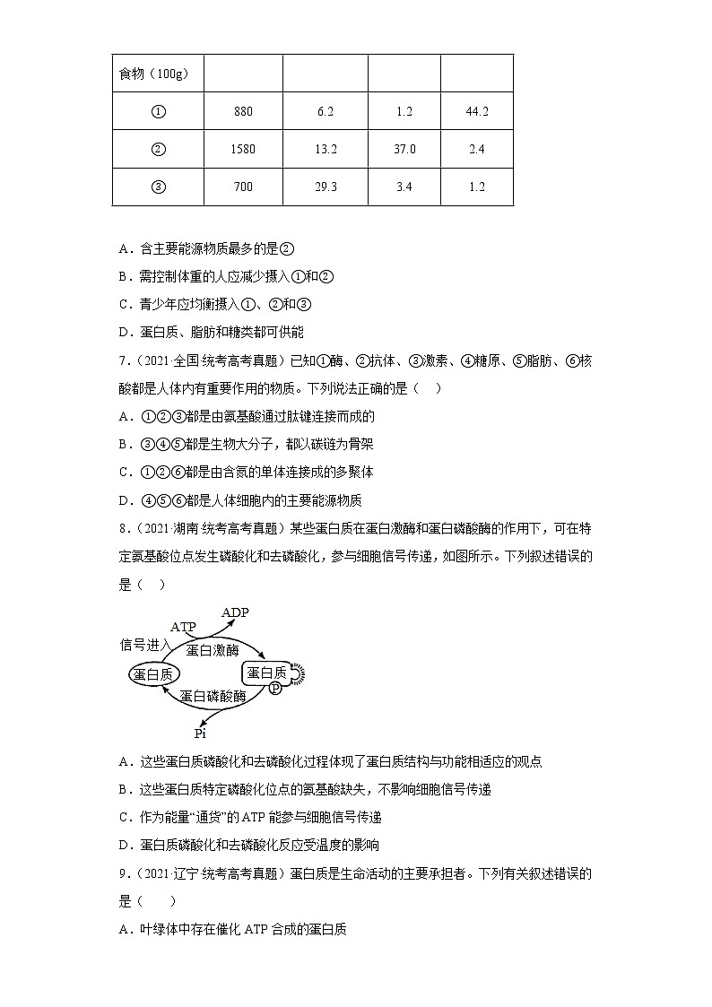
6.(2022·重庆·统考高考真题)合理均衡的膳食对维持人体正常生理活动有重要意义。据下表分析,叙述错误的是( )
项目
食物(100g)
能量(kj)
蛋白质(g)
脂肪(g)
糖类(g)
①
880
6.2
1.2
44.2
②
1580
13.2
37.0
2.4
③
700
29.3
3.4
1.2
A.含主要能源物质最多的是②
B.需控制体重的人应减少摄入①和②
C.青少年应均衡摄入①、②和③
D.蛋白质、脂肪和糖类都可供能
7.(2021·全国·统考高考真题)已知①酶、②抗体、③激素、④糖原、⑤脂肪、⑥核酸都是人体内有重要作用的物质。下列说法正确的是( )
A.①②③都是由氨基酸通过肽键连接而成的
B.③④⑤都是生物大分子,都以碳链为骨架
C.①②⑥都是由含氮的单体连接成的多聚体
D.④⑤⑥都是人体细胞内的主要能源物质
8.(2021·湖南·统考高考真题)某些蛋白质在蛋白激酶和蛋白磷酸酶的作用下,可在特定氨基酸位点发生磷酸化和去磷酸化,参与细胞信号传递,如图所示。下列叙述错误的是( )
A.这些蛋白质磷酸化和去磷酸化过程体现了蛋白质结构与功能相适应的观点
B.这些蛋白质特定磷酸化位点的氨基酸缺失,不影响细胞信号传递
C.作为能量“通货”的ATP能参与细胞信号传递
D.蛋白质磷酸化和去磷酸化反应受温度的影响
9.(2021·辽宁·统考高考真题)蛋白质是生命活动的主要承担者。下列有关叙述错误的是( )
A.叶绿体中存在催化ATP合成的蛋白质
B.胰岛B细胞能分泌调节血糖的蛋白质
C.唾液腺细胞能分泌水解淀粉的蛋白质
D.线粒体膜上存在运输葡萄糖的蛋白质
10.(2021·海南·高考真题)研究发现,人体内某种酶的主要作用是切割、分解细胞膜上的“废物蛋白”。下列有关叙述错误的是( )
A.该酶的空间结构由氨基酸的种类决定
B.该酶的合成需要mRNA、tRNA和rRNA参与
C.“废物蛋白”被该酶切割过程中发生肽键断裂
D.“废物蛋白”分解产生的氨基酸可被重新利用
11.(2021·江苏·高考真题)核酸和蛋白质都是重要的生物大分子,下列相关叙述错误的是( )
A.组成元素都有C、H、O、N
B.细胞内合成新的分子时都需要模板
C.在细胞质和细胞核中都有分布
D.高温变性后降温都能缓慢复性
12.(2021·重庆·高考真题)某胶原蛋白是一种含18种氨基酸的细胞外蛋白。下列叙述正确的是( )
A.食物中的该蛋白可被人体直接吸收
B.人体不能合成组成该蛋白的所有氨基酸
C.未经折叠的该蛋白具有生物学功能
D.该蛋白在内质网内完成加工
13.(2020·全国·统考高考真题)新冠病毒是一种RNA病毒。新冠肺炎疫情给人们的生活带来了巨大影响。下列与新冠肺炎疫情防控相关的叙述,错误的是( )
A.新冠病毒含有核酸和蛋白质,通过核酸检测可排查新冠病毒感染者
B.教室经常开窗通风可以促进空气流动,降低室内病原微生物的密度
C.通常新冠肺炎患者的症状之一是发烧,因此可以通过体温测量初步排查
D.每天适量饮酒可以预防新冠肺炎,因为酒精可以使细胞内的病毒蛋白变性
14.(2020·全国·统考高考真题)新冠肺炎疫情警示人们要养成良好的生活习惯,提高公共卫生安全意识。下列相关叙述错误的是( )
A.戴口罩可以减少病原微生物通过飞沫在人与人之间的传播
B.病毒能够在餐具上增殖,用食盐溶液浸泡餐具可以阻止病毒增殖
C.高温可破坏病原体蛋白质的空间结构,煮沸处理餐具可杀死病原体
D.生活中接触的物体表面可能存在病原微生物,勤洗手可降低感染风险
15.(2020·浙江·高考真题)下列关于生物体中有机物的叙述,正确的是( )
A.淀粉的结构单元是蔗糖
B.胆固醇是人体所需的物质
C.蛋白质是生物体内重要的贮能物质
D.人细胞中储存遗传信息的物质是RNA
16.(2020·江苏·统考高考真题)天冬氨酸是一种兴奋性递质,下列叙述错误的是( )
A.天冬氨酸分子由C、H、O、N、S五种元素组成
B.天冬氨酸分子一定含有氨基和羧基
C.作为递质的天冬氨酸可贮存在突触囊泡内,并能批量释放至突触间隙
D.作为递质的天冬氨酸作用于突触后膜,可增大细胞膜对Na+的通透性
17.(2020·北京·统考高考真题)蛋白质和DNA是两类重要的生物大分子,下列对两者共性的概括,不正确的是( )
A.组成元素含有C、H、O、N
B.由相应的基本结构单位构成
C.具有相同的空间结构
D.体内合成时需要模板、能量和酶
18.(2018·全国·统考高考真题)下列关于人体中蛋白质功能的叙述,错误的是
A.浆细胞产生的抗体可结合相应的病毒抗原
B.肌细胞中的某些蛋白质参与肌肉收缩的过程
C.蛋白质结合Mg2+形成的血红蛋白参与O2运输
D.细胞核中某些蛋白质是染色体的重要组成成分
19.(2019·江苏·统考高考真题)下列关于细胞内蛋白质和核酸的叙述,正确的是
A.核酸和蛋白质的组成元素相同
B.核酸的合成需要相应蛋白质的参与
C.蛋白质的分解都需要核酸的直接参与
D.高温会破坏蛋白质和核酸分子中肽键
20.(2018·江苏·统考高考真题)哺乳动物的催产素具有催产和排乳的作用,加压素具有升高血压和减少排尿的作用。两者结构简式如下图,各氨基酸残基用3个字母缩写表示。下列叙述正确的是( )
A.两种激素都是由八肽环和三肽侧链构成的多肽类化合物
B.氨基酸之间脱水缩合形成的水分子中氢全部来自氨基
C.肽链中游离氨基的数目与参与构成肽链的氨基酸种类无关
D.两种激素间因2个氨基酸种类不同导致生理功能不同
21.(2018·浙江·统考高考真题)蛋白质在生物体内具有重要作用。下列叙述正确的是
A.蛋白质化学结构的差异只是 R 基团的不同
B.某些化学物质可使蛋白质的空间结构发生改变
C.蛋白质控制和决定着细胞及整个生物体的遗传特性
D.“检测生物组织中的蛋白质”需同时加入双缩脲试剂 A 和 B
22.(2019·海南·统考高考真题)下列与蛋白质、核酸相关的叙述,错误的是( )
A.一个核糖体上可以同时合成多条多肽链
B.一个蛋白质分子可以含有多个金属离子
C.一个mRNA分子可以结合多个核糖体
D.一个DNA分子可以转录产生多个RNA分子
23.(2018·上海·高考真题)现有氨基酸800个,其中氨基总数为810个,羧基总数为808个,则由这些氨基酸合成的含有2条肽链的蛋白质共有肽键、氨基和羧基的数目依次为( )
A.798、2和2 B.798、12和10
C.799、1和1 D.799、11和9
24.(2019·上海·高考真题)牛胰核糖核酸是由124个氨基酸组成的多肽,在尿素和β-巯基乙醇的作用下发生如图所示变化失去生物活性,则尿素和β-巯基乙酸的作用为()
A.增大氨基酸数量 B.改变氨基酸顺序
C.减少氨基酸数量 D.破坏多肽空间结构
二、综合题
25.(2022·北京·统考高考真题)芽殖酵母属于单细胞真核生物。为寻找调控蛋白分泌的相关基因,科学家以酸性磷酸酶(P酶)为指标,筛选酵母蛋白分泌突变株并进行了研究。
(1)酵母细胞中合成的分泌蛋白一般通过______________作用分泌到细胞膜外。
(2)用化学诱变剂处理,在酵母中筛选出蛋白分泌异常的突变株(sec1)。无磷酸盐培养液可促进酵母P酶的分泌,分泌到胞外的P酶活性可反映P酶的量。将酵母置于无磷酸盐培养液中,对sec1和野生型的胞外P酶检测结果如下图。据图可知,24℃时sec1和野生型胞外P酶随时间而增加。转入37℃后,sec1胞外P酶呈现________的趋势,表现出分泌缺陷表型,表明sec1是一种温度敏感型突变株。
(3)37℃培养1h后电镜观察发现,与野生型相比,sec1中由高尔基体形成的分泌泡在细胞质中大量积累。由此推测野生型Sec1基因的功能是促进______________的融合。
(4)由37℃转回24℃并加入蛋白合成抑制剂后,sec1胞外P酶重新增加。对该实验现象的合理解释是_____________。
(5)现已得到许多温度敏感型的蛋白分泌突变株。若要进一步确定某突变株的突变基因在37℃条件下影响蛋白分泌的哪一阶段,可作为鉴定指标的是:突变体______________。
A.蛋白分泌受阻,在细胞内积累
B.与蛋白分泌相关的胞内结构的形态、数量发生改变
C.细胞分裂停止,逐渐死亡
26.(2020·全国·统考高考真题)给奶牛挤奶时其乳头上的感受器会受到刺激 ,产生的兴奋沿着传入神经传到脊髓能反射性地引起乳腺排乳;同时该兴奋还能上传到下丘脑促使其合成催产素,进而促进乳腺排乳。回答下列问题:
(1)在完成一个反射的过程中,一个神经元和另个神经元之间的信息传递是通过_______这一结构来完成的。
(2)上述排乳调节过程中,存在神经调节和体液调节。通常在哺乳动物体内,这两种调节方式之间的关系是_______。
(3)牛奶的主要成分有乳糖和蛋白质等,组成乳糖的2种单糖是_______。牛奶中含有人体所需的必需氨基酸,必需氨基酸是指_______。
27.(2018·全国·统考高考真题)回答下列与蛋白质相关的问题:
(1)生物体中组成蛋白质的基本单位是______。在细胞中合成蛋白质时,肽键是在________这一细胞器上形成的。合成的蛋白质中有些是分泌蛋白,如______(填“胃蛋白酶”“逆转录酶”或“酪氨酸酶”)。分泌蛋白从合成至分泌到细胞外需要经过高尔基体,此过程中高尔基体的功能是________________。
(2)通常,细胞内具有正常生物学功能的蛋白质需要有正确的氨基酸序列和______结构,某些物理或化学因素可以导致蛋白质变性,通常,变性的蛋白质易被蛋白酶水解,原因是____________。
(3)如果DNA分子发生突变,导致编码正常血红蛋白多肽链的mRNA序列中一个碱基被另一个碱基替换,但未引起血红蛋白中氨基酸序列的改变,其原因可能是_______________________。
28.(2019·海南·统考高考真题)人体血液中有红细胞、白细胞和血小板。红细胞有运输氧气的功能。回答下列问题。
(1)通常,成人体内生成红细胞的场所是_______________;成熟红细胞不能合成血红蛋白,其原因是__________________________。
(2)金属元素_____________是合成血红蛋白的必需原料。镰刀型细胞贫血症患者体内的血红蛋白分子的多肽链上发生了____________________。
(3)无氧呼吸是成熟红细胞获得能量的途径,无氧呼吸产生能量的过程发生的场所是_____________________。
(4)大面积烧伤患者的创面会大量渗出细胞外液,通常需要给患者输入______________(填“红细胞悬浮液”或“血浆”)来维持机体内环境的稳态。
参考答案:
1.C
【分析】蛋白质是以氨基酸为基本单位构成的生物大分子,氨基酸结构特点是至少含有一个氨基和一个羧基,并且都有一个氨基和羧基连接在同一个碳原子上。氨基酸通过脱水缩合反应形成蛋白质,氨基酸脱水缩合反应时,一个氨基酸的氨基与另一个氨基酸的羧基反应脱去一分子水。
【详解】A、蛋白质的氮元素主要存在于肽键中,A错误;
B、胶原蛋白为生物大分子物质,涂抹于皮肤表面不能被直接吸收,B错误;
C、内质网是蛋白质的合成、加工场所和运输通道,高尔基体主要是对来自内质网的蛋白质进行加工、分类和包装,胶原蛋白的形成与核糖体、内质网、高尔基体有关,C正确;
D、由题胶原蛋白非必需氨基酸含量比蛋清蛋白高,而人体需要从食物中获取必需氨基酸,非必需氨基酸自身可以合成,衡量蛋白质营养价值的高低主要取决于所含必需氨基酸的种类、数量及组成比例,因此并不能说明胶原蛋白比蛋清蛋白的营养价值高,D错误。
故选C。
2.B
【分析】组成细胞的糖类和脂质:
化合物
分 类
元素组成
主要生理功能
糖类
单糖
二糖
多糖
C、H、O
①供能(淀粉、糖原、葡萄糖等)
②组成核酸(核糖、脱氧核糖)
③细胞识别(糖蛋白)
④组成细胞壁(纤维素)
脂质
脂肪
磷脂(类脂)
固醇
C、H、O
C、H、O、N、P
C、H、O
①供能(贮备能源)
②组成生物膜
③调节生殖和代谢(性激素、VD)
④保护和保温
【详解】A、油脂是植物细胞良好的储能物质,植物蜡对植物细胞起保护作用,A错误;
B、鸟类的羽毛主要成分是蛋白质,主要由角蛋白组成,B正确;
C、糖原是动物细胞特有的多糖,淀粉是马铃薯重要的贮能物质,C错误;
D、纤维素是构成植物细胞壁的主要成分,细胞膜的组成成分主要是磷脂和蛋白质,D错误。
故选B。
3.A
【分析】肌动蛋白是细胞骨架的主要成分之一。细胞骨架是由蛋白质纤维组成的网架结构,维持着细胞的形态,锚定并支撑着许多细胞器,与细胞运动、分裂、分化以及物质运输、能量转化、信息传递等生命活动密切相关。
【详解】A 、核孔具有选择透过性,肌动蛋白不能通过核孔自由进出细胞核,肌动蛋白进入细胞核需要 Cofilin -1的介导,A错误;
B、编码Cofilin-1的基因不表达,Cofilin-1缺失,可导致肌动蛋白结构和功能异常,引起细胞核变形,核膜破裂,染色质功能异常,B正确;
C、Cofilin-1缺失可导致肌动蛋白不能进入细胞核,从而引起细胞核变形,可能会导致细胞核失去控制物质进出细胞核的能力,C正确;
D、Cofilin-1缺失会导致染色质功能异常,染色质上含有控制细胞代谢的基因,从而影响细胞核控制细胞代谢的能力,D正确。
故选A。
4.A
【分析】线粒体内膜属于生物膜,其主要成分是磷脂和蛋白质,蛋白质是由C、H、O、N等元素组成,磷脂的组成元素为C、H、O、N、P。
【详解】线粒体内膜属于生物膜,生物膜主要由磷脂和蛋白质组成,蛋白质是由C、H、O、N等元素组成,磷脂的组成元素为C、H、O、N、P,二者均不含Si、Ca、Na,A正确,BCD错误。
故选A。
5.A
【分析】基因工程只能生产已有的蛋白质,人工长胰岛素A链有氨基酸的替换,B链增加了两个氨基酸,需要通过蛋白质工程生产。
【详解】A、胰岛素作用于细胞表面的受体,不需要经高尔基体的加工,A错误;
B、人工长效胰岛素比人胰岛素的B链上多了两个精氨酸,氨基酸与氨基酸之间通过肽键连接,故多2个肽键,B正确;
C、人工胰岛素和人胰岛素作用相同,都是降血糖的作用,故靶细胞相同,C正确;
D、人工长胰岛素是对天然蛋白质的改造,需要通过基因工程生产,D正确。
故选A。
6.A
【分析】1、蛋白质是生命活动的主要承担者,蛋白质的结构多样,在细胞中承担的功能也多样:①有的蛋白质是细胞结构的重要组成成分,如肌肉蛋白;②有的蛋白质具有催化功能,如大多数酶的本质是蛋白质;③有的蛋白质具有运输功能,如载体蛋白和血红蛋白;④有的蛋白质具有信息传递,能够调节机体的生命活动,如胰岛素;⑤有的蛋白质具有免疫功能,如抗体。
2、糖类分为单糖、二糖和多糖,葡萄糖、核糖、脱氧核糖等不能水解的糖称为单糖,由2个单糖脱水缩合形成的糖称为二糖,多糖有淀粉、纤维素和糖原,糖原是动物细胞的储能物质,淀粉是植物细胞的储能物质,纤维素是植物细胞壁的成分。
3、脂肪是最常见的脂质,是细胞内良好的储能物质,还是一种良好的绝热体,起保温作用,分布在内脏周围的脂肪还具有缓冲和减压的作用,可以保护内脏器官。
【详解】A、人体主要能源物质是糖类,表中主要能源物质最多的是①,A错误;
B、食物①和②中分别富含糖类和脂肪,所以需控制体重的人应减少摄入①和②,B正确;
C、食物①、②和③中分别富含糖类、脂肪和蛋白质,所以青少年应均衡摄入①、②和③有利于身体的发育,C正确;
D、蛋白质、脂肪和糖类都属于储存能量的有机物,因而都可供能,D正确。
故选A。
7.C
【分析】1、酶是活细胞合成的具有催化作用的有机物,大多数酶是蛋白质,少数酶是RNA。
2、核酸是一切生物的遗传物质。有细胞结构的生物含有DNA和RNA两种核酸,但其细胞核遗传物质和细胞质遗传物质都是DNA。
3、动物体内激素的化学成分不完全相同,有的属于蛋白质类,有的属于脂质,有的属于氨基酸衍生物。
【详解】A、酶的化学本质是蛋白质或RNA,抗体的化学本质是蛋白质,激素的化学本质是有机物,如蛋白质、氨基酸的衍生物、脂质等,只有蛋白质才是由氨基酸通过肽键连接而成的,A错误;
B、糖原是生物大分子,脂肪不是生物大分子,且激素不一定是大分子物质,如甲状腺激素是含碘的氨基酸,B错误;
C、酶的化学本质是蛋白质或RNA,抗体的化学成分是蛋白质,蛋白质是由氨基酸连接而成的多聚体,核酸是由核苷酸连接而成的多聚体,氨基酸和核苷酸都含有氮元素,C正确;
D、人体主要的能源物质是糖类,核酸是生物的遗传物质,脂肪是机体主要的储能物质,D错误。
故选C。
8.B
【分析】分析图形,在信号的刺激下,蛋白激酶催化ATP将蛋白质磷酸化,形成ADP和磷酸化的蛋白质,使蛋白质的空间结构发生改变;而蛋白磷酸酶又能催化磷酸化的蛋白质上的磷酸基团脱落,形成去磷酸化的蛋白质,从而使蛋白质空间结构的恢复。
【详解】A、通过蛋白质磷酸化和去磷酸化改变蛋白质的空间结构,进而来实现细胞信号的传递,体现出蛋白质结构与功能相适应的观点,A正确;
B、如果这些蛋白质特定磷酸化位点的氨基酸缺失,将会使该位点无法磷酸化,进而影响细胞信号的传递,B错误;
C、根据题干信息:进行细胞信息传递的蛋白质需要磷酸化才能起作用,而ATP为其提供了磷酸基团和能量,从而参与细胞信号传递,C正确;
D、温度会影响蛋白激酶和蛋白磷酸酶的活性,进而影响蛋白质磷酸化和去磷酸化反应,D正确。
故选B。
9.D
【分析】蛋白质的功能——生命活动的主要承担者:(1)构成细胞和生物体的重要物质,即结构蛋白,如羽毛、头发、蛛丝、肌动蛋白。(2)催化作用:如绝大多数酶。(3)传递信息,即调节作用:如胰岛素、生长激素。(4)免疫作用:如免疫球蛋白(抗体)。(5)运输作用:如红细胞中的血红蛋白。
【详解】A、叶绿体类囊体薄膜是进行光合作用的场所,能合成ATP,则存在催化ATP合成的酶,其本质是蛋白质,A正确;
B、胰岛B细胞能分泌胰岛素,降低血糖,胰岛素的化学本质是蛋白质,B正确;
C、唾液腺细胞能分泌唾液淀粉酶,唾液淀粉酶属于分泌蛋白,能水解淀粉,C正确;
D、葡萄糖分解的场所在细胞质基质,线粒体膜上不存在运输葡萄糖的蛋白质,D错误。
故选D。
【点睛】
10.A
【分析】酶是由活细胞产生的具有催化作用的有机物,大多数为蛋白质。
【详解】A、根据题意可知:该酶的化学本质为蛋白质,蛋白质空间结构具有多样性的原因是氨基酸的种类、数目、排列顺序和肽链的空间结构不同造成的,A错误;
B、根据题意可知:该酶的化学本质为蛋白质,合成蛋白质要经过转录和翻译过程,mRNA、tRNA和rRNA都参与了翻译过程,因此该酶的合成需要mRNA、tRNA和rRNA参与,B正确;
C、“废物蛋白”被该酶切割的过程中会发生分解,肽键断裂,C正确;
D、氨基酸是蛋白质的基本单位,因此“废物蛋白”分解产生的氨基酸可被重新利用,D正确。
故选A。
11.D
【分析】1、蛋白质是生命活动的主要承担者,构成蛋白质的基本单位是氨基酸,蛋白质的结构多样,在细胞中承担的功能也多样。2、核酸是遗传信息的携带者、其基本构成单位是核苷酸,核酸根据所含五碳糖的不同分为DNA和RNA,核酸对于生物的遗传变异和蛋白质在的生物合成中具有重要作用,不同生物的核酸中的遗传信息不同。
【详解】A、核酸的组成元素为C、H、O、N、P,蛋白质的组成元素为C、H、O、N,故组成元素都有C、H、O、N,A正确;
B、核酸和蛋白质的合成都需要模板。合成DNA以DNA分子的两条链为模板,合成RNA以DNA的一条链为模板,合成蛋白质以mRNA为模板,B正确;
C、核酸和蛋白质在细胞质和细胞核中都有分布,DNA主要分布在细胞核中,RNA主要分布在细胞质中,C正确;
D、DNA经高温变性后降温能缓慢复性,蛋白质经高温变性后,降温不能复性,D错误。
故选D。
12.B
【分析】蛋白质是重要的生物大分子,其组成单位是氨基酸。组成蛋白质的氨基酸有20 种,根据人体自身能否合成,可将氨基酸分为必需氨基酸(含半必需氨基酸)和非必需氨基酸。必须氨基酸是人体不能合成的(半必需氨基酸是婴儿不能合成),非必需氨基酸是人体可以自身合成的。
【详解】A、蛋白质需要被蛋白酶分解为氨基酸后才能被人体吸收,A错误;
B、人体只能合成部分氨基酸,题目中所描述的含18种氨基酸的细胞外蛋白中,可能会有人体不能合成的氨基酸,B正确;
C、未经折叠的蛋白质没有生物活性,也没有生物学功能,C错误;
D、该蛋白需要在内质网和高尔基体上加工后才能分泌到细胞外,D错误。
故选B。
13.D
【分析】病毒一般由蛋白质和核酸构成,具有严整的结构,营寄生生活,通过侵染宿主进行增殖,进入宿主细胞后具有遗传和变异的特征,离开活细胞后不再进行生命活动。
【详解】A、新冠病毒是一种RNA病毒,由RNA和蛋白质构成,RNA携带特定的遗传信息,因此通过核酸检测可排查新冠病毒感染者,A正确;
B、教室经常开窗通风有利于室内与室外的空气交换,病原微生物也能随空气流动到室外,B正确;
C、感染新冠肺炎的患者体内会发生免疫反应,使体温升高,正常人体温一般维持在37℃,因此可以通过体温测量初步排查,C正确;
D、75%左右的酒精具有杀菌作用,饮酒的度数一般不能达到75%,且长期饮酒对人体会产生损害,免疫力下降,因此每天适量饮酒不能预防新冠肺炎,D错误。
故选D。
14.B
【分析】新冠肺炎是由新型冠状病毒引起的疾病,该病毒不能离开活细胞独立生活。
【详解】A、戴口罩可以减少飞沫引起的病毒传播,可以在一定程度上预防新冠病毒,A正确;
B、病毒只能依赖于活细胞才能存活,不能在餐桌上增殖,B错误;
C、煮沸可以破坏病原体蛋白质的空间结构,进而杀死病原体,C正确;
D、手可能接触到病毒,勤洗手可以洗去手上的病原体,降低感染风险,D正确。
故选B。
15.B
【分析】生物体内的有机物主要包括:糖类、脂质、蛋白质和核酸。其中除脂质外,有许多种物质的相对分子质量都以万计,甚至百万,因此称为生物大分子,各种生物大分子的结构和功能都存在一定差异。
【详解】A、淀粉的结构单元是葡萄糖,A错误;
B、胆固醇是动物细胞膜的重要成分,是人体所需的物质,B正确;
C、糖类和油脂是生物体内重要的贮能物质,C错误;
D、人细胞中储存遗传信息的物质是DNA,D错误。
故选B。
16.A
【分析】天冬氨酸是一种兴奋性递质,可以与突触后膜上的受体相结合,引起突触后神经元产生兴奋。
【详解】A、天冬氨酸只含有C、H、O、N四种元素,A错误;
B、氨基酸分子既含有氨基也含有羧基,B正确;
C、天冬氨酸作为神经递质,存在于突触囊泡内,当兴奋传导到突触小体时,可以批量释放到突触间隙,C正确;
D、天冬氨酸是一种兴奋性递质,可以与突触后膜上的受体相结合,引起突触后膜对Na+的通透性增大,使Na+内流,产生兴奋,D正确。
故选A。
17.C
【分析】1、蛋白质的基本组成元素是C、H、O、N等,基本组成单位是氨基酸,氨基酸通过脱水缩合反应形成肽链,肽链盘曲折叠形成具有一定的空间结构的蛋白质,因此蛋白质是由氨基酸聚合形成的生物大分子。
2、核酸的基本组成元素是C、H、O、N、P,基本组成单位是核苷酸,核苷酸聚合形成核苷酸链,核酸是由核苷酸聚合形成的生物大分子,核酸在生物的遗传、变异和蛋白质的生物合成中具有重要作用。
3、蛋白质的基本组成单位氨基酸、核酸的基本组成单位核苷酸,都以碳链为骨架,因此蛋白质和核酸都是以碳链为骨架。
【详解】A、蛋白质的基本组成元素是C、H、O、N,DNA的基本组成元素是C、H、O、N、P,故两者组成元素都含有C、H、O、N,A正确;
B、蛋白质的基本组成单位是氨基酸,DNA的基本组成单位是脱氧核苷酸,两者都由相应的基本结构单位构成,B正确;
C、蛋白质具有多种多样的空间结构,DNA具有相同的空间结构,C错误;
D、蛋白质和DNA在体内合成时都需要模板、能量和酶,D正确。
故选C。
18.C
【详解】【分析】由题意可知,该题考查的是蛋白质的功能的相关知识,选项所描述的是几种常见的蛋白质的功能及其相关知识。
【详解】抗原能和特异性抗体相结合,病毒、细菌等病原体表面的蛋白质等物质,都可以作为引起免疫反应的抗原,可见,浆细胞产生的抗体可结合相应的病毒抗原,A正确;肌肉细胞中的某些蛋白质(如肌动蛋白等)参与肌肉收缩的过程,B正确;蛋白质结合Fe2+形成的血红蛋白参与O2的运输,C错误;染色体是细胞核的结构之一,染色体主要由DNA和蛋白质组成,D正确。
【点睛】本题以蛋白质的功能为主线,综合考查考生对体液免疫、组成肌肉细胞的肌动蛋白等蛋白质与血红蛋白的功能、细胞核的结构及染色体的组成、无机盐的功能等相关知识的识记和理解能力。解决此类问题,除了需要考生熟记并理解相关的基础知识、形成知识网络外,在平时的学习中要善于进行横向联系,即对教材中与某一知识有关的内容横向辐射,进行归纳。
19.B
【分析】蛋白质和核酸是细胞内的两种生物大分子有机物,其中蛋白质的基本单位是氨基酸,氨基酸有20种,主要由C、H、O、N元素组成;核酸分DNA和RNA,DNA分子的碱基有A、G、C、T四种,RNA分子的碱基有A、G、C、U四种,由C、H、O、N、P元素组成;DNA的多样性决定了蛋白质的多样性。
【详解】核酸的组成元素是C、H、O、N、P,而蛋白质的主要组成元素是C、H、O、N,故核酸和蛋白质的组成元素不完全相同,A错误;核酸包括DNA和RNA,两者的合成都需要相关酶的催化,而这些酶的化学本质是蛋白质,B正确;蛋白质的分解需要蛋白酶的参与,而蛋白酶的本质是蛋白质,因此蛋白质的分解不需要核酸的直接参与,C错误;高温会破坏蛋白质分子的空间结构,但是不会破坏肽键,且核酸分子中不含肽键,D错误。
20.D
【详解】【分析】据图分析,催产素和加压素都是由9个氨基酸组成的多肽,且都含有一个由6个氨基酸组成的环状结构,两种物质的不同点在于环状和链状结构中各有一个氨基酸的种类不同。
【详解】根据以上分析可知,两种激素都是由六环肽和三肽侧链构成的多肽化合物,A错误;氨基酸之间脱水缩合形成的水分子中的氢分别来自于一个氨基酸的氨基和另一个氨基酸的羧基,B错误;肽链中游离的氨基酸数目与参与构成肽链的氨基酸的种类有关,C错误;根据以上分析可知,两种激素在两个氨基酸种类上不同,进而导致两者的功能不同,D正确。
【点睛】解答本题的关键是掌握氨基酸的结构通式以及分子结构多样性的原因,并根据图像分析判断两种化合物在结构上的差异,进而判断两者功能差异的原因。
21.B
【详解】氨基酸化学结构的差异只是 R 基团的不同,A错误;某些化学物质,如蛋白酶可催化蛋白质水解,使蛋白质的空间结构发生改变,B正确;遗传物质DNA控制和决定着细胞及整个生物体的遗传特性,C错误;“检测生物组织中的蛋白质”,需先向组织样液中加入双缩脲试剂A液(0.1g/mL的NaOH溶液)1mL,摇匀后再加入双缩脲试剂B液(0.01g/mL CuSO4溶液)4滴并摇匀,D错误。
22.A
【分析】蛋白质的基本单位是氨基酸,组成蛋白质的氨基酸中心碳原子上至少连有一个氨基和一个羧基,不同氨基酸的区别在于R基不同。
基因控制蛋白质的合成,包括转录和翻译两个阶段。转录是以DNA的一条链为模板,利用四种游离的核糖核苷酸,在RNA聚合酶的作用下合成RNA的过程。翻译的模板是mRNA,原料是氨基酸,产物为蛋白质。
【详解】一个核糖体上一次只能合成一条多肽链,A错误;一个蛋白质分子可以含有多个金属离子,如一个血红蛋白含有四个铁离子,B正确;一个mRNA分子可以结合多个核糖体,合成多条多肽链,C正确;一个DNA分子上含有多个基因,不同基因可以转录产生多个RNA分子,D正确。故选A。
23.B
【分析】氨基酸通过脱水缩合形成多肽链,而脱水缩合是指一个氨基酸分子的羧基和另一个氨基酸分子的氨基相连接,同时脱出一分子水的过程。每条肽链的一端有一个游离的氨基和一个游离的羧基。
【详解】根据计算公式:氨基酸数-肽链数=肽键数=脱去的水分子数,所以共有798个肽键。每个氨基酸上至少有一个氨基和一个羧基,故R基上有10个氨基和8个羧基。每条肽链上至少有一个氨基和一个羧基,所以氨基和羧基的数目分别是12和10。
故选B。
24.D
【分析】蛋白质是由氨基酸经过脱水缩合形成的,由于氨基酸的种类、数目和排列顺序的不同以及蛋白质的空间结构的不同导致蛋白质的结构具有多样性。根据结构与功能相适应的特点,因此蛋白质在功能上具有多样性。当蛋白质结构发生改变时,蛋白质的功能就会发生改变而失活。
【详解】根据题意和识图分析可知,牛胰核糖核酸是由 124 个氨基酸组成的多肽,在尿素和β-巯基乙醇的作用下,该多肽的氨基酸数目没有发生改变,但是空间结构明显发生了改变。综上所述,D正确,A、B、C错误。
故选D。
25.(1)胞吐
(2)先上升后下降
(3)分泌泡与细胞膜
(4)积累在分泌泡中的P酶分泌到细胞外
(5)B
【分析】1、大分子、颗粒性物质跨膜运输的方式是胞吞或胞吐。分泌蛋白是大分子物质,分泌到细胞膜外的方式是胞吐。
2、分析题图可知,24℃时sec1和野生型胞外P酶活性随时间增加而增强,转入37℃后,sec1胞外P酶从18U.mg-1上升至20U.mg-1,再下降至10U.mg-1。
【详解】(1)大分子、颗粒性物质跨膜运输的方式是胞吞或胞吐,分泌蛋白属于大分子,分泌蛋白一般通过胞吐作用分泌到细胞膜外。
(2)据图可知,24℃时sec1和野生型胞外P酶活性随时间增加而增强,转入37℃后,sec1胞外P酶从18U.mg-1上升至20U.mg-1,再下降至10U.mg-1,呈现先上升后下降的趋势。
(3)分泌泡最终由囊泡经细胞膜分泌到细胞外,但在37℃培养1h后sec1中的分泌泡却在细胞质中大量积累,突变株(sec1)在37℃的情况下,分泌泡与细胞膜不能融合,故由此推测Sec1基因的功能是促进分泌泡与细胞膜的融合。
(4)37℃培养1h后sec1中由高尔基体形成的分泌泡在细胞质中大量积累,sec1是一种温度敏感型突变株,由37℃转回24℃并加入蛋白合成抑制剂后,此时不能形成新的蛋白质,但sec1胞外P酶却重新增加,最合理解释是积累在分泌泡中的P酶分泌到细胞外。
(5)若要进一步确定某突变株的突变基因在37℃条件下影响蛋白分泌的哪一阶段,可检测突变体中与蛋白分泌相关的胞内结构的形态、数量是否发生改变,哪一阶段与蛋白分泌相关的胞内结构的形态、数量发生改变,即影响蛋白分泌的哪一阶段,B正确。
故选B。
26. 突触 有些内分泌腺直接或间接地受中枢神经系统的调节;内分泌腺所分泌的激素也可以影响神经系统的发育和功能 葡萄糖和半乳糖 人体细胞自身不能合成,必须从食物中获取的氨基酸
【分析】1、兴奋在神经元之间的传递需要突触结构,突触由突触前膜、突触后膜和突触间隙构成。
2、神经调节和体液调节共同协调、相辅相成,但神经调节占主导地位。
两种调节方式的特点:神经调节的特点是以反射的形式来实现的,反射的结构基础是反射弧,反应迅速;体液调节的特点主要是激素随着血液循环送到全身各处而发挥调节作用,反应较缓慢。
神经调节与体液调节之间的关系:一方面大多数内分泌腺直接或间接地受到中枢神经系统的调节;另一方面内分泌腺分泌的激素也可以影响神经系统的发育和功能。
3、氨基酸分为必需氨基酸和非必需氨基酸。
必需氨基酸:指人体(或其它脊椎动物)不能合成或合成速度远不适应机体的需要,必需由食物蛋白供给,这些氨基酸称为必需氨基酸。
非必需氨基酸:人体能够合成的氨基酸。
4、乳糖是动物特有的二糖,由葡萄糖和半乳糖合成。
【详解】(1)兴奋在神经元之间需要通过突触(突触前膜、突触后膜和突触间隙)这个结构传递信息。
(2)神经调节和体液调节之间的关系是:一方面,大多数内分泌腺本身直接或间接的受中枢神经系统的控制,体液调节可以看成是神经调节的一个环节;另一方面,内分泌腺分泌的激素可以影响神经系统的发育和功能。
(3)组成乳糖的单糖是葡萄糖和半乳糖;必需氨基酸是指人体细胞不能合成的,必须从外界环境中直接获取的氨基酸。
【点睛】本题综合考查神经调节和体液调节的知识,识记兴奋在神经元之间的传递,理解神经调节和体液调节之间的联系是解答本题的关键。
27. 氨基酸 核糖体 胃蛋白酶 对蛋白质进行加工、分类和包装 空间 蛋白质变性使肽键暴露,暴露的肽键易与蛋白酶接触,使蛋白质降解 遗传密码具有简并性
【分析】本题主要考查蛋白质的结构、高尔基体的功能及翻译的有关知识。蛋白质的基本组成单位是氨基酸;在核糖体上mRNA的密码子翻译成氨基酸,通过脱水缩合形成肽键,构成肽链,然后折叠、盘曲,形成具有一定空间结构和功能的蛋白质;分泌蛋白的形成需要内质网的加工、运输,高尔基体的进一步加工、分类、包装和转运;蛋白质的空间结构遭到破坏,导致其变性;大多数氨基酸有多种密码子,如果由于碱基替换导致基因突变,由于密码子具有简并性,改变后的密码子翻译出的氨基酸可能还是原来的氨基酸,合成的蛋白质结构和功能不变。
【详解】(1)生物体中组成蛋白质的基本单位是氨基酸;细胞中合成蛋白质时,在核糖体上mRNA的密码子翻译成氨基酸,氨基酸之间脱水缩合形成肽键;胃蛋白酶是胞外酶属于分泌蛋白、逆转录酶和酪氨酸酶属于胞内酶;分泌蛋白从合成至分泌到细胞外还需要内质网加工,再经过高尔基体的进一步加工、分类、包装,最后形成分泌小泡转运至细胞膜,通过胞吐的方式分泌出去;
(2)细胞内的蛋白质都有特定的的氨基酸数目、种类和排列序列以及由肽链盘曲、折叠形成的一定的空间结构;某些物理或化学因素可以使蛋白质分子的空间结构变得伸展、松散,肽键暴露,易与蛋白酶接触,使蛋白质被水解;
(3)编码正常血红蛋白多肽链的mRNA序列中一个碱基被另一个碱基替换,改变后的密码子翻译的氨基酸还是原来的氨基酸,这是密码子的简并性,所以不引起血红蛋白中基酸序列的改变。
【点睛】关键要掌握密码子具有简并性这一特点,改变后的密码子翻译的氨基酸还是原来的氨基酸,蛋白质的结构不变,功能不变。
28. 骨髓 没有细胞核 铁 氨基酸的替换 细胞质基质 血浆
【分析】哺乳动物成熟的红细胞不含细胞核和众多的细胞器,可以用来制备细胞膜。
有氧呼吸的第一阶段发生在细胞质基质中,第二阶段发生在线粒体基质中,第三阶段发生在线粒体内膜,第三阶段可以产生大量的能量。人无氧呼吸的第一阶段可以产生少量的能量,第二阶段不产生能量。
内环境的稳态指正常机体通过调节作用,使各个器官、系统协调活动,共同维持内环境的相对稳定的状态。
【详解】(1)骨髓中的造血干细胞可以增殖分化成红细胞、白细胞等,因此通常成人体内生成红细胞的场所是骨髓;成熟红细胞无细胞核和众多细胞器,不能合成血红蛋白。
(2)金属元素铁是合成血红蛋白的必需原料。镰刀型细胞贫血症出现的根本原因是基因突变,基因中发生了碱基对的替换,导致患者体内的血红蛋白分子的多肽链上发生了氨基酸的替换。
(3)无氧呼吸的场所只有一个,是细胞质基质。
(4)大面积烧伤患者的创面会大量渗出细胞外液,通常需要给患者输入血浆,增加细胞外液的量,来维持机体内环境的稳态。
【点睛】有氧呼吸三个阶段均可产生ATP,无氧呼吸只有第一阶段可以产生少量ATP。人无氧呼吸的产物是乳酸。
相关试卷
这是一份五年2018-2022高考生物真题按知识点分类汇编93-生物技术工程-蛋白质工程、基因工程综合(含解析),共22页。试卷主要包含了单选题,综合题,实验题等内容,欢迎下载使用。
这是一份五年2018-2022高考生物真题按知识点分类汇编28-细胞的衰老(含解析),共9页。试卷主要包含了单选题,多选题等内容,欢迎下载使用。
这是一份五年2018-2022高考生物真题按知识点分类汇编29-细胞的死亡(含解析),共10页。试卷主要包含了单选题,多选题等内容,欢迎下载使用。