


2023届江苏省南京师范大学苏州实验学校高三上学期10月月考生物试卷含答案
展开
这是一份2023届江苏省南京师范大学苏州实验学校高三上学期10月月考生物试卷含答案,共15页。试卷主要包含了单选题,多选题等内容,欢迎下载使用。
第 I 卷(选择题,共 43 分)
一、单选题(共 14 小题,每小题 2 分。每小题只有一.个.选项最符合题意。)
1.细胞和生物体的各种生命活动都有其物质基础。下列关于元素和化合物的说法,错误的是()
A.溶液中渗透压的高低与溶质粒子的化学性质有关
B.缺乏磷元素的植株会由于糖类代谢障碍而出现叶片颜色异常
C.糖类可以大量转变成脂肪,但脂肪却不能大量转变为糖类
D.水可以缓解温度的变化,降低生物体受外界温度变化的影响
下列有关细胞结构和功能的表述正确的是()
以葡萄糖为底物的有氧呼吸过程中,水的生成发生在线粒体基质
将作物秸秆充分晒干后,其体内剩余的物质主要是无机盐
溶酶体将衰老细胞的大分子有机物氧化分解的过程属于细胞凋亡
植物叶肉细胞的叶绿体类囊体薄膜是将光能转换为化学能的场所
短杆菌肽 S 是从短杆芽孢杆菌中提取的环状十肽类抗生素。短杆菌肽 S 主要破坏细胞膜,也破坏真核细胞的线粒体膜,因而它可以抑制其他微生物的生长繁殖。下列关于短杆菌肽 S 的叙述正确的是()
短杆菌肽 S 的合成需要细胞质基质或者线粒体提供 ATP
合成 1 分子短杆菌肽 S 的过程需要消耗 10 分子水
短杆菌肽 S 至少含有 1 个游离的氨基和 1 个游离的羧基
短杆菌肽 S 可能改变膜的通透性,使胞内物质外溢而导致细胞死亡
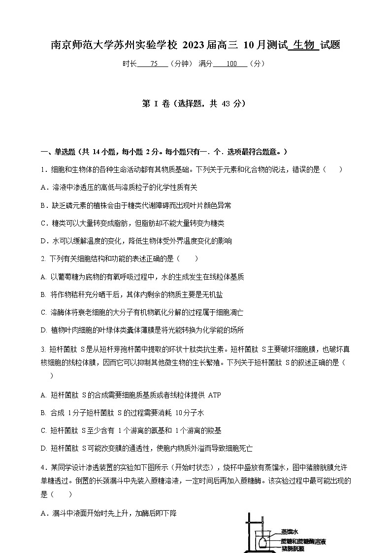
4.某同学设计渗透装置的实验如下图所示(开始时状态),烧杯中盛放有蒸馏水,图中猪膀胱膜允许单糖透过。倒置的长颈漏斗中先装入蔗糖溶液,一定时间后再加入蔗糖酶。该实验过程中最可能出现的是( )
A.漏斗中液面开始时先上升,加酶后即下降
B.漏斗中液面先上升,加酶后继续上升,然后下降
C.加酶前后,在烧杯和漏斗中都可以检测出蔗糖
D.加酶后可以在烧杯中检测出葡萄糖、果糖和蔗糖酶
关于酶及其特性的实验设计,下列叙述正确的是()
探究酶的专一性,可利用淀粉酶、淀粉、蔗糖和碘液设计实验
探究酶的高效性,因作用机理不同,加酶组比加 FeCl3 组产生的气体量多
探究 pH 值对酶活性影响的实验步骤为:加底物→调 pH→加酶→混匀→观察
探究温度对酶活性的影响,可利用淀粉酶、淀粉和斐林试剂设计实验
某生物兴趣小组向酵母菌培养液中通入不同浓度的 O2 后,CO2 的产生量与 O2 的消耗量变化趋势如图所示(假设酵母菌的呼吸底物为葡萄糖)。下列相关叙述正确()
O2 浓度为 a 时,呼吸底物(葡萄糖)中的能量大多以热能形式散失
O2 浓度为 b 时,呼吸作用产生的 NADH 多数在线粒体内膜上被消耗
O2 浓度为 c 时,约有 3/5 的葡萄糖用于酵母菌细胞的无氧呼吸过程
若实验中的酵母菌更换为乳酸菌,则曲线Ⅰ、Ⅱ趋势均不发生改变
某生物兴趣小组用豌豆做实验材料验证孟德尔的遗传定律时,出现了非正常分离比现象,下列原因分析相关度最小的是()
选作亲本的个体中混入了杂合体
收集和分析的样本数量不够多
做了正交实验而未做反交实验
不同基因型的个体存活率有差异
下列关于遗传学规律及其发现过程的说法,正确的是()
基因的自由组合定律发生在雌雄配子随机结合时
染色体是由基因组成的,其上不带致病基因也可能导致遗传病
性染色体上的基因在遗传时不遵循基因分离定律,但表现为伴性遗传
并非所有具性别分化的生物都有性染色体
某种二倍体植物不含性染色体,但花的演化受等位基因 G、g 的调控,当基因 G 存在时演化为雄花序
(雄株),仅有基因 g 时演化为雌花序(雌株)。该植物的宽叶(M)对窄叶(m)为显性,上述两对基因独立遗传。下列相关说法错误的是()
宽叶雄株的基因型有 2 种,窄叶雌株的基因型有 1 种
若子代中既有宽叶又有窄叶,则父本的基因型为 GgMm 或 Ggmm
窄叶雄株与杂合的宽叶雌株杂交,子代中窄叶雄株占 1/4
两宽叶雌、雄植株杂交,子代中宽叶雌株与宽叶雄株所占比例不同
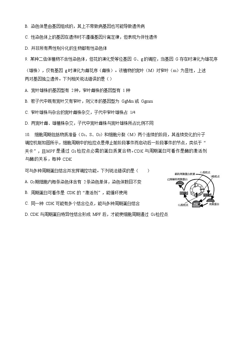
细胞周期包括物质准备(G1、S、G2)和细胞分裂(M)两个连续的阶段,其连续变化的分子调控机制如图所示,细胞周期中的检控点是停止前阶段事件而启动后一阶段事件的节点,类似于“关卡”,且MPF 是通过 G2 检控点必需的蛋白质复合物。CDK 与周期蛋白可看作是酶的激活剂与酶的关系,每种 CDK
可与多种周期蛋白结合并发挥调控功能。下列说法错误的是()
G2 期细胞内每条染色体含有 2 条染色单体,染色体数目不变
周期蛋白可看作是 CDK 的“激活剂”,能循环使用
同一种 CDK 可能有多个结合位点,能与多种周期蛋白结合
CDK 与周期蛋白特异性结合形成 MPF 后,才能使细胞周期通过 G2 检控点
下图是肺炎双球菌的体内和体外转化实验中 R 型菌和 S 型菌的数量变化曲线。下列有关说法错误的是()
体内转化实验中,小鼠体内的 S 型活菌含有 R 型菌的遗传物质
高温不能改变 DNA 的结构,所以加热杀死的 S 型菌能将 R 型菌转变成 S 型菌
①可表示体内转化实验中 R 型菌(曲线乙)和 S 型菌(曲线甲)的数量变化曲线
②可表示体外转化实验中 R 型菌(曲线甲)和 S 型菌(曲线乙)的数量变化曲线
真核基因尾部没有 T 串序列,但是转录出的 mRNA 的 3'端有一个含 100~200 个 A 的特殊结构,称为 plyA 尾,有 plyA 尾的 mRNA 可以结合更多的核糖体。科研人员将含有 plyA 尾和无 plyA 尾的珠蛋白 mRNA 分别注入爪蟾卵母细胞中,起初二者都能合成珠蛋白,6h 后后者不能继续合成珠蛋白。下列分析错误的是( )
基因转录结束后 plyA 尾才添加到 mRNA 的 3'端
plyA 尾可以增强 mRNA 的稳定性使其长时间发挥作用
含 plyA 尾的 mRNA 合成蛋白质的效率更高
含 plyA 尾的 mRNA 翻译出的多肽末端含多个密码子 AAA 对应的氨基酸
将一个不含有放射性同位素标记的大肠杆菌(其拟核 DNA 呈环状,共含有 m 个碱基,其中有 a 个胸腺嘧啶)放在含有 32P﹣胸腺嘧啶脱氧核苷酸的培养液中,培养一段时间后,检测到如图所示的Ⅰ、Ⅱ两种类型的拟核 DNA(虚线表示含有放射性的脱氧核苷酸链)。下列有关该实验结果的分析,正确的是( )
该拟核 DNA 分子中每个脱氧核糖都与 2 分子磷酸基团相连
第二次复制产生的子代拟核 DNA 分子中Ⅰ、Ⅱ两种类型的比例为 1:3
复制 n 次需要胞嘧啶的数目是(2n-1)(m-a)/2
拟核 DNA 分子经复制后分配到两个细胞时,其上的基因的遗传遵循基因的分离定律
家猪(2n=38)群体中发现一种染色体易位导致的变异,如图所示。易位纯合公猪体细胞无正常 13、
17 号染色体,易位纯合公猪与四头染色体组成正常的母猪交配产生的后代均为易位杂合子,相关叙述错误的是()
上述变异是染色体结构和数目均异常导致的
易位纯合公猪的初级精母细胞中含 74 条染色体
易位杂合子减数分裂会形成 17 个正常的四分体
易位杂合子有可能产生染色体组成正常的配子
二、多选题(共 5 小题,每小题 3 分,共 15 分。每小题给出的四个选项中,有不止一个选项符合题意,每小题全选对者得 3 分,少选得 1 分,多选错选不得分。)
溶酶体起源于高尔基体,其内 pH 大约为 5,含多种酸性水解酶。溶酶体膜上有大量的质子泵(一种运输质子的载体蛋白)和其他载体蛋白,膜蛋白高度糖基化。下列叙述正确的是()
溶酶体内核酸酶的合成开始于游离核糖体,其泄露进入细胞质基质可能会失活
溶酶体上的质子泵可通过协助扩散运输质子进入溶酶体,使溶酶体内呈酸性
溶酶体膜上较多的载体蛋白有助于将水解的产物运往细胞质基质
溶酶体膜蛋白高度糖基化可能起到了避免被蛋白酶水解的作用
下图表示细胞中与水分子代谢有关的生理过程,相关叙述正确的是()
属于生物膜系统的结构有甲、乙、丙B. 结构甲产生的 H2O 中的氢来自于葡萄糖和水
C. 结构乙中 H2O 分解的部位是类囊体薄膜D. 结构丁上合成多肽链时生成的水分子数等于氨基酸数
某雌雄异株植物(XY 型)花萼的颜色受两对独立遗传的基因控制,花萼的紫色和黄色由基因 A、a 控制,基因 B、b 中某个基因可使形成花萼色素的酶失活而呈现白色。一株紫色雌性植株与若干株白色纯合雄性植株杂交,F1 中雌株花萼紫色:黄色:白色=3:1:4,雄株花萼紫色:黄色:白色=1:1:2.下列推断正确的是()
等位基因 A、a 位于 X 染色体上
B 基因抑制形成花萼色素酶的活性,雌性亲本的基因型是 bbXAXa
F1 雌性植株中纯合子所占的比例是 1/8
F1 植株中的紫色植株随机交配,产生的 F2 中黄色植株所占的比例为 1/8
18.苯丙酮尿症是一种单基因遗传病(A、a 表示),正常人群中每 100 人有 1 人是该致病基因携带者。图 1 是某患者家系图,其中Ⅱ1、Ⅱ2、Ⅱ3、胎儿Ⅲ1(羊水细胞)DNA 经限制酶 MspI 切割,产生相关基因片段经电泳后结果如图 2(切点仅为图中所示),下列相关叙述不正确的是()
A.Ⅱ2 与Ⅰ1 基因型相同的概率为 2/3
B.该病在家系中的发病率高于人群中的发病率
C.Ⅲ1 长大后与正常异性婚配,所生孩子正常概率为 21/22
D.Ⅱ1 细胞中的 DNA 经 MspI 切割,有 8 个磷酸二酯键被水解
下列有关叙述符合现代生物进化理论的是()
生物的种间竞争是一种选择过程,决定了生物进化的方向
草原上狼和兔子奔跑能力的提高是二者共同进化的结果
农田中广泛栽种抗虫棉会使棉铃虫抗毒蛋白基因频率下降
植物由于花期不同使得种间杂交不能完成的现象属于生殖隔离
第 II 卷(非选择题,共 57 分)
三.填空题(共 5 小题。)
20.(10 分)图 1 所示为线粒体内膜上发生的质子转运和 ATP 合成过程,图 2 所示为光合作用光合磷酸化过程,①~⑤表示过程,⑥~⑧表示结构,据图回答下列问题。
(1)图 1 所示的过程是 阶段;图 2 所示 阶段,其反应产物有 。
(2)①②③⑤过程都表示质子的跨膜运输,其中属于主动运输过程是 。参与②⑤过程的蛋白质是 同一种,由 CF0、CF1 两部分构成,其中亲水部分应为 ,该蛋白质的作用是 。
(3)据图 2 判断,水的光解发生在 (填“⑥”或“⑦”或“⑧”)。 叶绿素 a(P680 和 P700)接受光的照射后被激发,释放势能高的电子,电子的最终供体是 ,水的光解造成膜内外质子势能差, 而高能的电子沿电子传递链传递时又促进③过程,进一步加大了质子势能差,导致这一现象的的另一个原因是 ,NADPH 的作用是 。
21. (10 分)果蝇的红眼和白眼、长翅和残翅、灰体和黄体为三对相对性状,其中眼色基因用 A/a 表示,
翅形基因用 B/b 表示,体色基因用 C/c 表示。现进行如下杂交实验,回答下列问题:
(1)三对相对性状中,显性性状是 。(2 分)仅根据甲组杂交实验 (填“能” 或“不能”)确定这两对性状的遗传遵循基因的自由组合定律,原因是 。
(2)若控制长翅的基因具有纯合致死效应,翅形基因与体色基因独立遗传,则表中“M”为
。(2 分)
(3)丙组的 F1 雌雄个体杂交得到 F2,F2 的表现型及比例如上表所示(N 为整数),若基因 A/a 和 C/c 的遗传遵循自由组合定律,则 N= ,位于性染色体上的基因是 (填
“A/a”“B/b”或“C/c”),判断依据是 。(2 分)
22.(10 分)γ-氨基丁酸(GABA)是成年动物体中枢神经系统中的一种抑制性神经递质。请分析回答下列问题。
(1)通常情况下,当突触前神经元释放的 GABA 与突触后膜上的 结合后,Cl-通道开放,Cl- 内流,使膜内外电位差 (选填“增大”或“减小”), (选填“促进”或“抑制”) 突触后神经元动作电位的产生。
(2)研究大鼠等哺乳动物(包括人类)胚胎发育早期未成熟神经元时发现,这类细胞的胞外 Cl-浓度显著低于胞内,而且 GARA 的生理效应与成熟神经元相反。请分析 GARA 产生兴奋性效应的原因:
。
(3)在个体发育的不同阶段,神经系统内 GABA 的通道型受体的特性(既是 GABA 受体,也是双向 Cl-通道)并未改变,GABA 的两种作用效应与细胞膜上两种 Cl-跨膜共转运体 NKCC1 和 KCC2 有关,其作用机制如图 1 所示。(图中共转运体的大小表示细胞膜上该转运体的相对数量)
据图可知,大鼠早期未成熟神经元中含量相对较低的 Cl-共转运体是 。
(4)为探究 GABA 兴奋性效应对神经元发育的影响。将不同基因分别转入三组大鼠胚胎神经组织。待幼鼠出生后第 14 天,显微镜下观察神经元突起的数量及长度,如图 2。
与对照组相比,实验组幼鼠单个神经元突起的 ,由此证明 GABA 的兴奋性效应保证了神经元正常发育。通过检测实验组 EGFP 的分布及荧光强度以确定 KCC2 蛋白的 。
(5)在患神经性病理痛的成年大鼠神经元中也检测到 GABA 的兴奋性效应,推测该效应与 KCC2 和 NKCC1 表达量有关。研究者以“神经性病理痛”模型大鼠为实验组,用 技术分别检测实验组和对照 组中的 KCC2 和 NKCC1 含量。若结果为 ,则证实上述推测。
组别
亲本表现型
F1
甲组
灰体长翅(♀)×黄体残翅(♂)
灰体长翅(♀):灰体残翅(♀):灰体长翅(♂):灰体残翅(♂)=1:1:1:1
乙组
灰体长翅(♂)×黄体长翅(♀)
M
丙组
灰体红眼残翅(♀)×黄体白眼长翅(♂)
灰体红眼长翅
表现型
灰体红眼长翅
灰体白眼长翅
黄体红眼长翅
灰体红眼残翅
灰体白眼残翅
黄体白眼长翅
雌性
4
0
N
N
0
0
雄性
2
N
1
1
1
1
23.(15 分)请根据下列图表,回答有关种群和生态方面的问题。
(1)为研究酵母菌种群密度的动态变化,某同学按表甲所列条件进行了 A、B、C、D 4 组实验,用 1000mL 锥形瓶作为培养器皿,棉塞封口,在 25℃下静置培养,其他实验条件均相同,定时用血球计数板计数。根据实验结果绘出的酵母菌种群密度变化曲线如图乙。图乙中曲线①、②、③分别是甲中 组的结果。B 组和 A 组的实验结果不同的原因是 B 组 。该同学在某一时刻 提取部分样液,并将样液稀释 5 倍,采用血细胞计数板(规格为 1mm×1mm×0.1mm)计数,观察到的计数室中酵母菌细胞分布如图丙,则此时该样液的细胞密度为 个/mL。
(2)图丁是某农田生态系统模式图,数字代表能量数值,单位是 J/(cm2·y)。该生态系统的成分中不属于生物群落的是 (填字母),图示的过程直接揭示了生态系统的主要功能是 。
(3)若生产者固定的能量是 1000J/(cm2·y),则 B 固定的能量中用于自身生长发育繁殖的能量是 J
/(cm2·y)。此农田生态系统弃耕以后发生的演替是 ,在此过程中其恢复力稳定性将降低。
(4)近年来,某公园为了改善水系景观,有计划的清除多种野生植物,扩大荷花等几种观赏植物的种植面积,此举对该生态系统恢复力稳定性的影响是 。若该水体发生富营养化,则 藻的种类变化为 。(增加/减少)请提出合理措施以防止水体富营养化 。
(5)在下图中用箭头和文字将该生态系统中氮元素流经水草的途径补充完整 。
(6)该公园通过凋落物分解、根系分泌等途径向环境中释放化学物质,促进或抑制周围其他植物的生长 和发育,这体现了生态系统信息传递有利于 。
24.(12 分)新冠病毒是一种单链 RNA 病毒,常用“荧光 RT-PCR 技术”进行检测,方法是取检测者的
mRNA 在试剂盒中逆转录出 cDNA,并大量扩增(过程如图 1 所示),同时利用盒中荧光标记的新冠病毒核酸探针来检测 PCR 产物中是否含有新冠病毒的 cDNA,在检测过程中,随着 PCR 的进行,反应产物不断累积,“杂交双链”荧光信号的强度也等比例增加,可通过荧光强度的变化监测产物量的变化,从而 得到一条荧光扩增曲线图。
(1)“荧光 RT-PCR 技术”所用的试剂盒中应该含有:检测者 mRNA、 荧光标记的新冠病毒核酸探针、
、 、 、 、缓冲体系。
(2)PCR 扩增过程中,加入引物的作用是 。
(3)理论上,在检测过程中,有荧光标记的“杂交双链”出现,则说明检测结果呈 (填“阴”或“阳”)性,
但为了保证检测结果的准确性,一般要达到或超过阈值时才确诊。现有甲、乙两个待检样本,检测时都出 现了上述形态的曲线,但甲的 a 点比乙的 a 点明显左移。请给这种结果做出科学合理的解释(试剂盒合格且正常,操作过程规范且准确) 。
(4)接种疫苗是预防新冠肺炎最好途径之一,陈薇院士团队研发的腺病毒载体重组疫苗,早已二期临床试 验。下图是腺病毒载体新冠疫苗(Ad5-nCV)工作机理示意图。
新冠病毒 S 蛋白基因表达产物 S 蛋白进入人体后,作为 ,Ad5 腺病毒载体是较为成熟的平台,是将腺病毒中负责复制的基因片段用 剪切掉,被称作复制缺陷型腺病毒载 体。用改造过的复制缺陷型腺病毒作为载体,可防止 使宿主细胞裂解死亡。
(5)目前接种的疫苗,除腺病毒载体重组疫苗外,还有基因工程疫苗,两种疫苗的技术 路线如下表。与基因工程疫苗相比,腺病毒载体重组疫苗的优点体现在 。缺点是腺病毒载 体本身可能会降低新冠疫苗的作用。
参考答案
1—5ADDBC 6—10 BCDDB 11—14 BDAB
15 ACD 16ABC 17AD 18AC 19ABD
20.(10 分)(1) 有氧呼吸第三 光反应 ATP、NADPH、O 2
(2) ①③ CF 1 转运质子并合成 ATP
(3) ⑧ 水 NADP + 与 H + 、e - 结合形成 NADPH 时不断消耗叶绿体基质中的 H + 还原和供能
21.(10 分)(1) ①灰体、红眼、长翅(2 分) ②不能
③控制这两对相对性状的两对等位基因无论是位于同一对同源染色体上还是位于两对同源染色体上,都可
能出现甲组的杂交结果
(2) 灰体长翅:灰体残翅:黄体长翅:黄体残翅=2:1:2:1 或灰体长翅:灰体残翅=2:1 (2 分)
(3) ①2 ②A/a ③F 2 中雌果蝇中只有红眼,雄果蝇中既有红眼,又有白眼,眼色性状表现出与性别
相关联(2 分)
22.(10 分)(1) 特异性受体 增大 抑制
(2) GABA 作为信号引起早期未成熟神经元细胞中的 Cl - 外流,产生动作电位
(3) KCC 2
(4) 数量和总长度显著降低 位置(分布)和含量
(5) 抗原—抗体杂交 实验组 NKCC 1 含量高于对照组,KCC 2 含量低于对照组(2 分)
23.(15 分)(1) B、A、D (2 分) 培养液较多,与空气接触面积较小,供氧较少 7.5×10 6 (2 分)
(2) E 能量流动和物质循环
(3) 80 次生演替
(4) 提高了该生态系统恢复力稳定性 减少 养殖大型的水生植物,通过吸附、降解、转化的作用,减
低水体中氮、磷元素的含量;水面放置栽种水生、半水生植物的泡沫浮床,净化水体;合理防治水体污染,
管控污水排放的工程等(答一点即给分)
(5) (2 分)
(6) 调节种间关系,维持生态系统的平衡与稳定。
24.(12 分)(1)耐高温的 DNA 聚合酶(Taq 酶) 逆转录酶 dNTP 引物
(2) 使 Taq 酶能够从引物的 3'端开始连接脱氧核苷酸
(3) 阳 甲样本中的新冠病毒含量更高,达到阈值所需的循环数更少(2 分)
(4) 抗原 限制酶(限制性内切核酸酶) 腺病毒在宿主细胞中复制增殖
(5) 腺病毒基因表达载体上的 S 蛋白基因可以在人体细胞中持续表达,产生更持久的免疫应答反应。方法
技术路线
腺病毒载体组疫苗
S
蛋白基因→腺病毒基因表达载体→人体
基因工程疫苗
S
蛋白基因→基因表达载体→大肠杆菌→S
蛋白→人体
相关试卷
这是一份江苏省苏州市2023-2024高三上学期期初调研考试生物试卷,共8页。
这是一份2023届江苏省苏州市高三上学期期中考试生物试卷含答案,共12页。试卷主要包含了11, 逆转录 U=A等内容,欢迎下载使用。
这是一份2022-2023学年江苏省南京师范大学苏州实验学校2022-2023学年高二9月月考(日新班)生物试题含解析,共28页。试卷主要包含了单选题,多选题,综合题等内容,欢迎下载使用。
