2022-2023学年江西省临川第一中学高三上学期第一次月考生物含答案
展开
这是一份2022-2023学年江西省临川第一中学高三上学期第一次月考生物含答案,共16页。试卷主要包含了下列与实验相关的叙述,正确的是等内容,欢迎下载使用。
命题人:周志滨 邱志萍一. 单项选择题:本题共25小题,每题2分,共50分
1.下列关于细胞结构及细胞组成的叙述中正确的是( )
A.大肠杆菌的DNA中有2个游离的磷酸基团
B.DNA分子中每个磷酸基团上都连着两个脱氧核糖
C.细胞膜、细胞质中负责转动氨基酸的载体均为蛋白质
D.发菜某基因表达时翻译的场所为核糖体,且存在多聚核糖体现象
2.下列有关酶和ATP的叙述,错误的是( )
A.有的酶中可能含糖类
B.酶既可以催化化学反应,有时又可以作为反应底物
C.酶的合成需要ATP,ATP的合成也需要酶的催化
D.酶和ATP的合成都不在细胞核中进行,但都受基因控制
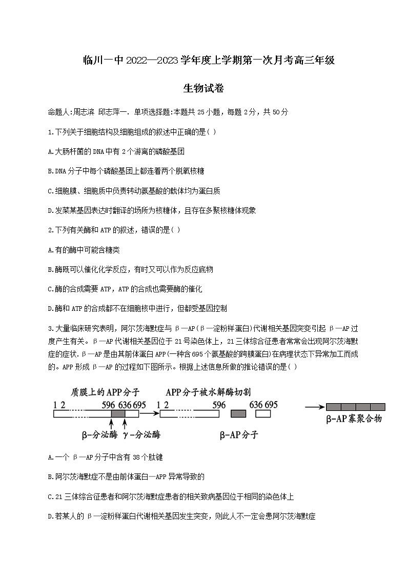
3.大量临床研究表明,阿尔茨海默症与β—AP(β—淀粉样蛋白)代谢相关基因突变引起β—AP过度产生有关。β—AP代谢相关基因位于21号染色体上,21三体综合征患者常常会出现阿尔茨海默症的症状.β—AP是由其前体蛋白APP(一种含695个氨基酸的跨膜蛋白)在病理状态下异常加工而成的。APP形成β—AP的过程如下图所示。根据上述信息所做的推论错误的是( )
A.一个β—AP分子中含有38个肽键
B.阿尔茨海默症不是由前体蛋白—APP异常导致的
C.21三体综合征患者和阿尔茨海默症患者的相关致病基因位于相同的染色体上
D.若某人的β—淀粉样蛋白代谢相关基因发生突变,则此人不一定会患阿尔茨海默症
4.下列关于细胞生命历程的叙述,正确的是( )
A.细胞调亡过程中,细胞内的核酸会发生改变
B.AIDS患者易发恶性肿瘤的直接原因是HIV使T细胞原癌基因突变
C.细胞衰老表现为细胞核体积变大、色素含量增加、各种酶的活性降低
D.细胞凋亡是不受环境影响的细胞编程性死亡,如子宫内膜的周期性脱落
5.下列与实验相关的叙述,正确的是( )
A.卡尔文用同位素标记法证明了CO2是光合作用的原料
B.做植物细胞吸水和失水实验时,不一定要以有颜色的细胞为实验材料
C.“探究酵母菌的呼吸方式”实验中,可以根据溴麝香草酚蓝水溶液是否变黄判断酵母菌的呼吸方式
D.“观察根尖分生区细胞有丝分裂”实验中,用盐酸酒精混合溶液解离后,经染色、漂洗、制片即可观察
6.庞贝病是由溶酶体中酸性α—葡萄糖苷酶(GAA)遗传缺陷或功能障碍引起的。2021年8月6日,美国FDA宣布批准艾夫糖苷酶替代疗法(Nexviazyme)上市,用于治疗1岁及以上的晚发性庞贝病患者。目前主要的治疗方法是酶替代疗法,将 重组胞人工合成的重组酶注入患者体内,重组酶发挥功能的机制如图,旨在帮助改善细胞对酶的摄取并增强目标糖原的清除。下列描述错误的是
A.溶酶体对水解酶的包被是对细胞中其他结构的保护
B.受体再循环有利于更多的重组酶进入细胞
C.囊泡②与异常溶酶体的融合体现了膜的选择透过性
D.由题意推测可知,将重组酶转运到溶酶体的关键途径可能是增加受体的含量
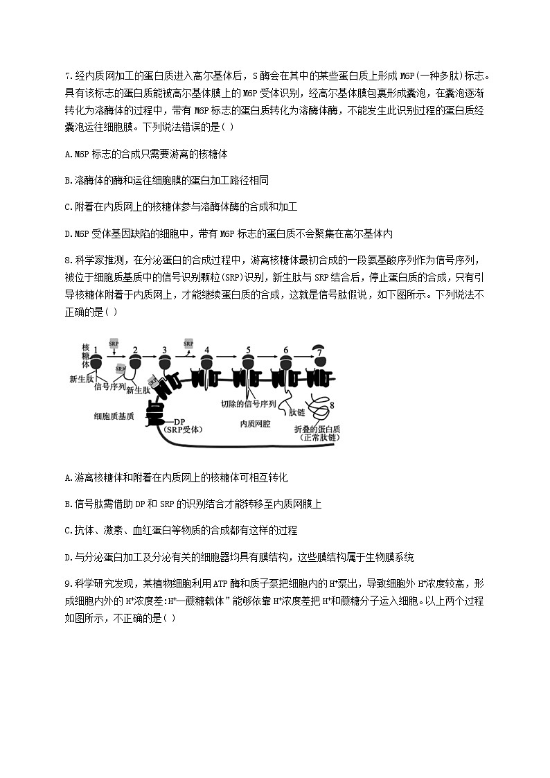
7.经内质网加工的蛋白质进入高尔基体后,S酶会在其中的某些蛋白质上形成M6P(一种多肽)标志。具有该标志的蛋白质能被高尔基体膜上的M6P受体识别,经高尔基体膜包裹形成囊泡,在囊泡逐渐转化为溶酶体的过程中,带有M6P标志的蛋白质转化为溶酶体酶,不能发生此识别过程的蛋白质经囊泡运往细胞膜。下列说法错误的是( )
A.M6P标志的合成只需要游离的核糖体
B.溶酶体的酶和运往细胞膜的蛋白加工路径相同
C.附着在内质网上的核糖体参与溶酶体酶的合成和加工
D.M6P受体基因缺陷的细胞中,带有M6P标志的蛋白质不会聚集在高尔基体内
8.科学家推测,在分泌蛋白的合成过程中,游离核糖体最初合成的一段氨基酸序列作为信号序列,被位于细胞质基质中的信号识别颗粒(SRP)识别,新生肽与SRP结合后,停止蛋白质的合成,只有引导核糖体附着于内质网上,才能继续蛋白质的合成,这就是信号肽假说,如下图所示。下列说法不正确的是( )
A.游离核糖体和附着在内质网上的核糖体可相互转化
B.信号肽需借助DP和SRP的识别结合才能转移至内质网膜上
C.抗体、激素、血红蛋白等物质的合成都有这样的过程
D.与分泌蛋白加工及分泌有关的细胞器均具有膜结构,这些膜结构属于生物膜系统
9.科学研究发现,某植物细胞利用ATP酶和质子泵把细胞内的H+泵出,导致细胞外H+浓度较高,形成细胞内外的H+浓度差:H+—蔗糖载体”能够依靠H+浓度差把H+和蔗糖分子运入细胞。以上两个过程如图所示,不正确的是( )
A.质子泵同时具有运输功能和催化功能
B.该植物细胞吸收蔗糖分子的速率受温度的影响
C.质子泵将H+运出细胞外的方式与蔗糖进入细胞方式相同
D.若用一定浓度的蔗糖溶液进行实验,不会发生质壁分离后自动复原的现象
10.如图表示渗透作用装置图,其中半透膜为膀胱膜(允许单糖透过不允许二糖及多糖透过),装置溶液A、B、a、b浓度分别用MA、MB、Ma、Mb表示,图2、图4分别表示达到平衡后,图1、图3液面上升的高度h1、h2。如果A、B、a、b均为蔗糖溶液,且,MA>MB,Ma=Mb>MA下列分析正确的是( )
A.平衡后,漏斗内溶液浓度Ma小于Mb
B.平衡后,漏斗内液面上升高度h1
相关试卷
这是一份2022-2023学年江西省临川第一中学高三上学期第一次月考生物含答案,共16页。试卷主要包含了下列与实验相关的叙述,正确的是等内容,欢迎下载使用。
这是一份2022-2023学年江西省临川第一中学高三上学期第一次月考生物PDF版含答案,共13页。
这是一份2022-2023学年江西省抚州市临川一中学高三上学期第一次月考生物试题含解析,共34页。试卷主要包含了单选题,综合题等内容,欢迎下载使用。

