


第五单元货币与赋税制度 同步练习--2022-2023学年高中历史统编版(2019)选择性必修一
展开
这是一份第五单元货币与赋税制度 同步练习--2022-2023学年高中历史统编版(2019)选择性必修一,共8页。
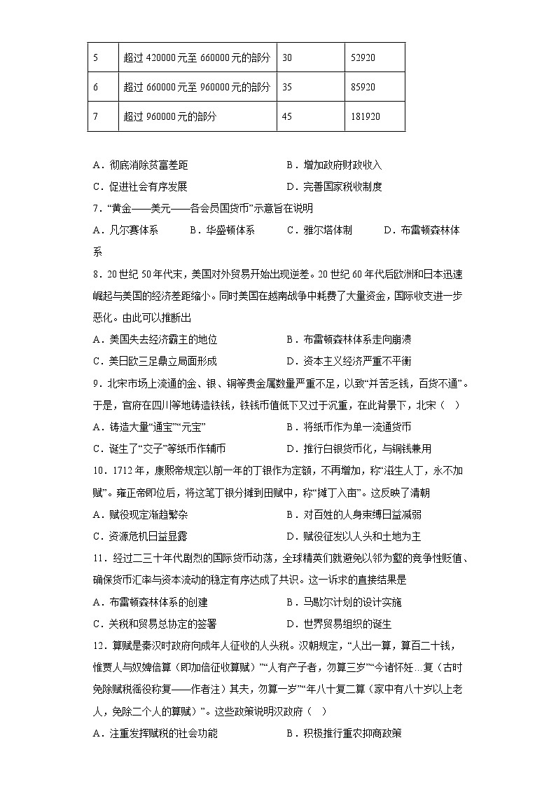
第五单元 货币与赋税制度同步练习1.唐初实行租庸调制,针对成年男子征收:两税法实行后,按田亩征收地税,按人丁和资产征收户税;明朝后期的一条鞭法,赋役合并、一概折银,由人丁、田共同承担;清朝实行摊丁入亩,将丁银分摊到田亩中,征收统一的地丁银。由此看出在古代赋役沿革中.A.货币地租取代实物地租 B.农民赋役负担不断减轻C.征税标准更趋于合理化 D.政府对基层管理的松弛2.北宋建立初年,对于两税的征收,一般是根据旧例征取实物。但此制并非是一成不变的,有时候要“以麦折钱”,有时候又要“以钱折绢”。这一做法( )A.导致农民弃农经商 B.易加重百姓负担C.便于政府征收赋税 D.满足了战争需要3.下表展示的是秦朝至宋朝我国货币的发展情况。据此推知,我国古代货币的发展时间标志秦朝秦统一使用圆形方孔钱汉武帝时中央统一铸造五铢钱唐高租时统一铸造“开元通宝”钱宋朝北宋四川益州商人最先印造交子 A.强化了工商食官的政策 B.是民间私有资本迅速发展的产物C.表明重农抑商政策松弛 D.一定程度推动了社会经济的发展4.《元史食货一》记载,元世祖忽必烈发行了中统交钞(如图)。下列有关元朝纸币的说法,正确的是A.世界上最早发行的纸币B.元朝宝钞在全国范围内仅作为辅币发行C.《梦溪笔谈》记载了元朝纸币印刷技术D.满足了商品流通规模扩大的需要5.下图为1937年与1948年美国黄金储备在世界所占百分比。其变化原因主要是A.浮动汇率制的确立 B.黄金市场投机的泛滥C.金本位体制的崩溃 D.世界货币体系的建立6.如表是2018年中国征收个人所得税一览表。据此可知,我国征收个人所得税旨在个人所得税预扣率表(居民个人工资、薪金所得预扣预缴适用)级数累计预扣预缴应纳税所得额预扣率(%)速算扣除数1不超过36000元302超过36000元至144000元的部分1025203超过144000元至300000元的部分20169204超过300000元至420000元的部分25319205超过420000元至660000元的部分30529206超过660000元至960000元的部分35859207超过960000元的部分45181920 A.彻底消除贫富差距 B.增加政府财政收入C.促进社会有序发展 D.完善国家税收制度7.“黄金——美元——各会员国货币”示意旨在说明A.凡尔赛体系 B.华盛顿体系 C.雅尔塔体制 D.布雷顿森林体系8.20世纪50年代末,美国对外贸易开始出现逆差。20世纪60年代后欧洲和日本迅速崛起与美国的经济差距缩小。同时美国在越南战争中耗费了大量资金,国际收支进一步恶化。由此可以推断出A.美国失去经济霸主的地位 B.布雷顿森林体系走向崩溃C.美日欧三足鼎立局面形成 D.资本主义经济严重不平衡9.北宋市场上流通的金、银、铜等贵金属数量严重不足,以致“并苦乏钱,百货不通”。于是,官府在四川等地铸造铁钱,铁钱币值低下又过于沉重,在此背景下,北宋( )A.铸造大量“通宝”“元宝” B.将纸币作为单一流通货币C.诞生了“交子”等纸币作辅币 D.推行白银货币化,与铜钱兼用10.1712年,康熙帝规定以前一年的丁银作为定额,不再增加,称“滋生人丁,永不加赋”。雍正帝即位后,将这笔丁银分摊到田赋中,称“摊丁入亩”。这反映了清朝A.赋役现定渐趋繁杂 B.对百姓的人身束缚日益减弱C.资源危机日益显露 D.赋役征发以人头和土地为主11.经过二三十年代剧烈的国际货币动荡,全球精英们就避免以邻为壑的竞争性贬值、确保货币汇率与资本流动的稳定有序达成了共识。这一诉求的直接结果是A.布雷顿森林体系的创建 B.马歇尔计划的设计实施C.关税和贸易总协定的签署 D.世界贸易组织的诞生12.算赋是秦汉时政府向成年人征收的人头税。汉朝规定,“人出一算,算百二十钱,惟贾人与奴婢倍算(即加倍征收算赋)”“人有产子者,勿算三岁”“今诸怀妊…复(古时免除赋税徭役称复——作者注)其夫,勿算一岁”“年八十复二算(家中有八十岁以上老人,免除二个人的算赋)”。这些政策说明汉政府( )A.注重发挥赋税的社会功能 B.积极推行重农抑商政策C.利用赋税调节收入的分配 D.将“人文关怀”政策化13.1935年,国民政府实行法币改革,规定以中央银行、中国银行、交通银行发行的钞票为法币,并禁止银元的流通,将白银收为国有。此举( )A.消除了通货膨胀 B.避免了经济危机对我国经济冲击C.统一了全国货币 D.导致白银退出中国商品市场流通14.仁宣时期,明政府大力推行招抚流亡政策,规定:凡前逋负官物,悉皆蠲免,复业之后,仍免税粮及杂泛差役三年。在此政策感召下,山东不少地区的流徙人口陆续返乡复业。明政府此举意在( )A.减轻农民负担 B.强化基层控制 C.稳定赋役征派 D.扩大政权认同15.唐朝前期,许多逃户流亡他乡,成为“客户”;唐玄宗时期,宇文融受命检括户口,共检出“客户”八十余万,令其在居住地重新附籍。由此可推知,宇文融括户( )A.抑制了土地兼并 B.增加了政府收入C.破坏了均田制度 D.推动了农民迁徙16.明代户口分为民、军、匠三等,其中匠籍地位最低,且要世代世袭,不能轻易脱籍。到官府手工业中轮班服役的工匠叫轮班匠,由各行省遣派到京师轮流服役。嘉靖四十一年(1562年),普遍实行“匠班银”制,轮班匠役一律征银,政府以银雇工。实行“匠班银”制的意义不包括A.增加了政府的财政收入 B.促进了官办手工业发展并强化了中央集权C.促进了商品经济的发展 D.松弛了匠籍的人身依附从而解放了生产力17.在经济发展和商品交换的大背景下,国家政权逐步实施了各项税收政策。阅读材料,回答问题。材料一 下图为明代“一条鞭法”结构总图材料二 新中国成立后由于经济基础和税收制度构建的特殊性,我国个人所得税收入在税收收入中所占的比重极小,且逐渐呈下降趋势,因而其财政功能和收入调节功能都极为有限。为了适应改革开放的需要,特别是出于解决来华工作外籍人士的个人所得税问题,财政部税务总局从1978年底开始研究建立个人所得税制度的问题。根据“税负从低、优惠从宽、手续从简”的原则,1980年通过并公布实施了《中华人民共和国个人所得税法》。——赵仁平《近现代中国个人所得税功能的历史变迁》(1)根据材料一并结合所学知识,简述张居正推行一条鞭法的背景和内容。(2)根据材料二并结合所学知识,分析1980年我国颁布《中华人民共和国个人所得税法》的原因和意义。18.阅读材料,回答问题。材料 1930年美国总统胡佛签署了《美国关税法》,增加了应纳税目和提高了关税,招来了贸易伙伴的报复,引发了贸易战,使得大萧条时期的美国雪上加霜,也加剧了世界经济危机。二战后,美国力推自由主义贸易政策,构建“自我利益的多边主义”的世界经济体系。然而到了20世纪70年代,美国陷入了严重的经济滞胀,国内对抗自由贸易的势力迅速发展,新保护主义抬头,其国际贸易政策在此时期充满摇摆性和矛盾性,即自由主义贸易政策和保护主义贸易政策交替运用。 ——郭百红顾学华《美国国际贸易政策演化及其对中国的启示》 (1)据材料并结合所学知识,指出二战后美国构建世界经济体系突出“自我利益”的表现,并归纳“新保护主义”出台的原因。 (2)依据材料结合所学,归纳贸易保护主义的危害。
参考答案:1.C2.B3.D4.D5.D6.C7.D8.B9.C10.B11.A12.A13.C14.C15.B16.B17.(1)背景:明代土地兼并的加剧、财政危机加剧;商品经济的发展;白银流通量的增加。内容:赋役合并、一概折银。(或赋税折银征收,役由丁田承担,折成银两,统一征收)。(2)原因:改革开放后,原有的计划经济体制发生变化;解决外籍人士个人所得税问题的需要。意义:调节个人收入;实现社会稳定;增加财政功能。 18.(1)表现:以美元为中心的布雷顿森林体系;适应美国需要的“关贸总协定”。原因:经济滞胀的出现;西欧、日本的崛起。 (2)危害:迟滞国内经济发展;导致国内社会矛盾激化(影响人民生活水平提高);加剧国际形势的紧张;阻碍世界贸易的增长(阻碍经济全球化进程)。
