高中物理高考 2021届小题必练30 光的折射和全反射 学生版
展开
这是一份高中物理高考 2021届小题必练30 光的折射和全反射 学生版,共10页。
(1)光的干涉、衍射和偏振现象;(2)光的折射定律;(3)折射率;(4)全反射、光导纤维等。
例1.(2020∙山东卷∙9)截面为等腰直角三角形的三棱镜如图甲所示。DE为嵌在三棱镜内部紧贴BB'C'C面的线状单色可见光光源,DE与三棱镜的ABC面垂直,D位于线段BC的中点。图乙为图甲中ABC面的正视图。三棱镜对该单色光的折射率为2,只考虑由DE直接射向侧面AA'CC的光线。下列说法正确的是( )
A.光从AA'C'C面出射的区域占该侧面总面积的eq \f(1,2)
B.光从AA'C'C面出射的区域占该侧面总面积的eq \f(2,3)
C.若DE发出的单色光频率变小,AA'C'C面有光出射的区域面积将增大
D.若DE发出的单色光频率变小,AA'C'C面有光出射的区域面积将减小
【答案】AC
【解析】由题可知sin C=eq \f(\r(2),2),可知临界角为45,因此从D点发出的光,竖直向上从M点射出的光线恰好是出射光线的边缘,同时C点也恰好是出射光线的边缘,如图所示,因此光线只能从MC段射出,根据几何关系可知,M恰好为AC的中点,因此在AA'C'C 平面上有一半的面积有光线射出,A正确,B错误;由于频率越高,折射率越大,当光源发出的光的频率变小,,折射率也会变小,导致临界角会增大,这时M点上方也会有光线出射,因此出射光线区域的面积将增大,C正确,D错误。
【点睛】几何光学临界问题的分析方法:画出正确的光路图,从图中找出各种几何关系;利用好光路图中的临界光线,准确地判断出恰好发生全反射的临界条件。
1.如图所示,口径较大、充满水的薄壁圆柱形浅玻璃缸底有一发光小球,则( )
A.小球必须位于缸底中心才能从侧面看到小球
B.小球所发的光能从水面任何区域射出
C.小球所发的光从水中进入空气后频率变大
D.小球所发的光从水中进入空气后传播速度变大
2.(多选)如图为一直角棱镜的横截面,∠bac=90°,∠abc=60°,一平行细光束从O点沿垂直于bc面的方向射入棱镜。已知棱镜材料的折射率n=eq \r(2),若不考虑原入射光在bc面上的反射光,则有光线( )
A.从ab面射出
B.从ac面射出
C.从bc面射出,且与bc面斜交
D.从bc面射出,且与bc面垂直
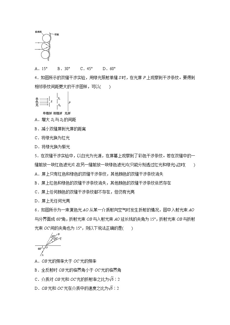
现在高速公路上的标志牌都用“回归反光膜”制成。夜间行车时,它能把车灯射出的光逆向返回,标志牌上的字特别醒目。这种“回归反光膜”是用球体反射元件制成的,反光膜内均匀分布着一层直径为10 μm的细玻璃珠,所用玻璃的折射率为eq \r(3),为使入射的车灯光线经玻璃珠折射→反射→再折射后恰好和入射光线平行,如图所示,那么第一次入射的入射角应是( )
A.15° B.30° C.45° D.60°
4.如图所示的双缝干涉实验,用绿光照射单缝S时,在光屏P上观察到干涉条纹。要得到相邻条纹间距更大的干涉图样,可以( )
A.增大S1与S2的间距
B.减小双缝屏到光屏的距离
C.将绿光换为红光
D.将绿光换为紫光
5.在双缝干涉实验中,以白光为光源,在屏幕上观察到了彩色干涉条纹。若在双缝中的一缝前放一块红色滤光片,在另一缝前放一块绿色滤光片(只能分别透过红光和绿光),这时( )
A.屏上只有红色和绿色的双缝干涉条纹,其他颜色的双缝干涉条纹消失
B.屏上红色和绿色的双缝干涉条纹消失,其他颜色的双缝干涉条纹依然存在
C.屏上任何颜色的双缝干涉条纹都不存在,但仍有光亮
D.屏上无任何光亮
6.如图所示为一束复色光AO从某一介质射向空气时发生折射的情况,图中入射光束AO与分界面成60°角,折射光束OB与入射光束AO延长线的夹角为15°,折射光束OB与折射光束OC间的夹角也为15°,则以下说法正确的是( )
A.OB光的频率大于OC光的频率
B.全反射时OB光的临界角小于OC光的临界角
C.介质对OB光和OC光的折射率之比为eq \r(6)∶2
D.OB光和OC光在介质中的速度之比为eq \r(6)∶2
7.如图所示,一束可见光穿过平行玻璃砖后,变为a、b两束单色光。如果光束b是蓝光,则光束a可能是( )
A.红光 B.黄光
C.绿光 D.紫光
8.(多选)如图所示,一光束包含两种不同频率的单色光,从空气射向两面平行玻璃砖的上表面,玻璃砖下表面有反射层,光束经两次折射和一次反射后,从玻璃砖上表面分为a、b两束单色光射出。下列说法正确的是( )
A.a光的频率大于b光的频率
B.光束a在空气中的波长较大
C.出射光束a、b一定相互平行
D.a、b两色光从同种玻璃射向空气时,a光发生全反射的临界角大
9.(多选)固定的半圆形玻璃砖的横截面如图,O点为圆心,OO′为直径MN的垂线。足够大的光屏PQ紧靠玻璃砖右侧且垂直于MN。由A、B两种单色光组成的一束光沿半径方向射向O点,入射光线与OO′夹角θ较小时,光屏NQ区域出现两个光斑,逐渐增大θ角,当θ=α时,光屏NQ区域A光的光斑消失,继续增大θ角,当θ=β时,光屏NQ区域B光的光斑消失,则( )
A.玻璃砖对A光的折射率比对B光的大
B.A光在玻璃砖中的传播速度比B光的大
C.α
相关试卷
这是一份新高考物理三轮复习小题精练30 光的折射和全反射(含解析),共1页。
这是一份高中物理高考 2021届小题必练18 电路的规律和应用 学生版,共10页。
这是一份高中物理高考 2021届小题必练12 动量和动量定理 学生版,共8页。

