


2022-2023学年湖南省长沙市长郡中学高二上学期第二次模块检测生物试题 word版
展开
这是一份2022-2023学年湖南省长沙市长郡中学高二上学期第二次模块检测生物试题 word版,共11页。试卷主要包含了单选题,不定项选择题,非选择题等内容,欢迎下载使用。
长郡中学2022-2023 学年度高二第一学期第二次模块检测生物学
时量:75分钟 满分:100分一、单选题(每题2分,共24分)1.与肌肉注射相比,静脉点滴因能将大剂量药物迅速送到全身细胞而疗效显著。若①为血浆,②为组织液,③为淋巴液,则下图中所示的内环境a、b、c、d依次对应的是D.②③①①
2.用火柴棍由脚跟向前轻划新生儿足底外侧缘时,他的大脚趾会缓缓地上翘,其余各趾呈扇形张开。该现象在6~18个月大时逐渐消失。下列关于该现象的描述错误的是A.新生儿完成这些动作属于非条件反射B.交感神经和副交感神经共同控制该动作完成C.该现象消失说明低级中枢的活动受高级中枢的调控D.在大脑中央前回的顶部有控制脚趾运动的代表区
3.如图所示,当神经冲动在轴突上传导时,下列叙述错误的是A.甲区域发生K+外流和Na+内流B.甲区域与丙区域可能刚恢复为静息电位状态C.乙区域与丁区域间膜内局部电流的方向可能是从乙到丁
D.图示神经冲动的传导方向有可能是从左到右或从右到左4.科学家为了研究性激素在胚胎生殖系统发育中所起的作用,进行了如下实验:在家兔胚胎生殖系统分化之前,通过手术摘除即将发育为卵巢或睾丸的组织。当幼兔生下来之后,观察它们的性染色体组成及外生殖器的表现,结果如下。有关说法正确的是性染色体组成外生殖器表现未做手术手术后XY雄性雌性XX雌性雌性生物学试题(长郡版)第1页(共8页)
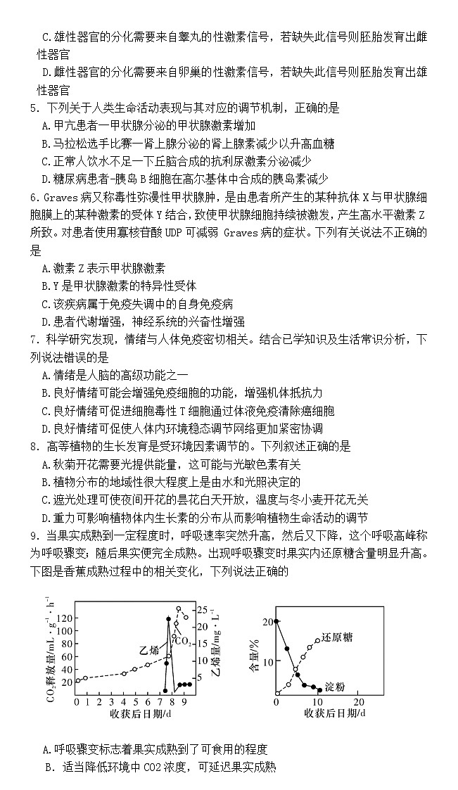
A.染色体组成为XY的家兔手术后发育为雌性,染色体组成变为XXB.家兔的性别分化仅与性染色体组成有关,与性激素无关 C.雄性器官的分化需要来自睾丸的性激素信号,若缺失此信号则胚胎发育出雌性器官D.雌性器官的分化需要来自卵巢的性激素信号,若缺失此信号则胚胎发育出雄性器官5.下列关于人类生命活动表现与其对应的调节机制,正确的是A.甲亢患者一甲状腺分泌的甲状腺激素增加B.马拉松选手比赛一肾上腺分泌的肾上腺素减少以升高血糖C.正常人饮水不足一下丘脑合成的抗利尿激素分泌减少D.糖尿病患者-胰岛B细胞在高尔基体中合成的胰岛素减少6.Graves 病又称毒性弥漫性甲状腺肿,是由患者所产生的某种抗体X与甲状腺细胞膜上的某种激素的受体Y结合,致使甲状腺细胞持续被激发,产生高水平激素Z所致。对患者使用寡核苷酸UDP可减弱 Graves病的症状。下列有关说法不正确的是A.激素Z表示甲状腺激素B.Y是甲状腺激素的特异性受体C.该疾病属于免疫失调中的自身免疫病D.患者代谢增强,神经系统的兴奋性增强7.科学研究发现,情绪与人体免疫密切相关。结合已学知识及生活常识分析,下列说法错误的是A.情绪是人脑的高级功能之一B.良好情绪可能会增强免疫细胞的功能,增强机体抵抗力C.良好情绪可促进细胞毒性T细胞通过体液免疫清除癌细胞D.良好情绪可促使人体内环境稳态调节网络更加紧密协调8.高等植物的生长发育是受环境因素调节的。下列叙述正确的是A.秋菊开花需要光提供能量,这可能与光敏色素有关B.植物分布的地域性很大程度上是由水和光照决定的C.遮光处理可使夜间开花的昙花白天开放,温度与冬小麦开花无关D.重力可影响植物体内生长素的分布从而影响植物生命活动的调节9.当果实成熟到一定程度时,呼吸速率突然升高,然后又下降,这个呼吸高峰称为呼吸骤变;随后果实便完全成熟。出现呼吸骤变时果实内还原糖含量明显升高。下图是香蕉成熟过程中的相关变化,下列说法正确的
A.呼吸骤变标志着果实成熟到了可食用的程度B.适当降低环境中CO2浓度,可延迟果实成熟C.呼吸骤变可能与乙烯有关,且只有成熟果实中含有乙烯D.在植物体内,乙烯通过极性运输从产生部位运输到作用部位
10.研究人员将红隼的雏鸟转移到不同的巢中,形成雏鸟数量减少的巢(3~4只)、正常的巢(5~6只)和扩大的巢(7~8只)。统计冬季雌、雄亲本的存活比例,结果如右图。根据实验结果作出的推论不合理的是
A.育雏规模的改变会影响红隼的性别比例B.养育较多后代对双亲成活率有负面影响C.雄性亲本在抚育雏鸟过程中不发挥作用D.育雏规模的改变会影响红隼的种群数量11.大蚂蚁和小蚂蚁生活在某地相邻的两个区域,研究者在这两个蚂蚁种群生活区域的接触地带设4种处理区。各处理区均设7个10mx10m的观测点,每个观测点设有均匀分布的25处小蚂蚁诱饵投放点。在开始实验后的第1天和第85天时分别统计诱饵上小蚂蚁的出现率进行比较,结果见下表。处理区小蚂蚁出现率的变化(%)定时灌溉不驱走大蚂蚁增加35驱走大蚂蚁增加70不灌溉不驱走大蚂蚁减少10驱走大蚂蚁减少2对本研究的实验方法和结果分析,表述错误的是A.小蚂蚁抑制大蚂蚁的数量增长B.采集实验数据的方法是样方法C.大蚂蚁影响小蚂蚁的活动范围D.土壤含水量影响小蚂蚁的活动范围12.科研人员根据线虫的生活习性和取食特点,将梨园土壤线虫划分为4个营养类群,再根据调查得到的线虫种类,计算得到各营养类群的相对丰度如下表。下列分析不正确的是土层分布相对丰度营养类群0~20cm20~40cm常规区实验1区实验2区常规区实验1区实验2区食细菌线虫79.9280.0579.7177.4560.9466.39食真菌线虫6.546.337.452.692.592.59杂食捕食线虫5.775.685.524.454.424.20植物寄生线虫7.777.947.3215.4132.0826.82注:常规区(频繁化学防治)、实验1区(农药减施防治)、实验2区(以植物源农药为主的农药减施防治)A.梨园中的细菌、真菌、线虫和植物等各种生物共同构成了生物群落B.线虫的各种营养类群在不同土层中相对丰度不同,体现了群落的垂直结构C.在0~20cm土层,不同防治方法对各营养类群线虫相对丰度影响不明显D.在20~40cm土层,以植物源农药为主的农药减施防治线虫的效果最佳二、不定项选择题(下列每题有一个或多个选项正确,每题4分,共16分,少选得2分,错选得0分)13.将酵母菌接种到装有10mL培养液的锥形瓶中,培养并定时取样计数。当酵母菌总数为a时,种群数量不再增加。关于该实验中酵母菌种群的环境容纳量(K值)及种群数量变化,分析不正确的是A.可取少量菌液用血细胞计数板在显微镜下计数估算酵母菌数量B.该酵母菌种群增长曲线为“S”形,数量为a/2时,种群增长最快C.若将酵母菌的接种量增加一倍,培养条件不变,则K值为2aD.若将培养液的量改为5mL,接种量与培养条件相同,则K值为a
14.医学研究表明,抑郁症与单胺类神经递质传递功能下降有关。单胺氧化酶是一种单胺类神经递质的降解酶,单胺氧化酶抑制剂(MAOID)是目前常用的一种抗抑郁药。右图是正在传递兴奋的突触结构的局部放大示意图。据图分析,下列说法正确的是
A.MAOID能增加突触间隙的单胺类神经递质浓度B.细胞X释放的单胺类神经递质需经血液运输发挥作用C.细胞Y的轴突末梢有大量突起,有利于附着更多的蛋白MD.单胺类神经递质与蛋白M结合后,将导致细胞Y膜内电位由正变负15.现有一组对胰岛素不敏感的高血糖小鼠X。为验证阿司匹林能恢复小鼠对胰岛素的敏感性,使小鼠X的血糖浓度恢复正常,现将小鼠X随机均分成若干组,下表表示各组处理方法及实验结果。下列叙述不正确的是组别1234处理方法胰岛素十-十-阿司匹林-十十-生理盐水---十实验结果(血糖浓度)?高于正常?高于正常注:对胰岛素不敏感是指注射胰岛素后血糖浓度无明显变化;“十”表示有添加,“一”表示无添加,胰岛素和阿司匹林均用生理盐水配制。A.第4组为对照组,应选择对胰岛素敏感的高血糖个体B.第1、3组的实验结果应分别为:高于正常、正常C.为了控制无关变量,三种试剂都应通过饲喂的方式添加D.该实验不能证明胰岛素是唯一能够降低血糖浓度的激素16.生态学家对某地云杉林中四种林莺的生态需求进行了研究,四种林莺主要觅食树皮和树叶上的昆虫,觅食部位如下图。下列叙述不正确的是
A.该地所有云杉与林莺构成了一个生物群落B.四种林莺在云杉林中处于相同的生态位C.觅食部位不同减弱了四种林莺的种间竞争D.标记重捕法是生态学家在此研究过程中的首选 选择题答题卡题号123456789答案 题号10111213141516得分答案 三、非选择题(共60分)17.(14分)瘦素是一种激素,作用于靶细胞最终产生饱腹感,进而控制食欲。(1)瘦素通过 运输,与靶细胞的 结合后发挥作用。
(2)研究者发现两种肥胖品系的小鼠:db鼠和ob鼠,它们食欲旺盛,体重显著高于正常小鼠。研究者设计了小鼠连体实验,将两种小鼠减重后,再将下表中两两小鼠的血液循环联通(如右图),手术成功后每组鼠均提供充足的食物,实验结果如下表。
组别前者平均体重(g)后者平均体重(g)实验开始时实验结束时实验开始时实验结束时1ob鼠-正常鼠29.439.822.525.52ob鼠-ob鼠27.647.026.644.03db鼠-正常鼠26.137.023.517.94db鼠-ob鼠30.333.233.718.85正常鼠-正常鼠22.523.522.824.26?28.6 27.3 ①表中第6组是 鼠。②实验结果显示,与第2组相比,第1组中ob鼠的体重增加减缓,推测ob鼠肥胖的原因是 ③据实验结果推测,db鼠体内瘦素比正常鼠和ob鼠的含量依据是 ④瘦素的作用过程说明内分泌细胞还可以通过分泌激素对 系统进行调节。 18.(10分)新冠病毒通过其表面刺突蛋白中的细胞受体结合域(RBD)与宿主细胞结合并完成侵染和增殖。现有2种变异毒株Y1与Y2,它们的RBD发生了不同变异,且具有不同传染力。为做到更好防护和治疗,科学家进行了相关研究,回答下列问题:(1)新冠病毒侵入正常机体后,相应的 细胞分泌抗体能阻止其在内环境中的扩散。病毒侵入的靶细胞,被 细胞识别并裂解,最终使病原体失去藏身之所并被巨噬细胞吞噬消化,这体现了免疫系统的 功能。
(2)为探究变异毒株Y1与Y2的传染力不同的原因,研究人员对Y1和Y2进行了抗体中和实验:使用含有Y1和Y2的假病毒,比较两种假病毒逃避6种不同单克隆抗体的能力。结果如右图:
结果说明2种变异毒株中 的传染力更强,原因可能是该变异毒株的刺突蛋白(细胞受体结合域)有更高的突变数量,赋予了它更强大的抗体逃避能力。(3)针对当前疫苗的免疫效果,研究人员也进行了相关实验,结果显示与未接种疫苗的新冠患者产生的自然感染免疫力相比,疫苗对奥密克戎的效果依然更强。综合上述信息分析目前预防新冠病毒最主要的手段是 19.(10分)赤霉素(GA)能够使水稻患恶苗病,为研究其对玉米节间伸长的影响,某研究小组做了如下实验,请分析并回答下列问题:生物学试题(长郡版)第6页(共8页)
(1)分析B、C、D三组实验结果,GA的作用是 除此以外还有促进细胞分裂与分化、 、促进开花和果实发育等功能。(2)分析A、C两组实验结果,不能否定GA的作用,请根据实验结果给出合理的解释:正常植物体内产生的赤霉素对促进茎秆伸长已是最适浓度,额外添加赤霉素没有进一步的促进作用;该激素在生理作用上与生长素的不同点是 0(3)玉米矮化突变体形成的原因有赤霉素合成缺陷突变型、赤霉素运输缺陷突变型和赤霉素受体不敏感突变型,请根据以上信息分析,实验所用矮化突变体最不可能是 。 (4)为探究B组所用矮化突变体可能是另外的哪种类型,请写出实验思路: 。20.(12分)为探究不同光对莴苣种子萌发的影响,科学家共设了5组实验,不同处理后(各处理总时长相同)将种子在黑暗中放置2天,之后测种子的萌发率(如下表),请回答下列问题:处理种子的萌发率(%)无(黑暗处理)8.5红光98红光一远红光54红光一远红光一红光100红光一远红光一红光一远红光43(1)本实验设计黑暗组处理的目的是 。(2)根据实验结果可以推测,当反复照射红光和远红光时,种子的萌发率取决于 。(3)随着研究的深入,发现植物体内存在吸收红光的色素蛋白(Pr)和吸收远红光的色素蛋白(Pfr),科学家研究萌发种子的生长状况,得到了如图所示的结果。据图分析可知,Pr和Pfr之间可以在光的影响下相互转化,即照射 后Pr转变为Pfr,照射另一种光后Pfr转变为Pr,另外这种转化还受 的影响,科学家进而将这种色素蛋白命名为 。(4)研究发现,Pfr/Pr的比值还会影响植物的开花,连续的黑暗中,该比值会逐渐降低,到一定程度就会触发短日照植物成花物质的形成而促进开花,由此可推知短日照植物必须接受一定时长的。21.(14分)过度放牧使锡林郭勒草原牧草的年平均产量下降。为兼顾草原生态系统的稳定和畜牧业的发展,科研人员选取样地,探究不同放牧强度对草原群落特征的影响。在所选研究样地的植被中,有禾本科、莎草科、菊科等植物类群,禾本科最高、莎草科次之、菊科最矮,莎草科植株的叶在茎顶近放射状排列,对群落的盖度贡献大于禾本科。(1)样地上的禾本科、莎草科、菊科等植物的高度各不相同,使群落在垂直方向上具有明显的 现象。 (2)科研人员根据单位面积可承载的牲畜数量设定放牧强度,连续3年的6~9月份在牧草的生长季进行不同强度放牧,测定得到的部分结果如下表所示。 禁牧轻度放牧中度放牧重度放牧高度平均值(cm)第2年25.7717.5516.6213.72第3年22.5218.8918.7616.65多度平均值(个/㎡)第2年399.33366.33479.67312.33第3年398.00351.00508.17339.50盖度平均值(%)第2年60.8368.3351.6749.17第3年62.5070.8353.3347.50植物的总物种数第2年33343631第3年37364128注:多度代表物种个体数目的多少;盖度指植物地上部分垂直投影的面积占地面的比率。①样地内某种植物的出现频率、种群密度、植株高度等特征,以及它与其他物种的关系等,称为这个物种的 ②科研人员发现,样地内禾本科植株高度最高、莎草科次之、菊科最矮。随放牧强度增加,牧草平均高度降低,推测牲畜最可能优先采食 科的牧草。与禁牧组相比,轻度放牧组牧草 (选填下列字母),轻度放牧组出现盖度变化的可能原因是
a.多度升高、盖度下降
b.多度下降、盖度升高
(3)在 放牧条件下,植物的总物种数达到最高,可能的原因是受采食影响,植物的高度和盖度降低,使地表环境中 (答出两点)等非生物因素发生改变,有利于其他植物的生长。
相关试卷
这是一份湖南省长沙市长郡中学2023-2024学年高二上学期12月阶段性检测生物试卷(Word版附答案),共11页。试卷主要包含了选择题,不定项选择,非选择题等内容,欢迎下载使用。
这是一份2022-2023学年湖南省长沙市长郡中学高二上学期第二次模块检测生物试题含答案,共11页。试卷主要包含了单选题,不定项选择题,非选择题等内容,欢迎下载使用。
这是一份2022-2023学年湖南省长沙市长郡中学高二上学期期中考试生物试题 Word版,共13页。试卷主要包含了单项选择题,不定项选择题等内容,欢迎下载使用。
