


2022-2023学年江苏省淮安市淮阴中学高二上学期期中考试生物试题
展开
这是一份2022-2023学年江苏省淮安市淮阴中学高二上学期期中考试生物试题,共13页。
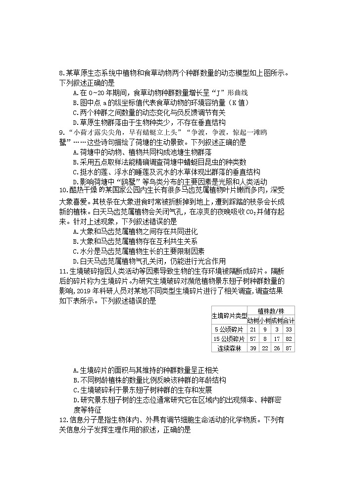
江苏省淮阴中学2022-2023学年度第一学期期中测试高二生物试题 第I卷(选择题共43分)一、单项选择题:(本题包括14小题,每小题2分,共28分。每小题只有一个选项最符合题意。)1.在2022年的北京冬奥会上,我国运动健儿取得了骄人的成绩。在运动员的科学训练和比赛期间需要监测一些相关指标,下列指标中不属于内环境组成成分的是A.尿素 B.血糖 C.肾上腺素 D.血红蛋白2.脑脊液为无色透明的液体,充满在各脑室、蛛网膜下腔和脊髓中央管内,蛋白质含量较低,不含红细胞,但含有少量淋巴细胞。脑脊液属于细胞外液,正常脑脊液具有一定的压力,对维持颅压的相对稳定有重要作用。下列说法正确的是A.脑脊液的蛋白质含量较低,因而其渗透压比血浆低B.脑脊液可以为脑部细胞提供营养,运输代谢废物C.脑脊液产生过多或循环通路受阻会导致颅内压下降D.脑脊液中葡萄糖彻底氧化分解给脑细胞提供能量3.缺血性脑卒中是因脑部血管阻塞而引起的脑部损伤,可发生在脑的不同区域。若缺血性脑卒中患者无其他疾病或损伤,下列说法正确的是A.损伤发生在脑干时,患者可能出现呼吸障碍B.损伤发生在大脑皮层S区时,患者不能发出声音C.损伤发生大脑皮层的躯体运动中枢时,患者的缩手反射消失D.损伤发生在小脑时,对患者身体运动无任何影响4.研究发现T细胞的受体蛋白PD-1(程序死亡蛋白-1)信号途径有调控T细胞的增殖、活化和细胞免疫等功能。肿瘤细胞膜上的PD-L1蛋白与T细胞的受体PD-1结合引起的一种作用如图所示。下列叙述正确的是 A.PD-L1与PD-1的结合增强T细胞的肿瘤杀伤功能B.干扰素是一种细胞因子,可以直接消灭肿瘤细胞C.PD-Ll抗体和PD-1抗体具有肿瘤免疫治疗作用D.肿瘤细胞的清除体现免疫细胞的免疫自稳功能5.下列有关下丘脑的叙述,正确的的是 A.下丘脑能感受细胞外液渗透压的变化B.下丘脑能分泌抗利尿激素和促甲状腺激素C.下丘脑作为脑的重要组成部分,只能参与神经调节D.下丘脑是神经和体液调节的枢纽,是调节机体活动的最高级中枢6.下列有关植物生长调节剂应用的叙述错误的是 A.用一定浓度的萘乙酸(生长素类)处理离体的花卉枝条,可促进生根B.用一定浓度的6-BA(细胞分裂素类)抑制马铃薯发芽,以延长储藏期C.用乙烯利(乙烯类)处理棉花可催熟棉桃,便于统一采摘D.用PP333(赤霉素合成抑制剂)处理水稻可使植株矮化,增强抗倒伏能力7.为研究甲、乙两种藻的竞争关系,在相同条件下对二者进行混合培养和单独培养,结果如下图所示。下列说法错误的是A.单独培养条件下,理论上甲藻数量约为1.0×106个时种群增长最快B.混合培养时,种间竞争是甲藻数量在10~12天增长缓慢的主要原因C.无论单独培养还是混合培养,甲藻种群数量都呈“S" 型增长D.混合培养时,甲藻和乙藻具有竞争关系,而且竞争力明显有悬殊 8.某草原生态系统中植物和食草动物两个种群数量的动态模型如上图所示。下列叙述正确的是A.在0~20年期间,食草动物种群数量增长呈“J”形曲线B.图中点a的纵坐标值代表食草动物的环境容纳量(K值)C.两个种群之间数量的动态变化与负反馈调节有关D.草原生物群落由于生物种类少,不存在垂直结构9.“小荷才露尖尖角,早有蜻蜓立上头”“争渡,争渡,惊起一滩鸥鹭”……这些诗句描绘了荷塘的生动景致。下列叙述正确的是A.荷塘中的动物、植物共同构成池塘生物群落B.采用五点取样法能精确调查荷塘中蜻蜓目昆虫的种类数C.挺水的莲、浮水的睡莲及沉水的水草体现出群落的垂直结构D.影响荷塘中“鸥鹭”等鸟类分布的主要因素是光照和人类活动10.酷热干燥某国家公园内生长有很多马齿苋属植物叶片嫩而多肉,深受大象喜爱。其枝条在大象进食时常被折断掉到地上,遭到踩踏的枝条会长成新的植株。白天马齿苋属植物会关闭气孔,在凉爽的夜晚吸收CO2并储存起来。针对上述现象,下列叙述错误的是A.大象和马齿苋属植物之间存在共同进化B.大象和马齿苋属植物存在互利共生关系C.水分是马齿苋属植物生长的主要限制因素D.白天马齿苋属植物气孔关闭,仍能进行光合作用11.生境破碎指因人类活动等因素导致生物的生存环境被隔断成碎片。隔断后的碎片称为生境碎片。为研究生境破碎对濒危植物景东翅子树种群数量的影响,2019年科研人员对某地不同类型生境碎片进行了相关调查,调查结果如下表所示。下列叙述错误的是生境碎片类型植株数/株幼树小树成树合计5公顷碎片21933315公顷碎片5781782连续森林39222687 A.生境碎片的面积与其维持的种群数量呈正相关B.不同树龄植株的数量比例反映该种群的年龄结构C.生境破碎利于景东翅子树种群的生存和发展D.研究景东翅子树的生态位通常研究它在区域内的出现频率、种群密度等特征12.信息分子是指生物体内、外具有调节细胞生命活动的化学物质。下列有关信息分子发挥生理作用的叙述,正确的是A.二氧化碳作为体液中的化学信号分子刺激呼吸中枢调节呼吸运动B.信息分子都要通过体液运输才能到达靶细胞而发挥作用C.神经递质均需囊泡运输,释放后需与突触后膜上受体结合而发挥作用D.信息分子通过直接参与靶细胞的代谢过程发挥调节作用13.群落是一个不断发展变化的动态系统。下列关于发生在裸岩和弃耕农田上的群落演替的说法,错误的是A.人为因素或自然因素的干扰可以改变植物群落演替的方向B.发生在裸岩和弃耕农田上的演替分别为初生演替和次生演替C.在演替过程中,群落通常是向结构复杂、稳定性强的方向发展D.弃耕农田上的演替都经历草本阶段、灌木阶段,最终达到乔木阶段14.我国古诗词蕴含着丰富的生物学道理。下列相关叙述,错误的是 A.“更无柳絮因风起,惟有葵花向日倾”可体现植物的向光性B.“螟蛉有子,蜾蠃负之”可体现生物之间存在互利共生的关系C.“独怜幽草涧边生,上有黄鹂深树鸣”可体现生物对环境的适应D.“茂林之下无丰草,大块之间无美苗”可体现光照对植物生长的影响二、多项选择题:(本题包括5个小题,每小题3分,共15分。每题有不止一个选项符合题意。每题选对但不全的得1分,错选或不答得0分)15.某人进入高原缺氧地区后呼吸困难、发热、排尿量减少,检查发现其肺部出现感染,肺组织间隙和肺泡渗出液中有蛋白质、红细胞等成分,被确诊为高原性肺水肿。下列说法正确的是A.该患者呼吸困难导致其体内CO2含量偏高,血浆pH显著下降B.体温维持在38℃时,该患者的产热量大于散热量C.患者肺部组织液的渗透压升高,肺部组织液增加D.若使用药物抑制肾小管和集合管对水的重吸收,可使患者尿量增加16.据新冠病毒致病机制及人体免疫反应特征研制新冠疫苗,广泛接种疫苗可以快速建立免疫屏障,阻击病毒扩散。左下图示意人体2次接种抗原后血浆中特异性抗体浓度的变化,相关叙述正确的是 A.灭活的新冠病毒疫苗保留了病毒的抗原性B.IgM与IgG都是由浆细胞合成、分泌的C.两次接种疫苗时间间隔越短,产生的抗体浓度越高D.第二次接种抗原后,浆细胞识别抗原并快速产生大量抗体 17.生长素的主要作用是促进细胞纵向伸长,作用机理如右上图所示。有关叙述正确的是A.生长素与细胞膜受体结合可通过Ca2+引发H+以主动运输的方式向外运输B.细胞壁在酸性条件下发生结构改变导致细胞壁松弛,吸水膨胀,引起细胞生长C.细胞在生长过程中与新细胞壁的形成有关的细胞器主要是内质网D.细胞中的活化因子与生长素结合,影响相关基因表达,从而产生效应18.种群增长率是出生率与死亡率之差,若某种水蚤种群密度与种群增长率的关系如图所示。下列相关说法错误的是 A.水蚤的出生率随种群密度增加而降低B.水蚤种群密度为 1个/cm3时,种群数量增长最快C.单位时间内水蚤种群的增加量随种群密度的增加而降低D.在水蚤种群密度为24个/cm3时,种群数量最多19.在互花米草入侵地栽种外来植物无瓣海桑,无瓣海桑生长快,能迅速长成高大植株形成荫蔽环境,使互花米草因缺乏光照而减少。与本地植物幼苗相比,无瓣海桑幼苗在荫蔽环境中成活率低,逐渐被本地植物替代,促进了本地植物群落的恢复。下列说法错误的是A.在互花米草相对集中的区域选取样方以估算其在入侵地的种群密度B.由互花米草占优势转变为本地植物占优势的过程不属于群落演替C.逐渐被本地植物替代的过程中,无瓣海桑种群的年龄结构为衰退型D.利用种间关系,引进入侵生物的天敌来治理入侵生物都是安全且有效的第II卷(非选择题共57分)三、非选择题(共5小题,除特殊说明外,每空1分)20.(12分)肌萎缩侧索硬化症(ALS)是一种神经性疾病,患者由于运动神经细胞受损,肌肉失去神经支配逐渐萎缩,四肢像被冻住一样,俗称“渐冻人”。图1表示“渐冻症”患者的某反射弧。图2是ALS患者病变部位的有关生理过程,NMDA为膜上的结构,①②③④⑤为兴奋传导过程。请回答: (1)图1中,若刺激的Ⅰ处,患者的手指发生轻微收缩,该过程▲(填“能”或“不能”)称为反射;在A处检测不到动作电位,则▲(填“能”或“不能”)判断此反射弧的运动(传出)神经元已受损。(2)据图2判断谷氨酸是▲(填“兴奋”或“抑制”)型神经递质,判断理由是▲(2分)。(3)图2中③过程与膜的▲有关;NMDA的作用有▲(2分)。(4)ALS的发病机理是突触间隙中谷氨酸过多,持续作用引起Na+过度内流,神经细胞渗透压▲(填“升高”或“降低”),最终水肿破裂。某药物通过作用于突触来缓解病症,其作用机理可能是▲(2分)。A.抑制突触前膜释放谷氨酸 B.抑制谷氨酸与突触后膜上的受体结合C.促进突触后膜Na+内流 D.促进突触前膜回收谷氨酸(5)也有学者指出,其病因是某些因子激活人体的免疫反应去对抗运动神经元,造成运动神经元的死亡,从免疫角度分析该病属于▲病。21.(12分)血糖的稳定对人体生命活动至关重要,胰岛B细胞是可兴奋细胞,与神经细胞一样都存在外正内负的静息电位。图1为胰岛B细胞参与血糖调节机制,图2为肾脏对部分物质的重吸收示意图。请分析并回答下列问题: (1)如图1所示,葡萄糖进入胰岛B细胞后,氧化分解后产生ATP,ATP作为信号分子,与K+通道蛋白上的识别位点结合,导致▲ ,进而触发Ca2+大量内流,最终引起胰岛素的分泌。(2)图1中右侧的神经末梢通过释放的▲与受体结合,引起胰岛B细胞兴奋,此时胰岛B细胞膜内外电位是▲。(3)胰岛素水平可通过抽取血样来检测,这是因为激素调节具有▲的特点。胰岛素一方面可促进血糖进入组织细胞氧化分解,进入肝、肌肉合成糖原,进入脂肪细胞转变为甘油三酯;另一方面又能抑制▲(2分),使血糖降低。(4)目前已发现多种SGLT,其中SGLT1是一种高亲和力、低转运能力的转运蛋白,大量存在于肠道等器官中;SGLT2是一种低亲和力、高转运能力的转运蛋白,可完成原尿中约90%葡萄糖的重吸收。①研究发现,部分Ⅱ型糖尿病患者SGLT2的含量及转运能力增加,这一变化会▲(选填“加剧”或“减缓”)患者的高血糖症状。(2分)②科学家研制出了可抑制SGLT2,同时可部分抑制SGLT1功能的双靶点抑制剂,该抑制剂降糖机理是:通过抑制SGLT2,减少▲对葡萄糖的重吸收;同时通过部分抑制SGLT1功能,减少▲对葡萄糖的吸收,从而在一定程度上有效降低糖尿病患者的血糖水平。(5)研究发现Ⅱ型糖尿病患者的胰岛素浓度可能比正常人高,但是由于胰岛素抵抗,血糖仍然较高。推测胰岛素抵抗的原因可能有▲(至少答出两点)(2分)。22.(11分)糖皮质激素(GC)是一种强效抗炎物质,对免疫系统有着抑制作用。正常生理条件下,血液中糖皮质激素水平很稳定,如图表示应激和炎症标志物可刺激下丘脑-垂体-肾上腺轴(HPA)调控肾上腺皮质分泌糖皮质激素。在应激反应中糖皮质激素可通过抑制细胞因子释放、诱导细胞凋亡以及影响免疫细胞分化和迁移等途径,调控免疫系统的功能,减轻炎症反应的同时抑制了免疫系统功能,从而增加患病风险。请回答下列问题: (1)应激状态下,刺激作用于神经系统,神经系统分泌神经递质并作用于下丘脑,此时传出神经末梢及其支配的下丘脑属于反射弧组成部分中的▲,▲调节网络是人体维持稳态的主要调节机制,(2)图1中,下丘脑—垂体—肾上腺皮质轴对糖皮质激素分泌的调节方式是▲。(3)在HPA轴之外还存在另一种免疫调节机制——“脑—脾神经轴”,如图2所示。 ①图2中所示的免疫活动所属的免疫方式为▲(填“细胞免疫”或“体液免疫”)。②据图2可推测,乙酰胆碱在该免疫调节过程中所起的作用是▲。③科研人员为了验证上述调节机制中的脾神经对抗体的产生具有促进作用,用手术法进行了相关实验研究(如下表),请根据题意完成以下表格(在答题卡相应位置填写)。实验目的简单操作过程实验动物选择及处理a.将生理状态相同的健康小鼠平均分成两组,每组10只,测定▲(2分)。实验组处理实验组手术切除脾神经。对照组处理b.对照组小鼠▲(2分)。实验条件控制c.给两组小鼠注射▲,置于相同且适宜的环境条件下饲养。结果检测一段时间后分别测定两组小鼠体内相应的抗体平均水平并进行比较。预期实验结果d.小鼠的相对抗体水平实验组▲(填“>”、“<”或“=”)对照组。23.(11分)酵母菌生长的最适宜温度在18~30℃之间,在氧气充足的环境中主要以出芽生殖的方式快速增殖。大约每1.5~2小时增殖一代。某研究性学习小组据此探究酵母菌种群密度的动态变化,进行了如下实验,实验操作步骤如下:第一步:配制无菌马铃薯葡萄糖培养液和活化酵母菌液。第二步:利用相同多套装置,按下表步骤操作。第三步:用血细胞计数板计数装置中起始酵母菌数目,做好记录。装置编号 ABCD装置容器内的溶液无菌马铃薯葡萄糖培养液/ml101055无菌水/ml——55活化酵母菌液/ml0.10.10.10.1温度/℃525525第四步:将各装置放在其他条件相同且适宜的条件下培养。第五步:连续7天,每天随机抽时间取样计数,做好记录。回答下列问题:(1)改正实验操作步骤中的一处错误▲。(2分)(2)该小组研究课题是▲(2分)。实验中对酵母菌计数可采用▲法,若直接吸取培养液进行计数,则所得数值▲(填“偏大”或“偏小”或“偏大、偏小都有可能”)。(3)某同学第5天在使用血细胞计数板计数时做法如下:①振荡摇匀试管,取1mL培养液并适当稀释(稀释样液的无菌水中加入了几滴台盼蓝染液)。②先将▲放在血细胞计数板的计数室上,用吸管吸取稀释后的培养液滴于其边缘,让培养液自行渗入,多余培养液用吸水纸吸去,制作好临时装片。③显微镜下观察计数:在观察计数时只记▲(填“被”或“不被”)染成蓝色的酵母菌。④该小组同学在一次实验中取样液后,并稀释10倍,用图1所示的血细胞计数板(1mm×1mm×0.1 mm,400个小方格)计数。若用图2的计数结果作为每个中方格的平均值(·代表酵母菌),则此样液中酵母菌的密度是▲个/mL。 (4)研究人员还设置了A、B、C、D四组实验(每组接种酵母菌数量一致),实验A组:20mL培养液;实验B组:20mL培养液并在a点后定期补充适量培养液;实验C组:20mL培养液并仅在a点时补充一次适量培养液;实验D组为理想条件。测得种群数量随时间的变化如图3所示。实验A、B、C、D组酵母菌的种群数量变化曲线分别对应图中的▲曲线。(2分)24.(11分)科研人员以萌发的豌豆种子为材料,研究外源H2O2对根生长的影响。(1)研究发现,植物细胞代谢过程中产生的H2O2可作为信息分子▲植物的生命活动。细胞内的▲可催化分解H2O2,以避免H2O2浓度过高对细胞产生毒害。(2)用不同浓度的H2O2处理萌发的豌豆种子,得到下表所示结果。H2O2浓度(mM)对照组20406080弯曲度相对值0(向地生长)35.345.055.265.5本实验对照组是用▲处理萌发的豌豆种子。实验结果表明,外源H2O2处理的豌豆根均向水平方向发生了弯曲,且弯曲度▲。(3)研究发现,豌豆根的根冠细胞中存在感受重力作用的淀粉体(内含淀粉),使根向地生长。科研人员测定了外源H2O2处理后各组根细胞中的淀粉含量和α-淀粉酶活性,结果如图1。 由图1实验结果分析,外源H2O2作用下,豌豆根中α-淀粉酶活性增加,促进了淀粉水解,导致根对重力的感应▲(选填“增强”或“减弱”)(2分)。(4)为进一步研究根弯曲生长的原因,科研人员将每个处理组的根切下后,迅速地将其弯曲部分纵向切开为弯曲内侧和外侧两部分,测定内侧和外侧的赤霉素(GA3)含量,结果如图2。可知,在四种不同H2O2浓度下,弯曲根中GA3含量分布表现▲,且随着H2O2浓度的提高,GA3含量增加。据此可推测,GA3可能使▲生长快,导致根出现弯曲生长。(5)结合图1和图2的结果推测,GA3总含量的提高会引起▲,从而导致根向水平方向弯曲生长。为了验证上述推测成立,需要进一步进行实验,实验组的处理和需要检测是▲。(2分)a. 使用H2O2溶液 b.使用外源GA3溶液 c. 使用α-淀粉酶溶液 d. H2O2浓度 e. GA3浓度 f. α-淀粉酶活性 期中测试答案一、单项选择题:(本题包括14小题,每小题2分,共28分。)1-5 DBACA 6-10 BBCCB 11-14 CADB二、多项选择题:(本题包括5个小题,每小题3分,共15分。)15.CD 16.AB 17.ABD 18.BC 19.ABD三、非选择题(共5小题,除特殊说明外,每空1分)20.(12分)(1)不能 不能 (2)兴奋 谷氨酸与突触后膜上的受体(或“NMDA”)结合后,促进Na+内流,突触后膜产生动作电位,引起下一个神经元兴奋(2分) (3)流动性 识别谷氨酸、运输Na+(2分) (4)升高 ABD(2分)(5)自身免疫21.(12分)(1)K+通道关闭(“K+外流受阻”)(2)神经递质外负内正(3)体液运输肝糖原的分解和非糖物质转变为葡萄糖(2分)(4)①.加剧(2分)②.肾(近端)小管(细胞)肠道(细胞)(5)胰岛素受体的数量下降、胰岛素受体结构功能受损、胰岛素与受体结合困难等(其它合理可得分)(2分)22.(11分)(1)效应器 神经—体液—免疫 (2)分级调节 (3) ①体液免疫 ②刺激(或促进)B细胞增殖分化 ③a.(初始)抗体水平并计算平均值(2分) b.做手术但不切除脾神经(2分) c.等量(适量)的相同疫苗 d. <23.(11分)(1)(第五步)应每天相同时间(或“定时”)取样(2分)(2)探究在不同培养液中不同温度下酵母菌种群数量的变化(2分)抽样检测 偏大、偏小都有可能 (3)盖玻片 不被 5.5×107(4)Ⅲ、Ⅰ、Ⅱ、Ⅳ(2分)24.(11分)(1)调节 过氧化氢酶(2)等量蒸馏水 随H2O2浓度的增大而增加(3)减弱(2分)(4)外侧(显著)高于内侧 外侧(细胞)(5)α-淀粉酶活性增加,水解淀粉体内的淀粉,使根丧失对重力的感应,并使外侧细胞生长比内侧快 b、f (2分)
相关试卷
这是一份江苏省淮安市2023-2024学年高二上学期期中调研测试生物试题,共9页。
这是一份2023届江苏省淮阴中学高一上学期生物期中试题,共8页。
这是一份精品解析:江苏省淮安市淮安区2022-2023学年高二上学期期中调研测试生物试题(解析版),共22页。试卷主要包含了 下列属于内环境稳态失调的是, 下列不利于人体散热的是等内容,欢迎下载使用。