

数学七年级下册7.3 归纳导学案及答案
展开
这是一份数学七年级下册7.3 归纳导学案及答案,共4页。
学习目标
1.掌握长方体、正方体的特征,认识各个部分的名称。
2.掌握长方体和正方体的表面积的计算方法。
3.理解体积的概念,掌握体积单位及体积单位之间的进率,能正确进行单位的换算。
4.掌握长方体和正方体体积的计算方法。
5.掌握容积的意义、容积单位间的进率及容积单位与体积单位的换算。
6.会计算不规则物体的体积。
学习重点
1.长方体、正方体的特征。
2.长方体、正方体表面积和体积的计算方法。
3.用公式解决生活中的实际问题。
学习准备
教具准备:PPT课件。
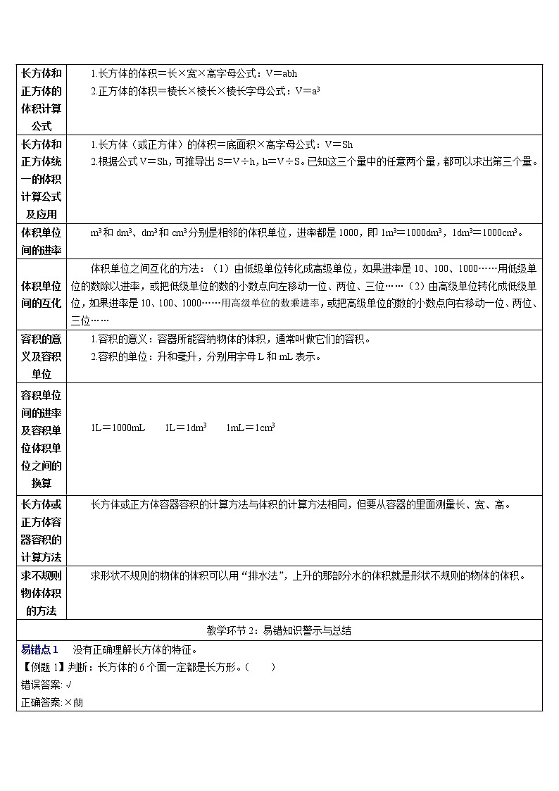
教学环节1:单元重点知识归纳
知识点
具体内容
长方体的特征
长方体是由6个长方形(特殊情况下有2个相对的面是正方形)围成的立体图形。长方体有6个面、8个顶点和12条棱;相对的面完全相同,相对的棱长度相等。
长方体长、宽、高的意义
相交于同一顶点的三条棱分别叫做长方体的长、宽、高。长方体的12条棱中有4条长、4条宽和4条高。
正方体的特征
正方体是由6个完全相同的正方形围成的立体图形。正方体有6个面、12条棱和8个顶点,6个面完全相同,12条棱的长度都相等。
长方体和正方体的关系
正方体是特殊的长方体。
长方体和正方体表面积的意义
长方体和正方体6个面的总面积,叫做它的表面积。
长方体和正方体表面积的计算方法
1.长方体表面积的字母公式S=2ab+2ah+2bh或S=2×(ab+ah+bh)
2.正方体表面积的字母公式S=6a2
体积的意义
物体所占空间的大小叫做物体的体积。
体积单位
常用的体积单位有:立方厘米(cm3)、立方分米(dm3)和立方米(m3)。
长方体和正方体的体积计算公式
1.长方体的体积=长×宽×高字母公式:V=abh
2.正方体的体积=棱长×棱长×棱长字母公式:V=a3
长方体和正方体统一的体积计算公式及应用
1.长方体(或正方体)的体积=底面积×高字母公式:V=Sh
2.根据公式V=Sh,可推导出S=V÷h,h=V÷S。已知这三个量中的任意两个量,都可以求出第三个量。
体积单位间的进率
m3和dm3、dm3和cm3分别是相邻的体积单位,进率都是1000,即1m3=1000dm3,1dm3=1000cm3。
体积单位间的互化
体积单位之间互化的方法:(1)由低级单位转化成高级单位,如果进率是10、100、1000……用低级单位的数除以进率,或把低级单位的数的小数点向左移动一位、两位、三位……(2)由高级单位转化成低级单位,如果进率是10、100、1000……用高级单位的数乘进率,或把高级单位的数的小数点向右移动一位、两位、三位……
容积的意义及容积单位
1.容积的意义:容器所能容纳物体的体积,通常叫做它们的容积。
2.容积的单位:升和毫升,分别用字母L和mL表示。
容积单位间的进率及容积单位体积单位之间的换算
1L=1000mL 1L=1dm3 1mL=1cm3
长方体或正方体容器容积的计算方法
长方体或正方体容器容积的计算方法与体积的计算方法相同,但要从容器的里面测量长、宽、高。
求不规则物体体积的方法
求形状不规则的物体的体积可以用“排水法”,上升的那部分水的体积就是形状不规则的物体的体积。
教学环节2:易错知识警示与总结
易错点1 没有正确理解长方体的特征。
【例题1】判断:长方体的6个面一定都是长方形。( )
错误答案:√
正确答案:×
错点警示:本题错在没有正确理解长方体的特征。长方体的6个面大多数情况下都是长方形,但是也有2个相对的面是正方形的长方体。
规避策略:长方体的6个面有时不都是长方形,有的长方体中有2个相对的面是正方形。
易错点2 没有根据实际情况求长方体的表面积。
【例题2】一个长方体形状的无盖水桶,长4dm、宽3dm、高5dm,制作这个水桶至少需要铁皮多少平方分米?
错误答案:(4×3+5×3+4×5)×2 正确答案:4×3+5×3×2+4×5×2
=47×2 =12+30+40
=94(dm2) =82(dm2)
答:制作这个水桶至少需要铁皮94dm2。 答:制作这个水桶至少需要铁皮82dm2。
错点警示:本题错在审题不仔细。水桶是没有盖的,也就是少一个上面,计算表面积时应少算一个4×3,而此题计算时却算了2个4×3。
规避策略:在求长方体或正方体物体的表面积时,并不是所有的物体都有6个面,有的物体可能少1个面或2个面,要根据实际情况计算。
易错点3 没有掌握体积和表面积是不能比较的。
【例题3】判断:棱长是6cm的正方体,体积和表面积相等。( )
错误答案:√
正确答案:×
错点警示:本题错在只看计算结果的数据,没看数据的单位。体积是216cm3,表面积是216cm2,两者表示的意义不同,不能比较。
规避策略:体积和表面积不是同类量,两者之间不能比较。
易错点4 求不规则物体的体积时,不能正确理解题意。
【例题4】一个长方体的鱼缸,从里面量长是30cm,宽是20cm,高是18cm,里面的水高10cm,小东放入10条金鱼后,水面上升11cm,这10条金鱼的体积是多少立方厘米?
错误答案:30×20×11=6600(cm3) 正确答案:30×20×(11-10)=600(cm3)
答:这10条金鱼的体积是6600cm3。 答:这10条金鱼的体积是600cm3。
错点警示:本题错在没有正确理解题意,放入金鱼后,水上升的高度并不是11cm,而是(11-10)cm,这部分上升的水的体积才是金鱼的体积。
规避策略:用“排水法”求形状不规则的物体的体积时,将物体放入水中后,明确水上升的高度才是解题关键。
1.我会填。
(1)一个正方体的棱长总和是48cm,这个正方体的表面积是( )cm2,体积是( )cm3。
(2)一块正方体木料,它的底面积是9cm2,把它沿截面截成3个长方体,表面积增加了( )cm2。
(3)一个长方体体积是480cm3,底面积是0.4dm2,高是( )cm。
分析:运用长(正)方体的特征、长(正)方体的表面积和体积计算公式进行解答。
答案:(1)96 64(2)36(3)12
2.一个游泳池长30m,宽15m,深20dm。(1)在游泳池的四周和底部抹上水泥,求抹水泥部分的面积。(2)现在游泳池中注满了水,如果要使池中水深1.2m,要放多少升的水?
分析:(1)求抹水泥部分的面积只计算5个面的面积,上面的面不算。(2)关键要先算出水下降的高度,再算出要放的水的升数。
答案:(1)20dm=2m
30×15+(30×2+15×2)×2
=450+90×2
=450+180
=630(m2)
答:抹水泥部分的面积是630m2。
(2)20dm=2m 2-1.2=0.8(m)
30×15×0.8
=360(m3)
=360000dm3
=360000(L)
答:要放360000L的水。
3.把一个棱长为6dm的正方体钢坯锻造成宽2.5dm,高1.6dm的长方体钢块。这个长方体钢块长多少分米?
分析:先求出正方体的体积,也即是长方体的体积,根据a=Vbh求出长方体钢块的长。
答案:6×6×6=216(dm3)
216÷2.5÷1.6=54(dm)
答:这个长方体钢块长54dm。
相关学案
这是一份初中数学易错知识点大集合,共7页。学案主要包含了慢慢读题,至少两遍,深挖根源等内容,欢迎下载使用。
这是一份初中数学8大类61点易错知识点,共5页。
这是一份【期末常考压轴题】苏科版八年级数学下册-专题15 易错易混专题:分式与分式方程中常见的易错压轴题六种模型 全攻略讲学案,文件包含专题15易错易混专题分式与分式方程中常见的易错压轴题六种模型全攻略解析版docx、专题15易错易混专题分式与分式方程中常见的易错压轴题六种模型全攻略原卷版docx等2份学案配套教学资源,其中学案共34页, 欢迎下载使用。
