2022-2023学年湖南省常德市桃源县第一中学高一上学期第一次段考物理试题(解析版)
展开
这是一份2022-2023学年湖南省常德市桃源县第一中学高一上学期第一次段考物理试题(解析版),共12页。试卷主要包含了单选题,多选题,实验题,解答题等内容,欢迎下载使用。
1. 物体在做匀减速直线运动(运动方向不变),下面结论正确的是( )
A. 加速度越来越小
B. 加速度方向总与运动方向相反
C. 位移随时间均匀减小
D. 速率随时间有可能增大
【答案】B
【解析】
【详解】试题分析:匀减速运动说明加速度不变,故A错误;当加速度方向与运动方向相反时,物体做减速运动,故B正确;物体的运动方向不变,即物体的速度方向不变,物体运动的位移随时间增大,故C错误;根据匀减速直线运动的定义,速度随时间均匀减小,故D错误.故选B.
考点:匀变速直线运动
2. 在真空中,将苹果和羽毛同时从同一高度由静止释放,下列频闪照片中符合事实的是( )
A. B. C. D.
【答案】C
【解析】
【详解】在真空中,将苹果和羽毛同时从同一高度由静止释放,二者都做自由落体运动,在相同时间内下落高度相同,所以每次频闪时的位置相同,并且每两次频闪间隔内的位移逐渐增大。
故选C。
3. 纯电动汽车不排放污染空气有害气体,具有较好的发展前景.某辆电动汽车以20 m/s的速度做匀速直线运动,制动后能在2 m内停下来,如果该汽车以40 m/s的速度行驶,则它的制动距离应该是( )
A. 2 mB. 4 m
C. 8 mD. 16 m
【答案】C
【解析】
【详解】根据速度位移公式得,汽车制动的加速度大小为: ;当汽车速度为40m/s时,紧急制动的距离为: ,故C正确,ABD错误.故选C.
4. 从静止开始做匀加速直线运动的物体,在第1s内、第2 s内、第3 s内的平均速度之比为( )
A. B. C. D.
【答案】C
【解析】
【详解】匀变速直线运动中,平均速度等于中间时刻的瞬时速度;故第1s内、第2s内、第3s内的平均速度分别等于0.5s、1.5s、2.5s时刻的瞬时速度;物体从静止开始做匀加速直线运动,根据速度时间关系公式,有:第1s内、第2s内、第3s内的平均速度之比为
故选C。
5. 车站上的一名工作人员站在站台上靠近火车第一节车厢的车头旁。火车从静止开始做匀加速直线运动时,测得第一节车厢经过该工作人员的身边需要3s,则该工作人员在9s内能看到从他身边经过的车厢数(不计车厢间隙)为( )
A. 3节B. 6节
C. 9节D. 12节
【答案】C
【解析】
【详解】第一节车厢的长度为:
则9s内经过的列车的长度为:
由于是的3倍,则是的9倍,故C正确,ABD错误;
故选C。
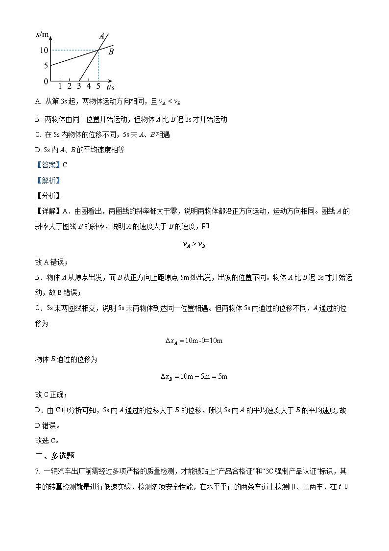
6. 物体A、B运动的图像如图所示,由图可知( )
A. 从第3s起,两物体运动方向相同,且
B. 两物体由同一位置开始运动,但物体A比B迟3s才开始运动
C. 在5s内物体的位移不同,5s末A、B相遇
D. 5s内A、B的平均速度相等
【答案】C
【解析】
【分析】
【详解】A.由图看出,两图线的斜率都大于零,说明两物体都沿正方向运动,运动方向相同。图线A的斜率大于图线B的斜率,说明A的速度大于B的速度,即
故A错误;
B.物体A从原点出发,而B从正方向上距原点5m处出发,出发的位置不同。物体A比B迟3s才开始运动,故B错误;
C.5s末两图线相交,说明5s末两物体到达同一位置相遇。但两物体5s内通过的位移不同,A通过的位移为
物体B通过的位移为
故C正确;
D.由C中分析可知,5s内A通过的位移大于B的位移,所以5s内A的平均速度大于B的平均速度,故D错误。
故选C。
二、多选题
7. 一辆汽车出厂前需经过多项严格的质量检测,才能被贴上“产品合格证”和“3C强制产品认证”标识,其中的转翼检测就是进行低速实验,检测多项安全性能,在水平平行的两条车道上检测甲、乙两车,在t=0时刻,甲、乙两车并排,两车的速度—时间关系图像如图所示,则( )
A. 乙车的启动加速度大小是制动加速度的2倍
B. 在t=2s时,乙车改变运动方向
C. 0~7s内,甲、乙两车相遇两次
D. 在t=1s时乙车追上甲车,在t=4s时甲车追上乙车
【答案】AC
【解析】
【分析】
【详解】A.由图可知,乙车启动加速度大小为
制动加速度大小为
则可知乙车的启动加速度大小是制动加速度的2倍,故A正确;
B.在t=2s时,乙车运动方向没有改变,是加速度改变方向,故B错误;
C.v-t图像中图线与t轴所围图形面积为位移,由图可知在0~7s内,两车在2s和6s相遇两次,故C正确;
D.在t=1s和t=4s时两次速度相等, t=1s时甲车在前,t=4s时乙车在前,但并没有追上,即没有相遇,故D错误。
故选AC。
8. 汽车在平直公路上做初速度为零的匀加速直线运动,途中用了时间经过A、B两根电线杆,已知A、B间的距离为,车经过B时的速度为,则( )
A. 车从出发到B杆所用时间为
B. 车的加速度为
C. 经过A杆时的速度为
D. 出发点到A杆的距离为
【答案】AD
【解析】
详解】C.据位移公式
解得
故C错误;
B.车的加速度为
故B错误;
A.车从出发到B杆所用时间
故A正确;
D.出发点到A杆的距离为
故D正确。
故选AD。
9. 将一个小球竖直向上抛出, 碰到高处的天花板后反弹,并竖直向下运动回到抛出点,若反弹的速度大小是碰撞前速度大小的0. 65倍,小球上升的时间为1 s, 下落的时间为1.2 s,重力加速度取,不计空气阻力和小球与天花板的碰撞时间,则下列说法正确的是
A. 小球与天花板碰撞前的速度大小为
B. 小球与天花板碰撞前的速度大小为
C. 抛出点到天花板的高度为
D. 抛出点到天花板的高度为
【答案】AC
【解析】
【详解】AB.由题意可知,
解得,故A正确,B错误;
CD.抛出点到天花板的高度为
故C正确,D错误.
10. 如图所示是某质点做直线运动的v-t图象,由图可知这个质点的运动情况是( )
A. 前5s做的是匀速运动
B. 5~15s内做匀加速运动,加速度为1m/s2
C. 15~20s内做匀减速运动,加速度为-3.2m/s2
D 质点15s末离出发点最远,20s末回到出发点
【答案】AC
【解析】
【分析】
【详解】A.由图象可知,前5s做是匀速运动,A正确;
B.5~15s内做匀加速运动,加速度
B错误:
C.15~20s做匀减速运动,其加速度
C正确;
D.质点在20s末离出发点最远,质点一直做的是方向不变的直线运动,D错误。
故选AC
三、实验题
11. 如图甲是“研究匀变速直线运动”实验中获得的一条纸带,O、A、B、C、D、E为纸带上六个计数点,加速度大小用a表示。
(1)O、D间的距离为________cm。
(2)图乙是根据实验数据绘出的图象(x为除O外的计数点至O点的距离,Δt为打下除O外的计数点与打下O点的时间差),图线的斜率表示________,加速度大小为________m/s2(保留三位有效数字)。
【答案】 ①. 1.20 ②. ③. 0.144
【解析】
【详解】(1)[1]刻度尺读数时要估读到最小刻度的下一位,故O、D间的距离为1.20cm。
(2)[2][3]由公式
知图线的斜率表示,即加速度的二分之一,解得
a=0.144m/s2
12. 如图所示装置可以用来研究小车的匀变速直线运动。带有定滑轮的长木板放置在桌面上,重物通过跨过定滑轮的细线拉着小车向左加速运动,定滑轮与小车间的细线与长木板平行,打点计时器打下的纸带记录下小车的运动信息。
(1)下面说法正确的是_________;
A.长木板必须水平放置
B.小车的质量必须远大于重物的质量
C.需要平衡小车与长木板间的摩擦力
D.应该先接通打点计时器的电源,然后再释放小车
(2)实验时将打点计时器接到频率为50Hz的交流电源上,选取一条点迹清晰的纸带,在纸带上每隔四个点取一个计数点,测出相邻计数点间的距离如图所示,其中x1=5.09cm,x2=7.10cm,x3=9.10cm,x4=11.10cm,x5=13.09cm,x6=15.10cm,则打第4个计数点时小车的速度v4=___m/s,小车的加速度a= __________m/s2(结果均保留两位有效数字)。
【答案】 ①. D ②. 1.2 ③. 2.0
【解析】
【详解】(1)[1]只要小车做匀加速运动即可,因此,A、B、C选项是没有必要的,实验时需要先接通电源,再释放小车,以确保纸带上能够记录下较多的运动信息,故D正确,ABC错误。
(2)[2]交流电的频率为f=50Hz,相邻两计数点间的时间间隔
T=0.1s
根据推论可得打第4个计数点时小车的速度
[3]由逐差法
△x=aT2
可求得小车加速度为
代人数据可得
a=2.0m/s2
四、解答题
13. 某运动员做跳伞训练,他从悬停在空中的直升飞机上由静止落下,如图所示,经过8s后打开降落伞,运动员做匀减速直线运动再经过16s后刚好到达地面且速度恰好为零.忽略打开降落伞前的空气阻力和打开降落伞的时间,取重力加速g=10m/s2.求:
(1)打开降落伞时运动员的速度大小;
(2)打开降落伞后运动员的加速度大小.
【答案】(1)80m/s;(2)5m/s2
【解析】
【详解】(1)打开降落伞前,人和伞做自由落体运动,由速度公式得:
v=gt
解得:
(2)打开降落伞后,人和伞一起做匀减速直线运动,由加速度的定义得
解得:
14. 一辆值勤的警车停在公路边,当警员发现从他旁边以的速度匀速行驶的货车有违章行为时,警车立即发动起来,以加速度做匀加速运动。试问:在警车追上货车之前,什么时候两车距离最大?两车间的最大距离是多少?
【答案】4s;16m
【解析】
【详解】根据追及相遇问题的临界条件“共速”,当警车速度等于货车速度时,两车有最大距离,由匀变速直线运动速度公式得
此时两车的距离最大,最大距离为
15. 某人驾驶汽车在平直公路上以72 km/h的速度匀速行驶,某时刻看到前方路上有障碍物,立即进行刹车,从看到障碍物到刹车做匀减速运动停下,位移随速度变化的关系如图所示,图象由一段平行于x轴的直线与一段曲线组成.求:
(1)该人刹车的反应时间;
(2)刹车的加速度大小及刹车的时间.
【答案】(1)0.6s(2) ,
【解析】
【详解】(1)汽车在反应时间内做匀速直线运动,由图可知,
反应时间内的位移,速度
反应时间
(2)开始刹车时,速度v=72km/h=20m/s,刹车过程的位移x2=(37-12)m=25m,
由
求得
刹车的时间
【点睛】能读懂位移速度图象,由图象能知道汽车刹车时匀速运动的位移和减速运动的位移是正确解题的关键.
16. 出租车上安装有速度表,计价器里安装有里程表和时间表,出租车载客后,从高速公路入口处驶入高速公路。并从时分秒开始做初速度为零的匀加速直线运动,经过时,速度表显示,求:
(1)求出租车的加速度的大小;
(2)这时出租车离出发点的距离;
(3)出租车继续做匀加速直线运动,当速度表显示时,出租车开始做匀速直线运动,若时间表显示时分秒,此时计价器里程表示数应为多少?(出租车启动时,里程表示数为零)
【答案】(1);(2);(3)
【解析】
【详解】(1),由速度公式可得,故
(2)由位移时间公式得
(3),由速度位移关系可得,汽车达到最大速度经过的位移为
这时汽车从静止载客开始,已经经历的时间,可根据位移公式
这时出租车时间表应显示时分秒。出租车继续匀速运动,它匀速运动时间应为,通过位移
所以时(分)秒时,计价器里程表应显示
相关试卷
这是一份2023届湖南省常德市桃源县高三上学期第一次月考物理试卷(PDF版),共10页。
这是一份2022-2023学年湖南省常德市汉寿县第一中学高二下学期第七次段考物理试题 (解析版),共21页。试卷主要包含了选择题,非选择题等内容,欢迎下载使用。
这是一份2022-2023学年湖南省常德市汉寿县第一中学高一下学期第二次段考物理试题含解析,共16页。试卷主要包含了单选题,多选题,实验题,解答题等内容,欢迎下载使用。

