初中物理人教版八年级下册9.1 压强教案配套ppt课件
展开1.理解液体内部压强的特点
2.会用P=ρgh进行简单的计算(重点)
4.了解生活、生产中形形色色的连通器
国际单位:帕斯卡(帕)符号为Pa
固体对支持面有压力,有压强
液体对支撑它的容器底有压力吗?有压强吗?
水对容器底部有压强吗?
水对容器侧壁有压强吗?
原因:液体受重力,对支撑他的容器底部有压力有压强
原因:液体具有流动性,因而对阻碍它散开的容器侧壁有压强
液体内部处处有压强,那么有什么规律呢?请试着设计实验来探究其中的规律。
实验时,用U形管中液面高度差来显示(或测量)液体压强的大小
【视频欣赏】学习使用压强计
同种液体内部同一深度,向各个方向的压强都相等。
液体内部压强的大小与哪些因素有关?
深度不同,薄膜形变程度不同
密度不同,薄膜形变程度不同
如何探究液体内部压强与液体深度和密度的关系
实验探究一液体内部压强的大小与深度的关系?
改变探头到液面的距离或往烧杯中加水
结论:液体密度相同时,深度越大,液体压强越大。
实验探究二液体内部压强的大小与密度的关系?
用刻度尺取探头在液面下的深度相同
结论:液体深度相同时,液体深度越大,液体压强越大。
1.液体对容器底部和侧壁都有压强
2.液体内部向各个方向都有压强,同一深度,液体向各个方向的压强都相等
3.同种液体,深度越大,压强越大
4.不同液体,深度相同时,液体密度越大,压强越大
由此可知,液体下深度为h 处液体的压强为
1、液体压强与液体的 和 有关,可以用公式 来计算
2、液体某一点的 是指该点到 的竖直距离,并不是到容器底的距离。
自由液面:指容器中跟空气接触的液面。
3、如图所示,容器内装有h=20cm高的水,h1=12cm,求:(1)容器底部受到的压强(2)A点的压强(g=10N/kg)
解:由题意确定容器底的深度为h=20cm=0.2m A点的深度为hA=20cm-12cm=8cm=0.08m
4、液体内部压强的大小由 和 来决定,如图所示盛水的容器内有a、b、c三点,在这三点液体压强分别为pa、pb、pc,三者相比较,最大的是 。
你知道压强在生活中有哪些应用?
帕斯卡在1648年表演了一个著名的实验:他用一个密闭的装满水的桶,在桶盖上插入一根细长的管子,从楼房的阳台上向细管子里灌水。结果只用了几杯水,就把桶压裂了,桶里的水就从裂缝中流了出来。
原来由于细管子的容积较小,几杯水灌进去,其深度h是很大了,能对水桶产生很大的压强。这个很大的压强就在各个方向产生很大的压力,把桶压裂了。
拦河大坝都要修成上窄下宽的形状,你知道是为什么吗?
液体深度越深,压强越大所以,大坝底部得做得宽大结实才能抵御强大的水压。
1.关于液体内部压强的规律,下列说法错误的是( )A.液体内部压强随深度的增加而增大B.液体内部压强与液体的密度和液体多少有关C.帕斯卡做的裂桶实验是采用增加液体的深度来增大压强的D.在液体内部向各个方向都有压强,在同一深度,向各个方向的压强大小相同
2.关于公式P= 和p=pgh的适用范围:①P= 只适用于柱形液体压强求解。②P= 适用于固体和液体的压强求解,P=ρgh只适用于液体。③关于液体的压强求解,P= 与P=ρgh均适用,但由于ρ和h容易直接测得,通常运用P=ρgh求解。以上三种说法中正确的是( )A.①、③ B.③ C.①、②、③ D.②
3.如图所示,两支试管装有同样的液体,甲试管竖直放置,乙试管倾斜放置,两管的液面相平,则两管中的液体对试管底部的压强的大小关系是( )A.P甲>P乙B.P甲<P乙C.P甲=P乙D.无法确定
因为带鱼一般生活在海底较深处,液体压强很大,被捕捞上岸后,身体内脏会因为外界压强突然减小二造成压强不平衡从而膨胀破裂,导致死亡。
带鱼生活在深海中。为什么我们在鱼市上看不到活带鱼?
例题:有人说,“设想你在7 km深的蛟龙号潜水器中把一只脚伸到外面的水里,海水对你脚背压力的大小相当于1500个人所受的重力!”海水压力真有这么大吗?请通过估算加以说明。
则7 km深处海水的压强为:
一个成年人的质量约为60 kg,所受重力
假设脚背所受压力的大小相当于n个成年人所受重力
1.上端开口、下端连通的容器叫做连通器。
2.连通器的特点:连通器里装同种液体,当液体不流动时,连通器各部分中的液面总是相平的。
假设容器底部有一竖直膜片分析图中p1与p2的大小。
如果p1、p2大小不相等,会发生什么现象?
右侧液面下降,最后当液体静止时,两侧液面相平。
在使用时保证管内始终有水,从而阻隔外部臭气进入
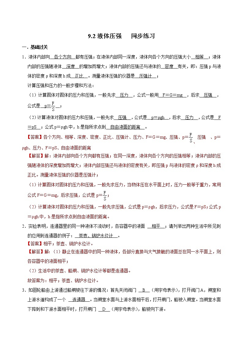
船闸:利用了连通器的原理来工作的。
例题:如图轮船由下游经过船闸驶往上游。船进入闸室后,先关闭阀门B,再打开 (填“阀门A”或“阀门C”),使闸室和上游构成 ,当闸室中水位与上游水位相平时,船才可以驶入上游。船从下游到上游,船底受到水的压强 (填“变大”“变小”或“不变”)。
1.如图所示,置于桌面上甲、乙两容器重力相等,底面积相等,注入等质量同种液体,则液体对容器底部的压强P甲 P乙,液体对容器底的压力F甲 F乙;容器对桌面的压强P′甲 p′乙,容器对桌面的压力F′甲 F′乙。
2.如图,盛有水的杯子静止在水平桌面上。杯子重1N,高9cm底面积为0.003m2;杯内水重2N,水深6cm,水的密度为1.0×103kg/m3,g取10N/kg。求:①水对杯底的压强;②水对杯底的压力;③水杯对桌面的压力。
解:(1)水对杯底的压强:P=ρ水gh=1.0×103kg/m3×10N/kg×0.06m=600Pa (2)由P= 可知,水对杯底的压力:F=PS=600Pa×0.003m2=1.8N; (3)水杯对桌面的压力:F′=G总=1N+2N=3N;答:①水对杯底的压强为600Pa;②水对杯底的压力为1.8N;③水杯对桌面的压力为3N;④水杯对桌面的压强为1000Pa。
初中物理教科版八年级下册第九章 压强1 压强教案配套课件ppt: 这是一份初中物理教科版八年级下册<a href="/wl/tb_c57349_t3/?tag_id=26" target="_blank">第九章 压强1 压强教案配套课件ppt</a>,共11页。PPT课件主要包含了液体的压强,液体压强的特点,深度越深压强越大,pρgh,脚背受的压力等内容,欢迎下载使用。
人教版八年级下册9.1 压强精品教学课件ppt: 这是一份人教版八年级下册<a href="/wl/tb_c77653_t3/?tag_id=26" target="_blank">9.1 压强精品教学课件ppt</a>,共26页。PPT课件主要包含了液体压强的特点,液体压强的大小,连通器,课堂练习等内容,欢迎下载使用。
物理八年级下册第九章 压强1 压强优质ppt课件: 这是一份物理八年级下册第九章 压强1 压强优质ppt课件,共26页。PPT课件主要包含了液体的压强,液体压强的特点,深度越深压强越大,pρgh,脚背受的压力,液体内部有压强,产生高度差,一样大等内容,欢迎下载使用。

