


四川省自贡市2021-2022学年高一地理上学期期末考试试题(Word版附解析)
展开
这是一份四川省自贡市2021-2022学年高一地理上学期期末考试试题(Word版附解析),共16页。
第Ⅰ卷(选择题共60分)
注意事项:必须使用2B铅笔将答案标号填涂在答题卡上对应题目标号的位置上。如需改动,用橡皮擦干净后,再选涂其他答案标号。
本卷共30个小题。每小题2分,共60分。在每小题给出的四个选项中,只有一项是最符合题目要求的。
北京时间2021年5月15日7时18分,我国“天问一号”探测器成功着陆火星,同时,“天问一号”轨道器在轨平稳绕火星飞行,标志我国太空科学探索取得了重大突破。据此完成下面小题。
1. “天问一号”轨道器绕火星飞行形成的天体系统不属于( )
A. 总星系B. 银河系C. 太阳系D. 地月系
2. “天问一号”着陆火星时,太阳直射点位于( )
A. 北半球,并向南移动B. 南半球,并向北移动
C. 南半球,并向南移动D. 北半球,并向北移动
3. “天问一号”着陆时,在伦敦的华人观看直播的当地时间是( )
A. 14日23:18B. 15日23:18
C. 14日11:18D. 15日11:18
【答案】1. D 2. D 3. A
【解析】
【1题详解】
“天问一号”轨道器绕火星飞行,可以形成火卫系,火星与“天问一号”轨道器位于太阳系、银河系及总星系内,地月系是由地球和地球的卫星月球所组成的,“天问一号”轨道器并不在其内,不属于地月系,D选项符合题意,排除其他选项。故选D。
【2题详解】
“天问一号”轨道器着陆火星时的时间为北京时间2021年5月15日,此时位于春分日至夏至日期间,太阳直射点位于北半球, B、C选项错误。春分日至夏至期间,太阳直射点不断北移,直至夏至日移动到北回归线,D选项正确,A选项错误。故选D。
【3题详解】
伦敦所在的时区为中时区,北京时间为东八区,时间相差8小时,由于中时区位于东八区西侧,故用北京时间求中时区时间应用减法,即5月15日7时18分减8小时,此时伦敦所在的时间应为14日23:18,A选项正确,排除其他选项。故选A。
【点睛】太阳直射点,在南北回归线之间往复移动,移动周期为一个回归年(365日5时48分46秒)。太阳直射点的移动,移动规律为:①春分-夏至-秋分(夏半年):太阳直射北半球,北半球昼长夜短,并且纬度越高,昼长越长,北极点附近出现极昼;②秋分-冬至-春分(冬半年):太阳直射南半球,北半球昼短夜长,并且纬度越低,昼长越长,北极点附近出现极夜。
近年来,国家不断加大青藏地区太阳能应用的投资。据此完成下面小题。
4. 西藏地区太阳能丰富的主要原因是( )
A. 晴天多,气温较高B. 空气稀薄,对太阳辐射削弱小
C. 海拔高,日地距离近D. 纬度较低,太阳高度角较大
5. 青藏地区除太阳能外,其它能源也很丰富。下列选项中与太阳辐射无关的是( )
A. 柴达木盆地的天然气B. 藏南谷地的地热C. 青藏地区北部的风能D. 雅鲁藏布江的水能
【答案】4. B 5. B
【解析】
【分析】
【4题详解】
西藏地区位于青藏高原,海拔高,空气稀薄,水汽少,晴天多,大气对太阳辐射的削弱作用强,到达地面的太阳辐射强,B符合题意;西藏地区晴天多,但因海拔高,气温较低,A错误;西藏地区虽然海拔高,但相对于日地平均距离1.5亿千米来说,日地距离近可以忽略不计,对太阳能影响极小,排除C;西藏地区纬度较低,太阳高度角较大,也是太阳能丰富的原因,但由于我国比西藏地区纬度更低的地方太阳辐射并不强,因此纬度较低和太阳高度角较大不是西藏地区太阳能丰富的主要原因,排除D。故选B。
【5题详解】
柴达木盆地的天然气是地质时期生物能固定的太阳能转化而来,与太阳辐射密切相关,A不符合题意;藏南谷地的地热的能量来源于地球内部,与太阳辐射无关,B符合题意;青藏地区北部的风能和雅鲁藏布江的水能来源于大气运动和水循环,而大气运动和水循环的主要能源来自于太阳辐射,因此这些能源与太阳辐射密切相关,CD不符合题意。故选B。
【点睛】影响地表太阳辐射量的因素:纬度和季节因素(正午太阳高度和昼长)、大气透明度、天气与气候、地势高低、污染程度等差异。
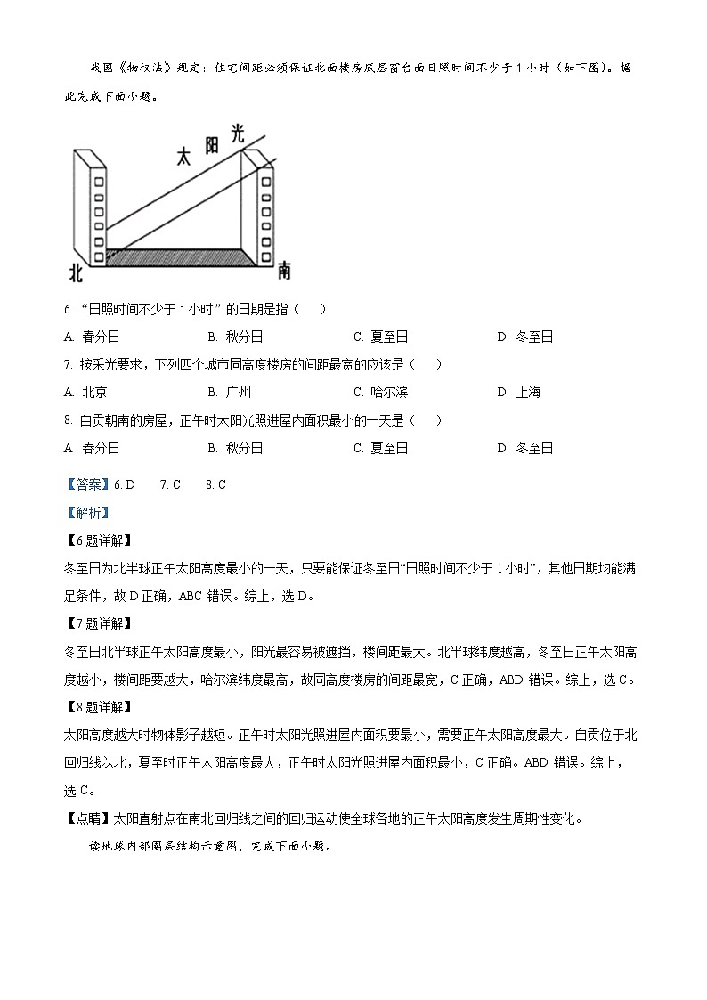
我国《物权法》规定:住宅间距必须保证北面楼房底层窗台面日照时间不少于1小时(如下图)。据此完成下面小题。
6. “日照时间不少于1小时”的日期是指( )
A. 春分日B. 秋分日C. 夏至日D. 冬至日
7. 按采光要求,下列四个城市同高度楼房的间距最宽的应该是( )
A. 北京B. 广州C. 哈尔滨D. 上海
8. 自贡朝南的房屋,正午时太阳光照进屋内面积最小的一天是( )
A 春分日B. 秋分日C. 夏至日D. 冬至日
【答案】6. D 7. C 8. C
【解析】
【6题详解】
冬至日为北半球正午太阳高度最小的一天,只要能保证冬至日“日照时间不少于1小时”,其他日期均能满足条件,故D正确,ABC错误。综上,选D。
【7题详解】
冬至日北半球正午太阳高度最小,阳光最容易被遮挡,楼间距最大。北半球纬度越高,冬至日正午太阳高度越小,楼间距要越大,哈尔滨纬度最高,故同高度楼房的间距最宽,C正确,ABD错误。综上,选C。
【8题详解】
太阳高度越大时物体影子越短。正午时太阳光照进屋内面积要最小,需要正午太阳高度最大。自贡位于北回归线以北,夏至时正午太阳高度最大,正午时太阳光照进屋内面积最小,C正确。ABD错误。综上,选C。
【点睛】太阳直射点在南北回归线之间的回归运动使全球各地的正午太阳高度发生周期性变化。
读地球内部圈层结构示意图,完成下面小题。
9. 从火山口喷发出的岩浆一般来源于( )
A. ①层B. ②层C. ③层D. ④层
10. 下列有关地球圈层的叙述正确的是( )
A. ①圈层平均厚度陆地大于海洋B. ②圈层的横波不能通过
C. ③圈层属于岩石圈的一部分D. ④圈层物质状态可能为液态
【答案】9. B 10. A
【解析】
【分析】
【9题详解】
考察地球内部圈层结构。图中①层为地壳、②层为地幔、③层是外核、④层是内核,从火山口喷发出的岩浆一般来源于地幔,B正确,A、C、D错误。
【10题详解】
考察地球内部圈层结构。图中①圈层是地壳,平均厚度陆地大于海洋;②圈层是地幔,横波能通过;③圈层是外核,不属于岩石圈;④圈层是内核,内核物质状态为固态,主要由铁、镍等金属元素构成。故A正确,B、C、D错误。
【点睛】本题主要考查地球内部圈层结构。
下图为太阳辐射、地面辐射和大气辐射关系示意图,读图完成下面小题。
11. 对流层大气热量主要直接来源于
A. ①B. ②C. ③D. ④
12. 深秋时节,用烟熏防御霜冻,主要是因为烟雾可增强
A. ①B. ②C. ③D. ④
【答案】11. C 12. B
【解析】
【分析】该题考查对流层大气的热力作用。
【11题详解】
对流层主要靠水汽和二氧化碳吸收红外线来升温,而地面辐射的成分为红外线。所以,地面是对流层大气的直接热源,图中的③表示地面辐射。所以选C。
【12题详解】
烟雾中的颗粒和二氧化碳会使得大气逆辐射增强,从而对地面起到保温作用,图中的②表示大气逆辐射。所以选B。
11月29日北京迎来2019年冬季首场降雪。这是自1961年以来,首次出现“准点”初雪。雪后的北京被朋友圈刷屏。下图为北京市多年来冬季初雪日数据图。据此完成下面小题。
13. 2019年北京“准点”初雪与( )
A. 多年平均初雪日期吻合B. 多年平均降雪量吻合
C. 小雪节气出现日期吻合D. 天气预报时间吻合
14. 据图可以看出北京降雪的特点( )
A. 初雪日期多接近大雪节气B. 大体是2月雪量最大
C. 初雪提前的年份多于迟到D. 初雪日期年际变率大
【答案】13. A 14. D
【解析】
【13题详解】
从材料中可知2019年北京冬季首场降雪时间为11月29日,而北京多年平均初雪日为11月29日,“准点”即两个日期相吻合,A选项正确。“准点”是与多年平均初雪日期相吻合,并不是多年平均降雪量、小雪节气吻合,B、C选项错误。所谓“准点”初雪是指2019年的初雪日期与多年平均初雪日期吻合,并非与天气预报预报时间吻合,排除D选项。故选A。
【14题详解】
从图中可以看到,北京多年初雪日期年际概率非常大,部分年份初雪日期晚,部分年份初雪日期早,其初雪日期变率较大,其多年平均初雪日期接近小雪、大雪日期,但图表中具体初雪日期时间跨度非常大,无法精确到具体某个节气, D选项正确, A选项错误。本题是初雪日期并非降雪量,B选项错误。从图中来看初雪日期提前的有1987年、2012年、2015年和2016年,初雪迟到的日期有1983年、2010年、2011年、2013年、2014年、2017年和2018年,从图中数据来看,初雪日期迟到的多于提前的,C选项错误。故选D。
【点睛】并不是所有的雪都算“初雪”。要想成为初雪,需要满足下面三个条件之一:全市10个以上站点观测到降雪;城区5个站点均观测到降雪;城区至少3个站点观测到降雪,且至少1个站降雪量≥0.1mm。其中,北京全市共有20个国家级气象站,城区有观象台、朝阳、海淀、丰田、石景山5个站点。
读下表(我国某地气象站某月18—21日气象观测部分记录),完成下列各题。
15. 此期间过境的天气系统是下图中的
A. B.
C. D.
16. 该天气系统可能造成
A. 长江中下游地区的梅雨天气B. 华北地区春季的沙尘暴天气
C. 东南沿海的台风天气D. 长江中下游地区的伏旱天气
【答案】15. A 16. B
【解析】
【15题详解】
此期间气温不断下降,气压不断上升,出现阴雨天气,为冷锋,图中A为冷锋,A正确;B为暖锋、C为气旋、D为反气旋。
【16题详解】
此期间气温不断下降,气压不断上升,出现阴雨天气,为冷锋,会造成华北地区春季的沙尘暴天气,B正确;长江中下游地区的梅雨天气是受准静止锋影响,东南沿海的台风天气是受热带气旋影响,长江中下游地区的伏旱天气是受高压反气旋控制。
【点睛】
在等压线分布图中,等压线闭合起来的地区,如果中心气压高于四周,就称为高气压;中心气压低于四周,则称为低气压。从高气压延伸出来的狭长区域,叫高压脊;从低气压延伸出来的狭长区域,叫低压槽;低压槽常形成锋面,低压中心左侧的锋面为冷锋,右侧的为暖锋。冷锋过镜时常会形成大风、降温、雨雪天气;暖锋过镜时常出现连续性降水或雾;高压控制下多晴天,低压控制下多阴雨天。
由于城市人口集中,工业发达,释放了大量的人为热量,导致城市气温高于郊区,从而引起城市和郊区之间的局地热力环流,称之为城市风。读城市风示意图,完成下面小题。
17. 市区和郊区相比,市区近地面( )
A. 气温高,气压高B. 气温高,气压低C. 气温低,气压低D. 气温低,气压高
18. 若在图中规划布局某化工厂,为了减少城市风对市区的污染,应选择在( )
A. 甲地B. 乙地C. 丙地D. 丁地
【答案】17. B 18. C
【解析】
【分析】
【17题详解】
由材料可知,市区气温高于郊区。气温高,空气膨胀上升,近地面形成低压;郊区气温较低,气压较高,近地面形成高压,所以市区和郊区相比,近地面气温高,气压低,ACD错误,选项B正确。故选B。
【18题详解】
城市和郊区之间形成小型热力环流,风向由郊区吹向城市,甲、乙、丁三地在热力环流内,丙在环流圈外;化工厂大气污染严重,如果布局在图中甲、乙、丁处,大气污染物会随风吹向市区,对市区造成污染,ABD错误;而丙地可以减少城市风对市区的污染,C正确。故选C。
【点睛】城市热岛效应是指城市因大量的人工发热、建筑物和道路等高蓄热体及绿地减少等因素,造成城市“高温化”。在近地面温度图上,郊区气温变化很小,而城区则是一个高温区,就象突出海面的岛屿,由于这种岛屿代表高温的城市区域,所以就被形象地称为城市热岛。形成城市热岛效应的主要因素有城市下垫面、人工热源、水气影响、空气污染、绿地减少、人口迁徙等多方面的因素。
下图为“世界洋流局部分布图”,读图完成下面小题。
19. 图中洋流模式图显示( )
A. 北半球中高纬度环流呈顺时针流动
B. 南半球中低纬度环流呈逆时针流动
C. 中高纬度大洋西岸为暖流
D. 中低纬度大陆东岸为寒流
20. 关于洋流对地理环境的影响,说法正确的是( )
A. 洋流①对亚洲东部降温减湿作用明显
B. ⑤附近大渔场主要是上升流导致的
C. 洋流⑥是由西南季风形成的
D. 日本核废水通过洋流②影响美国东海岸
【答案】19. B 20. B
【解析】
【19题详解】
由图可知,北半球中高纬度环流呈逆时针流动,A错误;南半球中低纬度环流呈逆时针流动,B正确;中高纬度大洋西岸为寒流,C错误;中低纬度大陆东岸为暖流,D错误。故选B。
【20题详解】
洋流①为日本暖流,对亚洲东部的增温增湿作用明显,A错误;⑤为秘鲁寒流,为典型的上升补偿流,冷水上泛,带来丰富的营养物质,形成著名的秘鲁渔场,B正确;洋流⑥是西风漂流,为盛行西风吹拂下形成,C错误;日本核废水通过洋流②影响美国西海岸,D错误。故选B。
【点睛】洋流地理环境影响:
气候:暖流增温增湿(摩尔曼斯克港),寒流降温减湿。
海洋生物:寒暖流交汇,营养物质丰富(北海道、北海、纽芬兰渔场);上升补偿流,冷水上泛,营养物质丰富(秘鲁渔场)。
海洋航行:顺洋流行驶航行速度快。
天气状况:低纬寒流流经多雾,高纬暖流流经多雾。
海洋污染:加快净化速度,扩大污染范围。
下图为我国的长江入海口的海水盐度分布图,乙为该河流入海口的岛屿。据此完成下面小题。
21. 图示海水盐度的分布,可以描述为( )
①自河口向外海递增②自西向东递增
③自河口向外海递减④自东向西递减
A. ①②B. ③④C. ①④D. ②③
22. 影响图示海水盐度分布的主要因素是( )
A. 海域轮廓B. 降水C. 河流径流D. 蒸发
23. 乙岛屿形成的主要原因是( )
A. 流水沉积作用B. 流水侵蚀作用C. 风力沉积作用D. 风力侵蚀作用
【答案】21 A 22. C 23. A
【解析】
【分析】
【21题详解】
读图可知,图示区域的海水盐度是自河口向外是递增的,也是自西向东递增的,①、②正确,③、④错误,A正确。BCD错误。故选A。
【22题详解】
读图可知,图示河口为长江的入海口,淡水河流的注入导致河口附近的海水的盐度是比较低的,距离河口较远的区域的海水的含盐度是比较高的,因此可知影响图示海水盐度分布的主要因素是河流径流,C正确。ABD错误。故选C。
【23题详解】
乙岛是崇明岛,是流水沉积作用形成的,A正确。BCD错误。故选A。
【点睛】海水盐度受纬度、洋流、入海径流等的影响。距离入海口近,盐度低。
马耳他是位于地中海中部的岛国,下图1为马耳他简图,和其著名景点“蓝窗”景观图(图2)。据此完成下面小题。
24. 下列关于“蓝窗”形成过程中所受的地质作用,排序正确的是( )
A. 海水侵蚀、沉积作用、地壳抬升B. 地壳抬升、沉积作用、海水侵蚀
C. 沉积作用、地壳抬升、海水侵蚀D. 地壳抬升、海水侵蚀、沉积作用
25. 一年中,“蓝窗”受外力破坏最强的季节是( )
A. 春季B. 夏季
C. 秋季D. 冬季
【答案】24. C 25. D
【解析】
【分析】
【24题详解】
马耳他是地中海中部岛国,“蓝窗”所在的戈佐岛上多石灰岩低丘,石灰岩属于沉积岩,故景点“蓝窗”基岩石灰岩形成的地质作用为沉积作用,“低丘”说明地壳抬升,石灰岩出露。由图2可知,石灰岩受海浪侵蚀作用明显。故“蓝窗”形成过程中最先受到的地质作用为沉积作用,再经地壳抬升出露海平面,后受到海水侵蚀。故选C。
【25题详解】
结合材料和上题分析,“蓝窗”坍塌最可能受到的外力作用是海水侵蚀。“蓝窗”是位于地中海中部的景点,该地区气候属于地中海气候,夏季受副热带高压带控制,盛行下沉气流,炎热干燥,海浪较小。冬季受盛行西风的影响,海浪较大,海水侵蚀作用较强,因此冬季破坏最强。春秋季海浪侵蚀无冬季明显。故选D。
【点睛】不同外力作用的空间分布规律及相应的地貌:(1)干旱、半干旱地区以风力作用为主,多风力侵蚀地貌和风力堆积地貌。(2)湿润、半湿润地区流水作用显著,多流水侵蚀地貌和流水沉积地貌。(3)高山地区多冰川作用,多角峰、冰斗、“U”型谷、冰碛丘陵等地貌。(4)沿海地区多海浪作用,常见海蚀柱、海蚀崖和沙滩等地貌。
下图为四幅山地垂直带谱图,读图完成下面小题。
26. 图中位于北半球的有( )
A. ①②B. ②③C. ①④D. ③④
27. 图中可反映我国秦岭的是( )
A. ①B. ②C. ③D. ④
【答案】26. C 27. A
【解析】
【26题详解】
北半球南坡为阳坡,热量条件较好,同一自然带可比北坡分布到更高海拔,图中①④南坡同一自然带分布海拔更高,为北半球,②③为南半球。故C正确,ABD错误。综上,选C。
【27题详解】
秦岭为我国亚热带季风气候和温带季风气候分界线,南坡基带为常绿阔叶林,北坡为温带落叶阔叶林,这和①吻合,A正确,BCD错误。综上,选A。
【点睛】基于海拔变化导致的水热组合的变化,出现山地垂直地域分异。
古诗云:“才从塞北踏冰雪,又向江南看杏花。”据此回答下面小题。
28. 从地理学角度看,从塞北到江南的景观差异属于
A. 从赤道向两极的地域分异B. 从沿海向内陆的地域分异
C. 山地的垂直地域分异D. 从平原到高原的地域分异
29. 从塞北到江南的景观差异,产生的基础主要是
A. 水分B. 光照C. 土壤D. 热量
30. 我国江南季风区,高温多雨,地表发育了红壤,丘陵上长着亚热带常绿阔叶林,水网密布。这种自然特征体现了
A. 地理环境的整体性B. 地理环境的差异性
C. 南方环境的独特性D. 自然景观的差异性
【答案】28. A 29. D 30. A
【解析】
【28题详解】
塞北到江南纬度越来越低,体现了从赤道向两极的地域分异规律。故选A。
【29题详解】
赤道向两极的地域分异规律是以热量为基础的。从景观也可以看出,塞北的冰雪到江南杏花开放,是因为温度不同导致的,即热量因素。故选D。
【30题详解】
根据文字描述,可以判断气候因素导致土壤的发育,特有的红壤孕育了常绿阔叶林,即土壤又影响植被的发育,即自然地理环境中的气候、土壤、植被、水文等是相互影响,相互联系的。这体现了自然地理环境的整体性。故选A。
第Ⅱ卷(非选择题共40分)
本卷4个题(31~34题),共40分,每个要点2分
31. 下图为地球半球光照图(阴影部分表示黑夜),读图完成下列要求。
(1)此图表明北半球的节气为________。
(2)此时太阳直射点的地理坐标是________。
(3)A、B、D三点的自转线速度从大到小的排列顺序为________。
(4)B点的地方时为________时。
(5)这一天,汕头、北京、哈尔滨三个城市中最早打开路灯的是________。
【答案】(1)冬至 (2)23°26′S,90°W
(3)ADB (4)0或者24
(5)哈尔滨
【解析】
【分析】本题以地球半球光照图为试题背景,涉及了地球自转特征、地球公转及地理意义等相关知识,考查学生获取和解读地理信息,描述和阐释地理事物、地理基本原理与规律,论证和探讨地理问题的能力,旨在培养学生的区域认知、综合思维和人地协调观等核心素养。
【小问1详解】
读图可知,地球自转方向是顺时针,因此图为南极俯视图。南极圈及其以南地区出现极昼现象,因此太阳直射南回归线,即此图表明北半球的节气为冬至日。
【小问2详解】
结合上题分析,太阳直射点纬度是南回归线23°26′S。太阳直射点的地方时为12时。读图,昼弧的正中央经线是90°W,其地方时是12时。综上所述,太阳直射点为23°26′S,90°W。
【小问3详解】
地球自转线速度赤道最大,向南北两极递减。读图,A位于赤道,线速度最大。D位于23°26′S,B位于66°34′S,综上所述,A、B、D三点的自转线速度从大到小的排列顺序为ADB。
【小问4详解】
B点位于夜弧的正中央所在经线,地方时为0时或24时。
【小问5详解】
根据上题分析,北半球冬至日北半球昼短夜长,纬度越高,昼越短,日落越早。汕头、北京、哈尔滨三个城市中,纬度最高的城市是哈尔滨,昼最短,日落最早,因此最早打开路灯。
32. 下图为气温曲线和降水柱状图以及理想大陆风向分布模式图,读图完成下列要求。
(1)该风向分布模式为北半球________季。(冬季/夏季)
(2)丙气候类型在风向分布模式图中对应的位置是________。
(3)甲、乙、丙、丁四种气候类型中,全年受西风控制,温和多雨的是________。
(4)C地的气候特点是________,成因是________。
【答案】(1)冬 (2)B
(3)乙 (4) ①. 夏季炎热干燥、冬季温和多雨 ②. 夏季受副高控制、冬季受西风控制
【解析】
【分析】本大题以气温曲线和降水柱状图以及理想大陆风向分布模式图为材料,设置四道小题,涉及季节判读、气候判读等相关内容,考查学生对相关知识的掌握程度。
【小问1详解】
读风向分布模式图可看出,此时北半球大陆东岸吹陆风,说明陆地气压高气温低,此时为冬季。
【小问2详解】
丙气候为温带季风气候,其主要分布在北纬35-55度,图中B处最吻合。
【小问3详解】
受西风控制,温和多雨的为温带海洋性气候,乙图的特征和其吻合。
【小问4详解】
C地为地中海气候,夏季受到副高控制炎热干燥,冬季受西风控制,温和多雨。
33. 下图为某地地形剖面示意图,读图完成下列要求。
(1)图中甲处水循环类型是________。该水循环的最重要的意义是________ 。
(2)目前人类可以通过修建水库、________等措施来改善水资源的时空分布,以更好地满足人们对水资源的需求。
(3)如果A处城市过量开采地下水,可能会对当地环境产生怎样的影响?
【答案】(1) ①. 海陆间循环 ②. 使陆地水不断得到补充,水资源得以再生
(2)跨流域调水 (3)引起地面沉降;引起海水倒灌;形成地下水漏斗区
【解析】
【分析】本大题以水循环为材料设置试题,涉及水循环的类型、水循环的意义、人类活动对水循坏的影响等相关知识点,考查学生获取和解读地理信息、调动和运用地理知识的能力。
【小问1详解】
甲处的水循坏主要发生在海洋与陆地之间,为典型的海陆间水循坏;而海陆间水循坏最重要的意义在于:海洋上蒸发的水汽通过水汽输送环节源源不断的到达陆地的上空,再通过降水环节到达地表,使得陆地上的水体得到补充,水资源得以更新和再生。
【小问2详解】
本小题主要考查人类活动对于水循坏的影响。修建水库可以调节径流量,改善水资源的时间分配;而跨流域调水可以改变水资源的空间分布,缓解水资源短缺地区的缺水问题,以更好地满足人们对水资源的需求。
【小问3详解】
A处城市过量开采地下水,容易形成地下水的漏斗区;引起地面沉降甚至塌陷;A处城市位于沿海平原地区,地势较为低平,过量开采地下水容易导致地下水位下降,海水容易倒灌和入侵,给A处城市带来威胁。
34. 下图是某地地层剖面图,读图完成下列要求。
(1)图中B处地质构造是_。C处谷地形成原因是________。
(2)图中所示岩石,按成因属于________,其突出特征为①具有________构造;②部分岩石中可能含有化石。
【答案】(1) ①. 向斜 ②. 背斜顶部开裂,岩石破碎,容易被外力侵蚀搬运,形成山谷
(2) ①. 沉积岩 ②. 层理
【解析】
【分析】本大题以地层剖面图为材料,设置二道小题,涉及地质构造、岩石类型等相关内容,考查调动和运用地理知识的能力。
【小问1详解】
B处岩层向下凹,属于向斜构造;C处为背斜顶部,受到张力影响,岩石破碎,易被侵蚀形成谷地。
【小问2详解】日期
18日
19
20日
21日
平均气温(℃)
2
-1
-2
-4
气压(百帕)
1002
1004
1006
1008
天气状况
晴转多云
阴转小雨夹雪
小雪转阴到多云
多云转晴
相关试卷
这是一份四川省自贡市蜀光中学2023-2024学年高一地理上学期10月月考试题(Word版附解析),共83页。试卷主要包含了选择题,综合题等内容,欢迎下载使用。
这是一份四川省巴中市2022-2023学年高一地理上学期期末试题(Word版附解析),共18页。试卷主要包含了考试结束后,将答题卡交回等内容,欢迎下载使用。
这是一份浙江省湖州市2021-2022学年高一地理上学期期末考试试题(Word版附解析),共19页。试卷主要包含了单项选择题,双项选择题,非选择题等内容,欢迎下载使用。